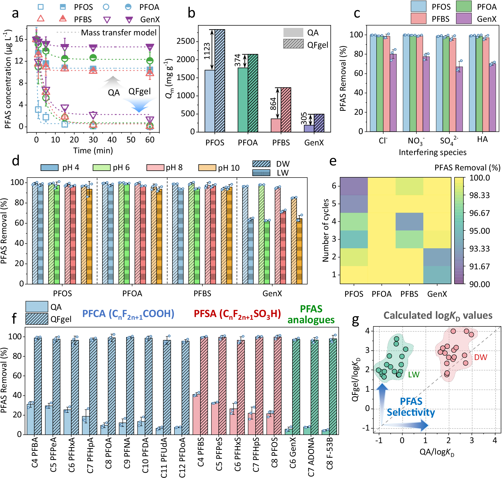
Fig. 3: PFAS removal performances.

a Kinetics fittings using mass transfer model for PFAS sorption onto QA and QFgel ([PFAS]0 = 16.0 μg L−1) (the model has been described in Supplementary Method 5). b The calculated Qm values for PFAS onto QA and QFgel from Langmuir model fitting. c Effects of anionic and organic species on PFAS removal by QFgel (deionized water (DW) was used as matrices, containing 5 mmol L−1 of anions and 100 mg L−1 of humic acid (HA)). d Effects of solution pH on PFAS removal by QFgel in both DW and lake water (LW). e Cyclic sorption performance for PFAS onto QFgel (the eluent was 10 mL 1.0% NaCl/ MeOH mixture (3:7, v/v); sorbent dosage was 0.5 g L−1). f Removal performances of QA and QFgel for 17 PFAS types, including PFSA, PFCA, and other analogs (sorbent dosage was 0.5 g L−1). g Comparison of the calculated sorption coefficient (logKD) values for 17 PFAS types onto QA and QFgel. Unless otherwise stated, [PFAS]0 was 1.0 μg L−1, sorbent dosage was 0.1 g L−1, sorbent size was ~ 5 mm, reaction time was 12 h, solution pH was ~ 6.5, and LW was used as the water matrices. Error bars represent the standard deviation of three repeated experiments, and central values are the data averages. Source data are provided as a Source Data file.