Abstract
Effective treatment of per- and polyfluoroalkyl substances (PFAS) in an affordable manner is highly demanded to meet stringent water protection standards. Herein, we introduce a fluoroamine dual-site hydrogel (QFgel) designed to structurally match amphipathic PFAS molecules, facilitating selective interactions for the effective PFAS removal from water. Specifically, the synergistic effects of quaternized and fluorinated functional groups in QFgel can promote electrostatic-fluorophilic dual-site interactions with both the perfluoroalkyl and anionic headgroups at the ends of PFAS. As a result, these dual-site interactions achieve high selectivity (sorption coefficients ranging from 1.75 to 4.0) and ultrahigh sorption capacity (up to 2,835 mg g-1), resulting in over 95.6% removal of 17 PFAS types at environmentally relevant concentrations in real water matrices. Notably, pilot-scale applications with a kilogram-scale QFgel-adsorber effectively treats up to 12,400 and 9,215 bed volumes of PFAS-contaminated drinking water (i.e., tap water) before the breakthrough point of perfluorooctanesulfonic acid (PFOS) and perfluorooctanoic acid (PFOA) ([PFAS]0 = ~ 0.35 µg L-1, 2 m3 per day). After 46 days of continuous operation, the adsorber is regenerated using a saline-methanol mixed eluent, achieving 96.5% desorption and up to 1,633-fold PFAS enrichment, while reducing eluent use by 70% compared to commercial sorbents. This work advances PFAS remediation by offering a scalable, cost-effective solution, and contributes to sustainable water resource protection.
Similar content being viewed by others
Introduction
PFAS are persistent anthropogenic chemicals known for their significant bio-ecotoxicity, and the safe and cost-effective treatment of PFAS has become a major focus in environmental research1. Over the past decade, research efforts have primarily concentrated on the removal of long-chain PFAS from aquatic environments2,3. However, as the global regulations on production, use, and trade evolve, contemporary society is witnessing a shift from long-chain to short-chain and branched PFAS in industrial applications4,5,6. Despite this shift, long-chain PFAS remain essential in certain sectors due to technical limitations, such as the persistent use of perfluorooctanoic acid (PFOA) in the textile printing and dyeing industry6,7,8. Consequently, PFAS contamination in water systems now presents a complex mixture of long-chain, short-chain, and branched variants, with concentrations ranging from parts per trillion to parts per billion9,10. To address mixed-chain PFAS contaminations, sorption and membrane separation are considered the most effective technologies11,12,13, with sorption holding greater promise due to its customizable selectivity and enrichment performance14,15. Previous sorbents, such as activated carbons, resins, and various novel materials, primarily rely on mechanisms like size exclusion, hydrophobic interactions, and hydrogen bonding16,17,18. However, these approaches leave them vulnerable to interfering forces, such as repulsive electrostatic forces, π-π stacking and dispersion interactions19,20,21. As a result, sorbents often suffer from suboptimal sorption kinetics, reduced capacities, and poor selectivity. In addition, slow desorption rates, high eluent volumes and frequent changeout required for regeneration further complicate the practical applications of these materials22,23,24. Hence, the development of novel practical sorbents that can efficiently remove PFAS from water resources, while facilitate rapid and low-cost desorption, is critically important for advancing sustainable water treatment technologies.
In aqueous environments, oxygen-containing headgroups of PFAS dissociate into ionic forms (e.g., sulfonates and carboxylates)17,25, which tend to be attracted to electropositive sites. Efforts to improve sorbents have focused on grafting them with charged groups (e.g., amido, imine), yet these approaches still exhibit nonspecific attraction towards anionic PFAS26,27. Natural aquatic systems typically contain substantial concentrations of competing anions, cations, and dissolved organic matter (DOM), which can be over six orders of magnitude higher than those of PFAS28. These constituents may impede PFAS sorption through electrostatic neutralization, double-layer effects, and steric hindrance17. The nonselective sorption of PFAS and co-contaminants not only complicates PFAS removal but also poses challenges for sorbent regeneration and post-treatment of concentrated PFAS. To address these challenges, sorbent design strategies have begun to emphasize the fluorophilic interactions, specifically F···F interactions, for selective PFAS capture based on the perfluorocarbon tails present in these compounds29,30,31. According to Pauling’s principle, fluorine (F) atoms exhibit low atomic polarizability and weak dispersion forces, promoting self-aggregation while minimizing interactions with nonfluorous species32,33. Several types of fluorosorbents, including fluorous nonporous cages34, fluorous frameworks30,35, and fluorous cyclodextrin polymers36,37, have been developed, demonstrating improved removal efficiency by approximately 10–90% compared to nonfluorinated counterparts. Despite their enhanced resistance to environmental interferences, a significant challenge remains: single fluorinated sites possess short working ranges and weak interaction energies (6.3–16.7 kJ mol−1)29,38, resulting in suboptimal sorption capacities for PFOS and PFOA (fall below 200 mg g−1)34,37,39,40,41,42,43. While previous studies have reported the sorbents that incorporate both fluorinated moieties and aminated groups, they did not focus on the homogeneous distribution of these functionalities in the sorbent, which may lead to limited synergistic effects and lower sorption performance. These limitations hinder the practical application and limit the interference resistance of sorption. This can lead to premature breakthrough in real-life scenarios, necessitating frequent changeout operations of sorbent-filled columns, either in series or parallel modes, thereby increasing both capital and operational costs.
Building on the amphipathic nature of PFAS, we propose a design strategy for structurally matched fluoroamine dual sorption sites. Such dual-site sorbents can selectively capture PFAS by leveraging the amphiphilicity of PFAS, engaging both their fluorophilic tails and anionic headgroups. Using quaternary ammonium fluorogels (QFgels) as a proof-of-concept, we tailored monomer selection and synthesis to optimize these sites: varying amino and fluorous structures to create microstructures that enhance PFAS diffusion and sorption. Notably, radical copolymerization ensures uniform distribution of fluoroamine dual sites within the gel matrix, a key to their synergistic effect and enhanced selective sorption, surpassing previous fluoroamine-co-modified sorbents. This dual mechanism combines long-range electrostatic interactions with short-range fluorophilicity, optimizing PFAS diffusion and selective binding. These fluoroamine moieties are covalently linked to polymer chains via non-activated ester bonds, endowing QFgels with sufficient hydrolytic stability to ensure treated water safety. Synthesized using cellulose derived from medicinal herb residues and other low-cost commercial raw materials, QFgels are produced via a one-pot process under mild conditions, outperforming most prior fluorinated sorbents, which rely on complex synthesis, expensive toxic solvents, and harsh conditions. Practical scalability of QFgel is validated via kilogram-level production and a pilot-scale water treatment prototype (2 m³ per day). In addition, the moderate binding strength of fluoroamine sites eases PFAS desorption, reducing eluent demand for regeneration and enabling low-cost, sustainable reuse. This work provides insights into designing sites for specific binding and efficient desorption, offering a promising pathway for practical, sustainable PFAS remediation.
Results
Synthesis and characterizations
The primary synthesis goal is to construct fluoroamine-decorated platforms to improve PFAS capture efficiency. Preliminary findings suggest that among various N-based groups (i.e., -NH2, = NH, -N(CH3)2, and -N+(CH3), quaternary ammonium groups were particularly effective for electrostatic sorption of PFAS (Supplementary Figs. 1–8), owing to their constant positive charge in aqueous environments17. Utilizing free-radical copolymerization, we synthesized a series of QFgels with distinct chemical architectures (Fig. 1a and Supplementary Figs. 1–4), incorporating methacrylatoethyl trimethyl ammonium chloride (MTAC) and fluorous monomers (i.e., F6, F8, F9, and F12; chemical details were provided in Supplementary Method 1). These QFgels were labeled as QF6, QF8, QF9, and QF12, respectively, and were designed with uniform electrostatic-fluorophilic micro-networks. A gradient incorporation of fluorous monomers was employed to precisely regulate theoretical F content in the QFgels, a key factor in determining their fluorophilicity. Following a primary evaluation of PFAS removal performance (Supplementary Figs. 5–8), these QFgels controlled with same F contents (2.57–2.62 mmol mL−1) were selected to further optimize fluorous monomer type. A non-fluorous quaternary ammonium hydrogel (QA) was synthesized as a control for performance comparison (Supplementary Fig. 4).
a Schematic illustration of the synthesis of QA and QFgels (QF6, QF8, QF9, and QF12) (abbreviations: ammonium persulfate (APS), N, N’-methylenebisacrylamide (MBA), cellulose nano fibrils (CNF)). b SEM image of QA. c SEM image of QFgels. d Electronic photographs of QA and QFgels. e Pore distributions of QA and QFgels in the range of 1.0–12.0 nm. f Schematic illustration of the pore structures in QFgels encompassing mesopore and micro-size pore regions. g Compressive stress-strain curves of QA and QFgels. Source data are provided as a Source Data file.
Scanning electron microscopy (SEM) revealed an amorphous morphology and agglomeration of polymeric particles in QA, and is likely caused by excessive swelling followed by abrupt collapse of the crosslinked networks (Fig. 1b and Supplementary Fig. 9)44,45. In contrast, all QFgels exhibited highly interpenetrating pore structures composed of dispersed fibrils (Fig. 1c and Supplementary Figs. 10–13), facilitating water penetration and pollutant transport within networks. Statistical analysis of the pore distributions analysis across these millimeter-sized hydrogels revealed consistent micrometer-scale pores ranging from 2.01 to 3.68 μm in diameter. Meanwhile, the Brunauer-Emmett-Teller (BET) analysis showed broader mesopore distributions (2.0–24.0 nm) of QFgels compared to that of QA (Fig. 1d, 1e, and Supplementary Figs. 14–16). These results highlight the porous architecture of QFgels, characterized by both micron-scale channels and mesopores (Fig. 1f). Thermogravimetric analysis (TGA) and compressive stress-strain tests further demonstrated the hydrogels’ favorable thermal and mechanical stability (Fig. 1g and Supplementary Figs. 17, 18), underscoring their potential for application in diverse operational conditions. Moreover, the water contact angle (α) tests indicated that the incorporation of fluorous structures increased both the fluorophilicity and hydrophobicity of QFgels (Fig. 2a), which facilitates the aggregation of fluorous species.
a Water contact angles (α) of QA and QFgels. High-resolution XPS (b) N 1 s and (c) F 1 s spectra of QA and QFgels. d Line scan results of element distributions of QA and QFgels (see Supplementary Fig. 26 for original SEM images). e Elemental analysis of QA and QFgels. f Electrostatic potential (ESP) maps of QA and QFgels, showing regions of higher and lower positive charge in red and blue, respectively, alone with ESP distribution shown as histogram. g Single-point PFAS sorption capacities of QA and QFgels in LW matrices ([PFAS]0 was ~ 100 mg L−1; sorbent dosage was 0.05 g L−1; sorbent size was ~ 5 mm; reaction time was 48 h; and solution pH was 6.5). h PFAS removal efficiencies by of QA and QFgels in deionized water (DW), tap water (TW), and lake water (LW) ([PFAS]0 was 1.0 μg L−1; sorbent dosage was 0.1 g L−1; sorbent size was ~ 5 mm; reaction time was 12 h; and solution pH was 6.5). Error bars represent the standard deviation of three repeated experiments, and central values are the data averages. Source data are provided as a Source Data file.
To investigate the functional groups and chemical environments, comprehensive characterizations were conducted. Fourier transform infrared (FTIR) spectroscopy and X-ray photoelectron spectroscopy (XPS) confirmed the successful synthesis of fluoroamine sites within QFgels. FTIR spectra confirmed the quaternization across all hydrogels, as manifested by the C-H bending and stretching of trimethyl group in -N+(CH3)3 groups at vibrations of 3020, 1485, and 956 cm−1 (Supplementary Fig. 19)46,47, consistent with XPS analysis of the N 1 s spectra (Fig. 2b). In addition, vibrations between 1100 and 1350 cm−1 corresponded to C–F bonds48,49, with distinct stretching modes arising from the varied fluorocarbon units in F6, F8, F9, and F12 (e.g., -CF, -CF2, -CF3), in accordance with the XPS analysis of the C 1 s and F 1 s spectra (Supplementary Figs. 20 and 21). Specifically, the F atoms with varying chemical environments in QFgels were confirmed with solid-state 19F magic-angle spinning (MAS) NMR (Supplementary Figs. 22–25), identifying well-preserved fluorinated structures during polymerization. Elemental analysis and SEM-energy dispersive spectroscopy (EDS) revealed uniform distribution of nitrogen (6.1 at% for QA, 4.6–4.9 at% for QFgels) and fluorine (7.5–8.0 at% for QFgels) across the materials (Fig. 2d, e, Supplementary Figs. 26–29 and Table 1). This consistent elemental dispersion indicates even distribution of nitrogen-containing (quaternary ammonium) and fluorinated groups in the hydrogel, supporting the spatial proximity needed for their synergistic interaction in PFAS sorption. To elucidate the localized charge distribution, density functional theory (DFT) calculations was employed to model the unit structures within the platforms. As shown in Fig. 2f, the ratios of lower electrostatic potential (ESP) peaks increased with the number of F atoms due to their high electronegativity. Despite this increase, types and positions of the two peaks remained largely unchanged, which is in consistent with the zero charge point analysis (Supplementary Fig. 30). Notably, only the quaternary ammonium groups exhibited significant red ESP, with extreme values ranging from 125.7 to 127.2 kcal mol−1, indicating a strong propensity for these groups to capture anionic headgroups of PFAS.
Highly efficient removal of PFAS
Characterization results revealed intriguing structural and chemical properties of the amphipathic QFgels. To identify the most practically suitable fluorous structures, the performances of these QFgels were initially evaluated through batch experiments at environmentally-relevant concentrations of four PFAA compounds (i.e., PFOS, PFOA, perfluorobutane sulfonic acid (PFBS), and hexafluoropropylene oxide dimer acid (HFPO-DA, trade name GenX)) that represent anionic long-chain perfluoroalkyl sulfonic acids (PFSA), long-chain perfluoroalkyl carboxylic acids (PFCA), short-chain PFSA, and branched alternatives. Note that these hydrogels were cut into small particles (5 mm in size) prior to their use for sorption, aiming to shorten the inward diffusion distance of pollutants and enhance mass transfer (Supplementary Fig. 31). Unlike traditional tests that solely employed deionized water (DW), two real natural waters including tap water (TW) and lake water (LW) were utilized as background matrices to assess their tolerance against coexisting species (Supplementary Table 2). Experimental findings in DW indicated that the PFAS removal efficiencies of QA were comparable to, or even exceeded, those of QFgels (Supplementary Fig. 32a). When applied to TW and LW matrices, QA exhibited significantly reduced sorption capacities for all tested PFAS, specifically decreasing by 30.6–88.4% in TW and 34.2–93.4% in LW. Notably, GenX showed the most pronounced capacity reduction (88.4% in TW and 93.4% in LW), as shown in Fig. 2g and Supplementary Fig. 32b. In contrast, the capacities of QFgels remained nearly unchanged for PFOS, PFOA, and PFBS, even when utilized in real TW and LW. For GenX, the drop in capacity was ~ 64.0%, which is significantly lower than that observed with QA. We attribute the notably lower removal efficiency of GenX (by both QA and QF gels) to its branched molecular structure, which induces steric hindrance that impairs molecular diffusion within pores and sorption at active sites. When comparing GenX with PFBS: although PFBS has a shorter fluorocarbon chain, GenX contains a carboxyl group as its oxygenated functional moiety. In contrast to sulfonate groups, this structural feature renders GenX more susceptible to competitive sorption at cationic sites as previously reported. In addition, the branched architecture of GenX exacerbates interference from coexisting organic matter and anions. Collectively, these factors result in the lower removal efficiency of GenX. Moreover, compared to QA, QFgels exhibited higher removal efficiency for all four PFAS in both TW and LW matrices (Fig. 2h). Among these, QF6 stood out, achieving over 95.0% and 97.8% removal of PFOS, PFOA, and PFBS in TW and LW, respectively. For GenX, QF6 also outperformed other QFgel variants, with removal efficiencies of 75.9% in TW and 67.1% in LW, representing a 14-fold improvement compared to QA. These findings underscore the high applicability of QFgels in practical scenarios.
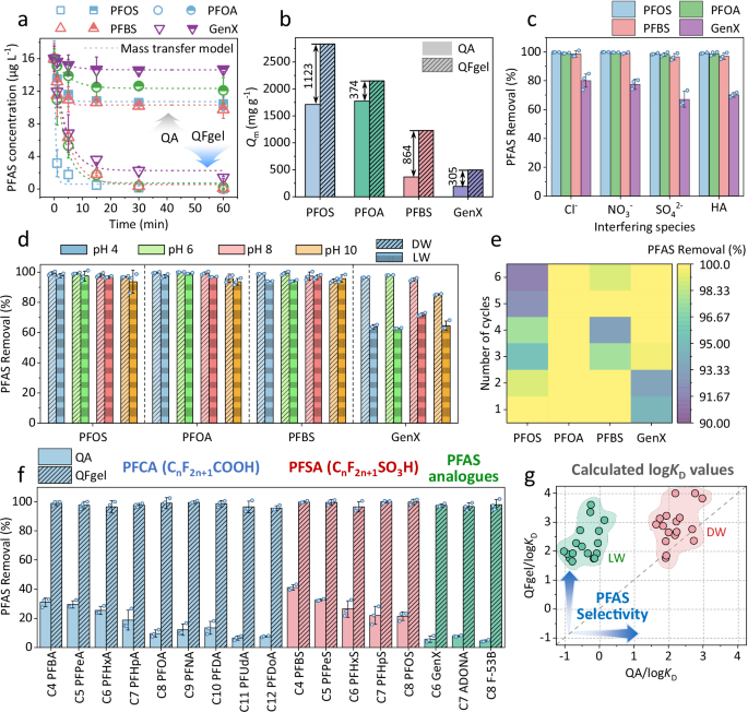
In the following studies, QF6 was relabeled as QFgel and used as the representative of the fluoroamine platform for PFAS sorption. For accurate cross-experiment comparisons, note that reaction conditions may differ across experiments; detailed experimental parameters are provided in the respective figure captions. As shown in Fig. 3a, QFgel reached sorption equilibrium for all PFAS within 30 min, with removal efficiencies of 94.1–100.0%. This kinetic performance is outperformed that of QA. To quantify sorption kinetics, mass transfer coefficients (kf) were calculated using the mass transfer model. Among the PFAS tested, PFOS exhibited the fastest sorption on QFgel, with a kf of 4.4 × 10−4 m s−1 (6.7– 8.5 times higher than those of PFOA, PFBS, and GenX; Supplementary Table 3). This finding highlights the role of fluorophilicity, as PFOS (with more perfluorocarbons) interacts more strongly with fluorinated sites. In mixed sorption systems, kf values for most PFAS decreased (Supplementary Fig. 33 and Table 4), except for PFBS (smaller molecular size, 7.15 Å, and greater mobility50,51), suggesting competition for sorption sites. Removal efficiencies ranged from 90.4% to 99.9% under these conditions, supporting QFgel’s potential for real-world remediation of PFAS-contaminated water.
a Kinetics fittings using mass transfer model for PFAS sorption onto QA and QFgel ([PFAS]0 = 16.0 μg L−1) (the model has been described in Supplementary Method 5). b The calculated Qm values for PFAS onto QA and QFgel from Langmuir model fitting. c Effects of anionic and organic species on PFAS removal by QFgel (deionized water (DW) was used as matrices, containing 5 mmol L−1 of anions and 100 mg L−1 of humic acid (HA)). d Effects of solution pH on PFAS removal by QFgel in both DW and lake water (LW). e Cyclic sorption performance for PFAS onto QFgel (the eluent was 10 mL 1.0% NaCl/ MeOH mixture (3:7, v/v); sorbent dosage was 0.5 g L−1). f Removal performances of QA and QFgel for 17 PFAS types, including PFSA, PFCA, and other analogs (sorbent dosage was 0.5 g L−1). g Comparison of the calculated sorption coefficient (logKD) values for 17 PFAS types onto QA and QFgel. Unless otherwise stated, [PFAS]0 was 1.0 μg L−1, sorbent dosage was 0.1 g L−1, sorbent size was ~ 5 mm, reaction time was 12 h, solution pH was ~ 6.5, and LW was used as the water matrices. Error bars represent the standard deviation of three repeated experiments, and central values are the data averages. Source data are provided as a Source Data file.
Based on Langmuir model fitting, the theoretical sorption capacities (Qm) of QFgel for PFOS, PFOA, PFBS, and GenX were determined to be 2835.0, 2150.2, 1231.0, and 496.2 mg g−1, respectively, about 1.21–3.35 times higher than those for QA (Fig. 3b and Supplementary Fig. 34 and Table 5). Accordingly, the overall comparisons of PFAS capacities of QFgel with those of most commercial sorbents (e.g., resins, activated carbons) and innovative sorbents were provided in Supplementary Table 6. With the exception of GenX, the sorption isotherms were better fitted by the Freundlich model than the Langmuir model, suggesting a heterogeneous distribution of sorption site energies and multilayer sorption behaviors. Notably, the PFAS sorption processes might involve self-assembly of PFAS molecules due to adsorbate-adsorbate interactions. However, the branched structure and ether bond of GenX hinder its diffusion and transport within the gel. No GenX micelles were formed at such low solid-phase concentration, which likely causes relatively low sorption capacity. Fitting the GenX isotherm curves using the Sips model provided a more robust fit compared to two former models (Supplementary Fig. 35 and Table 7), indicating uneven surface coverage and the coexistence of mono- and multilayer sorption52. Results of temperature effects further substantiate multilayer PFAS sorption (Supplementary Fig. 36), as lower temperatures not only induce pronounced self-aggregation of PFAS53, leading to higher PFAS capacities, but also promote the interaction between fluorinated structures on the sorbent and PFAS, resulting in additional co-aggregation on the sorbent surface. Thermodynamic parameters, including the standard Gibbs free energy (ΔG°), enthalpy (ΔH°), and entropy (ΔS°), were calculated and summarized in Supplementary Table 8. The negative ΔG° and ΔS° values suggest that the sorption of PFAS was thermodynamically favorable and accompanied by a decrease in disorder at the sorbent interfaces. The negative ΔH° values indicate exothermic sorption processes, align with the higher PFAS capacities at lower temperatures, implying that the PFAS removal was an enthalpy-driven processes54.
Generally, background anions and organic matter might screen the sorption sites via site competition, double-layer effects, and steric hindrance. As a result, we evaluated the environmental effects on PFAS removal at two different initial PFAS concentrations in the DW system to identify the impacts of coexisting anions and DOM. At 0.3 μg L−1 of initial PFAS concentrations, the removal efficiencies maintain higher than 97.5, 95.6, and 94.6% for PFOS, PFOA, and PFBS, respectively, even though in the presence of Cl⁻, NO3⁻, SO42-, and humic acid (HA) (Supplementary Fig. 37a, b). Similar phenomenon but higher removal efficiencies (98.7, 98.2, and 96.6% for PFOS, PFOA, and PFBS, respectively) can be observed for 1.0 μg L−1 of initial PFAS concentrations (Fig. 3c and Supplementary Fig. 37c). This aligns with the findings in Fig. 2h that no obvious influence observed for the three PFAS removal even in real TW and LW matrices. As for GenX, the removal efficiency decreases to 71.0–91.1% in the presence of these interfering species, which is evidently lower compared to the value of 96.0% in DW (Fig. 2h), indicating impaired sorption of GenX onto QFgel. This decline cannot be attributed to the reduced fluorocarbon units or hydrophobicity, as PFBS, which has fewer fluorocarbon units and lower hydrophobicity, yet was effectively removed. Instead, the sorption of short-chain, especially those with carboxylic functional groups, is more susceptible to the presence of coexisting anions55. In addition, GenX’s branched structure likely hinders its transport through gel pores to reach sorption sites, particularly under the fouling effects of organic matter. Therefore, platforms with carefully tailored pore structures to accommodate GenX molecules may further enhance its removal from complex environments. Furthermore, the PFAS removal was further evaluated in both DW and LW over a pH range from 4.0 to 10.0. As shown in Fig. 3d, the QFgel maintained high removal efficiencies over than 93.5% for PFOS, PFOA, and PFBS, while moderate removal efficiency over than 62.0% for GenX, across the tested pH range. The nonimpacted performances at varying pH underscored the key role of dual-site interactions versus electrostatic forces, which should be weakened due to charge-neutralized surfaces at pH > pHpzc. In this context, the absence of pH adjustment when applying QFgel for water treatment substantially enhances its practical utility.
Reusability is a critical factor for the practical application of PFAS sorbents. Among various reported eluents, mixtures of NaCl and methanol (MeOH) in specific ratios show the greatest potential for sorbent regeneration. In principle, PFAS with high octanol-water partition coefficients (Kow) tend to dissolve in polar MeOH, acting as a “bridge” to enhance PFAS solubility in mixed eluents. The introduction of NaCl disrupts the electrostatic interactions between the sorbent and PFAS through competitive sorption or electrostatic shielding. Thus, the MeOH/NaCl mixtures may simultaneously weak the electrostatic and fluorophilic interactions at dual sites, facilitating the PFAS desorption from our amphiphilic platforms. We primarily evaluated the regeneration of PFAS-preloaded QFgel using various MeOH/NaCl mixtures in a single elution process. As shown in Supplementary Fig. 38, nearly all PFAS were desorbed from the QFgel using a 1.0% NaCl and MeOH solution (30:70, v/v). Deviations from this optimal ratio resulted in a 10–80% decrease in desorption efficiencies. Thus, this mixture was used to regenerate QFgel in cyclic tests. As illustrated in Fig. 3e and Supplementary Fig. 39, PFAS removal efficiencies remained high across all six cycles, regardless of the eluent volume used (10, 20, or 100 mL). Notably, even with only 10 mL of eluent, PFOA removal efficiency stayed as high as 99.9% after six cycles, while the removal efficiencies for PFOS, PFBS, and GenX exceeded 91.5%, demonstrating the reusability of QFgel. In addition, the QFgel maintained high structural stability, with minimal changes in microscopic morphology after six cycles (Supplementary Fig. 40). Overall, the moderate F···F force and site differentiation of dual sites in amphiphilic platforms facilitate enhanced utilization of the eluents. This improvement enables sustainable material reuse while effectively concentrates PFAS within a solution.
Subsequently, after benchmarking the performance of QFgel with four anionic PFAS, further tests were conducted in DW and LW, spiked with a chemically diverse mixture of 17 legacy and emerging PFAS at environmentally relevant concentrations (0.4-1.5 μg L−1). Chemical details of these PFAS were provided in Supplementary Figs. 41–43 and Table 9. Both QA and QFgel showed high removal efficiencies in DW (Supplementary Fig. 44), achieving 95.6 to 99.6% and 97.2 to 100.0% removal, respectively. However, in LW, QFgel significantly outperformed QA (Fig. 3f), maintaining high removal efficiencies for all PFAS: over 96.5% for short-chain PFAS, over 99.0% for long-chain PFAS (PFOA, perfluorononanoic acid (PFNA), and PFOS), and over 97.5% for ether-PFAS (GenX, 4,8-dioxa-3H-perfluorononanoate (ADONA), and 6:2 chlorinated polyfluorinated ether sulfonate (6:2 Cl-PFESA, trade name F-53B)). Slightly lower efficiencies, exceeding 95.6%, were observed for PFCA with nine or more perfluorocarbon units (perfluorodecanoic acid (PFDA), perfluoroundecanoic acid (PFUdA), perfluorododecanoic acid (PFDoA)). In contrast, the performance of QA in LW was markedly lower, with removal efficiencies ranging from 4.5 to 41.5%. Kinetic analysis suggested that PFSA are adsorbed more efficiently and rapidly than PFCA at the same number of carbon atoms (Supplementary Figs. 45–47 and Table 10), likely due to their higher fluorophilicity. These structure-sorption relationships align with findings from previous studies55,56. Moreover, further performance comparisons between QFgel and typical commercial sorbents (e.g., granular activated carbon (GAC), IRA-410, A520E, and PFA694E) indicate higher removal efficiencies for these structurally diverse PFAS (Supplementary Fig. 48), underscoring the technical advancement enabled by the strategic design of this amphipathic hydrogel.
To quantify the sorption affinity of QA and QFgel toward various PFAS, the sorption coefficient (logKD) values were calculated from available data. In DW, logKD values were comparable for two hydrogels, ranging from 1.64 to 2.98 for QA and from 1.75 to 4.0 for QFgel (Fig. 3g). Notably, a significant distinction in logKD profiles for two hydrogels was observed in real LW matrices. In such challenging conditions, QFgel demonstrated strong binding ability for PFAS with logKD values ranging from 1.64 and 3.60. In contrast, the logKD values of QA ranged from − 1.03 to 0.15, indicating its ineffectiveness in real applications. A detailed breakdown of logKD values was provided in Supplementary Fig. 49. These findings affirmed the high potential of QFgels for treating PFAS-contaminated natural water, emphasizing the effectiveness of the dual-site strategic to enhance affinities towards PFAS pollutants.
Mechanistic Insights into Selective and Effective PFAS Removal
To elucidate the host–guest binding mechanisms for PFAS removal, we conducted systematical characterizations. Anionic PFOS and PFOA were employed as representative PFAS to investigate sorption interactions on the amphipathic sites within QFgel (Figs. 4a and 4b). XPS analysis of the N 1 s spectra revealed binding energy up-shifts of approximately 0.21 eV for the –N+(CH3)3 groups on QFgel after PFAS sorption (Fig. 4c and Supplementary Fig. 50), indicating their participation in the PFAS removal process. However, no significant binding energy shifts were observed in the XPS F 1 s spectra despite substantial PFAS enrichment on QFgel (Fig. 4d). This observation aligns with Pauling’s principle that F nuclei, possessing low polarizability and high electronegativity, tightly bind their electron clouds, which hinders significant changes in binding energy even upon interaction29. Complete assignments of 19F chemical shifts in solid-state 19F MAS NMR spectra demonstrated varied chemical environments of F atoms in PFAS after being captured on QFgel57, as evidenced by chemical shift changes across the F atoms of PFAS (Fig. 4e and Supplementary Fig. 51). These results imply the presence of F···F interactions between PFAS and QFgel. Notably, the chemical shift of the a-F atoms, which are the F atoms nearest to the sulfonate group in PFOS, exhibited the most significant change (– 0.45ppm), indicating the greatest alteration in chemical environment among all F atoms. Coupled with the analysis of the XPS N 1 s spectra, it can be inferred that the anionic sulfonate groups electrostatically interact with the quaternary ammonium groups of QFgel58. In the design of dual-site platforms, the –N+(CH3)3 groups provide electrostatic attraction toward the anionic headgroups of PFAS, while the fluorous structures interact with the fluorocarbon tails of PFAS through F···F interactions. Nonetheless, caution is necessary due to the limited working range and lower interaction energy associated with F···F interactions, which complicates their recognition and may affect the overall sorption efficacy.
a Molecular structures for PFOS and PFOA (the colored dots represent the fluorocarbon units at different sites on PFAS). b Representative fluoroamine chain-type structures in QFgel (the colored dots represent the fluorinated sites on the QFgel). High-resolution XPS (c) N 1 s and (d) F 1 s spectra of QFgel and PFAS-preloaded QFgel. e 19F magic-angle spinning (MAS) spectra of QFgel and PFAS-preloaded QFgel (the blue and red shaded peaks are respectively attributed to i-fluorine and (ii–vi)-fluorine, and the color dots in Fig. 4e–g match the ones shown in Fig. 4a, b). 2D 19F-19F nuclear Overhauser effect spectroscopy (NOESY) NMR spectra of (f) PFOS-preloaded QFgel and (g) PFOA-preloaded QFgel at a mixing time of 0.5 s. h Schematic illustration of F···F contacts between F atoms from PFAS and QFgel’s fluorinated interfaces. i Mean square displacement (MSD) curves of PFAS sorption on quaternary ammonium, fluorous, and fluoroamine chains. j Radial distribution function (RDF) of PFAS molecules with quaternary ammonium and fluoroamine chains. k Sorption energies (Ead) for PFAS sorption onto quaternary ammonium, fluorous, and fluoroamine chains. l Independent gradient model based on Hirshfeld partition (IGMH) isosurface maps for PFAS sorption on fluoroamine chains. IGMH scattering plot analysis of δg (reduced density gradient based on Hirshfeld partition) vs Sign(λ2)ρ (product of the sign of the second largest eigenvalue of the electron density Hessian matrix (λ2) and electron density (ρ)) for (m) PFOS, and (n) PFOA sorption on fluoroamine chains. Source data are provided as a Source Data file.
To gain deeper insights, we further employed the two-dimensional 19F–19F exchange NMR spectra (2D NOESY), wherein cross-peaks indicate through-space dipole–dipole interactions between spatially close F atoms59. Conducting 2D NOESY for PFAS-adsorbed QFgel generated multiple resolved 19F signals and multiple sets of cross-peaks between F atoms at different locations. Specifically, we observed two prominent cross-peaks at (δ_F1, δ_F2) = (– 79.2ppm, – 86.0ppm) and (– 79.2ppm, – 125.6 ppm) in Fig. 4f, revealing close interactions between QFgel and PFOS. The assignments of chemical shifts suggest that such close interactions originate from F···F interactions between the –CF2CF3 of PFOS (i.e., (ii–vi)-F and viii-F) and the –CF3 of QFgel (i.e., γ-F) (Supplementary Fig. 52). By lowering the intensity threshold in the spectra, additional cross-peaks assigned to weaker interactions (e.g., β-F and viii-F, α-F and vii-F) were further observed. Moreover, the series of cross-peaks found in the 2D NOESY of PFOA-adsorbed QFgel provided evidence of close F···F interactions during PFOA removal (Fig. 4g and Supplementary Fig. 53), similar to those observed for PFOS. Note that overlap of chemical shifts for F atoms of PFAS and QFgel ranging from – 114.0 to – 128.9ppm complicates the detailed deconvolution of peaks57; consequently, there may be additional F···F contacts between the adsorbate and sorbent that have not yet been identified.
The functionality of both quaternized and fluorinated sites for selective and effective PFAS removal has been confirmed; however, the contributions of these two active sites are not well understood. To distinguish the roles of quaternized and fluorinated sites during sorption, we studied the diffusion behaviors of PFAS in single-site systems (i.e., pure fluorous chains or quaternary ammonium chains) and dual-site systems (i.e., fluoroamine chains) using molecular dynamics (MD) simulations. MD snapshots reveal that PFAS can be rapidly adsorbed onto the fluoroamine chains in a short time (Supplementary Figs. 54 and 55), leading to the formation of multi-chain aggregations. In contrast, the sorption of PFAS onto both fluorous and quaternary ammonium chains occurs at a slower rate, particularly for fluorous chains. This is due to the short-range F···F interactions, which limit the initial accumulation of PFAS. Based on the mean square displacement (MSD) curves (Fig. 4i), quantitative calculations of the diffusion coefficients (D) of PFAS indicated that incorporating fluorous structures into platforms significantly enhances PFAS sorption. This effect is particularly pronounced for PFOS, whose D value decreases to one-fourth of its original value (Supplementary Fig. 56a). This decrease is primarily due to higher perfluorocarbon content in PFOS, which stabilizes the system through stronger F···F interactions. Compared to the single-site system, D values of PFAS adsorbed at the dual sites are significantly lower, indicating that these dual sites form a more stable sorption complex with PFAS. This observation aligns with the results from radial distribution function (RDF) analysis (Fig. 4j and Supplementary Fig. 56b). Using DFT calculations, we further investigated the host-guest interactions of PFAS on the fluoroamine amphipathic sites. Molecular ESP surfaces reveal an overall negative charge distribution for PFOS, PFOA, PFBS, and GenX (Supplementary Fig. 57), with stronger negative regions near the anionic carboxylate or sulfonate groups. This charge distribution promotes electrostatic attractions that enhance PFAS sorption, with PFAS and sorbents acting as electron donors and acceptors (Supplementary Fig. 58 and Table 11), respectively. The optimized coordination complexes for four PFAS onto fluoroamine chains indicate synergistic sorption configurations, where the fluorinated and quaternized sites interact with fluorous tails and anionic headgroups, respectively (Supplementary Fig. 59). The calculated sorption energies (Ead) range from − 0.2 to − 0.35 eV, indicating that PFAS sorption onto fluoroamine chains is energetically favorable (Fig. 4k). Interestingly, although the Ead of PFOS on the fluorine-amine chains is more negative than that on the quaternary ammonium chains, the difference gradually decreases as the perfluoroalkyl chain length shortens. We attribute this transition mainly to the variations in the interaction strength between the quaternized and fluorinated sites with PFAS, as evidenced by comparing the sorption energy trends for the four PFAS on both quaternary ammonium and fluorous chains. Experimentally, QFgel exhibits a higher sorption capacity for PFBS than for GenX, which contradicts the DFT-computed Ead values. This discrepancy suggests that GenX’s branched structure impedes its diffusion within gel pores. To better visualize interaction regions within sorption systems, we conducted an independent gradient model analysis based on Hirshfeld partitioning (IGMH)60. The IGMH isosurface maps and scatter plots clearly show prominent blue spikes and isosurface regions between –N+(CH3)3 groups and the anionic -SO3⁻ or -CO2⁻ (Figs. 4l–n, and Supplementary Figs. 60–62), confirming strong electrostatic interactions in the sorption of four PFAS on fluoroamine chains. In addition, green spikes and isosurface regions between fluorinated sites and perfluorocarbon tails indicate relatively weak F···F interactions and vdW forces. These findings align with the results obtained from intermolecular vdW surface penetration maps with ESP coloring (Supplementary Fig. 63).
These intrinsic molecular-level findings provide a comprehensive understanding of the selective sorption mechanism of PFAS on the fluoroamine platform. They highlight the crucial role of strong electrostatic interactions in facilitating PFAS accumulation at the interfaces, alongside weaker F···F interactions that target perfluorocarbon tails in PFAS. This strongly validates our strategically designed fluorophilic-electrostatic platform, which has been meticulously tailored to align with the structural characteristics of PFAS.
Sustainable removal of PFAS in pilot-scale treatment facilities
Building on the performance in batch experiments, we further assessed the potential of QFgel in continuous treatment systems. Primarily, we performed a lab-scale column test, the continuous experiments with QFgel-filled columns showed high treatment capacity and efficient regeneration after sorbent exhaustion. The lab-scale performance has been discussed in details in Supplementary Fig. 64. In order to shift QFgel to pilot scale, we successfully scaled QFgel synthesis to kilogram level, demonstrating its cost-effective mass production feasibility followed with one-pot ambient synthesis protocol. Characterization of morphology, elemental distribution, and pore structures confirmed the porous and the uniformity networks of the scale-up QFgel production (Supplementary Figs. 65 and 66), suggesting no compromise in synthetic properties at larger scale. Following this, we developed a pilot-scale adsorber representing a decentralized device to treat tap water that was contaminated with PFAS (Figs. 5a, b, and Supplementary Fig. 67). Influent streams with PFAS concentrations of 0.3-0.4 μg L−1 were effectively treated at an empty bed contact time (EBCT) of 7 minutes, achieving a daily treatment capacity of 2 m3 (see Supplementary Table 12 for operation parameters). Over 70 days operation, the QFgel-filled adsorber effectively treated 8214 BV (~ 82.1 m3), 7632 BV (~ 76.3 m3), 4809 BV (~ 48.1 m3), and 2850 BV (~ 28.5 m3) of contaminated water before reaching breakthrough points for PFOS (0.004 μg L−1), PFOA (0.004 μg L−1), PFBS (0.01 μg L−1), and GenX (0.01 μg L−1), respectively, all in accordance with U.S. EPA drinking water guidelines (Fig. 5c). Under drinking water standard (GB 5749-2022) in China, the treatment capacity extended to 12,400 BV (~ 124.0 m3) and 9,215 BV (~ 92.2 m3) upon reaching limits standard for PFOS (0.04 μg L−1) and PFOA (0.08 μg L−1), respectively. While comparable data under analogous experimental conditions remain limited, our results indicate that the continuous-flow performance of this sorbent is comparable to that of some conventional commercial GAC and resins61,62,63,64,65. Throughout the entire operation, no significant fluctuations in organic matters or anions concentrations were observed (Supplementary Fig. 68), and no fluorine ions leakage was detected, confirming the long-term operational stability of the treatment systems. Notably, backwashing with only 7.4 BV of NaCl/MeOH mixture regenerated the exhausted adsorber with a total desorption efficiency of > 96.5% (Fig. 5d). The desorption processes yielded enrichment factors (EFs) up to 1633 (Fig. 5e), resulting in highly concentrated PFAS solutions (83.5–571.6 μg L−1). Our compact treatment system can concentrate sub-ppb levels of PFAS to sub-ppm levels, effectively extending applicable degradation conditions beyond dilute water environments. Therefore, QFgel exhibits comparable performance metrics to commercial GAC and resins in continuous-flow water treatment, including unit media cost, operating cost, and enrichment capacity, among others. Detailed comparisons and supporting explanations are provided in Supplementary Table 13.
a Electronic photographs of the mobile sorption treatment system with (b) a schematic diagram. c Breakthrough curves of four PFAS in the mobile sorption treatment system filled with hydrogel particles (~ 5 mm in size) treating PFAS-contaminated tap water (TW). (d) Desorption curves of four PFAS using saline-MeOH mixture eluents. e Enrichment factor (EF) for the regeneration of the sorption treatment system and the final concentration of four PFAS in the eluent solution. Source data are provided as a Source Data file.
Discussion
Despite global efforts to mitigate PFAS pollution, the widespread use of consumer products that contain PFAS (e.g., textiles, firefighting equipment, and lithium-ion batteries (LIBs)6,7,8,66) along with industrial wastewater discharge, continues to contaminate freshwater through various pathways. Long-chain PFAS, although gradually phased out, persist in specific industries, leading to complex PFAS contamination with diverse chemical properties. This underscores the need for efficient, stable, and sustainable technologies for comprehensive PFAS removal from water. When it comes to drinking water treatment, two critical factors to consider are cost and safety. For effective removal of PFAS, the counterpart technologies to sorption are reverse osmosis (RO) and nanofiltration (NF). While these technologies generally have similar capital costs, they differ significantly in operational expenses. RO and NF are energy-intensive processes with 3–10 kWh m−3 energy consumption, whereas sorption typically requires less than 1.5 kWh m−3 energy consumption67,68,69. In addition, the disposal of brine from RO/NF processes contributes to the overall treatment cost. Notably, as previously mentioned, the sorption process demonstrates higher EFs compared to RO/NF. Although resin and activated carbon remain relatively expensive options for water treatment, reducing the cost of sorbents could make sorption technology a more attractive option for PFAS removal. This suggests that with cost-effective sorbents, sorption could become a more widely adopted method for treating PFAS in drinking water.
By considering this along with the amphiphilic properties of PFAS, we developed cost-effective fluoroamine dual-site platforms to achieve broad-spectrum PFAS removal. Through versatile hydrogel synthesis, we synthesized QFgel with abundant and uniform sorption sites, high water absorbency, and interpenetrating porous structures. QFgel demonstrated strong sorption performance across various pH levels, ionic strengths, and natural water matrices, achieving rapid kinetics, high sorption capacity, selectivity, deep removal, and feasible regeneration. Mechanistic studies revealed synergistic effects of fluorinated and quaternized sites, emphasizing the significance of electrostatic-fluorophilic host-guest interactions in enhancing PFAS selectivity. To assess the safety of QFgel for aquatic applications, additional experiments and characterizations were conducted, confirming no risk of secondary leakage of fluorinated fragments or quaternary ammonium salts when applied in water bodies with a pH range of 5–9 (Supplementary Fig. 69). In addition, we conducted further testing of the QFgel’s performance in treating real textile wastewater and municipal wastewater, which had more complex water conditions (Supplementary Tables 14 and 15) compared to natural waters. The results demonstrated that QFgel remains effective in reducing PFAS levels with removal efficiency higher than 98.6% and 98.7 for the two wastewaters (Supplementary Figs. 70 and 71), further underscoring its industrial applicability.
We also incorporated QFgel into a compact, portable adsorber device (including the point-of-use device), designed to facilitate clean water access in rural or remote areas lacking purification infrastructure. The QFgel-based adsorber demonstrated practicality for treating PFAS-contaminated tap water, with desorption and regeneration requiring only about 7.4 BVs of a saline-MeOH mixture, reducing operation costs (~ $0.038 m−3). It is speculated that the high recoverability of MeOH and NaCl in the eluent will minimize reagent consumption and hazardous waste production24. In addition, the concentrated PFAS solution at sub-ppm levels obtained from efficient desorption is expected to be degraded by liquid-phase decomposition technology70, addressing limitations of advanced oxidation or reduction processes in remediating PFAS-contaminated natural water.
Future development in PFAS remediation will benefit from expanding the scope of dual-site platforms to capture a broader range of PFAS types, including zwitterionic and nonionic PFAS, as well as bis-perfluoroalkyl sulfonimides (bis-FASIs)66, a class of nitrogen-based anionic fluorinated surfactants increasingly used in emerging LIBs technologies. These emerging PFAS are becoming more prevalent in natural water systems, raising growing concerns to be addressed. Targeted site adjustments combined with multiscale fluid dynamics simulations could further optimize pore structures for enhanced mass transfer. In addition, improving the accessibility and fluorophilicity of fluorine sites will be essential to increase site utilization; characterizing fluorophilic properties and adjusting the chain structure can maintain high fluorophilicity with minimal fluorine usage. Controllable synthesis of sorbent particle size and shape will facilitate broader applications. Modular, uniform granulation can simplify the synthesis process and address practical issues such as non-uniform fluid distribution within the bed. Finally, an appropriate swelling ratio and particle rigidity can mitigate particle breakage caused by hydraulic stress and elevated column pressure over time, maintaining stable water treatment processes and extending sorbent lifespan. Overall, this work sheds light on developing high-performance fluoroamine dual-site sorbents by leveraging the amphipathic nature of PFAS. We expect this work to inspire further innovations in pollutant-targeted sorbent design, addressing the growing complexity of environmental contaminants through sustainable strategies.
Methods
Chemicals
All the chemical reagents used for material synthesis and experiment evaluation in this work are listed in the Supplementary Method 1.
Analysis and characterization methods
Solid state NMR experiments were conducted on a Bruker Avance NEO spectrometer operating at 19F resonance frequency of 564.88 MHz using a 3.2 mm MASDVT600W2 BL3.2X/Y/H probe. The 19F NMR spectra were obtained with a spinning rate of MAS unit at 30 kHz. The 19F-19F exchange (2D NOESY) NMR spectra were also obtained with the same Bruker spectrometer in which a total of 256 points for F1 dimension and 4000 points for F2 dimension were adopted, with t1 increment of 9.63 µs in F1 dimension corresponding to the spectral resolution of 555.59 Hz and the acquisition time of 1.80 ms. The mixing time was set as 30 ms or 100 ms. Quantification of PFAS in aqueous solutions were carried out using an ultra-performance liquid chromatography-triple quadrupole mass spectrometry system (UPLC-3Q-MS, 30 A/Sciex Quadrupole 5500, WATERS, America). Details for the characterizations and PFAS measurement methods are provided in the Supplementary Method 2.
Synthesis of amphipathic QFgels
Amphipathic QFgels were synthesized through the copolymerization of quaternary ammonium and fluorous monomers in the presence of initiator and cross-linking agents. To strength the mechanical property of hydrogels, CNF were incorporated into networks, of which their extraction processes were described in Supplementary Method 3. To synthesize the QFgels, a solution was prepared by mixing MTAC and fluorous monomers, N, N’-methylenebisacrylamide, and ammonium persulfate in CNF suspension. The mixture encountered thermally induced free radical polymerization at 70 oC to form amphiphilic QFgels. These QFgels were immersed in DW for full swelling, cut into small particles (~ 5 mm), and repeatedly immersed and washed with DW for 5 times. Finally, the QFgels were dried in an electrically heated drying oven for 48 h to obtain the final sorbent granules. The synthesis of QFgels in kilogram scale was achieved by scaling up the reaction by a factor of 50 with dozens of parallel synthesis reactors. Details for the preparation of sorbents were provided in Supplementary Method 3.
Batch sorption experiments
Isotherm sorption experiments were conducted by varying the reaction temperatures (10, 25, and 40 °C) in a thermostatic oscillator. Experimental PFAS solutions of varying concentrations were obtained by diluting the respective stock solutions. Kinetics experiments to explore PFAS sorption and diffusion within hydrogel networks were performed at ~ 15.0 µg L−1 of PFAS. The influence of environmental factors, such as pH, was assessed by adjusting the solution pH through the dropwise addition of 0.1 mol L−1 HCl or NaOH. The impacts of ionic strength and background organic matter were examined by adding two groups of concentrations of anions and DOMs, including (0.5 mmol L−1 of anions and 10 mg L−1 of HA) and (5 mmol L−1 of anions and 100 mg L−1 of HA) to the sorption systems. Batch sorption experiments were carried out under constant agitation (180 rpm) in a thermostatic oscillator to minimize mass transfer resistance. All experiments were conducted in triplicate, and the error bars in the figures represent the standard deviation of the data. More experimental details can be found in the Supplementary Method 4. The experimental data generated in this study are provided in the Supplementary Information and Source Data file.
For the evaluation of PFAS sorption performance, the sorption capacity (Qe, mg g-1), removal efficiency (%), and the log-transformed value of distribution coefficient (logKD) were calculated via the following equations:
where V is the volume of the PFAS solution (mL), m is the mass of the sorbent (g), C0 and Ce are the initial and equilibrium concentrations of PFAS (μg L−1), and KD is the distribution coefficient (L g−1). Other sorption models, including Langmuir, Freundlich, Sips, mass transfer, and thermodynamic methods, can be found in the Supplementary Method 5.
Pilot-scale water treatment processes
To validate the capability of QFgel in continuously purifying PFAS-contaminated water close to reality, we designed a decentralized, fully integrated mobile sorption treatment system with a treatment capacity of 2 m3 per day. The sorption columns (i.e., QFgel adsorber) were filled with 11.8 kilograms of QFgel sorbents (diameters of ~ 5 mm), with an 8 cm layer of quartz sand (particle size of 5–10 mm) placed at both the top and bottom of the adsorber. During sorption cycles, PFAS-spiked mother liquor and raw water were pumped through the static mixer for homogenization before entering the sorption column in up-flow mode. For regeneration cycles, the raw water and mother liquor pumps were deactivated while the eluent pump was engaged, with the regeneration solution following the same flow path through the column. The environment temperature was maintained at 25 ± 3 oC using the indoor air conditioner. Dimensions of the adsorber and other operation conditions are summarized in the Supplementary Table 12.
DFT calculations and MD simulations
DFT calculations for Ead, sorption configurations, ESP were conducted to unveil the sorption mechanisms and also the synergies between fluorophilic-electrostatic dual sites using the Gaussian 16 package (Revision C. 01). The sorption geometries and single-point energies were calculated at the CAM-B3LYP/6-31 + G (d, p) level55,71. This hybrid functional was chosen due to its improved long-range properties, which should better capture the electronic effects of charged anionic and cationic species. Dispersion corrections were added for these calculations, using the D3 correction method of Grimme et al. with Becke-Jonson (BJ) damping as implemented in the Gaussian 16 package72. The self-consistent reaction field calculation with the polarizable continuum model was used to consider the solvent effect of water. Details of DFT calculations and MD simulations are described in Supplementary Method 6 and 7. The data of optimized DFT models and MD simulations have been provided in the Supplementary Data 1.
Cost evaluation
Details for the calculations of the production cost and pilot-scale operation cost of QFgel are discussed in Supplementary Method 8, 9.
Data availability
The data supporting the findings of the study are available within the paper and its Supplementary Information files. Additional data relevant to the study are available from the corresponding author upon request. Source data are provided in this paper.
References
Evich, M. G. et al. Per- and polyfluoroalkyl substances in the environment. Science 375, eabg9065 (2022).
Liu, X. et al. Installation of synergistic binding sites onto porous organic polymers for efficient removal of perfluorooctanoic acid. Nat. Commun. 13, 2132 (2022).
Chen, Z. et al. Amine-Functionalized A-Center Sphalerite for Selective and Efficient Destruction of Perfluorooctanoic Acid. Environ. Sci. Technol. 57, 10438–10447 (2023).
Li, F. et al. Short-chain per- and polyfluoroalkyl substances in aquatic systems: Occurrence, impacts and treatment. Chem. Eng. J. 380, 122506 (2020).
Gagliano, E., Sgroi, M., Falciglia, P. P., Vagliasindi, F. G. & Roccaro, P. Removal of poly-and perfluoroalkyl substances (PFAS) from water by adsorption: Role of PFAS chain length, effect of organic matter and challenges in adsorbent regeneration. Water Res. 171, 115381 (2020).
Jia, Y., Shan, C., Fu, W., Wei, S. & Pan, B. Occurrences and fates of per- and polyfluoralkyl substances in textile dyeing wastewater along full-scale treatment processes. Water Res. 242, 120289 (2023).
Heydebreck, F., Tang, J., Xie, Z. & Ebinghaus, R. Emissions of per- and polyfluoroalkyl substances in a textile manufacturing plant in China and their relevance for workers’ exposure. Environ. Sci. Technol. 50, 10386–10396 (2016).
Gu, C. et al. Congener- and isomer-specific Perfluorinated compounds in textile wastewater from Southeast China. J. Clean. Prod. 320, 128897 (2021).
Mu, H. et al. Identification and characterization of diverse isomers of per- and polyfluoroalkyl substances in Chinese municipal wastewater. Water Res. 230, 119580 (2023).
Ilango, A. K. & Liang, Y. Surface modifications of biopolymers for removal of per- and polyfluoroalkyl substances from water: Current research and perspectives. Water Res. 249, 120927 (2024).
Lee, T., Speth, T. F. & Nadagouda, M. N. High-pressure membrane filtration processes for separation of Per- and polyfluoroalkyl substances (PFAS). Chem. Eng. J. 431, 134023 (2022).
Zhang, K., Cheng, P., Liu, Y. & Xia, S. Efficient removal of per- and polyfluoroalkyl substances by a metal-organic framework membrane with high selectivity and stability. Water Res. 265, 122276 (2024).
Griffin, A. M., Bellona, C. & Strathmann, T. J. Rejection of PFAS and priority co-contaminants in semiconductor fabrication wastewater by nanofiltration membranes. Water Res. 262, 122111 (2024).
Wu, C., Klemes, M. J., Trang, B., Dichtel, W. R. & Helbling, D. E. Exploring the factors that influence the adsorption of anionic PFAS on conventional and emerging adsorbents in aquatic matrices. Water Res. 182, 115950 (2020).
Li, J. et al. Sustainable environmental remediation via biomimetic multifunctional lignocellulosic nano-framework. Nat. Commun. 13, 4368 (2022).
McCleaf, P. et al. Removal efficiency of multiple poly- and perfluoroalkyl substances (PFASs) in drinking water using granular activated carbon (GAC) and anion exchange (AE) column tests. Water Res. 120, 77–87 (2017).
Ateia, M., Alsbaiee, A., Karanfil, T. & Dichtel, W. Efficient PFAS removal by amine-functionalized sorbents: critical review of the current literature. Environ. Sci. Technol. Lett. 6, 688–695 (2019).
Alsbaiee, A. et al. Rapid removal of organic micropollutants from water by a porous β-cyclodextrin polymer. Nature 529, 190–194 (2016).
Vu, C. T. & Wu, T. Adsorption of short-chain perfluoroalkyl acids (PFAAs) from water/wastewater. Environ. Sci. Wat. Res. 6, 2958–2972 (2020).
Ma, Z. et al. Efficient decontamination of organic pollutants from wastewater by covalent organic framework-based materials. Sci. Total Environ. 901, 166453 (2023).
Gagliano, E., Sgroi, M., Falciglia, P. P., Vagliasindi, F. G. A. & Roccaro, P. Removal of poly- and perfluoroalkyl substances (PFAS) from water by adsorption: Role of PFAS chain length, effect of organic matter and challenges in adsorbent regeneration. Water Res. 171, 115381 (2020).
Chow, S. J. et al. Comparative investigation of PFAS adsorption onto activated carbon and anion exchange resins during long-term operation of a pilot treatment plant. Water Res. 226, 119198 (2022).
Vakili, M. et al. Regeneration of exhausted adsorbents after PFAS adsorption: A critical review. J. Hazard. Mater. 471, 134429 (2024).
Ellis, A. C., Boyer, T. H. & Strathmann, T. J. Regeneration of conventional and emerging PFAS-selective anion exchange resins used to treat PFAS-contaminated waters. Sep. Purif. Technol. 355, 129789 (2025).
Saeidi, N., Kopinke, F.-D. & Georgi, A. Understanding the effect of carbon surface chemistry on adsorption of perfluorinated alkyl substances. Chem. Eng. J. 381, 122689 (2020).
Ilango, A. K. & Liang, Y. Surface modifications of biopolymers for removal of per-and polyfluoroalkyl substances from water: Current research and perspectives.Water Res. 249, 120927 (2023).
Yan, B., Munoz, G., Sauve, S. & Liu, J. Molecular mechanisms of per- and polyfluoroalkyl substances on a modified clay: a combined experimental and molecular simulation study. Water Res. 184, 116166 (2020).
Kothawala, D. N., Kohler, S. J., Ostlund, A., Wiberg, K. & Ahrens, L. Influence of dissolved organic matter concentration and composition on the removal efficiency of perfluoroalkyl substances (PFASs) during drinking water treatment. Water Res. 121, 320–328 (2017).
Fu, K. et al. Understanding the selective removal of perfluoroalkyl and polyfluoroalkyl substances via fluorine-fluorine interactions: a critical review. Environ. Sci. Technol. 58, 16669–16689 (2024).
Huang, J. et al. Facile synthesis of a fluorinated squaramide covalent organic framework for the highly efficient and broad-spectrum removal of per-and polyfluoroalkyl pollutants. Angew. Chem. 61, e202206749 (2022).
Manning, I. M. et al. Hydrolytically stable ionic fluorogels for high-performance remediation of per-and polyfluoroalkyl substances (PFAS) from natural water. Angew. Chem. 134, e202208150 (2022).
Reichenbächer, K., Süss, H. I. & Hulliger, J. Fluorine in crystal engineering—“the little atom that could”. Chem. Soc. Rev. 34, 22–30 (2005).
Varadwaj, A., Varadwaj, P. R., Marques, H. M. & Yamashita, K. Revealing factors influencing the fluorine-centered non-covalent interactions in some fluorine-substituted molecular complexes: Insights from first-principles studies. ChemPhysChem 19, 1486–1499 (2018).
He, Y. et al. Fluorinated nonporous adaptive cages for the efficient removal of perfluorooctanoic acid from aqueous source phases. J. Am. Chem. Soc. 146, 6225–6230 (2024).
Jiang, L., Huang, Z., Xu, J., Zhang, L. & Du, Z. Selective adsorption of OBS (sodium p-perfluorous nonenoxybenzenesulfonate) as an emerging PFAS contaminant from aquatic environments by fluorinated MOFs: Novel mechanisms of F-F exclusive attraction. Chem. Eng. J. 484, 149355 (2024).
Klemes, M. J. et al. Reduction of a tetrafluoroterephthalonitrile-β-cyclodextrin polymer to remove anionic micropollutants and perfluorinated alkyl substances from water. Angew. Chem. 131, 12177–12181 (2019).
Xiao, L. et al. -Cyclodextrin polymer network sequesters perfluorooctanoic acid at environmentally relevant concentrations. J. Am. Chem. Soc. 139, 7689–7692 (2017).
Israelachvili, J. N.Intermolecular and Surface Forces. (Academic press, 2011).
Tan, X. et al. Amphiphilic perfluoropolyether copolymers for the effective removal of polyfluoroalkyl substances from aqueous environments. Macromolecules 54, 3447–3457 (2021).
Shetty, D. et al. Rapid and efficient removal of perfluorooctanoic acid from water with fluorine-rich calixarene-based porous polymers. ACS Appl. Mater. Interfaces 12, 43160–43166 (2020).
Quan, Q. et al. Fluorous-core nanoparticle-embedded hydrogel synthesized via tandem photo-controlled radical polymerization: facilitating the separation of perfluorinated Alkyl substances from water. ACS Appl. Mater. Interfaces 12, 24319–24327 (2020).
Wang, W. et al. Rapid and efficient removal of organic micropollutants from environmental water using a magnetic nanoparticles-attached fluorographene-based sorbent. Chem. Eng. J. 343, 61–68 (2018).
Medha, S. et al. Enhanced adsorption of perfluorooctanesulfonic acid (PFOS) in fluorine doped mesoporous carbon: Experiment and simulation. Carbon 218, 118745 (2024).
Yanagioka, M. & Frank, C. W. Effect of particle distribution on morphological and mechanical properties of filled hydrogel composites. Macromolecules 41, 5441–5450 (2008).
Seo, Y. et al. Preventing gas hydrate agglomeration with polymer hydrogels.Energy Fuels, 28, 4409–4420 (2014).
Nhung, L. T., Kim, I. Y. & Yoon, Y. S. Quaternized chitosan-based anion exchange membrane composited with quaternized poly(vinylbenzyl chloride)/polysulfone blend. Polymers 12, 2714 (2020).
Chrysostomou, V. et al. Hydrophilic random cationic copolymers as polyplex-formation vectors for DNA. Materials 15, 2650 (2022).
Huang, P.-J. et al. Reusable functionalized hydrogel sorbents for removing long- and short-chain perfluoroalkyl acids (PFAAs) and GenX from aqueous solution. ACS Omega 3, 17447–17455 (2018).
Barpaga, D. et al. Probing the sorption of perfluorooctanesulfonate using mesoporous metal–organic frameworks from aqueous solutions. Inorg. Chem. 58, 8339–8346 (2019).
Zhou, Z., Liang, Y., Shi, Y., Xu, L. & Cai, Y. Occurrence and transport of perfluoroalkyl acids (PFAAs), including short-chain PFAAs in tangxun lake, China. Environ. Sci. Technol. 47, 9249–9257 (2013).
Wang, J. et al. Perfluorooctane sulfonate and perfluorobutane sulfonate removal from water by nanofiltration membrane: The roles of solute concentration, ionic strength, and macromolecular organic foulants. Chem. Eng. J. 332, 787–797 (2018).
Rodrigo, P. M. et al. Batch and fixed bed sorption of low to moderate concentrations of aqueous per- and poly-fluoroalkyl substances (PFAS) on Douglas fir biochar and its Fe3O4 hybrids. Chemosphere 308, 136155 (2022).
Savage, D. T., Hilt, J. Z. & Dziubla, T. D. Assessing the perfluoroalkyl acid-induced swelling of Förster resonance energy transfer-capable poly(N-isopropylacrylamide) microgels. Soft Matter 17, 9799–9808 (2021).
Saha, P. & Shamik, C. Insight into adsorption thermodynamics. Thermodynamics 16, 349–364 (2011).
Ateia, M. et al. Cationic polymer for selective removal of GenX and short-chain PFAS from surface waters and wastewaters at ng/L levels. Water Res. 163, 114874 (2019).
Yu, H., Chen, H., Fang, B. & Sun, H. Sorptive removal of per-and polyfluoroalkyl substances from aqueous solution: Enhanced sorption, challenges and perspectives. Sci. Total Environ. 861, 160647 (2023).
Li, L. et al. Interaction between the fluorinated amphiphilic copolymer poly(2,2,3,4,4,4-hexafluorobutyl methacrylate)-graft-poly(SPEG) and DNA. J. Appl. Polym. Sci. 118, 291–298 (2010).
Lewis, R. E., Huang, C.-H., White, J. C. & Haynes, C. L. Using 19F NMR to investigate cationic carbon dot association with per-and polyfluoroalkyl substances (PFAS). ACS Nanosci. Au 3, 408–417 (2023).
Battiste, J. L., Jing, N. & Newmark, R. A. 2D 19F/19F NOESY for the assignment of NMR spectra of fluorochemicals. J. Fluor. Chem. 125, 1331–1337 (2004).
Lu, T. & Chen, Q. Independent gradient model based on Hirshfeld partition: A new method for visual study of interactions in chemical systems. J. Comput. Chem. 43, 539–555 (2022).
Yang, Z. et al. Fluoropolymer sorbent for efficient and selective capturing of per- and polyfluorinated compounds. Nat. Commun. 15, 8269 (2024).
Crawford, S. et al. Early breakthrough of short-chain perfluoroalkyl substances in adsorptive media treatment. Remediation J. 32, 177–193 (2022).
Woodard, S., Berry, J. & Newman, B. Ion exchange resin for PFAS removal and pilot test comparison to GAC. Remediation J. 27, 19–27 (2017).
Zeng, C. et al. Removing per- and polyfluoroalkyl substances from groundwaters using activated carbon and ion exchange resin packed columns. AWWA Water Sci. 2, e1172 (2020).
Boyer, T. H. et al. Anion exchange resin removal of per- and polyfluoroalkyl substances (PFAS) from impacted water: A critical review. Water Res. 200, 117244 (2021).
Guelfo, J. L. et al. Lithium-ion battery components are at the nexus of sustainable energy and environmental release of per- and polyfluoroalkyl substances. Nat. Commun. 15, 5548 (2024).
Gao, L., Liu, G., Zamyadi, A., Wang, Q. & Li, M. Life-cycle cost analysis of a hybrid algae-based biological desalination-low pressure reverse osmosis system. Water Res. 195, 116957 (2021).
Thu, K., Chakraborty, A., Saha, B. B., Chun, W. G. & Ng, K. C. Life-cycle cost analysis of adsorption cycles for desalination. Desalin. Water Treat. 20, 1–10 (2010).
El-Zebda, M., Shehadeh, M. & Hassan, I. Investigating of Erosion Corrosion in Horizontal Steel Pipes with Slurry Seawater Flow. Int. Rev. Chem. Eng. 6, 117–121 (2014).
Trang, B. et al. Low-temperature mineralization of perfluorocarboxylic acids. Science 377, 839–845 (2022).
Frisch, M. et al. Gaussian, Version 16; Gaussian.Inc.: Wallingford, CT, USA (2016).
Grimme, S., Ehrlich, S. & Goerigk, L. Effect of the damping function in dispersion corrected density functional theory. J. Comput. Chem. 32, 1456–1465 (2011).
Acknowledgements
This work was financially supported by the National Key Research and Development Program of China (2022YFC3205300) awarded to J.L., the National Natural Science Foundation of China (52400220) awarded to K.F., the Postdoctoral Fellowship Program of CPSF (GZC20241002) awarded to K.F., and the China Postdoctoral Science Foundation (2023M742246) awarded to K.F. The authors appreciate the help for Solid-State NMR measurements and interpretations from Senior Engineer Dr. Bona Dai from the Instrumental Analysis Center, Shanghai Jiao Tong University, 800 Dongchuan Road, 200240, Shanghai, China. The views and ideas expressed herein are solely of the authors and do not represent the ideas of the funding agencies in any form.
Author information
Authors and Affiliations
Contributions
K.F. and J.L. developed the concept and designed the research. K.F. prepared the materials. K.F., F.L., X.L., and Z.F. carried out the experiments and characterizations. K.F. and H.L. planned and carried out the DFT calculations and MD simulations. K.F., S.Z., and J.L. contributed to the interpretation of the results. K.F. wrote the manuscript. J.L. and S.Z. revised the manuscript. All authors provided critical feedback and helped shape the research, analysis, and manuscript.
Corresponding author
Ethics declarations
Competing interests
The authors declare no competing interests.
Peer review
Peer review information
Nature Communications thanks Carsten Prasse, Cheng Zhang and the other anonymous reviewer(s) for their contribution to the peer review of this work. A peer review file is available.
Additional information
Publisher’s note Springer Nature remains neutral with regard to jurisdictional claims in published maps and institutional affiliations.
Source data
Rights and permissions
Open Access This article is licensed under a Creative Commons Attribution-NonCommercial-NoDerivatives 4.0 International License, which permits any non-commercial use, sharing, distribution and reproduction in any medium or format, as long as you give appropriate credit to the original author(s) and the source, provide a link to the Creative Commons licence, and indicate if you modified the licensed material. You do not have permission under this licence to share adapted material derived from this article or parts of it. The images or other third party material in this article are included in the article’s Creative Commons licence, unless indicated otherwise in a credit line to the material. If material is not included in the article’s Creative Commons licence and your intended use is not permitted by statutory regulation or exceeds the permitted use, you will need to obtain permission directly from the copyright holder. To view a copy of this licence, visit http://creativecommons.org/licenses/by-nc-nd/4.0/.
About this article
Cite this article
Fu, K., Luo, F., Fang, Z. et al. Amphipathic fluoroamine-functionalized hydrogels for enhanced selective removal of anionic pfas from water. Nat Commun 16, 10152 (2025). https://doi.org/10.1038/s41467-025-65031-4
Received:
Accepted:
Published:
Version of record:
DOI: https://doi.org/10.1038/s41467-025-65031-4







