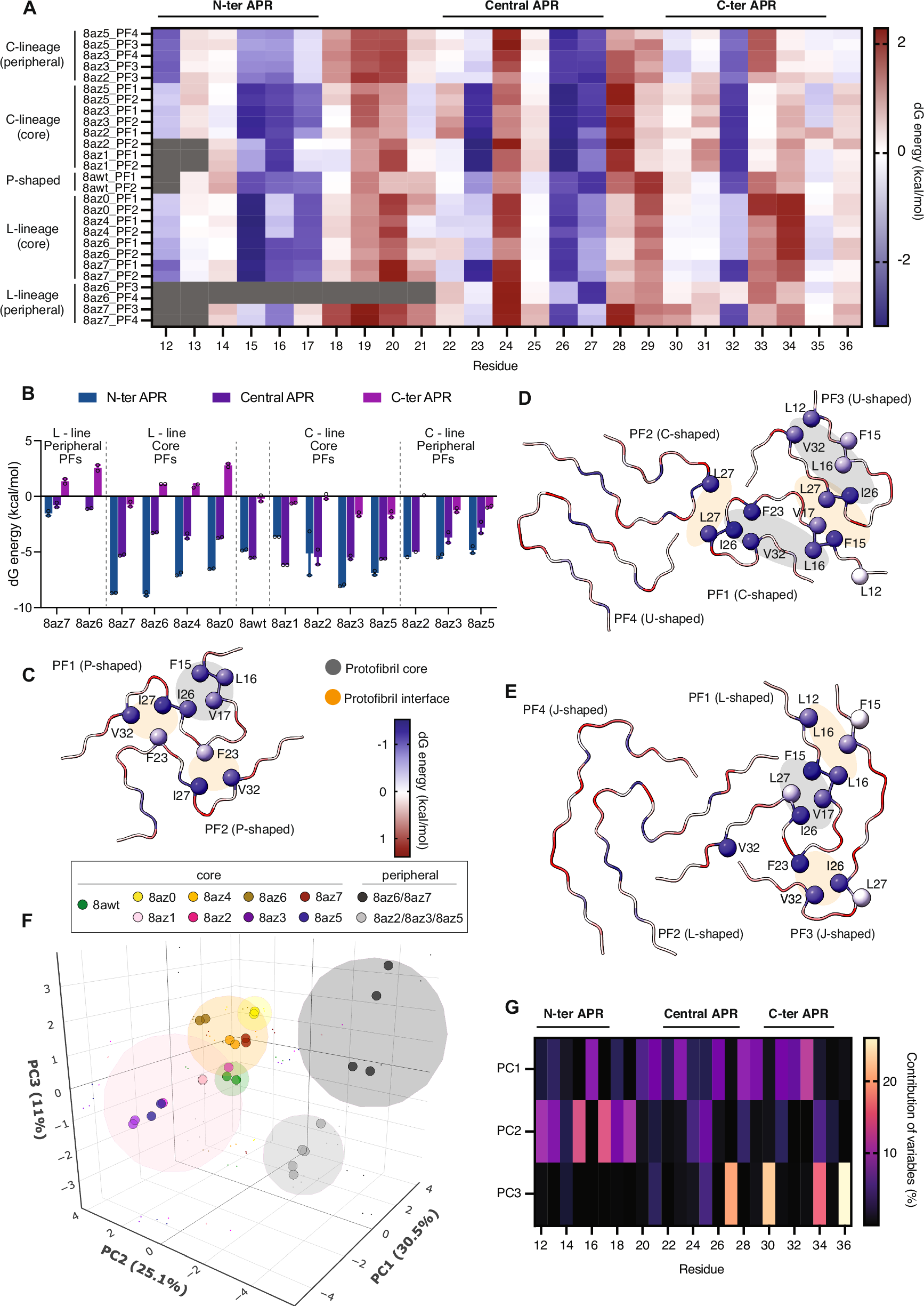
Fig. 2: Thermodynamic profiling of IAPP S20G intermediate protofilaments.
From: Energetic profiling reveals thermodynamic principles underlying amyloid fibril maturation

A Individual residue contributions (residue numbers shown on the x-axis) to the stability of protofilaments. Protofilament profiles are arranged based on evolution of both lineages (shown left). Experimentally determined APRs are highlighted at the top. B Average folding energy contributions of individual APRs across protofilaments from the L- and C-lineages. Protofilaments are grouped by lineage and structural role (core vs peripheral). Error bars indicate standard error of the mean (SEM). C–E Different favorable interactions between common residues stabilize the different protofilament cores (highlighted in grey) and cross-protofilament interfaces (highlighted in orange). F Principal component analysis and k-means clustering of IAPP protofilament thermodynamic profiles reconstruct the C-lineage (pink cluster) and L-lineage (orange cluster). The common early P-shaped intermediate is located between the two clusters in the eigenspace (green cluster), with peripheral fibrils forming separate distant clusters (grey-shaded clusters). Protofilaments are color-coded as in Fig. 1A. G Heatmap showing per residue contributions to the first three principal components. Experimentally determined APRs are highlighted at the top. All three aggregation-prone regions (APRs) contribute substantially to PC1, suggesting that lineage bifurcation arises from cooperative energetic shifts across the fibril core. Source data are provided as a Source Data file.