Abstract
Amyloid fibrils adopt diverse structural polymorphs linked to disease-specific phenotypes, but the thermodynamic principles guiding their formation and maturation remain unclear. Here, we apply energetic profiling to structural time series from cryo-EM datasets of IAPP, tau, and α-synuclein to decode the principles governing fibril maturation and polymorphic divergence. By mapping residue-level free energy contributions across experimentally resolved assembly pathways, we reconstruct their maturation trajectories and find that amyloid assembly is anchored by aggregation-prone regions that serve as sequence-encoded stabilizing motifs. As assembly progresses, these motifs are reorganized and expanded, while additional regions introduce structural frustration that enables conformational flexibility. Environmental cofactors such as metal ions or polyanions are observed in association with regions of structural remodeling, where they may act to compensate for otherwise energetically strained conformations. This framework offers mechanistic insight into how distinct polymorphs arise from a common sequence and mature through both intrinsic and extrinsic thermodynamic influences.
Similar content being viewed by others
Introduction
Amyloid fibrils are a common form of protein aggregation1, linked to over fifty human diseases, including Alzheimer’s, Parkinson’s, and type 2 diabetes2. Despite arising from proteins with widely different sequences and biological roles, these aggregates share a hallmark structural feature: the cross-β architecture3. In this configuration, protein monomers form β-strands that stack into extended sheets, stabilized by backbone hydrogen bonds along the fibril axis. These sheets are further packed together through tightly interlocking side chains that define the protofilament core and mediate interactions between protofilaments4. Notably, many amyloid fibrils are stabilized by short, hydrophobic sequence motifs known as aggregation-prone regions (APRs), which provide nucleation sites for fibril growth and often form the energetic spine of the fibril core5,6,7,8,9.
In addition to structural stability, the cross-β structure also enables amyloid fibrils to propagate in a prion-like manner. In this process, existing fibrils act as templates that induce the misfolding and incorporation of soluble monomers. This seeding mechanism supports sustained fibril growth, transmission between cells, and, in some cases, even spread between organisms10,11,12,13. Crucially, it also allows fibrils to replicate their specific conformations, giving rise to distinct structural strains, or polymorphs, with potentially different biological effects14,15.
Recent advances in high-resolution cryo-electron microscopy (cryo-EM) have provided atomic-level insight into these structures, revealing near-atomic models for hundreds of amyloid fibrils and uncovering an unexpected diversity of structural polymorphs16,17,18,19,20. Strikingly, a single protein can adopt multiple discrete fibril folds that correlate with specific clinical phenotypes. For example, structurally distinct tau fibrils have been isolated from brains of patients with different tauopathies, yet each disease consistently exhibits a conserved fold across individuals21. Similar correlations have been observed for amyloid-β22,23,24, α-synuclein25,26, TDP-4327,28, and other amyloid-forming proteins29,30. However, fibrils formed in vitro frequently fail to replicate the structures found in patient tissue18,31,32, pointing to important, but still poorly understood, roles for cellular cofactors32, interactions with other biomolecules17,33, and post-translational modifications in shaping fibril structure34.
This growing structural diversity has raised new questions about how sequence and environment determine amyloid fibril structure, and how these polymorphs form and evolve over time6,35,36,37. To address this, we recently developed an in silico method to calculate residue-level energetic stability of fibril structures6, enabling systematic classification of disease-associated polymorphs based on their energetic profile36. This method was later independently validated by its ability to predict experimental measures of fibril stability and assembly38, and has since been adopted by other groups to assess fibril energetics39. In this work, we build on this method and apply energetic profiling to published structural time series of amyloid fibrils formed by IAPP40, tau41, and α-synuclein42. Remarkably, our approach reconstructs the complex maturation timelines of each protein, uncovering the energy landscape that governs their folding, assembly, and polymorphic divergence. We find that fibril assembly is anchored by APRs that act as sequence-encoded stabilizing motifs. As assembly progresses, these motifs undergo reorganization, while other segments introduce structural frustration that enables conformational diversification. In several cases, environmental cofactors, such as metal ions or polyanions, are found in conjunction with structural remodeling, where they appear to compensate for regions of local energetic strain and enable otherwise unfavorable conformations. Together, these findings reveal a unifying thermodynamic framework in which intrinsic sequence features and extrinsic factors collectively shape the structural diversity of amyloid strains observed in disease.
Results
APR stabilization underlies the emergence of distinct IAPP fibril polymorphs
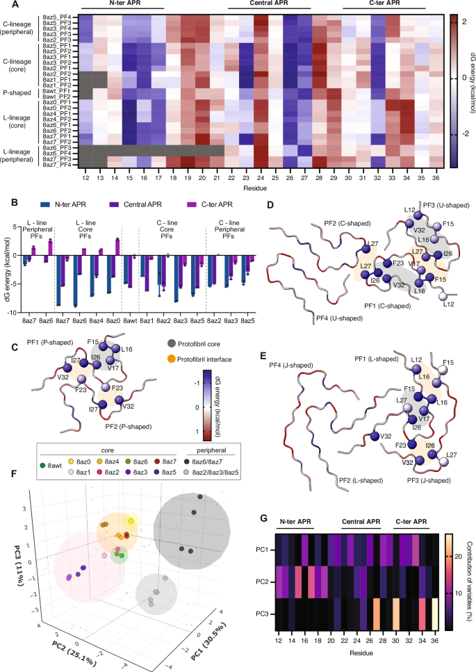
Recent time-resolved cryo-EM of fibrils assembled in vitro from the human islet amyloid polypeptide (IAPP) mutant S20G revealed notable structural diversity during assembly40. Early-stage fibrils begin as a shared protofilament with a P-shaped cross-section, which later branches into two distinct lineages: one forming C-shaped and the other L-shaped protofilament cores (Fig. 1A). As originally described40, the late-stage fibril cores of both lineages become significantly more stable than their shared P-shaped intermediate, nearly doubling the average stabilizing free energy (Fig. 1B). In contrast, the newly added peripheral protofilaments appear comparatively unstable. However, this apparent instability is partly artifactual, arising from incomplete structural models. Specifically, in the L-lineage, the outer U- and J-shaped protofilaments are only partially resolved40. In one model (PDB ID: 8az6), low-resolution density shows that missing residues 11–21 loop back to interact with residues 22–32 of the same peripheral chain. In the other (PDB ID: 8az7), undefined densities flank segments 15–21 and 28–30. As a result, these peripheral chains are assigned artificially high energetic penalties, since their interactions with true packing partners are either absent or ambiguous in the structural data. To avoid such artifacts, we limit our quantitative analysis to the well-resolved fibril cores, whose energetic trends remain robust despite these modelling gaps.
A Graphical representation of amyloid fibrils formed by the S20G IAPP mutant40. Following the formation of an early intermediate (shown in green), two separate structural lineages are generated as kinetics of aggregation progress (L- and C-lineage). In each structure, colored protofilaments represent the core structural elements that define the fibril polymorph, while grey protofilaments denote later-added peripheral elements that contribute less to the overall stability. B Total stability measurements of individual protofilaments across the L- and C-lineages. Each dot represents a single protofilament, with horizontal lines indicating group means. C Distribution of per-residue folding energies (ΔG) across core protofilaments of the L- (right) and C-lineages (left). Dotted lines indicate the threshold for splitting between stabilizing and destabilizing residue energies. D Backbone hydrogen-bond energies for stabilizing (ΔG < 0; cyan) versus destabilizing (ΔG > 0; green) residues across all core protofilaments of L- (top) and C-lineages (bottom). Stabilizing residues consistently exhibit more favorable hydrogen-bond energetics. Notched box plots with outliers represent median values with the lower and upper hinges corresponding to the 25th and 75th percentiles and whiskers representing non-outlier minimum and maximum values. Statistical comparisons were performed using unpaired two-tailed t-test (n = 1415/1407 destabilizing and n = 1185/1013 stabilizing in L-lineage/C-lineage). E–H Distribution of per-residue contributions to (E) backbone H-bonds, F van der Waals interactions, G solvation energies, as well as (H) total side-chain burial values across core protofilaments of the L- (top) and C-lineages (bottom). Each density curve represents a single protofilament core. All plots are color-coded as in A. Source data are provided as a Source Data file.
To uncover the sequence-level basis of this maturation process, we applied residue-level energetic profiling. Across all time points, the distribution of individual residue energies within the fibril core is biphasic, with fewer than half of the residues contributing favorably to stability, underscoring the presence of pronounced structural frustration (Fig. 1C). Notably, stabilization is concentrated within three APRs previously identified as critical for IAPP aggregation, spanning residues 12–1743,44, 22–2745,46, and 30–3647,48, and located within β-strand regions that maximize backbone hydrogen bonding (Figs. 2A and 1D). As fibrils mature, these APRs not only become more stabilizing but also expand their structural contribution to the fibril core, a process facilitated by the formation of additional hydrogen bonds that reinforce β-sheet stacking (Fig 1E and Supplementary Fig. 1). This is further reinforced by strengthened side-chain packing, enhanced hydrophobic burial, and more favorable solvation (Fig. 1F–H). In contrast, the sequences between APRs remain relatively unstable or become more frustrated, contributing little or negatively to the fibril’s overall stability (Fig. 2A). Consistent with thermodynamic expectations, these patterns suggest that fibril maturation proceeds along an energetically downhill trajectory, with increasing stabilization concentrated in key APR motifs embedded within frustrated or neutral regions as polymorphs evolve toward distinct yet thermodynamically favorable endpoints.
A Individual residue contributions (residue numbers shown on the x-axis) to the stability of protofilaments. Protofilament profiles are arranged based on evolution of both lineages (shown left). Experimentally determined APRs are highlighted at the top. B Average folding energy contributions of individual APRs across protofilaments from the L- and C-lineages. Protofilaments are grouped by lineage and structural role (core vs peripheral). Error bars indicate standard error of the mean (SEM). C–E Different favorable interactions between common residues stabilize the different protofilament cores (highlighted in grey) and cross-protofilament interfaces (highlighted in orange). F Principal component analysis and k-means clustering of IAPP protofilament thermodynamic profiles reconstruct the C-lineage (pink cluster) and L-lineage (orange cluster). The common early P-shaped intermediate is located between the two clusters in the eigenspace (green cluster), with peripheral fibrils forming separate distant clusters (grey-shaded clusters). Protofilaments are color-coded as in Fig. 1A. G Heatmap showing per residue contributions to the first three principal components. Experimentally determined APRs are highlighted at the top. All three aggregation-prone regions (APRs) contribute substantially to PC1, suggesting that lineage bifurcation arises from cooperative energetic shifts across the fibril core. Source data are provided as a Source Data file.
Despite their morphological divergence, the mature C- and L-folds are anchored by the same APRs (Fig. 2A). During fibril maturation, all three APRs become progressively more stabilized in the fibril cores of both lineages. However, each lineage reinforces different parts of the sequence: the L-fold draws most of its stabilizing energy from the N-terminal APR, while the C-fold primarily reinforces the central and C-terminal APRs (Fig. 2B). These findings indicate that sequence-encoded stabilizing motifs can be differentially deployed across lineages, producing distinct structural outcomes that are thermodynamically comparable but stabilized through alternative energetic routes. Further structural analysis revealed that a set of eight hydrophobic residues (L12, F15, L16, V17, F23, I26, L27, and V32) plays a central role in fibril stabilization across all folds. In the P- and L-folds, a subset of these residues bridges all three APRs through steric zippers packed within the protofilament core, while the remaining residues contribute to protofilament interface contacts. In the C-fold, however, the same residues reconfigure their roles, with previously interface-forming residues relocating to the core and vice versa (Fig. 2C–E). This flexible reuse highlights how a single sequence can support multiple stable folds by adapting its packing interfaces to different structural contexts.
To assess global energetic trends, we performed a principal component analysis (PCA) on residue-level energetic profiles across all polymorphs. The first principal component (PC1) clearly separates the fibril cores of the two lineages in the energy space, with the P-shaped intermediate fold occupying a central position along the trajectory (Fig. 2F). In contrast, peripheral protofilaments appear as outliers along PC2 and PC3. Analysis of variance contributions across the sequences shows that PC1 reflects coordinated energetic shifts distributed across all three APRs, with key residues such as L16 (N-terminal APR), F23 and I26 (central APR), and V32 and G33 (C-terminal APR) contributing strongly to lineage separation (Fig. 2G). This supports the view that lineage divergence is not driven by a single APR, but by differential reinforcement of a common stabilizing core. In contrast, PC2 and PC3 are more strongly influenced by individual APRs, with the N-terminal APR dominating PC2, and the C-terminal APR contributing most prominently to PC3.
Backbone strain accumulates during tau fibril maturation despite APR-driven stabilization
We next asked whether the patterns observed for IAPP fibril maturation extend to other amyloid systems. Tau fibrils assembled in vitro from residues 297–391 can adopt disease-relevant folds resembling those found in Alzheimer’s disease (AD) and chronic traumatic encephalopathy (CTE). Remarkably, both polymorphs can be reproduced under simplified conditions by varying only the buffer composition, specifically using Mg²⁺ to promote AD-like folds and NaCl to favor CTE-like structures41,49. This minimal system provides a rare opportunity to dissect how intrinsic thermodynamic forces govern amyloid maturation, independent of cellular cofactors or post-translational modifications.
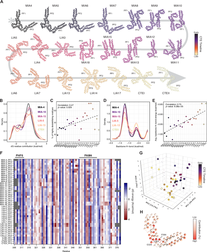
Recent time-resolved cryo-EM reconstructions of tau protofilaments assembled under these conditions offer direct insight into the conformational transitions and energetic constraints that shape their maturation pathways41. To examine these trajectories, we analyzed the AD and CTE fibril lineages separately (Figs. 3 and 4, respectively) but in parallel, allowing side-by-side comparison of their energetic behavior. To ensure reliable energy estimations, structures with poor resolution or excessive steric clashes were excluded (see “Methods”, Supplementary Fig. 2).
A Overview of fibril structures formed by recombinant truncated tau (residues 297–391) in conditions that reproduce the AD-associated disease paired helical filaments (PHFs)41. Protofilaments in grey have been removed from the analysis after prefiltering. B Density plot of residue-wise stability contributions (ΔG in kcal/mol) for selected structures across the AD trajectory. The full dataset is shown in Supplementary Fig. 3B. C Percentage of highly destabilizing residues (ΔG > 1.5 kcal/mol) across all modeled structures in the AD trajectory plotted against the maturation order, with each point representing one structure. A significant positive correlation is observed, indicating increasing energetic destabilization with structural progression. Dashed line indicates linear regression. Pearson correlation (two-tailed) coefficients and P values are indicated. D Density plot of backbone hydrogen bond energies (kcal/mol) across a representative subset of structures from the AD trajectory. The full dataset is shown in Supplementary Fig. 3C. E Correlation between average backbone H-bond energy and maturation stage. Progressive weakening of backbone H-bonding is observed. Dashed line indicates linear regression. Pearson correlation (two-tailed) coefficients and P values are indicated. F Thermodynamic profiling of AD recombinant tau protofilaments. Experimentally determined APRs are highlighted at the top. G Principal component analysis recapitulates the timeline for AD protofilaments. H Example of a tau AD C-shaped protofilament, color-coded based on the individual contributions to the first principal component. In plots (B–E, G) time points are color-coded according to Fig. 3A. Source data are provided as a Source Data file.
A Overview of fibril structures formed by recombinant truncated tau (residues 297-391) in conditions that reproduce the CTE-associated disease paired helical filaments (PHFs)41. B Density plot of residue-wise stability contributions (ΔG in kcal/mol) for selected structures across the CTE trajectory. The fll dataset is shown in Supplementary Fig. 4B. C Percentage of highly destabilizing residues (ΔG > 1.5 kcal/mol) across all modeled structures in the CTE trajectory plotted against the maturation order, with each point representing one structure. A significant positive correlation is observed, indicating increasing energetic destabilization with structural progression. Dashed line indicates linear regression. Pearson correlation (two-tailed) coefficients and P values are indicated. D Density plot of backbone hydrogen bond energies (kcal/mol) across a representative subset of structures from the CTE trajectory. The fll dataset is shown in Supplementary Fig 4C. E Correlation between average backbone H-bond energy and maturation stage. Progressive weakening of backbone H-bonding is observed. Dashed line indicates linear regression. Pearson correlation (two-tailed) coefficients and P values are indicated. F Thermodynamic profiling of CTE recombinant tau protofilaments. Experimentally determined APRs are highlighted at the top. G Principal component analysis recapitulates the timeline for CTE protofilaments. H Example of a tau CTE C-shaped protofilament, color-coded based on the individual contributions to the first principal component. In plots B–E, G time points are color-coded according to Fig. 4A. Source data are provided as a Source Data file.
In both AD and CTE, energetic profiling reveals a biphasic pattern similar to that observed for IAPP (Figs. 3B, 4B, and Supplementary Fig. 3B and Supplementary Fig. 4B). As assembly progresses, however, tau fibrils show a slight but consistent loss of overall stability that contrasts with the stabilizing trend observed for IAPP (Supplementary Table 1). Specifically, the number of highly destabilizing residues steadily increases across both AD and CTE lineages (Figs. 3C and 4C), reflecting a buildup of internal strain. This thermodynamic penalty originates almost exclusively from backbone hydrogen bonds that become distorted over time (Figs. 3D, and 4D, Supplementary Fig. 3A, C and Supplementary Fig. 4A, C), leading to a progressive loss of stabilizing energy contributions. As a result, we observe a strong negative correlation between fibril maturation stage and the magnitude of backbone hydrogen-bond energy (Figs. 3E and 4E). Other energetic terms, such as hydrophobic burial and solvation, remain largely unchanged (Supplementary Fig. 3D, E and Supplementary Fig. 4D, E), indicating that the expanding fibril cores tighten at the cost of local backbone geometry, rather than through loss of side-chain packing.
Energetic maps of intermediate (J-shaped) and mature (C-shaped) protofilaments show that stabilizing energy remains concentrated in motifs such as 306VQIVYK311 (PHF6) and 350VQSKIGSLDNITH362 (PAM4), which are well-known APRs implicated in tau aggregation50 (Fig. 3F and Fig. 4F). In contrast, structural frustration accumulates in neighboring sequences, particularly in flexible turn-forming motifs like the PGGG repeats. Dimensionality reduction analysis of the maps using PCA captures the chronological progression of structural maturation for both AD (Fig. 3G) and CTE fibril trajectories (Fig. 4G). Specifically, both AD and CTE structures fall along a near-linear axis defined by PC1, spanning from early J-shaped to late C-shaped protofilaments. Variance decomposition along PC1 highlights that the residues driving this trajectory reside in regions adjacent to APRs that increasingly accumulate strain over time, most notably the PGGG-containing turn spanning residues 364–367 (Figs. 3H and 4H).
Taken together, these results suggest that tau maturation, like IAPP, is anchored by APRs. However, unlike IAPP, it is accompanied by a buildup of internal strain in regions flanking these stabilizing cores. Given that fibril formation must ultimately proceed downhill in free energy, this paradox implies the presence of missing stabilizing contributions that the current energetic model fails to capture and would potentially offset the accumulating strain, allowing these polymorphs to fully mature.
AD and CTE strains emerge from a common pathway via local energetic reorganization
To investigate how polymorphic diversity arises from tau’s maturation pathway, we performed PCA on the residue-level energy profiles of both J-shaped and C-shaped protofilaments from AD and CTE. This analysis revealed three distinct clusters: a shared set of early intermediates, and two separate groups corresponding to the mature AD and CTE folds (Fig. 5A). These findings suggest that both tau strains follow a common initial maturation trajectory before diverging into distinct polymorphs late in assembly. Variance along PC2 is driven by residues 343–358, suggesting this region plays a key role in differentiating the energetic patterns of mature AD and CTE structures (Fig. 5B). For example, direct inspection of raw energy profiles reveals that K343 lies in a loop that is considerably tighter in the CTE fold, forcing its side chain into a more destabilizing orientation than in the AD fold. Conversely, R349 adopts a more constrained conformation in the AD fold, generating an unfavorable local energy that is not present in the CTE fold. The most prominent difference centers on an intra-sheet interaction unique to the AD fold: K353 forms a stabilizing salt bridge with D358, supported by the exposure of S356 to the solvent. In contrast, this interaction is absent in CTE protofilaments, where D358 remains unsatisfied and S356 is buried within the fibril core51. These subtle shifts redistribute local strain, contributing to fold-specific stabilization patterns (Figs. 3F and 4F).
A Principal component analysis of the energetic profiles for AD and CTE protofilaments reveals a common cluster of intermediate J-folds. Points represent individual protofilaments (PF1, PF2, or PF3) and are colored by structural type. Dashed lines highlight hierarchical clustering of the individual energy profiles, which was performed on the embedding coordinates, and the dendrogram was cut to define three clusters. Labeled protofilaments represent outliers that were misclassified relative to their structural type. B Mapping of the second principal component loadings that separate the AD and CTE clusters reveals key residues. C–E Prediction of Mg ion binding for fibrils of the AD timeline. Maturation of (C) J-fold, (D) C-fold, and (E) all protofilament structures together, shows a strong correlation of increased metal binding as kinetics progress. Points represent individual protofilaments (PF1, PF2, or PF3), while dashed lines indicate linear regressions. Pearson correlation (two-tailed) coefficients and P values are indicated. Time points are color-coded according to the AD maturation trajectory (Fig. 3A). (F) Graphical representation of key metal binding sites in the tau AD C-fold (PHFb PF1). Only two layers of the fibril stack are shown. (G) Metal binding significantly improves the local energetics (ΔΔG, kcal/mol) of the binding sites shown in F. Source data are provided as a Source Data file.
Importantly, these features begin to stratify early-stage intermediates by lineage. In particular, the exposure or burial of S356 appears to act as an early thermodynamic bifurcation point: S356 is mostly exposed in AD-like J-shaped protofilaments, whereas it is mainly buried in their CTE-like counterparts (P-value = 0.028 by Fisher exact test; Supplementary Fig. 5). This suggests that the divergence of AD- and CTE-like fibrils arises gradually from a common maturation pathway, driven by localized energetic reorganization rather than a discrete conformational switch.
Cofactors redistribute and compensate for protofilament energetic frustration
Because tau fibril maturation is thermodynamically constrained, the observed buildup of internal frustration in both the AD and CTE folds, especially in late-stage structures, implies the presence of stabilizing contributions not captured by protein-only models. Notably, the AD and CTE fibrils analyzed here were assembled under distinct buffer conditions: AD fibrils in the presence of Mg²⁺, and CTE fibrils with NaCl41,49. This raised the possibility that extrinsic cofactors such as metal ions help stabilize energetically strained conformations.
To explore this, we predicted metal-binding sites across the tau maturation series52. In AD fibrils, putative Mg²⁺ coordination becomes increasingly favorable as maturation proceeds (Fig. 5C–E). Two key binding sites emerge: one bridging the N- and C-terminal regions of the core, and the other centered on residues S356 and E358 (Fig. 5F). Both sites span adjacent layers of the fibril stack, suggesting a structural role in interlayer stabilization. Strikingly, the latter site only emerges in the final C-shaped AD protofilament and involves S356, the same residue that differentiates the AD and CTE folds (Fig. 5B). This suggests that Mg²⁺ may either stabilize a conformation that emerges with increasing strain, or alternatively, guide the maturation pathway toward that conformation by redistributing energetic strain as it accumulates. Consistent with this model, energetic re-evaluation of the AD mature fibrils with Mg²⁺ ions modeled into these predicted sites confirms that local backbone strain is reduced, and overall energetic profiles improve (Fig. 5G). We note, however, that there is no clear density observed at these sites in the cryo-EM maps41. This absence does not necessarily rule out Mg²⁺ binding, as it may be transient, present in sub-stoichiometric amounts, or locally heterogeneous, all of which could obscure its signal during 3D reconstructions53. Supporting this, in our fibril models, predicted Mg²⁺ coordination occurs only in a subset of stacks (Supplementary Fig. 6), consistent with spatially heterogeneous binding. Additionally, as a light ion, Mg²⁺ is particularly susceptible to beam-induced displacement, further complicating its direct visualization by cryo-EM54. In contrast to Mg²⁺, our analysis did not predict Na⁺ binding sites in the CTE-like fibrils. This may reflect both the monovalent and diffuse nature of Na⁺ ions, which are less likely to form stable, geometry-specific coordination complexes. By comparison, Mg²⁺, as a divalent cation, has a stronger and more predictable binding profile, enabling more confident identification of stabilizing interactions. These differences suggest that, under the present in vitro conditions, AD stabilization likely involves direct metal coordination, whereas CTE stabilization may rely more on nonspecific ionic screening.
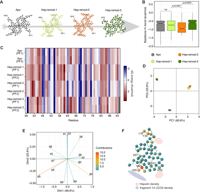
To further examine how external cofactors influence fibril energetics, we analyzed a recent structural time series capturing the remodeling of α-synuclein fibrils upon heparin binding42 (Fig. 6A). Heparin is frequently used in vitro to accelerate α-synuclein fibril formation and promote the emergence of defined polymorphs. Thus, this dataset provides a parallel opportunity for investigating how polyanions influence energetic remodeling during assembly. Early heparin-bound polymorphs (Hep-remod-1 and Hep-remod-2) show enhanced β-structure and improved energetic profiles compared to the apo state (Supplementary Fig. 7 and Supplementary Table 1). However, prolonged heparin exposure leads to the formation of a more frustrated polymorph (Hep-remod-3), as evidenced by a drop in hydrogen-bond stability and a decrease in the fraction of stabilizing residues (Fig. 6B, C). PCA of energy profiles separates early and late heparin-bound states (Fig. 6D), with energetic shifts mapping to known heparin-binding regions (residues 38–45 and 58–67) (Fig. 6E, F). Since our computational framework cannot directly model polyanions like heparin, the apparent destabilization of the late heparin-induced polymorph likely reflects missing stabilizing contacts that heparin would normally provide.
A Graphical representation of α-synuclein fibril restructuring in the presence of heparin as a cofactor42. Cryo-EM structures were determined at different time points following the addition of heparin: before heparin addition (Apo), immediately after mixing (Hep-remod-1, 0 h), 1 h after mixing (Hep-remod-2, 1 h), and after long-term mixing (Hep-remod-3, 3 days). B Backbone hydrogen bond comparison of α-synuclein fibril structures. Box plots represent median values with the lower and upper hinges corresponding to the 25th and 75th percentiles and whiskers representing minimum and maximum values. Statistical comparisons were performed using unpaired two-tailed t-test (n = 912 for WT/H1, H2 and n = 896 for H3). C Thermodynamic profiling of α-synuclein protofilaments. D PCA of α-synuclein thermodynamic profiles. Fibrils cluster according to condition and conformation. E Contribution plot showing residues driving PCA separation. Arrows represent individual residues, with direction and magnitude indicating their influence on energetic separation. F Structural mapping of PCA-contributing residues highlights regions near known cofactor densities. Source data are provided as a Source Data file.
Together, these observations suggest that amyloid fibril maturation, while ultimately thermodynamically downhill, can involve increasing internal frustration that must be offset by stabilizing cofactors. Metal ions and polyanions act as external energetic supports, allowing strained polymorphs to persist by redistributing free energy across the fibril structure.
Discussion
Amyloid fibrils are defined by their shared cross-β architecture but exhibit remarkable structural diversity, giving rise to polymorphs with distinct biological and pathological properties. Despite the accumulation of many high-resolution cryo-EM structures, the thermodynamic principles that govern how specific polymorphs emerge, evolve, and stabilize over time remain poorly understood. This knowledge gap is especially pronounced in the context of fibril maturation, where assembly occurs over time and is shaped not only by sequence-encoded features but also by environmental cofactors that are often overlooked in structural models. Here, we address this gap by combining energetic profiling6,36 with time-resolved cryo-EM datasets from three amyloid-forming proteins: IAPP40, tau41, and α-synuclein42. Across more than 110 protofilament structures, we uncover a set of unifying thermodynamic features that shape fibril assembly, and we identify system-specific deviations that reveal how intrinsic and extrinsic factors interact to produce diverse polymorphic outcomes.
A central finding is the consistent role of APRs55 as thermodynamic anchors during amyloid maturation5,56,57,58,59,60,61. In all systems studied, these short segments dominate the stabilizing energy landscape and expand their structural influence as fibrils mature. This pattern is particularly striking in IAPP, where progressive stabilization of three APRs drives divergence into distinct structural polymorphs that, despite their morphological differences, achieve equivalent overall thermodynamic stability. This convergence echoes classical structure–function studies showing that targeted substitutions at L12, F15, V17, and I26 markedly reduce β-sheet content, suppress fibril growth, and alleviate β-cell cytotoxicity in vitro and in rodent models43,46,47,62,63,64. Comparative genomics strengthens the point: rodents, whose IAPP is naturally non-amyloidogenic, harbor exactly such protective substitutions65, and engineering the same changes into human IAPP converts it into a potent, non-aggregating dominant-negative inhibitor of the wild-type peptide66. These insights have already been translated into clinic-approved analogues that retain glycemic control yet resist fibrillation67. Our findings support a model in which APRs act as reusable energetic cores, adaptable across folds and conformational contexts, and essential for nucleating and sustaining ordered amyloid assembly.
In contrast, tau fibrils follow a distinct trajectory. While APRs remain key stabilizing features, the overall maturation process is accompanied by increasing backbone strain and growing energetic frustration, especially in flexible regions such as PGGG-containing turns. This creates a thermodynamic paradox: if amyloid maturation must proceed downhill in free energy, how can it culminate in more frustrated structures? The answer, we propose, lies in stabilizing interactions not accounted for in a protein-only model. This interpretation is supported by our analysis of cofactor interactions. In tau fibrils assembled under Mg²⁺ conditions, predicted metal-binding sites are located in regions already stabilized by APRs, including a segment shown to impart stability specifically to AD-folded tau filaments68, and implicated in promoting the prion-like propensity of C-shaped tau strains19 and tau polymorph divergence50. Although unconfirmed, these sites represent plausible cofactor interactions that may modulate the energetic balance of adjacent frustrated segments, helping the structure accommodate strain without global destabilization. Conversely, tau fibrils formed in NaCl do not exhibit structured ion binding, consistent with a reliance on nonspecific ionic screening or other unmodeled interactions. Future experiments that vary buffer conditions or ionic composition may help resolve the exact energetic contributions of these cofactors and clarify their role in guiding strain-specific maturation.
Interestingly, we identified K343 and R349 as key residues that stratify tau intermediates across maturation and the AD versus CTE timelines. Both residues are consistently destabilized in the two end-state folds. However, they reside in regions where undefined cryo-EM densities have been observed in structures derived from patient tissue, pointing to the possible involvement of unmodeled cofactors or modifications. These sites have the potential to be further stabilized in vivo through post-translational modifications34 and lipid-based anionic interactions69, which may help alleviate local frustration and contribute to polymorphic divergence. Similarly, S356, a residue that already distinguishes early J-shaped protofilaments by lineage, is often found phosphorylated and serves as a biomarker of pre-tangle soluble tau assemblies in AD68,70,71.
In the same light, we found that heparin restructures local hydrogen bonding and alters the fractions of residues adopting stabilizing versus frustrated conformations in α-synuclein fibrils, with strain-classifying thermodynamic changes observed in previously identified APRs that mediate α-synuclein self-assembly72. Whether cofactors stabilize strained structures after they emerge or help guide folding toward them during assembly remains an open question. However, our results clearly show that cofactors shift the distribution of free energy across the fibril and help determine which conformational states are accessible under specific conditions.
We propose a general thermodynamic framework in which sequence-encoded APRs define the energetic backbone of fibril structures, while environmental factors modulate local frustration to favor one polymorph over another. This model suggests a plausible mechanism by which structurally distinct polymorphs can arise from a single sequence and helps explain why in vitro and in vivo fibrils often differ, as well as how disease-specific strain properties may arise from context-dependent stabilization. It also offers a conceptual basis for understanding how small environmental changes, such as ionic conditions, cofactors, and polyanions, can exert outsized effects on amyloid structure, propagation, and toxicity. Methodologically, this work demonstrates the power of combining structural time series with energetic modeling to reconstruct the complex maturation timelines of diverse amyloid systems. The ability to map stabilizing and frustrating residues along assembly trajectories provides a powerful tool for pinpointing residues that act as conformational switches or sites of cofactor dependence. These residues represent promising targets for therapeutic strategies aimed at controlling strain emergence through mutation, ligand binding, or cofactor modulation.
Methods
Collection of amyloid fibril structures
We collected all available cryo-EM structures of amyloid fibrils from, to the best of our knowledge, the only three published studies that investigate amyloid formation, maturation and remodeling using a time-course approach. These include: (i) the in vitro maturation of IAPP-S20G over time40, (ii) the in vitro assembly of tau into paired helical filaments (PHFs) and chronic traumatic encephalopathy-like filaments41, and (iii) the time-dependent remodeling of mature α-synuclein fibrils upon heparin binding42 (Supplementary Table 1).
Energy profiling of amyloid structures
To assess the thermodynamic stability of amyloid fibrils, we used the FoldX force field73. FoldX estimates the free energy of a protein structure by calculating the contribution of each atom based on its interactions with neighboring atoms. These atomic contributions are first summed at the residue level and later at the level of the entire protein. This allows for mapping the per-residue contribution to the total free energy (called ΔGcontrib), along with detailed breakdowns of individual energetic components. These include van der Waals interactions (ΔGvdw), solvation energies for polar and apolar groups (ΔGsolvP and ΔGsolvH), electrostatic interactions (ΔGel), hydrogen bonding (ΔGHbond), entropic penalties for main and side chains (ΔSmc and ΔSsc), and water-mediated hydrogen bonding (ΔGwb).
Since cryo-EM-derived fibril structures vary in the number of stacked monomer layers, all structures were extended to a uniform depth of 10 monomers prior to analysis. Structures were then subjected to side-chain energy minimization using the FoldX RepairPDB command. This procedure optimizes side-chain conformations by sampling from a rotamer library derived from high-resolution X-ray structures, selecting the lowest-energy rotamer for each residue. Subsequently, we used the SequenceDetail function in FoldX to compute per-residue free energy contributions (ΔGcontrib) and the associated thermodynamic components. To avoid boundary artifacts caused by missing head-to-tail stacking interactions at the fibril termini, monomers located at both ends of the extended fibril were excluded from downstream analysis.
Removal of low-quality amyloid fibrils structures
The accuracy of the free energy estimation by FoldX correlates with structure quality parameters, such as resolution. Therefore, we defined an empirical partitioning boundary based on a linear relationship between structural resolution and van der Waals (VDW) clashes (Supplementary Fig 2). Specifically, structures were excluded if they fell above the line defined by the equation:
This criterion effectively removes models with both poor resolution and high steric clashes, retaining only high-quality structures for downstream analysis. Resolution values were obtained from the original studies using the Fourier Shell Correlation (FSC) 0.143 criterion74, which estimates the resolution of the reconstructed cryo-EM maps. Van der Waals clashes were identified using FoldX.
As a result of this filtering strategy, the following models were excluded from the analysis: MIA-5, MIA-8, and LIA-4 (from the in vitro assembly of tau into paired helical filaments), and MIA-1, MIA-3, and MIA-14 (from the in vitro assembly of tau into CTE-like filaments). Additionally, the first protofilament of LIA-7 and of THF were removed due to excessive steric clashes, while the remaining protofilaments in these structures were retained for analysis.
Dimensionality reduction analysis
To investigate which residues are energetically driving the maturation and remodeling of amyloid fibrils over time, we performed principal component analysis (PCA) on the per-residue free energy contributions (ΔGcontrib) calculated by FoldX. These values were compiled into a matrix where rows represented individual protofilaments and columns corresponded to aligned residue positions. Prior to dimensionality reduction, two distinct normalization strategies were applied depending on the analytical objective. For reconstructing maturation trajectories within a single condition, column-wise standardization was used to emphasize temporal variation at each position and correct for positional variability. In contrast, for comparing fibrils assembled under different conditions (e.g., AD vs. CTE), we applied row-wise standardization to normalize global energy scale differences and highlight relative energetic patterns across the sequence. Then, missing values, which occurred in some protofilaments due to unresolved residues, were imputed using the imputePCA function from the missMDA R package with regularized iterative PCA75. PCA was then performed on the imputed, standardized matrix using the prcomp function from the stats R package. Clustering was subsequently applied to the first three principal components using hierarchical clustering via the hclust function.
Metal binding analysis
To investigate the potential contribution of metal ions to the in vitro assembly of tau fibrils, we used a previously established high-accuracy algorithm implemented in FoldX52 to predict metal binding sites in each protofilament. This method identifies positions on the protein surface where metal ions can form favorable electrostatic interactions with multiple protein atoms in geometrically optimal configurations. This approach has been shown to predict more than 90% of the metal binding sites in globular proteins with a positional accuracy of ≤0.6 Å52. Given that the tau (residues 297–391) construct forms paired helical filaments (PHFs) when incubated in phosphate buffer supplemented with magnesium chloride41,49, we predicted magnesium binding sites in all protofilaments derived from the PHF reaction. In contrast, for structures derived from the CTE-like reaction, which uses sodium chloride instead of magnesium chloride41,49, we predicted sodium binding sites (although no binding sites with high affinity could be inferred).
To assess the impact of predicted metal binding on structural energetics, we incorporated the identified metal ions into each structure and recalculated per-residue free energy contributions (ΔGcontrib) using the FoldX SequenceDetail function.
Quantification, statistics and visualizations
The methods of statistical analysis are provided in detail in the corresponding figure legends. Visualizations were performed with GraphPad prism or custom R scripts using the packages ggplot2 and plotly. ChimeraX was used to visualize protein structures76.
Reporting summary
Further information on research design is available in the Nature Portfolio Reporting Summary linked to this article.
Data availability
The cryo-EM structures used in this study were retrieved from the PDB. List of PDB structures: 8Q27, 8Q2J, 8Q2K, 8Q2L, 8Q7F, 8Q7L, 8Q7M, 8Q7P, 8Q8C, 8Q7T, 8Q88, 8Q8E, 8Q8F, 8Q8D, 8Q8L, 8QCP, 8Q8S, 8Q8R, 8Q8M, 8Q8U, 8Q8V, 8Q8W, 8Q8X, 8Q8Y, 8Q8Z, 8Q98, 8Q97, 8Q99, 8Q9A, 8QCR, 8Q9B, 8Q9C, 8Q9D, 8Q9E, 8Q9F, 8Q9H, 8Q9G, 8Q9I, 8Q9J, 8Q9K, 8Q9L, 8Q9O, 8Q9M, 8QJJ, 8HZB, 8HZC, 8HZS, 6A6B, 8AWT, 8AZ0, 8AZ1, 8AZ2, 8AZ3, 8AZ4, 8AZ5, 8AZ6, 8AZ7. The full list of structures used can also be seen in Supplementary Table 1. Unless otherwise stated, all data supporting the results of this study can be found in the article, supplementary, and source data files. Source data are provided with this paper.
Code availability
All custom analysis scripts and input files used to generate the figures in this paper are publicly available on Zenodo (https://doi.org/10.5281/zenodo.16752131).
References
Chiti, F. & Dobson, C. M. Protein Misfolding, amyloid formation, and human disease: a summary of progress over the last decade. Annu Rev. Biochem 86, 27–68 (2017).
Buxbaum, J. N. et al. Amyloid nomenclature 2024: update, novel proteins, and recommendations by the International Society of Amyloidosis (ISA) Nomenclature Committee. Amyloid 31, 249–256 (2024).
Nelson, R. et al. Structure of the cross-beta spine of amyloid-like fibrils. Nature 435, 773–778 (2005).
Sawaya, M. R., Hughes, M. P., Rodriguez, J. A., Riek, R. & Eisenberg, D. S. The expanding amyloid family: Structure, stability, function, and pathogenesis. Cell 184, 4857–4873 (2021).
Louros, N., Schymkowitz, J. & Rousseau, F. Mechanisms and pathology of protein misfolding and aggregation. Nat. Rev. Mol. Cell Biol. 24, 912–933 (2023).
van der Kant, R., Louros, N., Schymkowitz, J. & Rousseau, F. Thermodynamic analysis of amyloid fibril structures reveals a common framework for stability in amyloid polymorphs. Structure 30, 1178–1189.e1173 (2022).
Fernandez-Escamilla, A. M., Rousseau, F., Schymkowitz, J. & Serrano, L. Prediction of sequence-dependent and mutational effects on the aggregation of peptides and proteins. Nat. Biotechnol. 22, 1302–1306 (2004).
Rousseau, F., Serrano, L. & Schymkowitz, J. W. How evolutionary pressure against protein aggregation shaped chaperone specificity. J. Mol. Biol. 355, 1037–1047 (2006).
Errico, S. et al. Structural commonalities determined by physicochemical principles in the complex polymorphism of the amyloid state of proteins. Biochem. J. 482, 87–101 (2025).
Krammer, C., Schätzl, H. M. & Vorberg, I. Prion-like propagation of cytosolic protein aggregates: insights from cell culture models. Prion 3, 206–212 (2009).
Goedert, M., Clavaguera, F. & Tolnay, M. The propagation of prion-like protein inclusions in neurodegenerative diseases. Trends Neurosci. 33, 317–325 (2010).
Sanders, D. W. et al. Distinct tau prion strains propagate in cells and mice and define different tauopathies. Neuron 82, 1271–1288 (2014).
Goedert, M. Alzheimer’s and Parkinson’s diseases: the prion concept in relation to assembled Aβ, tau, and α-synuclein. Science 349, 1255555 (2015).
Willbold, D., Strodel, B., Schröder, G. F., Hoyer, W. & Heise, H. Amyloid-type protein aggregation and prion-like properties of amyloids. Chem. Rev. 121, 8285–8307 (2021).
Shahnawaz, M. et al. Discriminating α-synuclein strains in Parkinson’s disease and multiple system atrophy. Nature 578, 273–277 (2020).
Gallardo, R., Ranson, N. A. & Radford, S. E. Amyloid structures: much more than just a cross-β fold. Curr. Opin. Struct. Biol. 60, 7–16 (2020).
Louros, N., Schymkowitz, J. & Rousseau, F. Heterotypic amyloid interactions: clues to polymorphic bias and selective cellular vulnerability?. Curr. Opin. Struct. Biol. 72, 176–186 (2022).
Scheres, S. H. W., Ryskeldi-Falcon, B. & Goedert, M. Molecular pathology of neurodegenerative diseases by cryo-EM of amyloids. Nature 621, 701–710 (2023).
Fitzpatrick, A. W. et al. Cryo-EM structures of tau filaments from Alzheimer’s disease. Nature 547, 185–190 (2017).
He, S. & Scheres, S. H. Helical reconstruction in RELION. J. Struct. Biol. 198, 163–176 (2017).
Shi, Y. et al. Structure-based classification of tauopathies. Nature 598, 359–363 (2021).
Yang, Y. et al. Cryo-EM structures of amyloid-β 42 filaments from human brains. Science 375, 167–172 (2022).
Kollmer, M. et al. Cryo-EM structure and polymorphism of Aβ amyloid fibrils purified from Alzheimer’s brain tissue. Nat. Commun. 10, 4760 (2019).
Yang, Y. et al. Cryo-EM structures of Aβ40 filaments from the leptomeninges of individuals with Alzheimer’s disease and cerebral amyloid angiopathy. Acta Neuropathol. Commun. 11, 191 (2023).
Schweighauser, M. et al. Structures of α-synuclein filaments from multiple system atrophy. Nature 585, 464–469 (2020).
Yang, Y. et al. Structures of α-synuclein filaments from human brains with Lewy pathology. Nature 610, 791–795 (2022).
Arseni, D. et al. TDP-43 forms amyloid filaments with a distinct fold in type A FTLD-TDP. Nature 620, 898–903 (2023).
Arseni, D. et al. Heteromeric amyloid filaments of ANXA11 and TDP-43 in FTLD-TDP type C. Nature 634, 662–668 (2024).
Schmidt, M. et al. Cryo-EM structure of a transthyretin-derived amyloid fibril from a patient with hereditary ATTR amyloidosis. Nat. Commun. 10, 5008 (2019).
Radamaker, L. et al. Cryo-EM structure of a light chain-derived amyloid fibril from a patient with systemic AL amyloidosis. Nat. Commun. 10, 1103 (2019).
Lövestam, S. et al. Seeded assembly in vitro does not replicate the structures of α-synuclein filaments from multiple system atrophy. FEBS Open Bio 11, 999–1013 (2021).
Zhang, W. et al. Heparin-induced tau filaments are polymorphic and differ from those in Alzheimer’s and Pick’s diseases. Elife 8, e43584 (2019).
Konstantoulea, K. et al. Heterotypic Amyloid β interactions facilitate amyloid assembly and modify amyloid structure. Embo j. 41, e108591 (2022).
Arakhamia, T. et al. Posttranslational modifications mediate the structural diversity of tauopathy strains. Cell 180, 633–644.e612 (2020).
Mullapudi, V. et al. Network of hotspot interactions cluster tau amyloid folds. Nat. Commun. 14, 895 (2023).
Louros, N., van der Kant, R., Schymkowitz, J. & Rousseau, F. StAmP-DB: a platform for structures of polymorphic amyloid fibril cores. Bioinformatics 38, 2636–2638 (2022).
Mahmoudinobar, F., Urban, J. M., Su, Z., Nilsson, B. L. & Dias, C. L. Thermodynamic stability of polar and nonpolar amyloid fibrils. J. Chem. Theory Comput. 15, 3868–3874 (2019).
Larsen, J. A. et al. The mechanism of amyloid fibril growth from Φ-value analysis. Nat. Chem. 17, 403–411 (2025).
Connor, J. P., Radford, S. & Brockwell, D. J. Structural and thermodynamic classification of amyloid polymorphs. Structure, 33, 1793–1804 (2025).
Wilkinson, M. et al. Structural evolution of fibril polymorphs during amyloid assembly. Cell 186, 5798–5811.e5726 (2023).
Lövestam, S. et al. Disease-specific tau filaments assemble via polymorphic intermediates. Nature 625, 119–125 (2024).
Tao, Y. et al. Time-course remodeling and pathology intervention of α-synuclein amyloid fibril by heparin and heparin-like oligosaccharides. Nat. Struct. Mol. Biol. 32, 369–380 (2025).
Louros, N. N. et al. Structural studies and cytotoxicity assays of “aggregation-prone” IAPP(8-16) and its non-amyloidogenic variants suggest its important role in fibrillogenesis and cytotoxicity of human amylin. Biopolymers 104, 196–205 (2015).
Mirecka, E. A. et al. β-hairpin of islet amyloid polypeptide bound to an aggregation inhibitor. Sci. Rep. 6, 33474 (2016).
Westermark, P., Engström, U., Johnson, K. H., Westermark, G. T. & Betsholtz, C. Islet amyloid polypeptide: pinpointing amino acid residues linked to amyloid fibril formation. Proc. Natl. Acad. Sci. 87, 5036–5040 (1990).
Abedini, A. & Raleigh, D. P. Destabilization of human IAPP amyloid fibrils by proline mutations outside of the putative amyloidogenic domain: is there a critical amyloidogenic domain in human IAPP?. J. Mol. Biol. 355, 274–281 (2006).
Fox, A. et al. Selection for nonamyloidogenic mutants of islet amyloid polypeptide (IAPP) identifies an extended region for amyloidogenicity. Biochemistry 49, 7783–7789 (2010).
Nilsson, M. R. & Raleigh, D. P. Analysis of amylin cleavage products provides new insights into the amyloidogenic region of human amylin. J. Mol. Biol. 294, 1375–1385 (1999).
Lövestam, S. et al. Assembly of recombinant tau into filaments identical to those of Alzheimer’s disease and chronic traumatic encephalopathy. eLife 11, e76494 (2022).
Louros, N. et al. Local structural preferences in Shaping Tau Amyloid Polymorphism. Nat. Commun. 15, 1028 (2024).
Goedert, M. & Spillantini, M. G. Ordered assembly of Tau protein and neurodegeneration. Adv. Exp. Med Biol. 1184, 3–21 (2019).
Schymkowitz, J. W. et al. Prediction of water and metal binding sites and their affinities by using the Fold-X force field. Proc. Natl. Acad. Sci. USA 102, 10147–10152 (2005).
Spahn, C. M. & Penczek, P. A. Exploring conformational modes of macromolecular assemblies by multiparticle cryo-EM. Curr. Opin. Struct. Biol. 19, 623–631 (2009).
Gucwa, M., Bijak, V., Zheng, H., Murzyn, K. & Minor, W. CheckMyMetal (CMM): validating metal-binding sites in X-ray and cryo-EM data. IUCrJ 11, 871–877 (2024).
Langenberg, T. et al. Thermodynamic and evolutionary coupling between the native and amyloid state of globular proteins. Cell Rep.31, 107512 (2020).
Teng, P. K. & Eisenberg, D. Short protein segments can drive a non-fibrillizing protein into the amyloid state. Protein Eng. Des. Sel. 22, 531–536 (2009).
Ventura, S. et al. Short amino acid stretches can mediate amyloid formation in globular proteins: The Src homology 3 (SH3) case. Proc. Natl. Acad. Sci.101, 7258–7263 (2004).
Louros, N. et al. WALTZ-DB 2.0: an updated database containing structural information of experimentally determined amyloid-forming peptides. Nucleic Acids Res 48, D389–D393 (2020).
Louros, N., Orlando, G., De Vleeschouwer, M., Rousseau, F. & Schymkowitz, J. Structure-based machine-guided mapping of amyloid sequence space reveals uncharted sequence clusters with higher solubilities. Nat. Commun. 11, 3314 (2020).
Sawaya, M. R. et al. Atomic structures of amyloid cross-β spines reveal varied steric zippers. Nature 447, 453–457 (2007).
Wagner, J. et al. Medin co-aggregates with vascular amyloid-beta in Alzheimer’s disease. Nature 612, 123–131 (2022).
Bernhardt, N. A., Berhanu, W. M. & Hansmann, U. H. Mutations and seeding of amylin fibril-like oligomers. J. Phys. Chem. B 117, 16076–16085 (2013).
Abedini, A., Meng, F. & Raleigh, D. P.A single-point mutation converts the highly amyloidogenic human islet amyloid polypeptide into a potent fibrillization inhibitor.J. Am. Chem. Soc. 129, 11300–11301 (2007).
Louros, N. N. et al. Tracking the amyloidogenic core of IAPP amyloid fibrils: Insights from micro-Raman spectroscopy. J. Struct. Biol. 199, 140–152 (2017).
Betsholtz, C. et al. Sequence divergence in a specific region of islet amyloid polypeptide (IAPP) explains differences in islet amyloid formation between species. FEBS Lett. 251, 261–264 (1989).
Manchanda, A. & Goyal, B. Deciphering the impact of F23L mutation on the aggregation propensity of human islet amyloid polypeptide using molecular simulations. J. Mol. Liq. 411, 125775 (2024).
Ridgway, Z. et al. Analysis of proline substitutions reveals the plasticity and sequence sensitivity of human IAPP amyloidogenicity and toxicity. Biochemistry 59, 742–754 (2020).
Leonard, C., Phillips, C. & McCarty, J. Insight Into Seeded Tau Fibril Growth From Molecular Dynamics Simulation of the Alzheimer’s Disease Protofibril Core. Front Mol. Biosci. 8, 624302 (2021).
Fowler, S. L. et al. Tau filaments are tethered within brain extracellular vesicles in Alzheimer’s disease. Nat. Neurosci. 28, 40–48 (2025).
Islam, T. et al. Phospho-tau serine-262 and serine-356 as biomarkers of pre-tangle soluble tau assemblies in Alzheimer’s disease. Nat. Med 31, 574–588 (2025).
Taylor, L. W. et al. p-tau Ser356 is associated with Alzheimer’s disease pathology and is lowered in brain slice cultures using the NUAK inhibitor WZ4003. Acta Neuropathol. 147, 7 (2024).
Doherty, C. P. A. et al. A short motif in the N-terminal region of α-synuclein is critical for both aggregation and function. Nat. Struct. Mol. Biol. 27, 249–259 (2020).
Schymkowitz, J. et al. The FoldX web server: an online force field. Nucleic Acids Res 33, W382–W388 (2005).
Rosenthal, P. B. & Henderson, R. Optimal determination of particle orientation, absolute hand, and contrast loss in single-particle electron cryomicroscopy. J. Mol. Biol. 333, 721–745 (2003).
Josse, J. & Husson, F. missMDA: a package for handling missing values in multivariate data analysis. J. Stat. Softw. 70, 1–31 (2016).
Goddard, T. D. et al. UCSF ChimeraX: meeting modern challenges in visualization and analysis. Protein Sci. 27, 14–25 (2018).
Acknowledgements
The Switch Laboratory was supported by the Flanders Institute for Biotechnology (VIB, grant no. C0401 to FR and JS), KU Leuven (postdoctoral grant PDMT2/24/084 to RD-R.), the Fund for Scientific Research Flanders (FWO, project grant G0A6724N to JS), and the Stichting Alzheimer Onderzoek / Fondation Recherche Alzheimer (project grant SAO-FRA 2023/0005 to JS). NL was supported by a Thomas O. Hicks Endowed Scholarship. Computational resources were provided by the BioHPC cluster supported by the Lyda Hill Department of Bioinformatics at UTSW.
Author information
Authors and Affiliations
Contributions
J.S., F.R., and N.L. conceived and planned the study. R.D.R. and N.L. performed computational and data analysis. R.D.R., J.S., F.R., and N.L. contributed to the interpretation of the results. J.S., F.R., and N.L. prepared the draft manuscript. All authors reviewed and edited the manuscript.
Corresponding authors
Ethics declarations
Competing interests
The authors declare no competing interests.
Peer review
Peer review information
Nature Communications thanks Jacob Larsen and the other anonymous reviewer(s) for their contribution to the peer review of this work. A peer review file is available.
Additional information
Publisher’s note Springer Nature remains neutral with regard to jurisdictional claims in published maps and institutional affiliations.
Source data
Rights and permissions
Open Access This article is licensed under a Creative Commons Attribution-NonCommercial-NoDerivatives 4.0 International License, which permits any non-commercial use, sharing, distribution and reproduction in any medium or format, as long as you give appropriate credit to the original author(s) and the source, provide a link to the Creative Commons licence, and indicate if you modified the licensed material. You do not have permission under this licence to share adapted material derived from this article or parts of it. The images or other third party material in this article are included in the article’s Creative Commons licence, unless indicated otherwise in a credit line to the material. If material is not included in the article’s Creative Commons licence and your intended use is not permitted by statutory regulation or exceeds the permitted use, you will need to obtain permission directly from the copyright holder. To view a copy of this licence, visit http://creativecommons.org/licenses/by-nc-nd/4.0/.
About this article
Cite this article
Duran-Romaña, R., Schymkowitz, J., Rousseau, F. et al. Energetic profiling reveals thermodynamic principles underlying amyloid fibril maturation. Nat Commun 16, 10081 (2025). https://doi.org/10.1038/s41467-025-65035-0
Received:
Accepted:
Published:
Version of record:
DOI: https://doi.org/10.1038/s41467-025-65035-0








