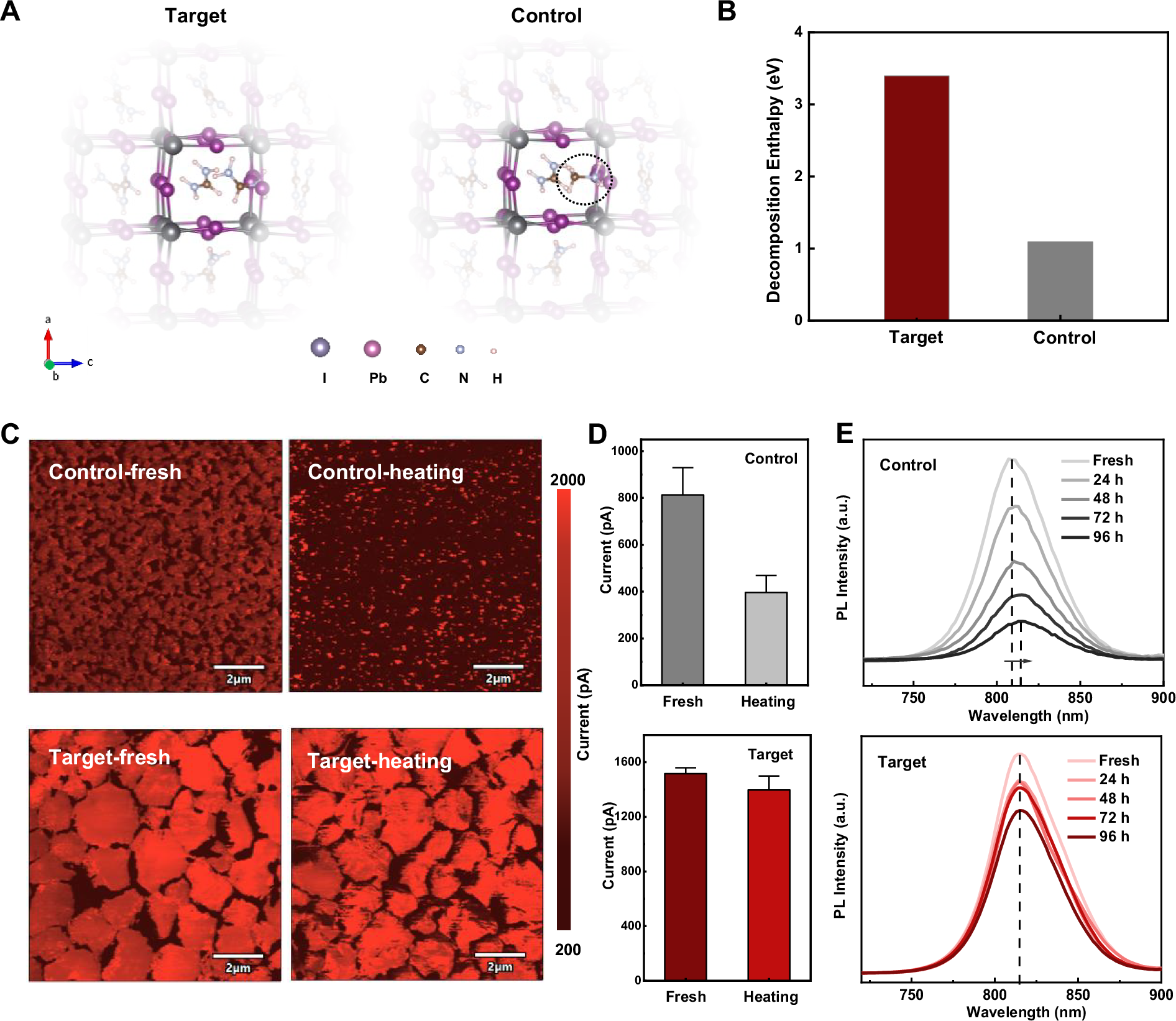
Fig. 3: Negative effects of residual MA+ on the stability of FAPbI3 films.
From: Mitigating residual MA+ for stable FAPbI3 perovskite photovoltaics

A Theoretical models of pure FAPbI3 and FAPbI3 with 5 mol% MA+ residue. B Decomposition enthalpy of pure FAPbI3 and FAPbI3 with 5 mol% MA+ residue. C c-AFM images of the control and target FAPbI3 films before and after thermal stress. D Statistical surface current signals of the control and target FAPbI3 films before and after thermal stress. E Steady-state PL spectra of the control and target FAPbI3 films under continuous heating.