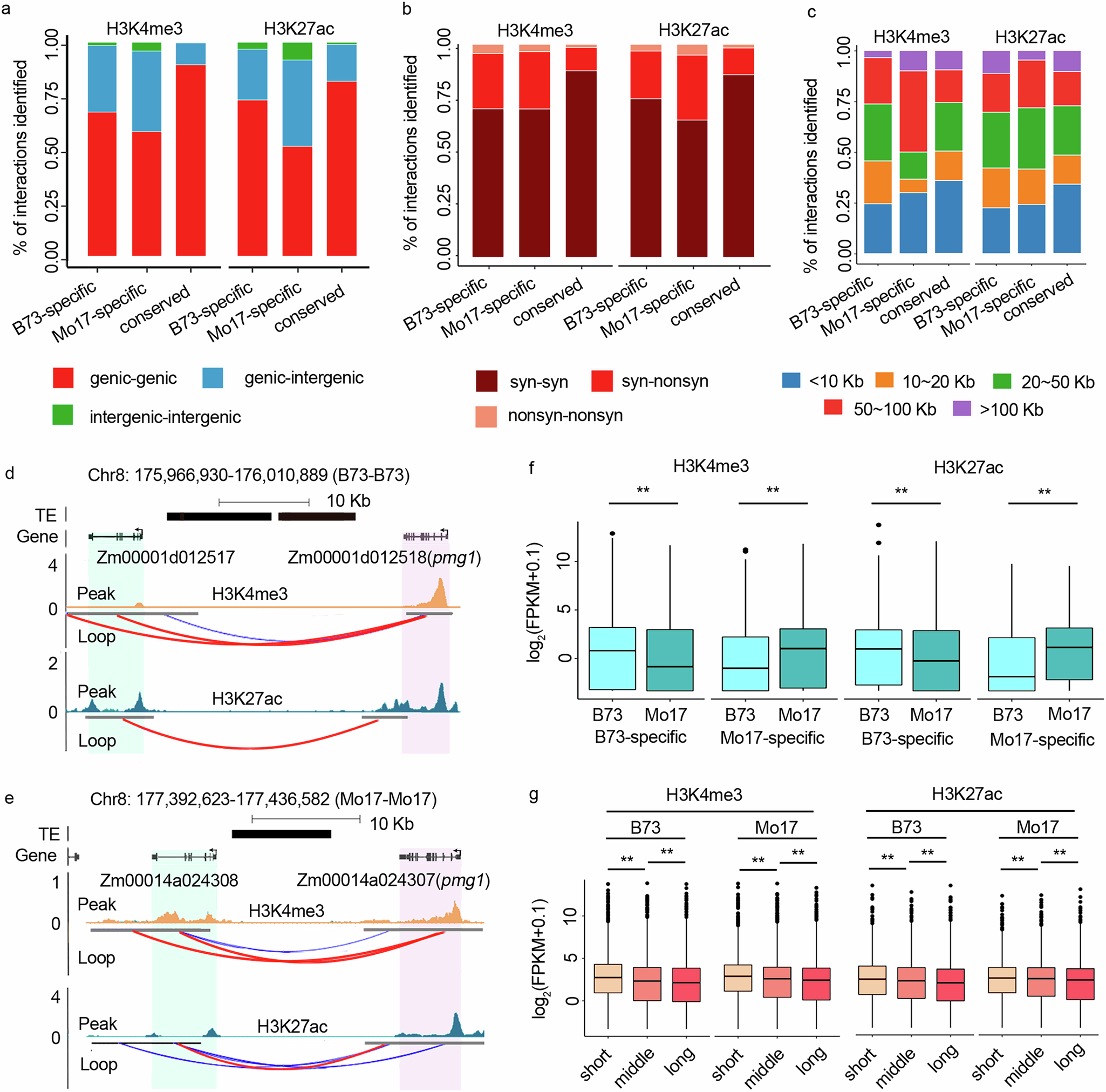
Fig. 2: Identification of differential and conserved long-range interactions in B73 and Mo17.
From: Conservation and variability of long-range interactions in structurally diverse maize genomes

a The proportion of the interactions with their anchor sequences overlapping genic or non-genic sequences was determined for conserved and genotype-specific interactions, respectively. b The proportion of the anchor sequences that overlap syntenic and non-syntenic genes was determined for genic-genic class of conserved and genotype-specific interactions, respectively. c Comparison of loop length difference among B73- and Mo17-specific, and conserved interactions in B73 and Mo17. Loop length difference was calculated based on the distance between the inside boundary of a pair of anchors from each interaction in B73 and Mo17 genome. d, e An example shows conserved long-range interactions between two highlighted regions, separately in red and green, between two pairs of corresponding syntenic genes in B73 and Mo17 genomes. Variable loop distances between two syntenic genes in B73 and Mo17 coordinates were 29 Kb and 17 Kb respectively. f Comparison of expression levels of genes targeted by B73- or Mo17-specific interactions in B73 and Mo17. Only interactions with at least one anchor overlapping with only one protein-coding genes were used for further analyzation. The boxplots depict the median (central line), interquartile range (box boundaries), and 1.5×IQR whisker ranges, with outliers shown as individual points. Wilcoxon test (two-sided) was performed to assess the difference between the two inbred lines. From left to right, the p-values and sample size are: < 2.2e−16 (n = 2718), < 2.2e−16 (n = 1708), 1.575e−14 (n = 1074), 9.251e−13 (n = 369). g Comparison of expression levels of genes targeted by conserved interactions with different loop length. All conserved interactions were divided into three categories based on their loop length, “long” indicates the interactions with their loop length in the top third (n = 9926 in H3K4me3; n = 7306 in H3K27ac), while “short” indicates ones with their loop length in the bottom third (n = 9926 in H3K4me3; n = 7304 in H3K27ac). The remaining ones belong to “middle” (n = 9928 in H3K4me3; n = 7306 in H3K27ac). Only interactions with at least one anchor overlapping with only one protein-coding genes were used, and these genes’ expression level was calculated by FPKM. FPKM, fragments per kilobase per million reads. The boxplots depict the median (central line), interquartile range (box boundaries), and 1.5×IQR whisker ranges, with outliers shown as individual points. Wilcoxon test (two-sided) was performed to assess the expression difference. From left to right, the p-values are: < 2.2e−16, 0.002, < 2.2e−16, 3.991e−6, 1.997e−10, 2.409e−5, 0.001, 6.396e−6. Source data are provided as a Source Data file.