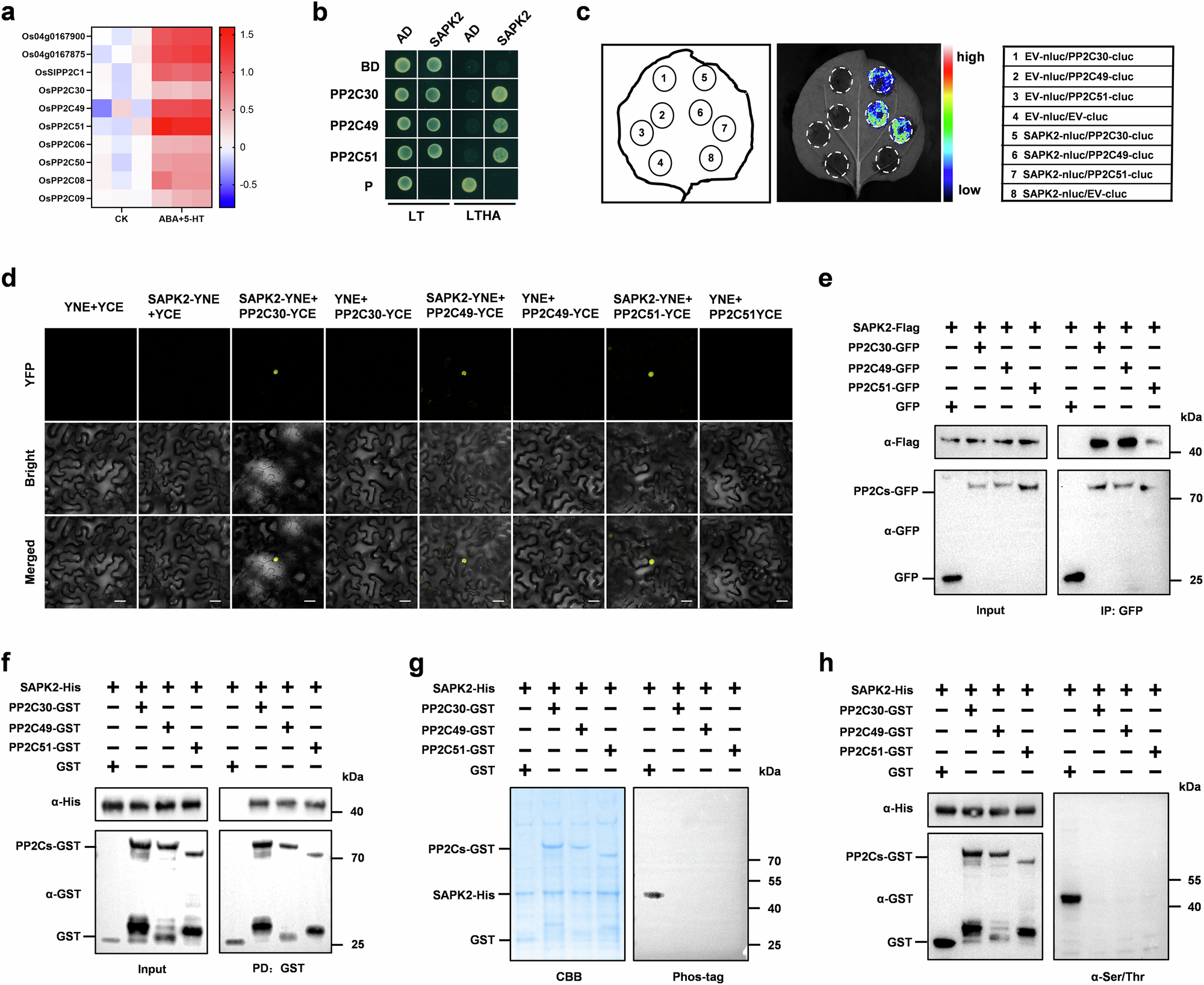
Fig. 4: PP2Cs mediate the dephosphorylation of SAPK2.
From: Engineering hormonal crosstalk to enhance serotonin/melatonin levels in rice

a Heatmap analysis showing that combined treatment with ABA and 5-HT enhanced the expression of multiple PP2C genes involved in the hormone signaling pathway. b Y2H assays confirming the interaction between PP2C30/49/51 and SAPK2. “LT” indicates SD/−Leu/−Trp medium, and “LTHA” indicates SD/−Leu/−Trp/−His/−Ade medium. c SLC assays demonstrating the interaction of PP2C30/49/51 with SAPK2 in Nicotiana benthamiana leaves. Images were taken three days after transient transformation. d BiFC assays revealing the interaction between PP2C30/49/51 and SAPK2 in the nucleus. Yellow fluorescence indicates the interaction signal. Scale bar = 20 μm. e Co-IP experiments showing that PP2C30/49/51 interacted with SAPK2. Wild-type rice protoplasts transiently expressing PP2Cs-Flag and ABI5-GFP were incubated for 18 h, followed by GFP pull-down and detection using an anti-Flag antibody. f In vitro pull-down assays confirming the interaction between PP2C30/49/51 and SAPK2. GST and GST-PP2Cs proteins were incubated with SAPK2-His, followed by pull-down using glutathione resin and detection with anti-GST and anti-His antibodies. “PD” denotes pull-down. g–h In vitro kinase (g) and dephosphorylation (h) assays showed that PP2C30/49/51 dephosphorylated SAPK2. In (g), CBB staining showed co-induced PP2Cs-GST or GST with SAPK2-His proteins, and Phos-tag gels were used to detect phosphorylated proteins. In (h), α-Ser/Thr immunoblotting was used to detect phosphorylated proteins. Experiments in (b–h) were repeated three times, with similar results. Source data are provided as the Source Data file.