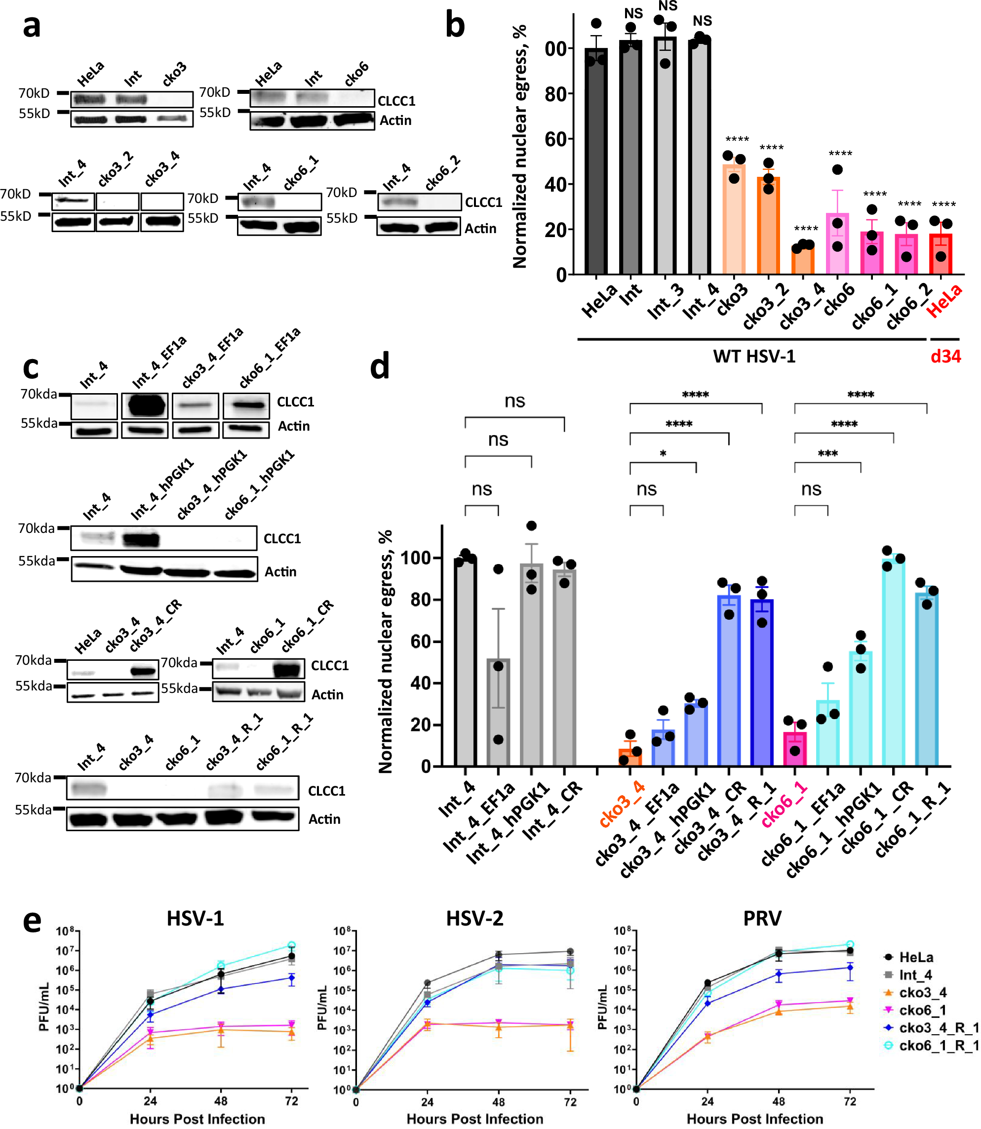
Fig. 2: CLCC1 is important for HSV-1 nuclear egress and HSV-1, HSV-2, and PRV replication.
From: ER protein CLCC1 promotes nuclear envelope fusion in herpesviral and host processes

a Western blots confirm CLCC1 depletion in CLCC1-KO (cko3 and cko6) and single-cell CLCC1-KO (cko3_2, cko3_4, cko6_1, and cko6_2) cell lines. Representative images are from one of at least two biological replicates, panels from the same gel were grouped together, actin served as a loading control. b Nuclear egress defect in CLCC1-KO (cko3, cko3_2, cko3_4, cko6, cko6_1 and cko6_2) cell lines infected with HSV-1 F GS3217, normalized to HeLa cells. HeLa cells infected with HSV-1 F GS3217-d34 served as a positive control. Significance was calculated using one-way ANOVA with a multiple comparison to the HeLa group, n = 3. Bars represent mean values, and the error bars represent SEM. ****: p < 0.0001; NS: not significant, p > 0.05 (p values from left to right: 0.9991, 0.9879, 0.999). c Western blots confirm CLCC1 expression in CLCC1 rescue cell lines. CLCC1 was expressed exogenously in single-cell CLCC1-KO cell lines under control of EF1a (cko3_4_EF1a and cko6_1_EF1a), hPGK1 (cko3_4_hPGK1, cko6_1_hPGK1, and their respective single clones cko3_4_R_1 and cko6_1_R_1). CRISPR-resistant (CR) CLCC1 was expressed under control of hPGK1 (cko3_4_CR and cko6_1_CR). Representative images are from at least two biological replicates, panels from the same gel were grouped together, actin served as a loading control. d Nuclear egress rescue in CLCC1 rescue cell lines infected with HSV-1 F GS3217, normalized to Int_4 cells. Significance was calculated using one-way ANOVA analysis with a multiple comparison to Int_4, cko3_4 or to cko6_1, n = 3. Bars represent mean values, and error bars represent SEM. ****: p < 0.0001; ***: p < 0.001 (p value 0.0008); *: p < 0.05 (p value 0.0171); NS: not significant, p > 0.05 (p values from left to right 0.0706, 0.9981, 0.9807, 0.4136, 0.1496). e Multiple-step growth curves of single-clone CLCC1-KO and single-clone CLCC1 rescue cell lines infected with HSV-1 F GS3217, HSV-2 186, or PRV GS7741. Plaque assay was performed in Vero cells. The y-intercept is set to 100 at time 0. Each symbol represents the average of three biological replicates. Error bars represent SEM. Uncropped blots and source data for graphs are provided in Source Data 9.