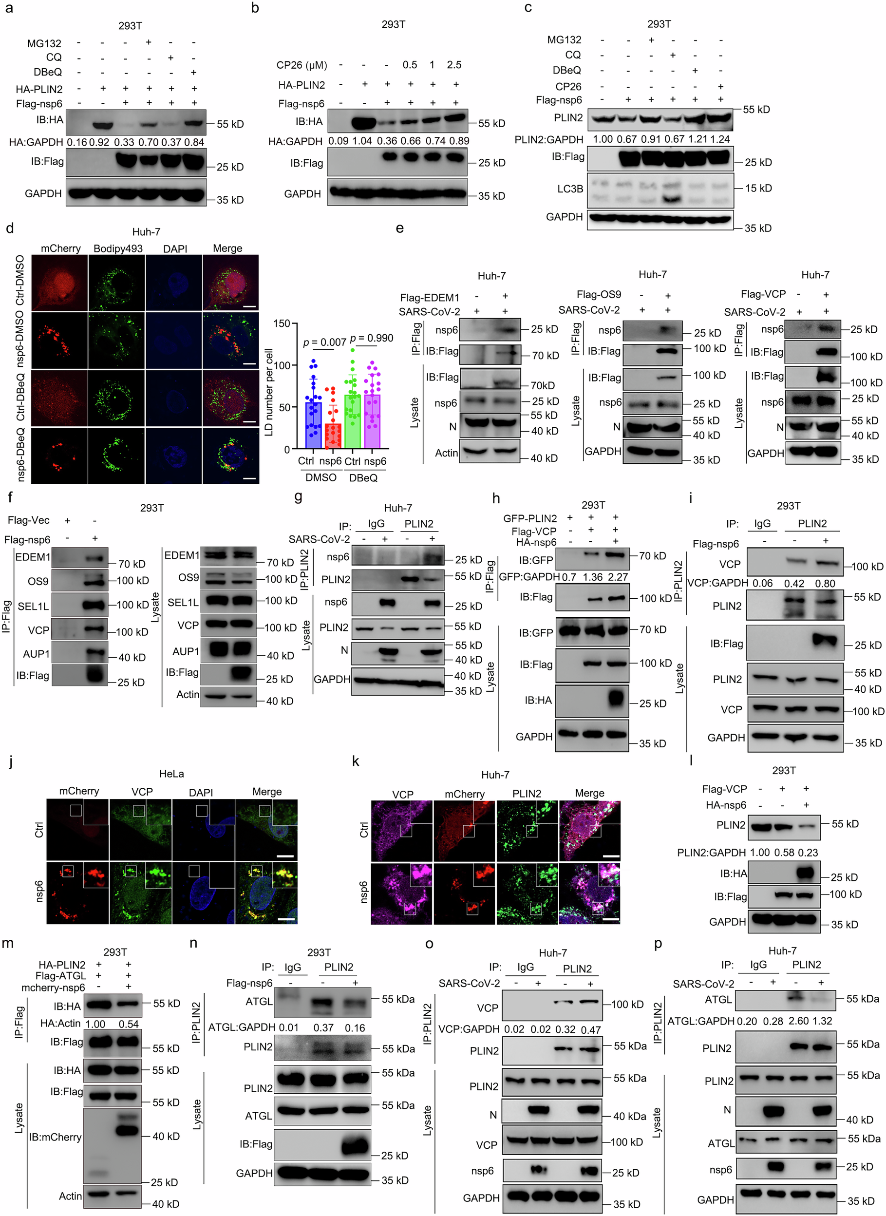
Fig. 4: nsp6 recruits ERAD machinery to degrade PLIN2 and interrupts the interaction of PLIN2 and ATGL.

a Immunoblot analysis of HEK293T cells co-transfected with HA-PLIN2 and Flag-nsp6 for 18 h, and followed by treatment with indicated inhibitors for 6 h. b Immunoblot analysis of HEK293T cells transfected with HA-PLIN2 and Flag-nsp6, and then treated with increasing concentrations of CP26. c Immunoblot analysis of HEK293T cells transfected with Flag-nsp6 and then treated with indicated inhibitors for 6 h. d Confocal microscopy of Huh-7 cells transfected with mCherry-nsp6 for 24 h and then treated with 5 μM DBeQ for an additional 12 h. Scale bar, 10 μm (n = 20 cells). e IP and immunoblot analysis of Huh-7 cells transfected with Flag tagged proteins for 24 h, and then infected by SARS-CoV-2 at MOI of 0.1 for 48 h. f IP and immunoblot analysis of interactions of Flag-nsp6 and endogenous proteins in HEK293T cells. g IP and immunoblot analysis of Huh-7 cells infected with SARS-CoV-2 (MOI = 0.1) for 48 h. h Co-IP assay in HEK293T cells co-expressing Flag-VCP and GFP-PLIN2 with/without nsp6. MG132 was used to block protein degradation. i IP and immunoblot analysis of HEK293T cells transfected with Flag-nsp6 or for 24 h, and then treated with MG132 for 6 h. j The colocalization analysis of endogenous VCP and Flag-nsp6 in HeLa cells. Scale bar, 10 μm. k The colocalization analysis between endogenous VCP and PLIN2 with or without nsp6 expression in Huh-7 cells. Scale bar, 10 μm. l Immunoblot analysis in Flag-VCP transfected HEK293T cells with or without HA-nsp6 co-expression. m IP and immunoblot analysis of the interaction between ATGL and PLIN2 in the presence or absence of nsp6. To mitigate PLIN2 degradation by nsp6, HA-PLIN2 plasmid was excessively used. n Endogenous PLIN2 and ATGL interaction was detected in HEK293T cells transfected with Flag-nsp6 for 24 h and then treated with MG132 for another 6 h. IP analysis of endogenous VCP (o) or ATGL (p) and PLIN2 interaction in Huh-7 cells infected with SARS-CoV-2 at MOI of 0.1 for 48 h. All data are representative of three independent experiments with similar results (a–p). The unpaired two-tailed Student’s t test was applied. The quantity analysis of protein was performed with Image J software (a–c, h, i, l–p). See also Supplementary Fig. 4. Source data are provided with this paper.