Abstract
The positive-strand RNA ( + RNA) viruses extensively remodel cellular endomembranes to facilitate viral replication, with coronaviruses forming a specialized viral replication organelle (RO) known as double-membrane vesicles (DMVs). These DMVs serve as platforms for viral replication and shield viral RNA from host immune recognition. However, the biogenesis, structural organization, and physiological properties of DMVs remain poorly understood. In this study, we demonstrate that the coronavirus non-structural protein 6 (nsp6) anchors DMVs to lipid droplets (LDs), hijacks the endoplasmic reticulum (ER)-associated protein degradation (ERAD) machinery to degrade PLIN2, and redirects fatty acids (FAs) from LDs to DMVs, thereby supplying lipids for DMV growth. Furthermore, nsp6 anchors ERAD-derived vesicles to DMVs, directly refurnishing membrane components for DMV expansion. Disruption of lipolysis or ERAD impairs DMV formation and inhibits coronaviral replication. We further validated the antiviral effects of ERAD inhibition in female mice in vivo. Our findings elucidate the mechanisms and functional significance of virus-induced organelle remodeling and DMV biogenesis. Given the conservation of viral ROs across +RNA viruses, these structures represent a promising and attractive target for the development of broad-spectrum antiviral therapies.
Similar content being viewed by others
Introduction
The infection of +RNA viruses including coronaviruses induces extensive rearrangements of host cellular endomembranes to yield specialized structures for viral replication, known as viral replication organelles (ROs)1,2. These ROs originate from host subcellular structures, forming distinct virus-specialized architectures such as invaginated spherules and vesiculotubular membrane clusters3. The ROs presumably help to organize viral RNA synthesis by concentrating viral replication proteins and relevant host factors in a spatiotemporally organized manner4. Moreover, ROs also assist in evasion of viral RNA detection by host innate immune sensors5,6. As the largest single-strand +RNA virus (+ssRNA), the genome of coronaviruses is about 30 kb, encoding 16 non-structural proteins (nsps) that are responsible for viral RNA synthesis, four structural proteins and up to nine accessory proteins7,8,9. The structural proteins include the membrane-bound spike (S), the RNA-binding nucleocapsid (N) protein10, envelope (E) and membrane (M) proteins11. These proteins assist viral entry12, progeny viral packaging and assembly13, and the egress of new virions. Accessory proteins are highly variable and show much more heterogeneity both in composition and sequences among different coronaviruses. The non-structural proteins form the viral replication/transcription complex (RTC), which includes key components nsp12, nsp7 and two copies of nsp8 and nsp1314,15,16. nsp12 encodes RNA-dependent RNA polymerase (RdRp) and functions as a holo-RdRp together with the nsp7/nsp8 cofactors in the RTC to direct RNA synthesis14. In addition to the holo-RdRp, nsp13 functions as helicase and couples with the polymerase to facilitate its function in viral replication and transcription16. The virus also encodes several nucleic acid processing enzymes, including an exonuclease nsp14, an endonuclease nsp1517 and methyltransferases nsp14 and nsp16 with the cofactor nsp1018.
The replication of coronavirus RNA takes place in specialized double-membrane vesicles (DMVs) that efficiently recruit viral proteins and related host factors essential for coronavirus replication, thus offering an efficient replication microenvironment for the RTC. The mechanisms underlying the formation of replication organelles and DMVs are not fully understood due to their high complexity and morphological variations. However, it has been reported that three transmembrane proteins nsp3, nsp4 and nsp6 of coronaviruses concertedly promote the formation of the DMVs19. In mouse hepatitis coronavirus (MHV) and SARS-CoV-2, nsp3 and nsp4 are the minimal viral components required to induce DMV formation20. MHV infection induces the formation of DMVs, which exhibit a double-layer membrane structure with an opening toward the cytosol as revealed by cryo-electron microscopy within the native cellular environment. nsp3 and nsp4 form a double-membrane-spanning molecular pore complex, which is crucial for the transport of newly synthesized viral RNAs to the cytoplasm. Overexpression of nsp3 and nsp4 of SARS-CoV-2 and then isolation of DMVs uncovers a stoichiometry and topology of the nsp3-nsp4 pore complex comprising 12 copies each of nsp3 and nsp421. nsp6 colocalizes with zippered endoplasmic reticulum (ER) and functions as a filter in connecting the DMVs and ER, which allows lipid flow but restricts the access of ER luminal proteins to the DMVs22. In addition, nsp6 organizes DMV clusters and mediates contact with lipid droplets (LDs).
LDs are organelles enclosed by a phospholipid monolayer that function to store neutral lipids, including triacylglycerol (TG) and cholesteryl esters. LDs are essential for lipid metabolism and cellular energy homeostasis23. Derived from the ER, LDs can interact with most cellular organelles through membrane contact sites24. In addition, the biogenesis, degradation, and interactions between LDs and other organelles are closely related to cellular metabolism, which is critical for buffering the levels of lipid species25,26. Fatty acids sequestered as TG within the LD core can be mobilized through two primary pathways: lipophagy and lipolysis27,28. The process of lipophagy involves the engulfment of cytosolic LDs by autophagosomes, followed by delivery to lysosomes, where the neutral lipids undergo acid lipolysis by lysosomal acid lipase29. During energy deprivation, TG undergoes lipolysis to release fatty acids (FAs) and glycerol. This sequential hydrolysis produces diacylglycerol and then monoacylglycerol, liberating one FA at each step, before final cleavage yields glycerol. The lipid pool remains dynamic through continuous lipolysis-re-esterification cycling. The process of lipolysis is mediated by a cascade of lipases acting cooperatively at lipid droplets. While hormone-sensitive lipase (HSL)30 was the first identified TAG hydrolase, subsequent studies have revealed a more complex regulatory system. Steinberg additionally reported MAG hydrolysis by monoacylglycerol lipase (MGL) in adipocytes30. The persistence of hormone-stimulated FA release in HSL-deficient mice indicates the existence of additional lipases, ultimately leading to the discovery of adipose triacylglycerol lipase (ATGL) and its coactivator CGI-5831. Lipolysis can also be regulated in multiple cellular processes including transcriptional regulation32,33 and post-translational modification34,35. Although the association of nsp6 with LDs has been reported22, the mechanisms underlying the association and lipid exchange between LDs and DMVs are poorly understood.
The process of ER-associated protein degradation (ERAD) involves the recognition of mislocated or misfolded clients in the ER lumen and membrane, retrotranslocation of substrates by the dislocon complex into the cytosol, ubiquitination by E3 ubiquitin ligases, and ultimately, delivery to the proteasome for degradation36,37. The ERAD pathway has been implicated in the formation of DMV during MHV infection38, but the detailed mechanism and the involved viral proteins and host factors are still unknown.
Here, we demonstrate that the nsp6 protein of SARS-CoV-2 anchors DMVs and directs them to LDs. nsp6 hijacks ERAD tuning machinery to interact with and subsequently target the LD membrane protein PLIN2 for degradation, thereby releasing host phospholipase ATGL to promote lipolysis and enable fatty acids (FAs) to flow from LDs for the growth of DMVs. Furthermore, nsp6 recruits ERAD-derived double-membrane vesicles (EDMVs, also termed as EDEMosomes in coronavirus field) to the DMVs, directly supplying the membrane structure for DMV expansion. As a result, LDs serve as lipid distribution hubs and EDMVs function as the membrane scaffold for coronaviral DMV biogenesis. Remarkably, targeting lipolysis or inhibition of the ERAD pathway disrupts the flux of FAs to DMVs, suppresses the biogenesis of DMVs and blocks viral replication of various coronaviruses. Thus, this study proposes a potential pan-coronavirus therapeutic strategy through intervention in lipolysis or modulation of the ERAD tuning machinery.
Results
SARS-CoV-2 nsp6 localizes to LDs
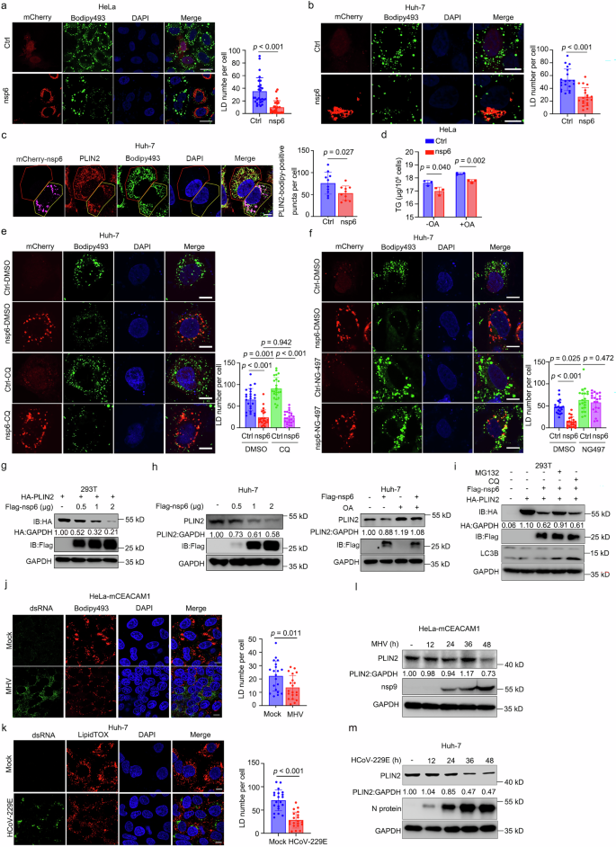
To investigate the biogenesis of DMVs, we examined the morphology and subcellular distribution of SARS-CoV-2 nonstructural proteins nsp3, nsp4 and nsp6 using immunofluorescence (IF) assays. When expressed individually, nsp3 exhibited a diffuse cytoplasmic localization. In contrast, co-expression of nsp3 and nsp4 resulted in the formation of typical roundish punctate structures, consistent with previous reports identifying nsp3 and nsp4 as the minimal components required for DMV assembly (Supplementary Fig. 1a). Notably, the presence of nsp6 significantly increased the number of DMV puncta generated by nsp3 and nsp4 (Supplementary Fig. 1b). Intriguingly, expression of nsp6 alone led to the formation of circular, hollow structures in the cytoplasm that exhibited a morphology resembling that of LDs (Supplementary Fig. 1c). Then we labeled LDs with Bodipy493/503, a neutral lipid stain, and detected the association of nsp6 and LDs in HeLa cells, which were cultured in medium supplemented with oleic acid (OA) to increase the size and abundance of LDs. nsp6 showed a clear colocalization with LDs, and formed a roundish structure to wrap LDs (Fig. 1a). We further confirmed the interaction of nsp6 with LDs in the hepatoma cell line Huh-7, a cell type exhibiting higher basal LD levels than HeLa cells in the absence of OA treatment. The result was consistent with the observation in HeLa cells, indicating that nsp6 localized to LDs regardless of the presence or absence of OA (Fig. 1b and Supplementary Fig. 1d). We also used perilipin 2 (PLIN2), a marker localized at the periphery of LDs, to monitor LDs and observed that nsp6 is colocalized with PLIN2 in both HeLa and Huh-7 cells (Fig. 1c, d). We then utilized LipidTOX, a neutral lipid stain that exhibits high affinity for neutral LDs, to label the neutral lipid core of LDs and GFP-PLIN2 to label the surface of LDs simultaneously and observed that nsp6 showed an overlay with PLIN2 and localized to the surface of LDs (Fig. 1e).
a HeLa cells were transfected with mCherry-nsp6 or mCherry control vector for 24 h, and then were treated with 200 μM OA for another 6 h. LDs were stained with Bodipy493/503. Scale bar, 10 μm. The quantitative analysis was represented on the right panel (n = 10 cells). b Huh-7 cells were transfected with mCherry-nsp6 or mCherry control vector for 24 h. LDs were stained with Bodipy493/503. Scale bar, 10 μm. The quantitative analysis was plotted on the right panel (n = 10 cells). c HeLa cells were co-transfected with GFP-PLIN2 and mCherry-nsp6 or mCherry control vector for 24 h, and then were treated with 200 μM OA for another 12 h. Cells were scanned by confocal microscopy. Scale bar, 10 μm. The quantitative analysis was represented on the right panel (n = 14 cells). d Huh-7 cells were transfected with mCherry-Ctrl or mCherry-nsp6, followed by immunofluorescence staining for endogenous PLIN2. Scale bar, 10 μm. The quantitative analysis was represented on the right panel (n = 12 cells). e HeLa cells co-transfected with GFP-PLIN2 and mCherry-nsp6 or mCherry control vector were treated with 200 μM OA for 12 h. LDs were stained with LipidTOX Deep Red. Scale bar, 10 μm. The quantitative analysis was represented on the right panel (n = 14 cells). f Immunogold electron micrographs of Huh-7 cells expressing GFP-Vector or GFP-nsp6 treated with 200 µM OA for 12 hours. Gold particles are indicated by black dots. Scale bar, 200 nm. Quantitative analysis is shown in the right panel (n = 14 cells). g HeLa cells were transfected with mCherry-nsp6 or mCherry control vector for 36 h. The S7 fraction of mCherry-nsp6 overexpressed cells were subjected to subcellular fractionation by sucrose density gradient centrifugation shown in the right panel. All data are representative of three independent experiments with similar results (a–g) and are shown as the mean ± SD (a–f); two-tailed unpaired Student’s t test. PNS, post-nuclear supernatant. S7, soluble fraction. See also Supplementary Fig. 1. Source data are provided with this paper.
To further determine the spatial localization of nsp6 to LDs at a higher resolution, we applied immunoelectron microscopy (IEM) analysis. In nsp6-expressing cells, GFP-tagged nsp6 was enriched in the membrane of LDs, while in the GFP-vector transfected cells, GFP signal was hardly observed in the LDs area (Fig. 1f). To verify the subcellular distribution of nsp6, we isolated cellular fractions by sucrose density gradient centrifugation from HeLa cells in the absence or presence of nsp6, and then detected the LD-associated proteins by immunoblotting (Fig. 1g). PLIN2 was used to validate the purified LD fraction, and AUP1, an ER and LD shuttling protein, was utilized to simultaneously monitor both LDs and the ER. The LD fractions were depleted of ER and mitochondria markers (calnexin and TOMM20, respectively), confirming the purity of these fractions. Consistent with the above results, nsp6 was detected in the purified LD fractions (Fig. 1g). Furthermore, nsp6 was also detected in ER-enriched fractions, which is consistent with the finding that nsp6 targets the zippered ER22. We aligned the conservation of nsp6 and found that its C-terminus is more conserved (Supplementary Fig. 1e). It has been reported that the C-terminal region of 80 amino acids in nsp6 contains an amphipathic helix and is responsible for membrane targeting22,39. Therefore, we generated two truncated variants of nsp6: one with a deletion of the C-terminal 80 amino acids (nsp6-ΔC80) and another containing only the C-terminal 80 amino acids (nsp6-C80), and confirmed that the C-terminal segment is responsible for anchoring nsp6 to the LD surface (Supplementary Fig. 1f). Altogether, these results demonstrate that SARS-CoV-2 nsp6 binds to LDs and anchors on the surface of LDs.
nsp6 induces lipolysis and reduces LD abundance
To explore the physiological significance of nsp6 for targeting LDs, we examined the effect of nsp6 on the morphology and abundance of LDs. Compared to the control, nsp6 expression reduced the number of LDs in both HeLa cells supplemented with OA and Huh-7 cells without OA treatment (Fig. 2a, b). PLIN2 and Bodipy493 were used to label the LDs simultaneously, and nsp6 expression caused a reduced expression of PLIN2 and decreased Bodipy493 density (Fig. 2c). Furthermore, the TG content was also reduced in cells ectopically expressing nsp6, compared with that in control cells (Fig. 2d). We then detected the TG levels in SARS-CoV-2 infected cells, and the results showed that upon viral infection, TG levels initially increased but subsequently decreased significantly (Supplementary Fig. 2a), suggesting that SARS-CoV-2 infection promotes LD biogenesis and then lipolysis to reprogram host cell lipid flux and facilitate viral production. The expression of PLIN2, a well-established LD marker, initially increased and then declined during viral infection, further supporting these findings (Supplementary Fig. 2b). The biogenesis of LD is initiated by the synthesis of neutral lipids, which results from the esterification of activated FAs to diacylglycerol or a sterol40. We then determined whether nsp6 inhibits LD biogenesis. OA was used to stimulate LD biogenesis, and a small-molecule inhibitor of human ATGL, NG-497, was used to block lipolysis simultaneously41. nsp6 expression had no obvious effect on the abundance of LDs, suggesting that nsp6 did not affect LD biogenesis (Supplementary Fig. 2c). Therefore, we proposed that nsp6 may mediate the degradation of LDs. To verify our hypothesis, we first tested whether nsp6 regulated the degradation of LDs through lipophagy. Chloroquine (CQ) was added to Huh-7 cells to inhibit lysosome-dependent degradation by decreasing autophagosome-lysosome fusion, and we observed that the treatment of CQ indeed caused an accumulation of LDs in control cells. However, nsp6 could still induce LD reduction in the presence of CQ, indicating that nsp6 promotes LD degradation in a lipophagy-independent way (Fig. 2e). Nevertheless, immunofluorescence (IF) assays also revealed that nsp6 targeted LDs, but showed no colocalization with LC3B puncta, which is an indicator of autophagosomes (Supplementary Fig. 2d). We next examined the lipolysis process and found that the ATGL inhibitor NG-497, which suppresses triacylglycerol hydrolysis, not only increased the number of LDs in control cells but also prevented nsp6-mediated LD degradation (Fig. 2f). In the presence of NG-497, nsp6 localized to LDs but failed to induce lipolysis. We then determined the stability of PLIN2, and noticed that nsp6 dose-dependently decreased the protein level of PLIN2 (Fig. 2g). Additionally, the expression of nsp6 induced the degradation of endogenous PLIN2 in HeLa and Huh-7 cells, regardless of OA treatment (Fig. 2h and Supplementary Fig. 2e). In agreement, CQ had no obvious effect on nsp6-mediated PLIN2 degradation, whereas MG132 restored PLIN2 protein levels in the presence of nsp6 (Fig. 2i and Supplementary Fig. 2f). The results indicate that nsp6 reduces LD abundance by promoting lipolysis. Since nsp6 did not affect LD biogenesis but promoted lipolysis and reduced TG level, the increased TG level observed during early infection likely resulted from other viral proteins, as reported for ORF642.
a Confocal analysis of HeLa cells transfected with mCherry-Vector or mCherry-nsp6 for 24 h and treated with OA for 6 h. Scale bar, 20 μm. (n = 27 cells). b Confocal analysis of Huh-7 cells transfected with mCherry-nsp6 or mCherry control vector for 24 h. LDs were stained with Bodipy493/503. Scale bar, 10 μm (n = 20 cells). c Huh-7 cells were analyzed for nsp6, endogenous PLIN2 and LD colocalization, with LDs labeled by LipidTOX Deep Red. Scale bar, 10 μm (n = 10 cells). d HeLa cells expressing either Flag-vector or Flag-nsp6 were treated with OA or left untreated. The cells were collected for triglyceride (TG) detection (N = 3 biological replicates). (e-f) Huh-7 cells expressing mCherry-nsp6 or mCherry-Ctrl were treated with 50 μM CQ for 6 h (e) or 50 μM NG-497 for 24 h (f). Scale bar, 10 μm. LD number was quantified on the right (n = 24 cells in (e); n = 20 cells in f). g Immunoblot analysis of HEK293T cells transfected with HA-PLIN2 and increasing amounts of Flag-nsp6 for 24 h. h Endogenous PLIN2 levels were assessed by immunoblot in Huh-7 cells expressing increasing doses of Flag-nsp6 (left panel) or treated with OA (right panel). i Immunoblot analysis of HEK293T cells co-transfected with Flag-nsp6 and HA-PLIN2 were treated with 25 μM MG132, 50 μM CQ, or DMSO for 6 h. j Images of HeLa-mCEACAM1 cells pretreated with OA overnight, washed to remove OA, and then infected with MHV-A59 (MOI = 5) for 16 h. Scale bar, 20 μm (n = 20 cells). k Huh-7 cells infected with HCoV-229E for 36 h at MOI of 0.01 were processed for immunofluorescence analysis. Scale bar, 20 μm (n = 20 cells). l Immunoblot analysis of HeLa-mCEACAM1 cells infected with MHV-A59 at MOI of 0.01 for various time points. m Immunoblot analysis of Huh-7 cells infected with HCoV-229E at MOI of 0.01 for various time points. All data are representative of three independent experiments (a–m). d is presented as mean ± SD (N = 3 biological replicates); statistical significance was determined by unpaired two-tailed Student’s t test. Protein quantification in (g–i, l, m) was performed using ImageJ software. See also Supplementary Fig. 2. Source data are provided with this paper.
We then evaluated the dynamics of LDs under the condition of viral infections. Both of MHV and SARS-CoV-2 belong to the genus of β-coronavirus within the family Coronaviridae43,44. MHV serves as a well-established, biosafety level 2 (BSL-2) coronavirus model that shares conserved nsp6 functions with SARS-CoV-2. MHV nsp6 also localized with LDs and induced the lipolysis (Supplementary Fig. 2g, h). We detected the morphology and distribution of LDs in MHV-infected HeLa cells, which stably expresses the receptor of MHV, mCEACAM1 protein. The results exhibited that viral infection caused the reduced number and decreased distribution of LDs in infected cells (Fig. 2j). To exclude the virus- and cell-specific phenomenon, we performed similar experiment in human coronavirus 229E (HCoV-229E)-infected Huh-7 cells, and obtained consistent result (Fig. 2k). We also detected the protein level of PLIN2 in MHV- and HCoV-229E-infected cells over time, and found that PLIN2 expression was induced slightly at the early stage of infection, followed by a remarkable decrease in HeLa cells, whereas PLIN2 protein level was reduced during HCoV-229E infection in Huh-7 cells (Fig. 2l, m). Such discrepancy may be due to the lower basal level of LD abundance in HeLa cells. In summary, coronaviral infection affects the dynamics and morphology of LDs and coronaviral nsp6 promotes lipolysis of LDs.
Coronaviral infection induces LD-DMV contacts and inhibition of lipolysis suppresses viral replication
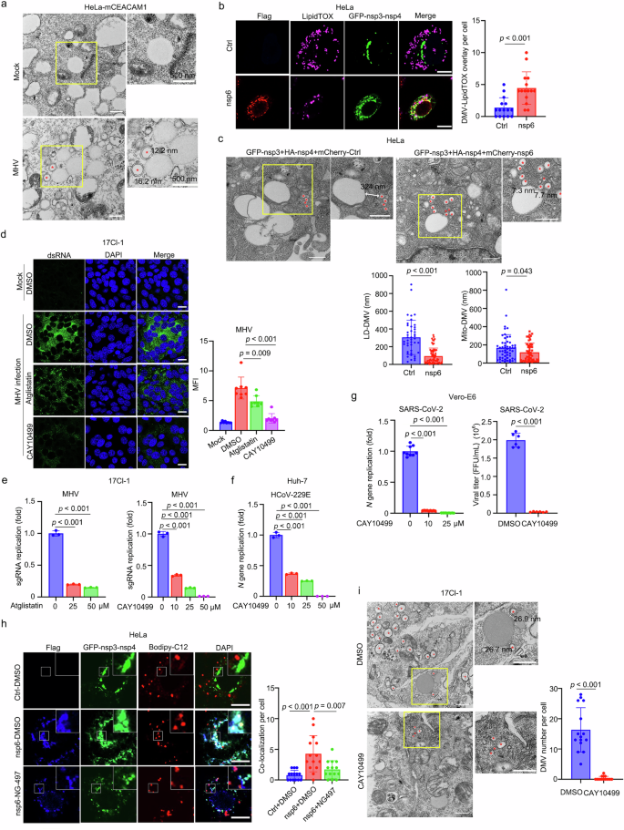
To investigate the potential role of LDs in the replication of coronavirus, we used transmission electron microscopy (TEM) analysis to examine the spatial relationships of LDs and DMVs during viral infection. Without viral infection, LDs were observed in close proximity to both mitochondria and ER, consistent with the established model that LDs originate from the ER and supply FAs to mitochondria for energy production (Fig. 3a). However, viral infection induced the formation of numerous DMVs, the specialized viral structures, which exhibited heterogeneous morphology within host cells. These DMVs were crowded with LDs and positioned in close proximity to them (less than 30 nm), a distance that defines membrane contact sites (Fig. 3a). To further verify their close contact, we examined the colocalization between LDs and nsp3 and nsp4 proteins-induced DMVs with or without nsp6 expression. In the absence of nsp6, DMVs exhibited marginal colocalization with LDs, whereas nsp6 expression brought DMVs and LDs together (Fig. 3b). Consistent with the IF assay, higher-resolution TEM revealed that the co-expression of nsp6 with nsp3 and nsp4 induced multiple sites of close apposition between LDs and DMVs (Fig. 3c). Moreover, nsp6 also induces the contact between DMVs and mitochondria, indicating that mitochondria may also interact with DMVs (Fig. 3c and Supplementary Fig. 3a). These results indicate that nsp6 plays key roles in establishing and maintaining LD-DMV contacts.
a TEM of HeLa-mCEACAM1 cells treated with 200 μM OA (12 h) and infected with MHV-A59 (MOI = 5, 10 h). White arrowheads indicate LD-DMV contacts. Scale bar, 500 nm; * indicates DMV. b Colocalization analysis of LDs, nsp6, and DMVs. HeLa cells were co-transfected with GFP-nsp3-nsp4-HA and Flag-nsp6 and treated with OA for 12 h. Scale bar, 10 μm (n = 16 cells). c HeLa cells were co-transfected with GFP-nsp3 and HA-nsp4, together with or without mCherry-nsp6. The cells then were fixed and analyzed by TEM (n = 62 DMV structures for LD-DMV, n = 53 DMV structures for mito-DMV). Scar bar, 500 nm; * indicates DMV. d 17Cl-1 cells were pre-treated with 50 μM Atglistatin or CAY10499 overnight and then infected with MHV-A59 for 12 h. Scale bar, 20 μm. dsRNA MFI was analyzed using Image J software (n = 8 cells). e 17Cl-1 cells were infected with MHV-A59 at MOI of 0.01 for 2 h and then treated with Atglistatin or CAY10499 at indicated concentrations for 12 h. f Huh-7 cells were infected with HCoV-229E at MOI of 0.01 for 2 h and were treated with CAY10499 at indicated doses. (g) Vero-E6 cells were infected with SARS-CoV-2 at MOI of 0.1 for 2 h and then treated with CAY10499 with indicated doses for 48 h. h HeLa cells co-expressing GFP-nsp3-nsp4 and Flag-nsp6 (6 h) were treated with NG-497 (50 μM, 24 h), followed by a chase in serum-free DMEM (0.5 h) prior to confocal microscopy. Scale bar, 10 μm (n = 14 cells). i 17Cl-1 cells were infected with MHV (MOI = 5, 2 h) and treated with 50 μM CAY10499 (10 h) prior to processing for TEM. Scale bar, 500 nm; * indicates DMV (n = 15 cells). All data are representative of three independent experiments with similar results (a–i). Graphs are presented as mean with SD, N = 3 biological replicates in panel (e, f), 9 replicates (left) and 6 replicates (right) in (g). The unpaired two-tailed Student’s t test was applied. Inter-organelle distance was quantified using Velox software (v3.9.0). See also Supplementary Fig. 3. Source data are provided with this paper.
We proposed that nsp6 might promote DMV growth and viral replication by mediating the contacts between LDs and DMVs and subsequent lipolysis. To further verify the involvement of lipolysis in coronaviral replication, we inhibited lipolysis pathway using lipase inhibitors. The results showed that ATGL inhibitor Atglistatin and the lipase inhibitor CAY10499 significantly suppressed MHV replication, as indicated by intermediate dsRNA formed during viral replication, compared to the solvent DMSO in MHV-infected murine 17Cl-1 cells (Fig. 3d). Consistent with decreased viral dsRNA level, the treatment of Atglistatin and CAY10499 substantially decreased the replication of MHV and HCoV-229E in a dose-dependent manner (Fig. 3e, f), demonstrating that targeting host lipolysis limits coronaviral replication. The inhibitors showed no cytotoxicity at the same doses (Supplementary Fig. 3b). We further verified the involvement of lipolysis in the replication of SARS-CoV-2. The results showed that CAY10499 had dramatic suppression effects on the replication of SARS-CoV-2 and the production of progeny virions (Fig. 3g). We further verified whether the effects of the inhibitors were dependent on the nsp6 protein in SARS-CoV-2-infected cells. We ectopically expressed nsp6 and then infected the cells with SARS-CoV-2, with or without the treatment of inhibitors. The results showed that nsp6 promoted the replication of the virus but the CAY10499 inhibitor completely abolished its function, indicating that the inhibitor functions were dependent on nsp6 (Supplementary Fig. 3c).
The above results indicated that FAs released from LDs by the nsp6-mediated lipolysis are critical for the replication of coronaviruses. To directly visualize the flux of FAs from LDs to the DMVs, the sites of coronaviral replication, we labeled the FA analog Bodipy-C12 with purple-fluorescence. HeLa cells were co-transfected with nsp3 and nsp4 to form DMVs as well as nsp6 or a control vector, and then the cells were supplemented with purple FAs. In control cells, purple fluorescence labeled FAs were stored in the LDs, and few LDs were recruited to DMVs. Notably, nsp6 expression induced a close association of degradative FAs and DMVs, showing a flux of FAs from LDs to DMVs and the incorporation of FAs into DMVs (Fig. 3h). In contrast, inhibition of lipolysis with ATGL inhibitor NG-497 caused a remarkable reduction in the level of fluorescent FAs located in DMVs (Fig. 3h). More importantly, treatment with the inhibitor CAY10499 resulted in a significant reduction of viral infection-induced DMVs observed by transmission electron microscopy (TEM) (Fig. 3i). In addition, LDs were not incorporated into the typical juxtanuclear network of DMVs, with very few DMVs attached to LDs (Fig. 3i). In summary, these data prove that nsp6 mediates the membrane contact between LDs and DMVs, facilitating the FAs released from LDs and imported into DMVs. Inhibition of lipolysis of LDs suppresses DMV formation and subsequently suppresses coronaviral replication.
The involvement of ERAD pathway in nsp6-triggered lipolysis
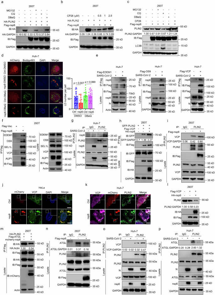
We further sought to study how nsp6 promotes lipolysis. We performed nsp6 immunoprecipitation, followed by mass spectrometric analysis (Supplementary Fig. 4a). Numerous interacting candidates were identified and the top-ranked hits were classified into ten distinct pathways with Gene Ontology analysis. The identified proteins exhibited significant enrichment in pathways associated with protein transport, endomembrane remodeling, and vesicle trafficking (Supplementary Fig. 4b). Among them, the ERAD pathway, the ER-associated protein quality control system, caught our attention due to its close connection with the ER and LDs23,45. It has been reported that LD-associated proteins can be regulated and targeted by ERAD to the proteasome for degradation46. Therefore, we examined the turnover of PLIN2 controlled by nsp6 and observed that nsp6 increased the degradation of PLIN2 protein, while the treatment of MG132 or the ERAD inhibitor DBeQ blocked nsp6-mediated reduction in PLIN2 protein level; CQ was used as a negative control (Fig. 4a). To exclude the pharmacological non-specificity, we also tested another ERAD inhibitor, CP26, and found that CP26 also blocked nsp6-dependent PLIN2 degradation and restored PLIN2 protein levels in a dose-dependent manner (Fig. 4b). nsp6 also induced endogenous PLIN2 degradation, whereas treatment with MG132 or ERAD inhibitors could block nsp6-mediated PLIN2 protein turnover (Fig. 4c). Consistently, the treatment of DBeQ in nsp6-expressing Huh-7 cells restored the levels of intracellular LD abundance (Fig. 4d). Previous study suggested a key role of PLIN2 in governing LD metabolism, and the loss of PLIN2 reduced the surface area of the LDs and exposed LDs to cytosolic lipases for lipolysis47. Thus, we proposed that nsp6 may hijack the ERAD tuning machinery to degrade LD membrane proteins including PLIN2, destabilizing LDs. To validate the hypothesis, we examined the interaction between nsp6 and ERAD-associated proteins through immunoprecipitation (IP) assays. The data demonstrated that EDEM1, OS-9, and p97/VCP interact with nsp6 and efficiently precipitate nsp6 in SARS-CoV-2-infected cells (Fig. 4e). Similarly, we also detected the association of nsp6 with endogenous ERAD proteins, and found that nsp6 showed a clear interaction with endogenous OS9, EDEM1, SEL1L and p97/VCP proteins (Fig. 4f). Next, we examined whether nsp6 recruited ERAD degraders to LDs and LD membrane proteins. The immunoprecipitation (IP) assays showed that nsp6 recognized PLIN2 during viral infection (Fig. 4g) and facilitated the recruitment of p97/VCP to PLIN2 (Fig. 4h, i). In line with the above results, confocal microscopy in HeLa cells revealed that nsp6 was associated with endogenous p97/VCP, and altered its distribution from a dispersed pattern to membrane-anchored puncta (Fig. 4j). Moreover, p97/VCP exhibited limited colocalization with PLIN2 under basal conditions, whereas nsp6 expression strongly enhanced their endogenous association (Fig. 4k), indicating that nsp6 recruits ERAD machinery components to PLIN2. Indeed, immunoblot assays showed that nsp6 accelerated p97/VCP-mediated endogenous PLIN2 degradation (Fig. 4l).
a Immunoblot analysis of HEK293T cells co-transfected with HA-PLIN2 and Flag-nsp6 for 18 h, and followed by treatment with indicated inhibitors for 6 h. b Immunoblot analysis of HEK293T cells transfected with HA-PLIN2 and Flag-nsp6, and then treated with increasing concentrations of CP26. c Immunoblot analysis of HEK293T cells transfected with Flag-nsp6 and then treated with indicated inhibitors for 6 h. d Confocal microscopy of Huh-7 cells transfected with mCherry-nsp6 for 24 h and then treated with 5 μM DBeQ for an additional 12 h. Scale bar, 10 μm (n = 20 cells). e IP and immunoblot analysis of Huh-7 cells transfected with Flag tagged proteins for 24 h, and then infected by SARS-CoV-2 at MOI of 0.1 for 48 h. f IP and immunoblot analysis of interactions of Flag-nsp6 and endogenous proteins in HEK293T cells. g IP and immunoblot analysis of Huh-7 cells infected with SARS-CoV-2 (MOI = 0.1) for 48 h. h Co-IP assay in HEK293T cells co-expressing Flag-VCP and GFP-PLIN2 with/without nsp6. MG132 was used to block protein degradation. i IP and immunoblot analysis of HEK293T cells transfected with Flag-nsp6 or for 24 h, and then treated with MG132 for 6 h. j The colocalization analysis of endogenous VCP and Flag-nsp6 in HeLa cells. Scale bar, 10 μm. k The colocalization analysis between endogenous VCP and PLIN2 with or without nsp6 expression in Huh-7 cells. Scale bar, 10 μm. l Immunoblot analysis in Flag-VCP transfected HEK293T cells with or without HA-nsp6 co-expression. m IP and immunoblot analysis of the interaction between ATGL and PLIN2 in the presence or absence of nsp6. To mitigate PLIN2 degradation by nsp6, HA-PLIN2 plasmid was excessively used. n Endogenous PLIN2 and ATGL interaction was detected in HEK293T cells transfected with Flag-nsp6 for 24 h and then treated with MG132 for another 6 h. IP analysis of endogenous VCP (o) or ATGL (p) and PLIN2 interaction in Huh-7 cells infected with SARS-CoV-2 at MOI of 0.1 for 48 h. All data are representative of three independent experiments with similar results (a–p). The unpaired two-tailed Student’s t test was applied. The quantity analysis of protein was performed with Image J software (a–c, h, i, l–p). See also Supplementary Fig. 4. Source data are provided with this paper.
To determine whether the interaction of nsp6 with host proteins is direct or indirect, we purified nsp6 and LD- and ERAD-related proteins: PLIN2, EDEM1, OS9 and VCP, and performed in vitro pull-down experiments. The results demonstrated that nsp6 directly interacts with the ERAD substrate PLIN2 as well as the ERAD substrate recognition factors EDEM1 and OS-9 (Supplementary Fig. 4c). In contrast, nsp6 failed to pull down VCP directly, indicating that their interaction is indirect and potentially mediated by intermediate components such as ERAD substrate recognition proteins (Supplementary Fig. 4d). To identify the specific domain of nsp6 responsible for the interaction, we generated a series of nsp6 truncation mutants and conducted domain-mapping experiments. As a representative interaction, we examined the association between nsp6 and the host protein OS9. Our data demonstrated that the N-terminal region (residues 1-175) of nsp6 mediates the interaction with endogenous OS9 (Supplementary Fig. 4e). These findings indicate that nsp6 hijacks host ERAD machinery and recruits it to LDs via its N-terminal domain, thereby promoting ERAD-directed PLIN2 degradation.
We then determined the detailed mechanism by which lipolysis was initiated. UBX domain-containing protein 8 (UBXD8), a class I LD-associated protein, is the adaptor p97/VCP protein and also involved in ubiquitin-dependent proteolysis. It has been reported that, in the regulation of triacylglycerol metabolism by ERAD, UBXD8 recruits p97/VCP to LDs to segregate ATGL, inhibiting the lipase activity of ATGL and impairs lipolysis48. We found that nsp6 could interact with UBXD8 (Supplementary Fig. 4f), but nsp6 neither affects the association of UBXD8 with p97/VCP, nor the interaction between UBXD8 and ATGL (Supplementary Fig. 4g, h). The lipase activity of ATGL requires its cofactor CGI-58, but nsp6 did not affect the association of ATGL and CGI58, either (Supplementary Fig. 4i). Then, we examined the association of ATGL and PLIN2 in the presence of nsp6. The co-immunoprecipitation assays demonstrated that nsp6 significantly disrupts the interaction between ATGL and PLIN2 (Fig. 4m). nsp6 also inhibits the endogenous association of ATGL and PLIN2 (Fig. 4n). Notably, SARS-CoV-2 infection significantly enhanced the interaction between PLIN2 and VCP, while disrupting the association of PLIN2 and ATGL, which supported the function of nsp6 (Fig. 4o, p). These results indicate that nsp6 promote the degradation of PLIN2 by recruiting ERAD machinery components, affecting the stability of PLIN2 and then interrupting the interaction between PLIN2 and ATGL, which facilitates LD mobilization.
Targeting ERAD pathway alleviates coronaviral pathogenesis
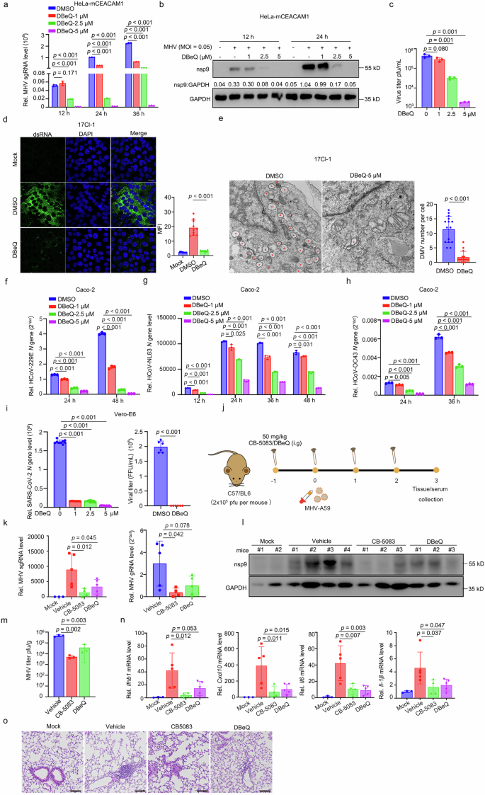
To inspect the physiological function of ERAD pathway in infection and replication of coronaviruses, we examined the replication level in virus-infected cells. The addition of DBeQ suppressed MHV replication in a dose-dependent manner, as demonstrated by reduced levels of subgenomic RNA, decreased expression of viral protein nsp9, and diminished viral titers in cell supernatants, without compromising cell viability, based on CC50 and EC50 assessments (Fig. 5a–c and Supplementary Fig. 5a, b). We also infected cells with higher virus titers at the multiplicity of infection (MOI) of 0.1 and 1, and observed similar viral inhibitory effects with DBeQ (Supplementary Fig. 5c, d). Moreover, inhibition of ERAD by DBeQ disrupts coronaviral dsRNA intermediate formation (Fig. 5d). We then analyzed MHV-infected cells by TEM to examine the formation of DMVs with or without DBeQ treatment. In DMSO-treated HeLa cells, DMVs accumulated at 10 h post-MHV infection, whereas almost no DMVs were observed in DBeQ-treated cells (Fig. 5e), indicating that ERAD inhibition abolished DMV formation and thus viral suppression. Consistently, ERAD suppression also decreased the replication of three additional human coronaviruses including HCoV-229E, HCoV-OC43 and HCoV-NL63 (Fig. 5f–h). We then detected whether inhibition of ERAD affects the production of infectious SARS-CoV-2 virion. In line with other coronaviruses, ERAD inhibition caused remarkably reduced replication and lowered viral titers in Vero cells (Fig. 5i). However, ERAD inhibitor DBeQ did not affect the infection and replication of H1N1-PR8, a strain of influenza A virus, which replicates in host nucleus and does not contain a typical viral replication organelle (Supplementary Fig. 5e). These data indicated that targeting ERAD inhibits coronaviral replication through suppression of DMV formation.
a–c HeLa-mCEACAM1 cells were infected with MHV-A59 and treated with DBeQ. The cell lysates were subjected to qRT-PCR (a) and immunoblot analysis (b) and the supernatants for plaque assay (c). d 17Cl-1 cells were pre-treated with 5 μM DBeQ overnight and then infected with MHV-A59 at MOI of 5 for 12 h. dsRNA MFI was analyzed using Image J software Scale bar, 10 μm (n = 10 random fields of view). e 17Cl-1 cells were infected with MHV at MOI of 5 for 2 h and treated with 5 μM DBeQ for 10 h. Cells were fixed and analyzed by TEM. Scale bar, 500 nm; * indicates DMVs (n = 15 cells). Caco-2 cells were infected with HCoV-229E at MOI of 0.01 (f), HCoV-NL63 at MOI of 0.1 (g), or HCoV-OC43 at MOI of 0.01 (h) for 2 h and treated with indicated DBeQ concentrations for different time points. i Vero-E6 cells were infected with SARS-CoV-2 at MOI of 0.1 for 2 h and then treated with an increasing DBeQ concentrations for 48 h. j The work-flow diagram of mouse experiment. k qRT-PCR analysis of MHV-A59 subgenomic RNA and genomic RNA from lungs isolated from mice (n = 3, 5, 4, 5, respectively). l The immunoblot analysis of viral nsp9 protein in mouse lungs. m Viral titers in the lungs isolated from mice post infection for 3 days were determined by plaque assay (n = 3 each group). n qRT-PCR analysis of Ifnb1, Cxcl10, Il6 and Il1β mRNAs in the lungs isolated from mice (n = 3, 5, 4, 5 respectively). o Haematoxylin and eosin (HE) staining of lung from mice infected with MHV-A59 for 3 days. All data are representative of three biologically independent experiments with similar results (a–h). Graphs are presented as mean with SD, N = 3 biological replicates (a, c, f–h), 9 biological replicates (left) and 6 biological replicates (right) (i). GAPDH was used as a loading control. The unpaired two-tailed Student’s t test (a, c–i) and one-way ANOVA with Dunnett’s test (k, m, n) was applied. See also Supplementary Fig. 5. Source data are provided with this paper.
We subsequently evaluated the antiviral effects of ERAD inhibitors in vivo. CB-5083 has been recognized as a potent and selective small-molecule inhibitor of p97/VCP49, and has been evaluated in clinical trials for advanced metastatic solid tumors (NCT02243917). Therefore, we first verified the inhibitory effects of these two ERAD inhibitors, CB-5083 and CP26, on the replication of coronaviruses to exclude possible drug non-specificity. The results showed that both CB-5083 and CP26 had a significant suppressive effect on MHV replication, but exhibited no cytotoxicity at the same doses (Supplementary Fig. 5f, g). To further validate the role of ERAD-mediated lipolysis in viral replication, we assessed the effects of OA supplementation alone or in combination with CAY10499 or DBeQ in MHV-infected 17Cl-1 cells. The results demonstrated that OA enhanced viral replication, whereas CAY10499 or DBeQ treatment suppressed it. Importantly, OA supplementation partially restored viral copy number in inhibitor-treated cells (Supplementary Fig. 5h).
Then, the C57/BL6 mice were inoculated intranasally with MHV and treated orally with CB-5083, DBeQ or solvent control (Fig. 5j). Both genomic RNA (gRNA) and sub-genomic RNA (sgRNA) of MHV in lungs isolated from mice were examined. In the solvent-treated group, MHV gRNA and sgRNA reached very high levels in the lungs compared to those from mock-infected mice, indicating that the infection model was well established (Fig. 5k). In contrast, the gRNA and sgRNA levels of MHV were robustly decreased in CB-5083- and DBeQ-treated mice in comparison with their solvent-treated littermates, demonstrating a remarkable viral inhibition effect of ERAD inhibitors in vivo (Fig. 5k). The results were also validated by immunoblot detection of viral protein nsp9 in the lungs (Fig. 5l). We measured MHV viral titers in isolated lung tissues and found that treatment with DBeQ or CB-5083 significantly reduced both viral production and titers compared to vehicle treatment (Fig. 5m). The reduction in viral replication led to a diminished virus-induced type I interferon response, attenuated inflammation, and less severe tissue damage, as observed in hematoxylin and eosin (H&E)-stained sections. (Fig. 5n, o). Collectively, ERAD inhibitors demonstrated potent efficacy against coronaviruses in vitro and in vivo. These data suggest that the ERAD pathway represents an attractive drug target candidate for the treatment of coronavirus-related diseases.
nsp6 hijacked ERAD-derived vesicles for DMV biogenesis
As we illustrated above, the ERAD pathway is a host protein quality control system, and the activity of ERAD must be under tight control. To avoid excessive activity of ERAD to maintain ER homeostasis, most of the proteins in ERAD are short-lived proteins50. Upon disassembly of the ERAD dislocon, the substrate-recognition proteins EDEM1 and OS9 will segregate from the ER in EDMVs, together with the SEL1L protein, which is located in the ER membrane. Interestingly, we found that nsp6 collected these membrane structures and relocated them to nsp3-nsp4-induced DMVs (Fig. 6a–d). We also conducted endogenous immunofluorescence assays and observed that nsp6 associated with endogenous EDEM1 and recruited it to DMVs formed by nsp3 and nsp4 (Supplementary Fig. 6a, b). Considering that the cleavage efficacy of the fusion expression of nsp3 and nsp4 maybe compromised, we also co-transfected HeLa cells with nsp3 and nsp4 plasmids to form more roundish and clearer DMVs. We further confirmed that nsp6 recruited EDEM-derived vesicles to DMVs at higher resolution (Fig. 6e). Notably, infection with recombinant MHV expressing GFP-nsp3 also recruited the ERAD-related proteins VCP and EDEM1 to DMVs, thereby verifying the findings from nsp6 overexpression studies (Supplementary Fig. 6c, d). To verify the subcellular distribution of EDEM-derived vesicles in cells, biochemical separation of cellular fractions was performed by the sucrose density gradient followed by ultracentrifugation. The result confirmed the relocalization of EDMVs (Fig. 6f). Without nsp6, the EDMV-enriched fraction displayed no overlay with DMVs induced by nsp3-nsp4 and showed distinct cellular components (Fig. 6f, top panel and Supplementary Fig. 6e). However, nsp6 expression induced the shift of EDMV-enriched fraction to higher ladders, and a number of EDMVs were identified in DMV-enriched fractions (Fig. 6f, bottom panel), demonstrating that nsp6 hijacked ERAD-derived vesicles and delivered them to DMVs.
a, b The colocalization analysis of Flag-nsp6 and either mCherry-EDEM1 (a) or mCherry-OS9 (b) in HeLa cells. Scale bars, 10 μm. c, d HeLa cells were co-transfected with GFP-nsp3-nsp4, Flag-nsp6, and mCherry-EDEM1 (c) or OS9 (d) and then scanned by confocal microscopy. Scale bars, 10 μm. e Confocal microscopy analysis of HeLa cells co-expressing GFP-nsp3, HA-nsp4, Flag-nsp6, and mCherry-EDEM1 (left) or OS9 (right). Scale bar, 10 μm. f The HeLa cells were co-transfected with GFP-nsp3-nsp4-HA and Flag-nsp6 for 36 h and then fractionated on a discontinuous sucrose density gradient, with 24 fractions collected from top to bottom. OS9- (g) and EDEM1- (h) deficient HeLa-mCEACAM1 cells infected with MHV-A59 (MOI = 0.01, 36 h) were analyzed by qRT-PCR and immunoblot, with viral titers in supernatants determined by plaque assay (i). OS9- (j) and EDEM1- (k) deficient Caco-2 cells infected with HCoV-229E at MOI of 0.01 for 24 h were analyzed by qRT-PCR and immunoblot. All data are representative of three biologically independent experiments with similar results (a–k). Graphs are presented as mean with SD, N = 3 (g–k) biological replicates. GAPDH was used as a loading control. The unpaired two-tailed Student’s t test was applied. See also Supplementary Fig. 6. Source data are provided with this paper.
The association of EDMVs with DMVs supported the idea that these vesicles may supply membrane compartments for DMVs to benefit viral replication. To examine whether the replication of coronavirus was affected in EDMV-deficient cells, we knocked down EDEM1 and OS9 in HeLa and Caco-2 cells using the CRISPR/Cas9 system. The results showed that the deficiency of EDEM1 and OS9 caused reduced replication of coronaviruses including MHV and HCoV-229E (Fig. 6g–k and Supplementary Fig. 6f, g), indicating that coronaviruses hijack the ERAD tuning vesicles for the generation of DMVs.
The K22 molecule exerts potent antiviral activity by impairing DMV formation, which was proposed to target nsp651. Further studies suggested that K22 induced nsp6 to translocate towards the nuclear envelope from the zippered ER, inhibiting the nsp6 specialized structure22. To compare the role of nsp6 in regulating the ER and LDs, DBeQ was used alone or in combination with K22 to treat virus-infected cells. Remarkably, both inhibitors showed a strong inhibitory effect on coronaviruses, and the combination of the two drugs showed a synergistic effect to eliminate the virus completely, as proved by the detection of sub-genomic RNA and viral titers (Supplementary Fig. 6h, i). The results demonstrate that nsp6 may have multiple functions in the replication of coronaviruses.
Discussion
Coronaviruses, such as SARS-CoV-2, as well as seasonal common cold viruses HCoV-229E, HCoV-NL63 and HCoV-OC43, and MHV, induce the rearrangement of host intracellular membranes into specialized compartments, namely DMVs, to support the replication of the viruses3. However, our current understanding of the mechanism of DMV biogenesis and the involved viral proteins and host factors is limited. In this study, we revealed that coronaviral nsp6 plays an essential role in DMV growth through regulating the ERAD pathway and lipolysis of LDs. Mechanically, coronaviral non-structural protein nsp6 targets to the LD surface, mediates the membrane contact between LDs and DMVs, recruits ERAD assembly to LDs, and promotes the degradation of LD membrane protein PLIN2. The loss of PLIN2 disrupted the PLIN2-ATGL interaction, thereby promoting lipolysis and the release of FAs, which facilitates the transfer of lipids from LDs to double-membrane vesicles DMVs. Inhibition of ERAD with the ERAD inhibitor DBeQ, CP26 or ubiquitin-proteasome inhibitor MG132 blocked nsp6-mediated degradation and reversed the protein level of PLIN2. Remarkably, we also found that nsp6 hijacks ERAD-derived EDMVs after the ERAD system disassembly and delivers these double-membrane vesicles to DMVs to drive viral DMV growth. In the presence of nsp6, the EDMV-enriched cellular components were detected in the fraction of DMVs, indicating that EDMVs may contribute to DMV expansion. In addition, interrupting lipolysis or inhibition of the ERAD pathway can obstruct the formation of DMVs and thereby abolish coronaviral replication. These data draw a broad picture of lipid metabolic reprogramming and organelle remodeling in host cells during coronaviral infection.
Coronaviral nsp6 protein has been previously reported to function as a connector linking the DMVs to the ER, and mediate the association of DMVs with LDs during the formation of DMVs22. However, the exact roles and mechanisms of nsp6 in redirecting lipid flux in this process are unexplored. SARS-CoV-2 nsp6 is also claimed to be involved in the regulation of ACE2-containing exosomes52, as well as in the inhibition of interferon production by triggering ER stress-induced autophagic degradation of STING153. The results of these studies suggest that nsp6 is closely related to cellular vesicle biogenesis and transport. To better understand how nsp6 regulates the formation of DMVs, we employed the IP-MS strategy to specifically identify host factors that can interact with nsp6. As expected, a large number of proteins were identified and the ERAD pathway- and LD-related proteins were validated, including EDEM1, OS9, UBXD8, VCP, AUP1, PLIN2 and ATGL. Therefore, our study provides a novel perspective on how nsp6 exploits cellular lipolysis to provide building blocks for viral replication organelles.
The complicated and highly dynamic membrane composition makes the understanding of the de novo biogenesis of DMVs challenging. The native structure of DMVs with RTC activity is unknown because of the difficulty in the isolation and purification of DMVs. Except for viral proteins nsp3 and nsp4, no typical host proteins or host membrane structure markers are identified in the DMV membrane components. ER is speculated to be the membrane origin of DMVs, but the absence of conventional ER markers in virus-induced DMVs cannot support this hypothesis. Several host factors in the ER including TMEM41B, VMP1 and FXR, have been reported to regulate the formation of DMVs and DMV clusters54,55.
Mislocated or misfolded proteins in the ER can be recognized, translocated into the cytosol, ubiquitinylated, and then delivered to the proteasome for degradation. This process, known as ER-associated degradation (ERAD), serves as a critical mechanism for restoring ER homeostasis36,56. As the ER-associated quality control system, ERAD proteins are short-lived regulators and will be disassembled after client protein degradation45. The disassembled complex, including EDEM1 and OS9, binds to SEL1L and then segregates from the ER into double-membrane vesicles, namely ERAD tuning vesicles or EDMVs. The ERAD pathway and ERAD-related proteins have been implicated in the infection and replication of flaviviruses in addition to coronaviruses. It was reported that VCP/p97 is recruited to viral replication sites on the ER membrane through interacting with viral proteins in Zika virus (ZIKV), dengue virus (DENV) and hepatitis C virus (HCV), where it facilitated viral RNA synthesis57,58,59. It may also play a role in early steps in West Nile virus (WNV) infection and yellow fever virus (YFV)60,61. Japanese encephalitis virus (JEV) hijacks ERAD regulators and EDEM1-containing membranes for its replication62,63,64,65. However, a previous study also showed that ERAD pathway could suppress virus production by regulating degradation of envelope proteins in HCV66. These findings highlight the crucial roles of the ERAD pathway in the life cycle of viruses, representing a promising modulator against flaviviruses67,68,69. While ERAD components like VCP and EDMVs are known to support flavivirus replication by facilitating viral polyprotein processing and ER stress resolution, our data reveal that SARS-CoV-2 nsp6 repurposes ERAD machinery to regulate lipolysis and lipid droplet turnover—a mechanism not yet reported for other virus families. This divergence underscores the evolutionary versatility of ERAD exploitation by viruses.
To detect the biogenesis of DMVs in the context of viral infection, we studied five coronaviruses, including SARS-CoV-2, a highly pathogenic virus and the causative agent of COVID-19, as well as three low pathogenic human coronaviruses HCoV-OC43, HCoV-229E, HCoV-NL63, and MHV. Suppression of the ERAD pathway inhibited the replication of all five coronaviruses but showed no effect on IAV replication. These results demonstrate how coronaviruses hijack host cellular pathways to generate their replication factory in the early and late stages, and such mechanism is universal to all coronaviruses.
In conclusion, our study elucidates the mechanism and identifies key viral and host proteins involved in DMV biogenesis. We demonstrate a dual role for the viral protein nsp6 in the formation and expansion of DMVs. During the initial stage, nsp6 recruits the ERAD machinery to redirect a flux of FAs, thereby supplying lipids for DMV growth. In the later phase, nsp6 collects ERAD-derived small vesicles and delivers them to viral DMVs to provide membrane compartments. By hijacking the ERAD tuning machinery to promote lipolysis and exploiting ERAD disassembly processes, nsp6 exemplifies a highly efficient strategy to enhance viral replication (Fig. 7a). As obligate intracellular parasites, viruses must exploit host metabolic and energy systems for their replication. +RNA viruses extensively remodel the cellular endomembrane system to create specialized ROs that support efficient genome amplification. Further investigations are warranted to determine whether lipid droplets (LDs) or ERAD components also contribute to the replication of other +RNA viruses. Consequently, lipolysis and ERAD pathways represent promising therapeutic targets for combating coronaviruses and potentially other +RNA viruses.
nsp6 hijacks the ERAD machinery to stimulate lipolysis, thereby supplying both fatty acids and EDEM1-containing vesicles derived for the expansion of double-membrane vesicles (DMVs). The schematic diagram was created in BioRender. Liu, S. (2025) https://BioRender.com/acvqbf7.
Methods
Animal experiment and ethics
All mice were maintained in a specific pathogen-free animal facility in Sun Yat-Sen University. The animal use protocol has been reviewed and approved by the Institutional Animal Care and Use Committee (IACUC), Sun Yat-Sen University (approval number: SYSU-IACUC-MED-2023-B009). 6-8-week-old C57/BL6 female mice were used for in vivo viral infection. CB-5083 (MCE, HY-12861) and DBeQ (MCE, HY-15945) were prepared in 5% DMSO and then diluted in 0.5% methyl cellulose or 40% PEG300 with 5% Tween-80, respectively, for oral gavage at 50 mg/kg daily. The mice were infected intranasally with MHV-A59 (2 ×105 PFU).
Cell lines
Human Huh-7, A549, Caco-2, HEK293T, and HeLa cells were maintained in DMEM medium containing 10% fetal bovine serum (FBS), 1% L-glutamine (200 mM), and 1% penicillin/streptomycin. Rat L2, Murine 17Cl-1 cells and African green monkey Vero E6 cells were cultured in DMEM medium supplemented with 10% FBS, 1% L-glutamine (200 mM), and 1% penicillin/streptomycin.
CRISPR/Cas9-Mediated Gene Knockout
CRISPR/Cas9 technology was employed to generate cells for OS9- and EDEM1-deficient cells in HeLa and Caco-2 cells. The specific targeting sequences for human OS9 were TTACCCGCAAGTCTGACCGG and CCGGTCAGACTTGCGGGTAA, and those for human EDEM1 were GAGTACGAGAAGCGCTACAG and CCATCCACTGCCGCGGCCGT. The design and construction of the single-guide RNAs (sgRNAs) were described in detail previously70.
Plasmid construction
The plasmids encoding GFP-PLIN2, Flag-ATGL, GFP-UBXD8, and HA-CGI58 were generously gifted by Prof. Binbin Ding (Guangzhou National Laboratory). Flag-mCEACAM1 was kindly gifted by Prof. Hongyu Deng (Chinese Academy of Sciences). The SARS-CoV-2 nsp6 was utilized as a template to generate N-terminal tagged mammalian expression plasmids. Specifically, the EGFPC1-nsp6, pcDNA3.1-mCherry-nsp6, PRK-Flag-nsp6, and pCAGGS-HA-nsp6 were constructed. The truncations of nsp6-C80 and nsp6-ΔC80 were constructed based on mCherry-nsp6. Full-length complementary DNAs (cDNAs) encoding various human genes were isolated and amplified by the polymerase chain reaction (PCR). The cDNAs encoding OS9 and VCP were cloned into the pcDNA3.1-mCherry vector or the PRK-Flag vector, respectively. The POTB7-EDEM1 construct was purchased from Miaolingbio (Catalog #P19182) and served as a template to generate N-terminal tagged mammalian expression plasmids, specifically pcDNA3.1-mCherry-EDEM1 and PRK-Flag-EDEM1.
Lentivirus-mediated gene KO and gene transfer
The lentiviruses of lentiCRISPR-EDEM1, lentiCRISPR-OS9, and pCDH-CMV-MCS-EF1-Blast-mCEACAM1 were produced in HEK293T cells. The cell supernatants containing lentivirus were collected and passed through a 0.45 μm filter. HeLa and Caco-2 cells were transduced with lentiviruses for 4 h. Forty-eight hours post-transduction, the cells were selected with puromycin for 4-7 days.
Total RNA isolation and qRT-PCR
The TRIzol reagent (CWBIO, CW0580S) was used to isolate total cellular mRNA according to the manufacturer’s specification. The total mRNA was reverse transcribed into cDNA with 5 X Evo M-MLV RT Master Mix (Accurate biology, AG11706). The quantitative RT-PCR (qRT-PCR) was prepared by 2 X SYBR Green Pro Taq HS Premix (Rox Plus, AG11718) (Accurate biology) and performed with an ABI Q5 Real TIME PCR System; Relative mRNA expression levels were normalized to GAPDH. Primer sequences for qRT-PCR are detailed in the Supplementary table 1.
Virus infection
HeLa-mCEACAM1 cells were infected with the murine hepatitis virus (MHV) strain A59 at varying multiplicities of infection (MOI) for 2 hours. Post-infection, the cells were washed and cultured in fresh medium supplemented with 2% FBS. The cultures were either left untreated or treated with the indicated inhibitors as specified in the experimental design. For the infection with severe acute respiratory syndrome coronavirus 2 (SARS-CoV-2), Vero E6 cells were used. The SARS-CoV-2 wild-type strain was isolated from nasopharyngeal aspirate specimens sourced from COVID-19 patients at Shenzhen Third People’s Hospital and propagated in Vero E6 cells. The collection and use of these samples for research were approved by the Ethics Committee of Shenzhen Third People’s Hospital, China (approval number: 2021-030). All participants had provided written informed consent for sample collection and subsequent analysis. All experiments involving SARS-CoV-2 were conducted in a Biosafety Level 3 (BSL-3) laboratory at Shenzhen Third People’s Hospital, adhering to the strict biosafety and biosecurity protocols to ensure the safety of personnel and the environment.
Triacylglycerol (TG) detection
The cellular TG content was detected by the detection kit (Abbkine, KTB2200) in HeLa cells, and the kit (Beyotime, S0219M) in Huh-7 cells according to manufacturer’s instructions.
Plaque assays
Rat L2 or murine 17Cl-1 cells were infected with serially diluted preparations of the MHV-A59. The infection was allowed to proceed for 2 h at 37 °C in a 5% CO2 incubator. Following the infection period, the inoculum was aspirated, and the cells were overlaid with 0.8% methylcellulose in complete medium to form a semi-solid layer that restricts cell movement and facilitates plaque visualization. The cells were then cultured for another 48 to 72 hours to allow for the development of visible viral plaques. Once plaques were detected, the cells were fixed by incubating with 0.5% crystal violet stain for 4 hours at room temperature. After staining, the cells were rinsed gently and the plaques were counted under a microscope.
Transfection
Plasmid DNAs were introduced into HEK293T and HeLa cells using polyethylenimine (PEI) as the transfection reagent, following the manufacturer’s protocol. For transfection in Huh-7.5.1 cells, Lipofectamine 2000 (Thermo Fisher Scientific, 11668) was employed, in accordance with the manufacturer’s instructions.
Sucrose density gradient separation assay
The procedure was carried out as previously described71. Approximately 4×107 HeLa cells were transfected with the indicated plasmids. Thirty-six hours post-transfection, the cells were collected and washed three times with phosphate-buffered saline (PBS) to remove any residual media components. Subsequently, the cells were washed three times with HB buffer (250 mM sucrose, 3 mM imidazole) to equilibrate the osmotic pressure and remove PBS. The cells were then centrifuged at 900 x g for five minutes at 4 °C and resuspended in 500 μl of HB buffer containing 1% protease inhibitor cocktail on ice for 10 minutes to inhibit proteolysis. Cell disruption was achieved using a 22-gauge needle and syringe by performing 24 up-and-down strokes. Unlysed cells and nuclei were removed by centrifugation at 510 x g for 10 minutes at 4 °C, yielding the post-nuclear supernatant (PNS). The PNS was then diluted 3-fold with HB buffer containing the protease inhibitor cocktail. The soluble fraction (S7) was prepared by further centrifugation of the diluted PNS at 7000 x g for 10 minutes at 4 °C. The supernatant obtained was the soluble fraction, which was then subjected to a discontinuous sucrose gradient consisting of 2.5 mL layers of 40%, 30%, 20%, 15%, and 10% sucrose.
Samples were centrifuged in a SW-41 rotor (Beckman Coulter) at 100,000 x g at 4 °C for 3 hours to separate the fractions based on their densities. The gradients were carefully collected, and the proteins of interest were identified and isolated from the appropriate layers. The samples were diluted with 2 x SDS loading buffer and were then subjected to immunoblot analysis to detect the presence and distribution of the proteins of interest.
Immunoblot
Cells were collected and lysed in RIPA buffer (Beyotime, P0013B) with added protease inhibitors (Roche, 4693116001) and PMSF (Merck, 52332) for 30 minutes at 4 °C. For cells expressing nsp6, SDS lysis buffer was used. Lysates were sonicated and then subjected to SDS-PAGE without boiling. Proteins were transferred to PVDF membranes (Millipore, ISEQ00010) and blotted with specific primary and secondary antibodies. A detailed list of antibodies is provided in the Supplementary table 2.
Reagents and Chemicals
All the reagents and chemicals used in this study were listed in Supplementary table 3. The doses and drug duration were described in figure legends detailly.
Immunoprecipitation (IP) and CO-Immunoprecipitation (CO-IP)
Cells were collected and lysed in NP-40 buffer (1.0% NP-40, 20 mM Tris-HCl pH 8.0, 150 mM NaCl, 2 mM EDTA pH 8.0, 10.0% glycerol) supplemented with protease inhibitors and PMSF for 30 minutes at 4 °C. Lysates were centrifuged at 13,000 g for 10 min at 4 °C, and then the supernatants were divided into total lysates and IP samples. IP samples were incubated with anti-Flag M2 (Sigma, A4596), anti-HA affinity beads (Sigma, 88836) or anti-GFP agarose beads (Abclonal, AE074) for 4 h at 4 °C with rotation. The beads were washed four times and eluted in 2 x SDS-PAGE sample buffer. Samples were loaded directly onto SDS-PAGE for Western blotting without boiling.
GST pull-down assay
GST- and Flag-tagged proteins were affinity-purified using glutathione-sepharose 4B (Cytiva, 17075601) and anti-Flag M1 agarose, respectively. For interaction assays, Flag-tagged proteins were incubated with GST-nsp6-conjugated beads for 2 h at 4 °C, followed by extensive washing with TBST and subsequent Western blot analysis.
Hematoxylin and eosin (H&E) staining and immunohistochemistry
Mice were dissected to isolate lung tissue, which was fixed in 4% paraformaldehyde and embedded in paraffin. Lung tissue slices were stained and scanned using light microscopy.
Confocal microscopy
HeLa cells were seeded in coverslips and then transfected with indicated plasmids. Subsequently, the cells were fixed with 4% paraformaldehyde for 15 min. To permeabilize the cells, 0.2% Triton X-100 was used for 15 min. PBS with 1% bovine serum albumin (BSA) and 0.02% Triton X-100 was used to block the samples for 1 h. The cells were stained with the specific primary antibodies and the relevant fluorescent-dye-conjugated secondary antibodies. Lipid droplets (LDs) were stained with BODIPY 493/503 or LipidTOX Deep Red in PBS for 30 min at room temperature. Nuclei were counterstained with DAPI. The cells were scanned using a Zeiss LSM800 with a 63 x oil objective, with subsequent colocalization analysis using Image J and statistical analysis using GraphPad Prism 7.0 software. Fluorescent-dye-conjugated secondary antibodies are listed in Supplementary table 2.
Mass spectrometry and data analysis
HEK293T cells were transfected with Flag-vector or Flag-nsp6 for 36 h, and followed by treatment with or without oleic acid (OA) (Sigma, O1008) for 12 h. Cells were then sonicated and subjected to immunoprecipitation. Eluted samples were visualized using Fast Silver Stain Kit (Beyotime, P0017S) or Coomassie Blue staining (Ribobio, RB010-500). Protein bands of interest were excised and analyzed by mass spectrometry at Tsinghua University’s Technology Center for Protein Sciences. One pooled sample (created by combining equal amounts of material from three biological replicates within a group) per group was subjected to instrumental analysis to generate preliminary spectral data for qualitative and relative quantitative comparison. The sample was digested with trypsin and analyzed by LC-MS/MS. Chromatographic separation was performed using a C18 column with an acetonitrile gradient. Mass spectrometric data were acquired on Orbitrap Exploris 480 mass spectrometer operated in data-dependent acquisition (DDA) mode. Peptide and protein identifications were filtered at a 1% false discovery rate (FDR). The resulting data were analyzed using Gene Ontology (GO) biological processes on the website http://www.sangerbox.com/home.html. The raw and processed mass spectrometry data have been deposited to the ProteomeXchange Consortium via the PRIDE partner repository with the dataset identifier PXD059961.
CCK-8 cell viability assay
Cells were plated in a 96-well plate and incubated overnight. The cells were then treated with the pharmacologic drug for an indicated time. Post-treatment, the medium was replaced with fresh complete medium, and 10 μl of CCK-8 reagent was added to each well. After a 1-h incubation, absorbance readings at 450 nm and 590 nm were read to evaluate cytotoxicity.
Pulse-chase assay
HeLa cells were cultured in DMEM complete medium and stained with 1 μM BODIPY 558/568 C12 for 16 h. After washes with PBS, cells were incubated in fresh medium for 0.5 h to chase.
Statistical analysis
All data are presented as the mean ± SD from a minimum of three independent biological experiments. Data points and bar graphs represent the means of biological replicates. No data were excluded from the analyses. Statistical analysis was performed using GraphPad Prism 7.0. For two-group comparisons, the Student’s t test was used. For multiple comparisons, a one-way analysis of variance (ANOVA) was performed, followed by Dunnett’s or Tukey’s multiple comparisons test. P value of less than 0.05 was considered statistically significant. For imaging data, the micrographs shown are representative of at least three independent experiments. The results were consistent across all independent replicates. Researchers were not blinded to the conditions during data collection and analysis. N indicates the number of experiments and n the number of total measurements or observations.
Reporting summary
Further information on research design is available in the Nature Portfolio Reporting Summary linked to this article.
Data availability
The mass spectrometry proteomics data have been deposited in the ProteomeXchange Consortium via the PRIDE72 partner repository with the dataset identifier PXD059961. All the other data supporting this research are included in the manuscript and supplementary information. Source data are provided with this paper. All the materials are available from the corresponding author upon request. Source data are provided with this paper.
References
Wolff, G., Melia, C. E., Snijder, E. J. & Barcena, M. Double-membrane vesicles as platforms for viral replication. Trends Microbiol. 28, 1022–1033 (2020).
Chen, D., Zhao, Y. G. & Zhang, H. Endomembrane remodeling in SARS-CoV-2 infection. Cell Insight 1, 100031 (2022).
de Beijer, N. L., Snijder, E. J. & Barcena, M. A cool look at positive-strand rna virus replication organelles: new insights from cryo-electron microscopy. Annu. Rev. Biochem. 93, 163–187 (2024).
Snijder, E. J. et al. A unifying structural and functional model of the coronavirus replication organelle: tracking down RNA synthesis. PLoS Biol. 18, e3000715 (2020).
Scutigliani, E. M. & Kikkert, M. Interaction of the innate immune system with positive-strand RNA virus replication organelles. Cytokine Growth Factor Rev. 37, 17–27 (2017).
Kasuga, Y., Zhu, B., Jang, K. J. & Yoo, J. S. Innate immune sensing of coronavirus and viral evasion strategies. Exp. Mol. Med. 53, 723–736 (2021).
Chen, Y., Liu, Q. & Guo, D. Emerging coronaviruses: genome structure, replication, and pathogenesis. J. Med. Virol. 92, 2249 (2020).
Hu, B., Guo, H., Zhou, P. & Shi, Z. L. Characteristics of SARS-CoV-2 and COVID-19. Nat. Rev. Microbiol. 19, 141–154 (2021).
Yang, H. & Rao, Z. Structural biology of SARS-CoV-2 and implications for therapeutic development. Nat. Rev. Microbiol. 19, 685–700 (2021).
Peng, Y. et al. Structures of the SARS-CoV-2 nucleocapsid and their perspectives for drug design. EMBO J. 39, e105938 (2020).
Boson, B. et al. The SARS-CoV-2 envelope and membrane proteins modulate maturation and retention of the spike protein, allowing assembly of virus-like particles. J. Biol. Chem. 296, 100111 (2021).
Jackson, C. B., Farzan, M., Chen, B. & Choe, H. Mechanisms of SARS-CoV-2 entry into cells. Nat. Rev. Mol. Cell Biol. 23, 3–20 (2022).
Weiss, S. R. & Navas-Martin, S. Coronavirus pathogenesis and the emerging pathogen severe acute respiratory syndrome coronavirus. Microbiol. Mol. Biol. Rev. 69, 635–664 (2005).
Gao, Y. et al. Structure of the RNA-dependent RNA polymerase from COVID-19 virus. Science 368, 779–782 (2020).
Yan, L. et al. Cryo-EM structure of an extended SARS-CoV-2 replication and transcription complex reveals an intermediate state in cap synthesis. Cell 184, 184–193.e110 (2021).
Yan, L. et al. Architecture of a SARS-CoV-2 mini replication and transcription complex. Nat. Commun. 11, 5874 (2020).
Pillon, M. C. et al. Cryo-EM structures of the SARS-CoV-2 endoribonuclease Nsp15 reveal insight into nuclease specificity and dynamics. Nat. Commun. 12, 636 (2021).
Chen, Y. et al. Biochemical and structural insights into the mechanisms of SARS coronavirus RNA ribose 2’-O-methylation by nsp16/nsp10 protein complex. PLoS Pathog. 7, e1002294 (2011).
Wolff, G. et al. A molecular pore spans the double membrane of the coronavirus replication organelle. Science 369, 1395–1398 (2020).
Zimmermann, L. et al. SARS-CoV-2 nsp3 and nsp4 are minimal constituents of a pore spanning replication organelle. Nat. Commun. 14, 7894 (2023).
Huang, Y. et al. Molecular architecture of coronavirus double-membrane vesicle pore complex. Nature 633, 224–231 (2024).
Ricciardi, S. et al. The role of NSP6 in the biogenesis of the SARS-CoV-2 replication organelle. Nature 606, 761–768 (2022).
Olzmann, J. A. & Carvalho, P. Dynamics and functions of lipid droplets. Nat. Rev. Mol. Cell Biol. 20, 137–155 (2019).
Valm, A. M. et al. Applying systems-level spectral imaging and analysis to reveal the organelle interactome. Nature 546, 162–167 (2017).
Prinz, W. A. Bridging the gap: membrane contact sites in signaling, metabolism, and organelle dynamics. J. Cell Biol. 205, 759–769 (2014).
Rambold, A. S., Cohen, S. & Lippincott-Schwartz, J. Fatty acid trafficking in starved cells: regulation by lipid droplet lipolysis, autophagy, and mitochondrial fusion dynamics. Dev. Cell 32, 678–692 (2015).
Kaushik, S. & Cuervo, A. M. Degradation of lipid droplet-associated proteins by chaperone-mediated autophagy facilitates lipolysis. Nat. Cell Biol. 17, 759–770 (2015).
Zechner, R., Madeo, F. & Kratky, D. Cytosolic lipolysis and lipophagy: two sides of the same coin. Nat. Rev. Mol. Cell Biol. 18, 671–684 (2017).
Singh, R. et al. Autophagy regulates lipid metabolism. Nature 458, 1131–1135 (2009).
Vaughan, M., Berger, J. E. & Steinberg, D. Hormone-sensitive lipase and monoglyceride lipase activities in adipose tissue. J. Biol. Chem. 239, 401–409 (1964).
Cho, C. H., Patel, S. & Rajbhandari, P. Adipose tissue lipid metabolism: lipolysis. Curr. Opin. Genet. Dev. 83, 102114 (2023).
Guo, Y. Y. et al. Cdo1 promotes PPARgamma-mediated adipose tissue lipolysis in male mice. Nat. Metab. 4, 1352–1368 (2022).
Kaltenecker, D. et al. Adipocyte STAT5 deficiency promotes adiposity and impairs lipid mobilisation in mice. Diabetologia 60, 296–305 (2017).
Grabner, G. F., Xie, H., Schweiger, M. & Zechner, R. Lipolysis: cellular mechanisms for lipid mobilization from fat stores. Nat. Metab. 3, 1445–1465 (2021).
Wang, Q. et al. Ventromedial hypothalamic OGT drives adipose tissue lipolysis and curbs obesity. Sci. Adv. 8, eabn8092 (2022).
Krshnan, L., van de Weijer, M. L. & Carvalho, P. Endoplasmic reticulum-associated protein degradation. Cold Spring Harb. Perspect. Biol. 14, a041247 (2022).
Christianson, J. C., Jarosch, E. & Sommer, T. Mechanisms of substrate processing during ER-associated protein degradation. Nat. Rev. Mol. Cell Biol. 24, 777–796 (2023).
Reggiori, F. et al. Coronaviruses Hijack the LC3-I-positive EDEMosomes, ER-derived vesicles exporting short-lived ERAD regulators, for replication. Cell Host Microbe 7, 500–508 (2010).
Han, Y., Yuan, Z. & Yi, Z. Identification of a membrane-associated element (MAE) in the C-terminal region of SARS-CoV-2 nsp6 that is essential for viral replication. J. Virol. 98, e0034924 (2024).
Walther, T. C., Chung, J. & Farese, R. V. Jr Lipid droplet biogenesis. Annu Rev. Cell Dev. Biol. 33, 491–510 (2017).
Grabner, G. F. et al. Small-molecule inhibitors targeting lipolysis in human adipocytes. J. Am. Chem. Soc. 144, 6237–6250 (2022).
Yue, M. et al. Coronaviral ORF6 protein mediates inter-organelle contacts and modulates host cell lipid flux for virus production. EMBO J. 42, e112542 (2023).
Ghosh, S. et al. beta-coronaviruses use lysosomes for egress instead of the biosynthetic secretory pathway. Cell 183, 1520–1535.e1514 (2020).
V’Kovski, P., Kratzel, A., Steiner, S., Stalder, H. & Thiel, V. Coronavirus biology and replication: implications for SARS-CoV-2. Nat. Rev. Microbiol. 19, 155–170 (2021).
Bernasconi, R. & Molinari, M. ERAD and ERAD tuning: disposal of cargo and of ERAD regulators from the mammalian ER. Curr. Opin. Cell Biol. 23, 176–183 (2011).
Ruggiano, A., Mora, G., Buxo, L. & Carvalho, P. Spatial control of lipid droplet proteins by the ERAD ubiquitin ligase Doa10. EMBO J. 35, 1644–1655 (2016).
Roberts, M. A. et al. Parallel CRISPR-Cas9 screens identify mechanisms of PLIN2 and lipid droplet regulation. Dev. Cell 58, 1782–1800.e1710 (2023).
Olzmann, J. A., Richter, C. M. & Kopito, R. R. Spatial regulation of UBXD8 and p97/VCP controls ATGL-mediated lipid droplet turnover. Proc. Natl. Acad. Sci. USA 110, 1345–1350 (2013).
Anderson, D. J. et al. Targeting the AAA ATPase p97 as an approach to treat cancer through disruption of protein homeostasis. Cancer Cell 28, 653–665 (2015).
Hori, O. et al. Role of Herp in the endoplasmic reticulum stress response. Genes Cells 9, 457–469 (2004).
Lundin, A. et al. Targeting membrane-bound viral RNA synthesis reveals potent inhibition of diverse coronaviruses including the Middle East respiratory syndrome virus. PLoS Pathog. 10, e1004166 (2014).
Lv, X. et al. NSP6 inhibits the production of ACE2-containing exosomes to promote SARS-CoV-2 infectivity. mBio 15, e0335823 (2024).
Jiao, P. et al. SARS-CoV-2 nonstructural protein 6 triggers endoplasmic reticulum stress-induced autophagy to degrade STING1. Autophagy 19, 3113–3131 (2023).
Ji, M. et al. VMP1 and TMEM41B are essential for DMV formation during beta-coronavirus infection. J. Cell Biol. 221, e202112081 (2022).
Li, M. et al. LLPS of FXR proteins drives replication organelle clustering for beta-coronaviral proliferation. J. Cell Biol. 223, e202309140 (2024).
Vembar, S. S. & Brodsky, J. L. One step at a time: endoplasmic reticulum-associated degradation. Nat. Rev. Mol. Cell Biol. 9, 944–957 (2008).
Anton, A. et al. Valosin-containing protein ATPase activity regulates the morphogenesis of Zika virus replication organelles and virus-induced cell death. Cell Microbiol. 23, e13302 (2021).
Mazeaud, C. et al. The biogenesis of dengue virus replication organelles requires the ATPase activity of valosin-containing protein. Viruses 13, 2092 (2021).
Yi, Z. et al. Affinity purification of the hepatitis C virus replicase identifies valosin-containing protein, a member of the ATPases associated with diverse cellular activities family, as an active virus replication modulator. J. Virol. 90, 9953–9966 (2016).
Phongphaew, W. et al. Valosin-containing protein (VCP/p97) plays a role in the replication of West Nile virus. Virus Res. 228, 114–123 (2017).
Ramanathan, H. N. et al. A sensitive yellow fever virus entry reporter identifies valosin-containing protein (VCP/p97) as an essential host factor for flavivirus uncoating. mBio 11, 10–1128 (2020).
Sharma, M. et al. Japanese encephalitis virus replication is negatively regulated by autophagy and occurs on LC3-I- and EDEM1-containing membranes. Autophagy 10, 1637–1651 (2014).
Sharma, M. et al. Japanese encephalitis virus activates autophagy through XBP1 and ATF6 ER stress sensors in neuronal cells. J. Gen. Virol. 98, 1027–1039 (2017).
Tabata, K. et al. Endoplasmic reticulum-associated degradation controls virus protein homeostasis, which is required for flavivirus propagation. J. Virol. 95, e0223420 (2021).
Sarkar, R., Chhabra, S., Tanwar, M., Agarwal, N. & Kalia, M. Japanese encephalitis virus hijacks ER-associated degradation regulators for its replication. J. Gen. Virol. 105, 001995 (2024).
Saeed, M. et al. Role of the endoplasmic reticulum-associated degradation (ERAD) pathway in degradation of hepatitis C virus envelope proteins and production of virus particles. J. Biol. Chem. 286, 37264–37273 (2011).
Rodrigo, I. et al. Eeyarestatin I, an inhibitor of the valosin-containing protein, exhibits potent virucidal activity against the flaviviruses. Antivir. Res. 207, 105416 (2022).
Ci, Y. et al. Bortezomib inhibits ZIKV/DENV by interfering with viral polyprotein cleavage via the ERAD pathway. Cell Chem. Biol. 30, 527–539.e525 (2023).
Rothan, H. A. et al. Small molecule grp94 inhibitors block dengue and Zika virus replication. Antivir. Res. 171, 104590 (2019).
Hou, P. et al. A novel selective autophagy receptor, CCDC50, delivers K63 polyubiquitination-activated RIG-I/MDA5 for degradation during viral infection. Cell Res. 31, 62–79 (2021).
Pietilä, M. K., van Hemert, M. J. & Ahola, T. Purification of Highly Active Alphavirus Replication Complexes Demonstrates Altered Fractionation of Multiple Cellular Membranes. J Virol. 92, e01852-17 (2018).
Perez-Riverol, Y. et al. The PRIDE database at 20 years: 2025 update. Nucleic Acids Res. 53, D543–D553 (2025).
Acknowledgements
We thank Prof. Hongyu Deng and Prof. Hong Zhang (Institute of Biophysics, Chinese Academy of Sciences) for generously gifting Flag-mCEACAM1 and GFP-nsp3 plasmids. We also thank Prof. Xian-Cai Ma (Guangzhou National Laboratory) for gifting nsp4-HA plasmids. We appreciate the invaluable input from Prof. Tian Tian (Wuhan University) for assistance with mass spectrum data analysis. This study is supported by the National Natural Science Foundation of China (#82394461 to D.G. and #32370152 to P.H., and #32470160 to C.L.) and Major Project of Guangzhou National Laboratory (#GZNL2024A01008 to J.P. and C.L., and #GZNL2024A01016 to P.H.). D.G is also supported by Guangdong Zhujiang Talents Program (#2016LJ06Y540) and National Ten-thousand Talents Program.
Author information
Authors and Affiliations
Contributions
D.G. and P.H. conceived and supervised the research; D.G., P.H. and S.L. designed the experiments, analyzed the data and wrote the manuscript. S.L., Y.Z., K.S., J.L., Z.W., Y.Y. and Y.Z. performed the biochemical, cell biological and in vitro experiments; S.L., J.L., B.Z. and J.M. performed the animal experiments and viral infections; B.D., Y.L., J.P. and C.L. helped with reagents, funding and discussions.
Corresponding authors
Ethics declarations
Competing interests
The authors declare no competing interests.
Peer review
Peer review information
Nature Communications thanks Manjula Kalia, Shuofeng Yuan and the other, anonymous, reviewer(s) for their contribution to the peer review of this work. A peer review file is available.
Additional information
Publisher’s note Springer Nature remains neutral with regard to jurisdictional claims in published maps and institutional affiliations.
Supplementary information
Source data
Rights and permissions
Open Access This article is licensed under a Creative Commons Attribution-NonCommercial-NoDerivatives 4.0 International License, which permits any non-commercial use, sharing, distribution and reproduction in any medium or format, as long as you give appropriate credit to the original author(s) and the source, provide a link to the Creative Commons licence, and indicate if you modified the licensed material. You do not have permission under this licence to share adapted material derived from this article or parts of it. The images or other third party material in this article are included in the article’s Creative Commons licence, unless indicated otherwise in a credit line to the material. If material is not included in the article’s Creative Commons licence and your intended use is not permitted by statutory regulation or exceeds the permitted use, you will need to obtain permission directly from the copyright holder. To view a copy of this licence, visit http://creativecommons.org/licenses/by-nc-nd/4.0/.
About this article
Cite this article
Liu, SR., Zhou, Y., Li, J. et al. Coronaviral nsp6 hijacks ERAD machinery to facilitate lipolysis and supply membrane components for DMV growth. Nat Commun 16, 10094 (2025). https://doi.org/10.1038/s41467-025-65118-y
Received:
Accepted:
Published:
Version of record:
DOI: https://doi.org/10.1038/s41467-025-65118-y









