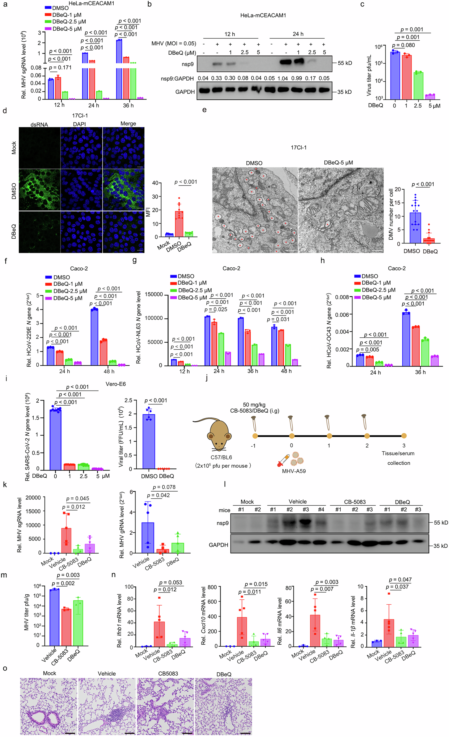
Fig. 5: Inhibition of ERAD suppresses coronaviral replication in vitro and in vivo.

a–c HeLa-mCEACAM1 cells were infected with MHV-A59 and treated with DBeQ. The cell lysates were subjected to qRT-PCR (a) and immunoblot analysis (b) and the supernatants for plaque assay (c). d 17Cl-1 cells were pre-treated with 5 μM DBeQ overnight and then infected with MHV-A59 at MOI of 5 for 12 h. dsRNA MFI was analyzed using Image J software Scale bar, 10 μm (n = 10 random fields of view). e 17Cl-1 cells were infected with MHV at MOI of 5 for 2 h and treated with 5 μM DBeQ for 10 h. Cells were fixed and analyzed by TEM. Scale bar, 500 nm; * indicates DMVs (n = 15 cells). Caco-2 cells were infected with HCoV-229E at MOI of 0.01 (f), HCoV-NL63 at MOI of 0.1 (g), or HCoV-OC43 at MOI of 0.01 (h) for 2 h and treated with indicated DBeQ concentrations for different time points. i Vero-E6 cells were infected with SARS-CoV-2 at MOI of 0.1 for 2 h and then treated with an increasing DBeQ concentrations for 48 h. j The work-flow diagram of mouse experiment. k qRT-PCR analysis of MHV-A59 subgenomic RNA and genomic RNA from lungs isolated from mice (n = 3, 5, 4, 5, respectively). l The immunoblot analysis of viral nsp9 protein in mouse lungs. m Viral titers in the lungs isolated from mice post infection for 3 days were determined by plaque assay (n = 3 each group). n qRT-PCR analysis of Ifnb1, Cxcl10, Il6 and Il1β mRNAs in the lungs isolated from mice (n = 3, 5, 4, 5 respectively). o Haematoxylin and eosin (HE) staining of lung from mice infected with MHV-A59 for 3 days. All data are representative of three biologically independent experiments with similar results (a–h). Graphs are presented as mean with SD, N = 3 biological replicates (a, c, f–h), 9 biological replicates (left) and 6 biological replicates (right) (i). GAPDH was used as a loading control. The unpaired two-tailed Student’s t test (a, c–i) and one-way ANOVA with Dunnett’s test (k, m, n) was applied. See also Supplementary Fig. 5. Source data are provided with this paper.