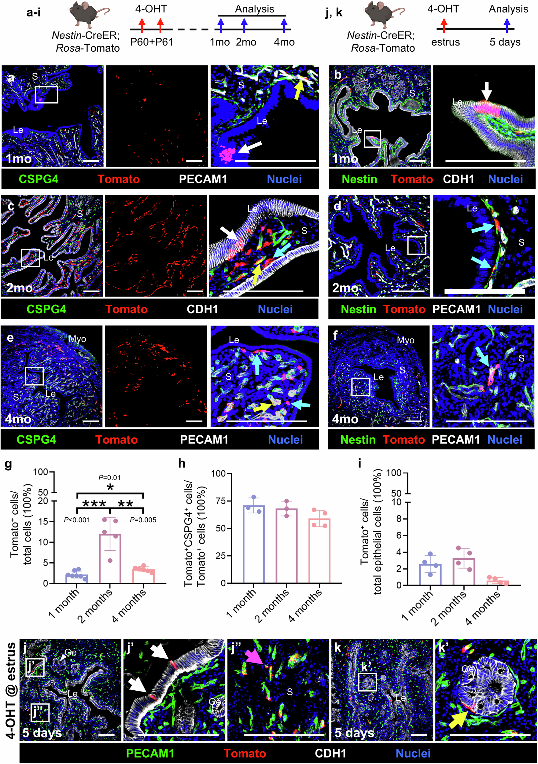
Fig. 2: Nestin+ perivascular cells differentiate into epithelial cells during estrous cycles.

a–f Long-term lineage tracing of Nestin+ perivascular cells in Nestin-CreER; Rosa-Tomato uteri 1 month (a, b), 2 months (c, d), and 4 months (e, f) after exposure to 4-OHT at P60 and P61. Longitudinal sections were used in (a, c, and e); cross sections were used in (b, d, and f). White arrows indicate Tomato-expressing cells in the epithelium (CDH1+); yellow arrows indicate Tomato-expressing cells that are CSPG4+; and cyan arrows point to Tomato-expressing cells that do not express CSPG4 or CDH1 (c, e), but still express Nestin (d, f). g Quantification of percent Tomato+ cells among all uterine cells (n = 7, 5, 6 mice from left to right). h Quantification of percent Tomato+CSPG4+ cells among all Tomato+ cells (n = 3, 3, 4 mice from left to right). i Quantification of percent Tomato+CDH1+ cells among all CDH1+ epithelial cells (n = 4 mice). j, k Short-term lineage tracing of Nestin+ perivascular cells in Nestin-CreER; Rosa-Tomato uteri 5 days after 4-OHT exposure during the estrus phase. Longitudinal sections were used in (j and k). White arrows indicate Tomato-expressing cells in the epithelium (CDH1+); magenta arrow indicates Tomato-expressing cells that are adjacent to PECAM1+ vasculature; and yellow arrow points to a Tomato+ cell half-embedded in the epithelial layer. mo month; Le luminal epithelium; Ge glandular epithelium; S stroma; Myo myometrium. Thin scale bar: 200 μm; thick scale bar: 100 μm. Statistical significance was determined using a two-tailed unpaired Student’s t test. *P < 0.05, ***P < 0.001. Exact P-values are provided in the Source Data file. Data in (g–i) are presented as mean ± SD. Source data are provided as a Source Data file.