Abstract
Endometrial regeneration is essential for reproductive cycles and pregnancies, allowing the endometrium to undergo estrogen-driven repair, growth, and renewal after menstruation and parturition. Epithelial cells lining the uterine cavity undergo apoptosis during estrous cycles, and remnant cells can quickly restore this lining through a process known as re-epithelialization. It is presumed that adult stem/progenitor cells in the uterine stroma also contribute to re-epithelialization. However, the specific cell type(s) and the underlying mechanisms have not been determined. Herein, we use genetic lineage tracing assays in mice to identify Nestin+ perivascular cells as active contributors to re-epithelialization. Notch signaling maintains Nestin+ perivascular cells in a quiescent state, but these cells re-enter the cell cycle and differentiate into epithelial cells via estrogen-stimulated suppression of Notch signaling dependent on estrogen receptor alpha (ESR1). These findings demonstrate that perivascular cells support re-epithelialization and reveal a mechanism regulating the quiescence and activation of uterine perivascular cells.
Similar content being viewed by others
Introduction
The endometrium, composed of epithelial (glandular and luminal) and stromal compartments, is a dynamic tissue that undergoes cyclical regeneration in response to sex steroid hormones1,2,3,4. In humans, a significant amount of endometrial tissue, including the epithelium, is shed during menstrual cycles and pregnancy; in contrast, in mice, epithelial cells undergo apoptosis during estrous cycles, and major tissue loss occurs only during pregnancy. The uterus must restore epithelial integrity to support future pregnancies3,4,5,6,7, and it is presumed that adult stem/progenitor cells in the remnant uterine tissue are responsible for its remarkable regenerative capacity3,8. While residual epithelial cells contribute to repair, mesenchymal cells, including stromal fibroblasts, vascular/perivascular cells, and immune cells, have been proposed to contribute to epithelial repair8,9, through the process of mesenchymal-to-epithelial transition (MET). Disorders of endometrial regeneration are closely linked to severe pathological conditions, including infertility, endometriosis, endometrial hyperplasia, adenomyosis, and endometrial cancer1,10,11,12. However, the existence and exact identity of epithelial progenitors remain elusive due to the heterogeneity of mesenchymal cells and the innate regenerative ability of epithelia.
The rapid restoration of human endometrial integrity is thought to be due at least in part to the mobilization and differentiation of tissue-resident stromal mesenchymal stem cells8. Previous studies in mice have described cells transitioning between a stromal and epithelial identity that are recruited to breaches in the uterine lining, suggesting that mesenchymal cells are endometrial epithelial progenitors8,9. Lineage tracing studies in mice suggest that stromal cells, including Amhr2+ and Pdgfrb+ populations, participate in epithelial regeneration following menses or parturition13,14,15. In particular, perivascular cells are proposed to be stem cells within the endometrial stroma because they have some common phenotypes and share gene expression patterns with mesenchymal stem cells8,16. Human perivascular cells demonstrate some stem cell properties, including clonogenicity, self-renewal, differentiation, and the ability to generate stromal tissue in xenografts17. A recent single-cell analysis of human endometrial perivascular cells revealed that both secretory and menstrual perivascular cells expressed mesenchymal-stem-cell-specific genes once they leave the perivascular niche, indicating a high potential of differentiation. However, due to the inability to trace perivascular cells in human endometrium, it is unknown whether they are involved in human endometrial regeneration18.
Nestin is a marker of multiple stem/progenitor cell types, including neural stem cells and those in the hematopoietic system19,20. Knowledge regarding Nestin-positive pericytes in the uterus is limited, although analysis of datasets generated by two single-cell transcriptome studies of endometrium suggested that both human and murine perivascular cells highly express Nestin15,18. It has been challenging to create a reporter mouse line that faithfully and specifically replicates the endogenous expression pattern of perivascular cells. Multiple Nestin-CreER mouse lines have been created to trace the cell fate of Nestin+ cells21,22,23,24,25,26. Recently, we reported that one26 of these Nestin-CreER mouse lines effectively recapitulated endogenous Nestin expression in the gonad, and we demonstrated that Nestin+ perivascular cells are multipotent progenitors in the fetal testis and ovary27,28. Here, using the same Nestin-CreER mice, we observed that Nestin is expressed in endometrial perivascular cells and exhibits a distinct expression pattern as compared to CSPG4 (commonly known as NG2), another pericyte marker, during endometrial regeneration. We employed genetic lineage tracing assays to explore the plasticity of perivascular cells in endometrial regeneration using long-term lineage tracing, pregnancy, and artificial decidualization mouse models. Intriguingly, our analyses revealed that Nestin+ perivascular cells contribute to re-epithelialization during endometrial repair. Using an ovariectomized mouse model, here we show that estrogen induces the differentiation of Nestin+ perivascular cells in an estrogen receptor alpha (ESR1)-dependent manner. Using a Notch signaling reporter mouse strain, we found that Notch activity, likely through DLL4/Notch3 interactions, is enriched in perivascular cells. Conditional Notch loss of function in perivascular cells induced their exit from quiescence to an active cell cycle state, indicating that Notch activity is required for maintaining quiescence of perivascular cells. Interestingly, Notch-mediated maintenance of quiescent status is overridden by estrogen signaling, and perivascular cells are activated upon exposure to estrogen. Thus, our findings reveal a role for perivascular cells in endometrial re-epithelialization in an estrogen-dependent mechanism. Understanding the involvement of perivascular cells in endometrial re-epithelialization holds considerable therapeutic potential for treating uterine-related disorders and improving women’s reproductive health.
Results
A Nestin-CreER mouse line faithfully marks uterine Nestin+ perivascular cells
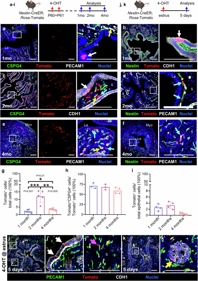
To investigate the expression pattern of Nestin in the uterus, we first examined P60 (postnatal day 60) uteri using immunofluorescence analyses. We observed that Nestin protein was specifically localized in cells adjacent to endothelial cells (PECAM1+), suggesting Nestin was expressed in uterine perivascular cells (Fig. 1a). Flow cytometry analyses revealed that Nestin+ cells comprised ~7% of uterine cells (Supplementary Fig. 1c). To further investigate whether Nestin+ cells were perivascular cells, we used tamoxifen-inducible Nestin-CreER mice to permanently label Nestin+ cells and their progeny. To induce CreER activity, Nestin-CreER; Rosa-Tomato mice were exposed to 4-hydroxytamoxifen (4-OHT) at P60, and uteri were collected at P61. Perivascular Nestin+ cells were successfully and specifically labeled with Tomato in uteri; however, the Tomato labeling efficiency was low (~ 25%) (Supplementary Fig. 1d). To increase the labeling efficiency, these mice were exposed to 4-OHT for two consecutive days (P60 and P61), and uteri were collected at P62. More Nestin+ cells were labeled with Tomato, with our analyses revealing that around 50% of Nestin+ cells were labeled with Tomato (Fig. 1b, e). To further confirm the identity of Tomato+ perivascular cells, we examined an endothelial nuclear marker, ERG, and a pericyte marker, CSPG4. All Tomato+ cells were located next to ERG+ cells (but did not co-express ERG), and they co-expressed CSPG4 (Fig. 1c, d, f). Furthermore, no Tomato+ cells were detectable within KRT8+ (keratin 8; also known as cytokeratin 8/CK8) epithelia (Fig. 1c, d, g). Flow cytometry analysis and serial sectioning showed that no Tomato+ cells expressed the epithelial markers EpCAM and CDH1, respectively (Fig. 1h and Supplementary Fig. 1e). FACS-purified Tomato-negative and Tomato+ cells were immunostained for CDH1, and it confirmed that Tomato+ cells did not express CDH1 (Fig. 1i). These data demonstrate that we successfully established a mouse model to label and track Nestin+ perivascular cells in the adult uterus.
a Immunofluorescence images of P60 CD-1 wild-type uterine longitudinal sections, showing Nestin protein expression specifically in cells adjacent to PECAM1+ blood vessels. b–d Immunofluorescence cross-sectional images of P62 Nestin-CreER; Rosa-Tomato uteri exposed to 4-OHT at P60 and P61. Tomato (arrows) was not expressed in ERG+ endothelial cells (c) but was expressed in CSPG4+ perivascular cells (d). AM, anti-mesometrial pole; M, mesometrial pole; Le, luminal epithelium; Ge, glandular epithelium; S, stroma; Myo, myometrium; Bv, blood vessel. Scale bar: 200 μm. e–g Quantification of percent Nestin+ cells expressing Tomato (n = 7 mice) (e), percent Tomato+ cells expressing CSPG4 (n = 7 mice) (f), and percent Tomato+ cells expressing the epithelial marker KRT8 (n = 7 mice) (g). h Flow cytometry analysis of EpCAM and Tomato expression in P62 Nestin-CreER; Rosa-Tomato uteri exposed to 4-OHT at P60 and P61 (n = 3 mice). i Immunofluorescence images showing expression of CDH1 and Tomato in FACS-purified Tomato- and Tomato+ cells. Scale bar: 100 µm. Data in (e–g, h) are presented as mean ± SD. Source data are provided as a Source Data file.
Nestin+ perivascular cells are involved in epithelial expansion during estrous cycles
The mouse endometrium undergoes significant epithelial turnover during estrous cycles29. To determine the fate of Tomato+ perivascular cells and their contribution to epithelia during cyclical endometrial cell turnover, Tomato+ cells were tracked for extended periods, spanning 1 month, 2 months, and 4 months post-injection. Our analyses showed that stromal Tomato+ cells persisted throughout all time points examined (Fig. 2a, c, e, g). We observed that the percentage of Tomato+ cells throughout the stroma peaked two months after 4-OHT induction at 12%, and then decreased to ~ 4% at four months after induction (Fig. 2g). In all samples examined, the majority (~ 60–70%) of Tomato+ cells maintained CSPG4 expression and were localized adjacent to blood vessels (Fig. 2a, c, e; quantified in Fig. 2h). These results suggest that Tomato+ Nestin-derived cells are a long-lasting cell population localized adjacent to endothelial cells and retain perivascular cell markers.
a–f Long-term lineage tracing of Nestin+ perivascular cells in Nestin-CreER; Rosa-Tomato uteri 1 month (a, b), 2 months (c, d), and 4 months (e, f) after exposure to 4-OHT at P60 and P61. Longitudinal sections were used in (a, c, and e); cross sections were used in (b, d, and f). White arrows indicate Tomato-expressing cells in the epithelium (CDH1+); yellow arrows indicate Tomato-expressing cells that are CSPG4+; and cyan arrows point to Tomato-expressing cells that do not express CSPG4 or CDH1 (c, e), but still express Nestin (d, f). g Quantification of percent Tomato+ cells among all uterine cells (n = 7, 5, 6 mice from left to right). h Quantification of percent Tomato+CSPG4+ cells among all Tomato+ cells (n = 3, 3, 4 mice from left to right). i Quantification of percent Tomato+CDH1+ cells among all CDH1+ epithelial cells (n = 4 mice). j, k Short-term lineage tracing of Nestin+ perivascular cells in Nestin-CreER; Rosa-Tomato uteri 5 days after 4-OHT exposure during the estrus phase. Longitudinal sections were used in (j and k). White arrows indicate Tomato-expressing cells in the epithelium (CDH1+); magenta arrow indicates Tomato-expressing cells that are adjacent to PECAM1+ vasculature; and yellow arrow points to a Tomato+ cell half-embedded in the epithelial layer. mo month; Le luminal epithelium; Ge glandular epithelium; S stroma; Myo myometrium. Thin scale bar: 200 μm; thick scale bar: 100 μm. Statistical significance was determined using a two-tailed unpaired Student’s t test. *P < 0.05, ***P < 0.001. Exact P-values are provided in the Source Data file. Data in (g–i) are presented as mean ± SD. Source data are provided as a Source Data file.
Some Tomato+ cells differentiated into epithelial cells (CDH1+) in uteri 1 month and 2 months post-induction, while sporadic Tomato+ epithelial cells were more rarely observed in 4-month post-induction samples (Fig. 2a–g, i). In addition to Tomato+ cells that had incorporated into epithelia, additional Tomato+ cells were observed subjacent to epithelial cells. Tomato+ cells underneath epithelia retained Nestin, but not CSPG4, expression (Fig. 2c–f), in contrast to the observation that almost all perivascular Tomato+ cells expressed CSPG4 (see Fig. 1d, f). The results suggest that perivascular Nestin+ cells migrate towards the epithelial layer with a gradual loss of CSPG4 expression, and eventually some of them incorporate into the epithelial layer. These data suggest the presence of a unique subpopulation of pericytes located adjacent to the uterine epithelium that selectively expresses Nestin, thus indicating that there is pericyte heterogeneity in the uterus.
Considering that both Nestin and CSPG4 displayed a pericyte-like expression pattern in non-pregnant uteri, we next examined uteri during early pregnancy to determine if hormonal changes affect their expression pattern. Nestin and CSPG4 exhibited a similar expression pattern in day 4 (D4) uteri, with both being expressed in cells adjacent to blood vessels (Supplementary Fig. 2a). Interestingly, we observed a different expression pattern between Nestin and CSPG4 in D8 uteri, in which Nestin was predominantly expressed near blood vessels in the mesometrium, while CSPG4 was mainly expressed in the anti-mesometrial stroma (Supplementary Fig. 2b, c). This suggests a dynamic shift in the spatial distribution of CSPG4 as pregnancy progresses, while Nestin was consistently expressed in cells adjacent to blood vessels. These data suggest that Nestin marks a persistent uterine perivascular cell population which is not influenced by pregnancy.
A previously published single-cell RNA-seq analysis revealed heterogeneity of Nestin and Cspg4 expression in perivascular cells during endometrial regeneration15. We re-analyzed that published dataset, which focused on purified stromal cells from an artificial decidualization model, by re-clustering perivascular cell populations into four distinct subsets (Supplementary Fig. 2d). The feature plots of Cspg4 and Nestin revealed that some perivascular cells are positive for only one of the two markers (Supplementary Fig. 2e). A further quantification of percentages of Cspg4+ and/or Nestin+ cells showed that perivascular cells are heterogeneous in Cspg4 and Nestin expression (Supplementary Fig. 2f).
To examine whether Tomato-labeled pericytes participated in short-term epithelial expansion during the estrous cycle, a single dose of 4-OHT was administered to Nestin-CreER; Rosa-Tomato females during the estrus phase. After 24 h, Nestin+ cells were labeled with Tomato, and no Tomato+ cells were observed in the epithelium (Supplementary Fig. 1f). We began detecting Tomato+ cells in the epithelium 5 days after injection (Fig. 2j, k). Interestingly, we occasionally observed a rare Tomato+ cell half-embedded in the epithelial layer, suggesting it was undergoing a transition. However, due to the transient nature of this process and the relatively low abundance of Nestin-derived epithelial cells, capturing such intermediate states was infrequent. In sum, most Tomato+ cells were maintained as perivascular cells, but a few Tomato+ cells contributed to epithelial expansion in the endometrium during estrous cycles, suggesting that Nestin+ perivascular cells have plasticity over short time scales.
Nestin + perivascular cells participate in epithelial regeneration during pregnancy
The mouse endometrium undergoes greater remodeling and regeneration during pregnancy as compared to estrous cycles14, since the loss of epithelial cells in implantation sites subsequently requires re-epithelialization during pregnancy. We assessed Tomato expression in D12 (day 12 of pregnancy) Nestin-CreER; Rosa-Tomato females (exposed to 4-OHT at P60 and P61, prior to mating), when the epithelium is regenerating, and in postpartum day (PPD) 3 females, when regeneration of epithelium is almost complete13. Tomato was observed in the newly regenerated epithelium in D12 and PPD3 endometrium (Supplementary Fig. 3a, b). These data indicate that Nestin+ cells participate in epithelial regeneration during pregnancy.
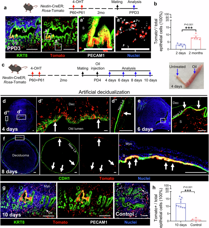
Given that the number of Tomato-labeled cells within the stroma peaks at 2 months after 4-OHT injections in nulliparous mice (see Fig. 2g), we next explored the contribution of perivascular cells in uterine regeneration of postpartum Nestin-CreER; Rosa-Tomato females that were mated 2 months after exposure to 4-OHT. On PPD3, about 8% of epithelial cells were positive for Tomato (Fig. 3a, b). Furthermore, the percentage of Tomato+ epithelial cells in PPD3 uteri of females mated 2 months post-induction was significantly higher than in uteri of females mated 2 days post-induction (Fig. 3b and Supplementary Fig. 3b).
a Immunofluorescence longitudinal images of Nestin-CreER; Rosa-Tomato PPD3 uteri that were mated 2 months after exposure to 4-OHT at P60 and P61. b Quantification of percent Tomato+ epithelial cells at PPD3 from females mated either 2 days (n = 5 mice) or 2 months (n = 6 mice) after exposure to 4-OHT. c Cartoon schematic of the artificial decidualization model. The image on the right demonstrates the difference in size of the oil-treated versus the control uterine horn. d–g Immunofluorescence images of Nestin-CreER; Rosa-Tomato uteri 4 days (d), 6 days (e), 8 days (f), and 10 days (g) after decidualization induction. Cross sections were used in (d, e, and f); longitudinal sections were used in (g). Arrows indicate Tomato+ cells in the CDH1+ epithelium. h Quantification of percent Tomato+ epithelial cells in oil-treated (n = 9) versus control (n = 4) uterine horns 10 days after decidualization induction. Le luminal epithelium; Ge glandular epithelium; S stroma; Pv perivascular cells; Myo myometrium; Dec deciduoma. Thin scale bar: 200 μm; thick scale bar: 100 μm. Statistical significance was determined using a two-tailed unpaired Student’s t test. ***P < 0.001. Exact P-values are provided in the Source Data file. Data in (b, h) are presented as mean ± SD. Source data are provided as a Source Data file.
If pregnancy does not occur, the decidualized endometrium is shed during menstruation. Unlike in humans, where the endometrium decidualizes every cycle, the mouse endometrium only undergoes decidualization in implantation sites during pregnancy5. To mimic human endometrial regeneration after menstruation, artificial decidualization in mice is induced by a single injection of sesame oil in the pseudo-pregnant uterine lumen30. In this artificial decidualization model, decidualized stromal cells together with original luminal epithelial cells are shed from the uterus, and a new epithelial lining forms under the detached deciduoma (Fig. 3c and Supplementary Fig. 3c, d). To investigate the role of Nestin+ perivascular cells in regenerating the new epithelial lining, we collected uterine tissues 4, 6, 8 and 10 days after oil injection, in which the decidual reaction peaks 4 days after oil injection and the original luminal epithelium has degenerated. Tomato+ cells were recruited adjacent to the original lumen, with some of them expressing the epithelial marker CDH1 (Fig. 3d), but these cells will eventually be shed together with all decidual cells. Short sections of new epithelial lining began to emerge between the decidualized and intact stromal regions on the periphery of the section at four days after oil injection (Fig. 3d, right panel). Six days after oil injection, the border between the decidualized and intact stromal regions became more prominent, and an empty space was formed due to the gradual detachment of the deciduoma (Fig. 3e). The new epithelial lining covering the intact stromal tissues became more polarized, as evident by the cuboidal shapes of epithelial cells. Notably, Tomato+ cells were observed in the newly regenerated epithelium, while more Tomato-labeled cells were in close proximity subjacent to the epithelium (Fig. 3e). Eight days post-injection, the new epithelial lining was completely formed, with deciduoma shed into the lumen, waiting to be expelled. Clones of Tomato+ epithelial cells were observed in multiple loci within the new epithelial lining (Fig. 3f). By 10 days after oil injection, all deciduomas were removed and the endometrial tissue was almost fully restored (Fig. 3g). Quantification revealed that about 12% of epithelial cells in the oil-injected uterine horn was Tomato-positive, while a significantly lower percentage (~ 1%) was Tomato-positive in the control un-injected uterine horn (Fig. 3h). Taken together, these results suggest that the contribution of Nestin+ perivascular cells to epithelial regeneration is increased during circumstances of significant epithelial loss.
Nestin-derived cells undergo mesenchymal-to-epithelial transition in vitro
Our in vivo lineage-tracing analyses suggested that uterine Nestin+ perivascular cells undergo mesenchymal-to-epithelial transition (MET). To further investigate the ability of Nestin-derived perivascular cells to undergo MET and to directly observe their differentiation into epithelial cells, we employed an in vitro endometrial organoid (EMO) culture system, which closely approximates the physiology of the uterus31. For organoid assays, we FACS-purified Tomato+ cells from Nestin-CreER; Rosa-Tomato endometrium 2 days after exposure to 4-OHT at P60. Whole endometrial cells from the same mouse model served as controls. After 6 days in culture following an established protocol31, both whole uterine cells and FACS-purified Tomato+ cells self-organized into organoid-like structures (Supplementary Fig. 4a). No Tomato+ cells were observed in control organoids, perhaps due to epithelial cells being more adept or efficient at forming EMOs compared to other cells (Supplementary Fig. 4a). Despite being able to readily form EMOs, Tomato+ organoids were smaller in size (Supplementary Fig. 4b), and the number of organoids from purified Tomato+ cells was significantly lower than controls (Supplementary Fig. 4c). FACS-purified Tomato+ cells expressed the mesenchymal marker Vimentin (Supplementary Fig. 4d) but did not express the epithelial marker CDH1 (see Fig. 1i). However, after 6 days in culture, organoids generated from Tomato+ cells expressed CDH1 but no longer expressed Vimentin (Supplementary Fig. 4e), suggesting that these Tomato+ cells underwent MET. Cells in all organoids from both groups expressed ESR1 and the epithelial marker CDH1 (Supplementary Fig. 4f), suggesting that Nestin+ perivascular cells can differentiate into uterine epithelial cells and are capable of assembling EMOs.
Estrogen triggers the differentiation of Nestin + perivascular cells into epithelial cells
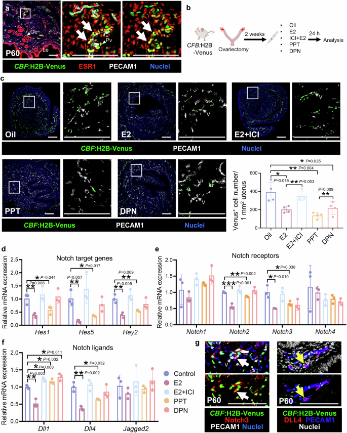
The remodeling of the endometrium is orchestrated by fluctuating levels of estrogen and progesterone3; therefore, we examined the expression of estrogen and progesterone receptors in uterine perivascular cells. Two months post-exposure to 4-OHT at P60 and P61, Tomato+ cells, as well as stromal cells, maintained expression of ESR1 and PGR in Nestin-CreER; Rosa-Tomato endometrium (Fig. 4a, c). In an artificial decidualization model, Tomato+ cells in the stroma and the newly regenerated epithelium also expressed ESR1 and PGR (Fig. 4b, d). These findings suggest that uterine Nestin+ perivascular cells can respond to estrogen and progesterone signals.
a–d Immunofluorescence images of Nestin-CreER; Rosa-Tomato uteri before mating (a, c) and 6 days after deciduoma induction (b, d) following administration of 4-OHT at P60 and P61. Longitudinal sections were used in (a and c); cross sections were used in (b and d). Percentages of Tomato+ cells expressing ESR1 or PGR are quantified on the right panels of (b) and (d), respectively (n = 3). e Immunofluorescence longitudinal images of Nestin-CreER; Rosa-Tomato uteri after ovariectomy and various hormonal treatments (or oil control). f Quantification of percent Tomato+ epithelial cells (CDH1+) after various hormonal treatments (n = 3, 5, 4, 4, 8 mice from left to right) or oil control. g Immunofluorescence longitudinal images of Nestin-CreER; Rosa-Tomato uteri 6 days and 10 days after deciduoma induction. Percentages of epithelial cells (CDH1+) expressing Tomato are shown on the right in ICI-treated or control oil-treated mice (n = 3 mice). Le luminal epithelium; Ge glandular epithelium; S stroma. Scale bar: 100 μm. Statistical significance was determined using a two-tailed unpaired Student’s t test. *P < 0.05, **P < 0.01. Exact P-values are provided in the Source Data file. Data in (b, d, f, g) are presented as mean ± SD. Source data are provided as a Source Data file.
To determine the effect of estrogen and progesterone on perivascular cell fate, ovariectomized Nestin-CreER; Rosa-Tomato females were allowed to recover for 2 weeks to eliminate any remaining ovarian hormones and were then administered 4-OHT to label Nestin+ perivascular cells. After 48 h, a single injection of estradiol (E2; 100 ng/mouse) or progesterone (P4; 1 mg/mouse) was administered to induce a specific hormonal response as previously described32,33. After 24 h, Tomato-labeled cells were observed within the epithelium of uteri exposed to E2, while very few Tomato+ cells were observed following P4 injection (Fig. 4e, f). To determine if this differentiation was estrogen-receptor-dependent, an estrogen receptor (ESR1 and ESR2) antagonist, ICI 182,780 (0.5 mg/mouse), was administered 1 h before E2 injection. Tomato-labeled epithelial cells were reduced after estrogen receptor blockade (Fig. 4e, f). Next, PPT (an ESR1 agonist; 250 ng/mouse) or DPN (an ESR2 agonist; 100 ng/mouse) was given to determine the estrogen receptor mediating the effect of E2. The percentage of Tomato+ epithelial cells in uteri exposed to PPT was significantly higher than in the DPN-treated group, which was comparable to vehicle-treated (control) uteri (Fig. 4e, f). These results demonstrate that estrogen promotes the differentiation of Tomato+ perivascular progenitors into epithelial cells via ESR1.
To further test whether estrogen receptors are required for the differentiation of perivascular cells during endometrial remodeling, we injected a single dose of ICI 182,780 at 4 days post-oil injection in an artificial decidualization model. Two days after ICI 182,780 injection, no Tomato-labeled cells were observed in the endometrial epithelium (Fig. 4g). Taken together, these results indicate that the differentiation of perivascular cells occurs in an estrogen/ESR1-dependent manner.
Estrogen suppresses Notch activity in perivascular cells via ESR1
How estrogen initiates the differentiation of progenitors during endometrial regeneration is poorly understood. A potential player in this process is Notch signaling, which is indispensable for maintaining Nestin+ perivascular cells in developing gonads27,28. Using CBF:H2B-Venus34 reporter mice, which express Venus upon Notch activation, we found that Notch signaling was active in perivascular cells expressing ESR1 in P60 endometrium (Fig. 5a). However, few perivascular cells underwent active Notch signaling without expressing nuclear ESR1 (Fig. 5a). To determine the regulation of Notch activity by estrogen, ovariectomized CBF:H2B-Venus reporter females were exposed to estradiol, ICI 182,780 (estrogen receptor antagonist) or estrogen receptor activators (Fig. 5b). Estrogen significantly decreased uterine Notch activity, but this downregulation of Notch activity was blocked by ICI 182,780, suggesting that estrogen suppressed Notch signaling via estrogen receptors (Fig. 5c–f). Next, we found that perivascular Notch activity was inhibited more effectively by PPT injection as compared to DPN, indicating that estrogen mediated this suppression of Notch via ESR1 (Fig. 5c). qRT-PCR analyses showed that mRNA levels of the Notch target genes Hes1, Hes5, and Hey2 were all significantly down-regulated by both estrogen and PPT, but ICI blocked this downregulation (Fig. 5d). We found that both Notch2 and Notch3 were downregulated by estrogen and PPT, while Notch1 and Notch4 levels remained unaffected (Fig. 5e). The mRNA levels of Dll4 also exhibited a similar trend, while Jagged2 was unaffected and Dll1 was not downregulated by PPT (Fig. 5f).
a Immunofluorescence longitudinal images of P60 CBF:H2B-Venus uterus. The arrow indicates ESR1+Venus+ cells adjacent to the vasculature. b Scheme of ovariectomized mouse model and various hormonal treatments. c Immunofluorescence cross-sectional images of CBF:H2B-Venus uteri post ovariectomy and after various hormonal treatments or oil control. Numbers of Venus+ cells per unit area after various hormonal treatments or oil control are quantified on the right (n = 4 mice). d–f qRT-PCR analyses showing mRNA levels of Notch target genes (d), Notch receptors (e), and Notch ligands (f) after various hormonal treatments or oil control (n = 3 mice). g Immunofluorescence longitudinal images of P60 CBF:H2B-Venus uteri. White arrows point to perivascular Venus+ cells that express Notch3, and yellow arrows point to Venus+ cells adjacent to DLL4+ vasculature. Le luminal epithelium; Ge glandular epithelium; Pv perivascular cells; V, blood vessel. Scale bar: 100 μm. Statistical significance was determined using a two-tailed unpaired Student’s t test. *P < 0.05, **P < 0.01, ***P < 0.001. Exact P-values are provided in the Source Data file. Data in (c–f) are presented as mean ± SD. Source data are provided as a Source Data file.
Notch2 was enriched in various cell types in day 4 (D4) pregnant uteri based on published single-cell RNA-seq data35,36, while Notch3 was specifically enriched in pericytes and Dll4 was enriched in endothelial cells (Supplementary Fig. 5a–c). On day 8 (D8) of pregnancy, both Notch3 and Dll4 were expressed in the same cell types as in D4 uteri (Supplementary Fig. 5d, e). Furthermore, to investigate whether Notch activity in perivascular cells is maintained by Notch3, we examined Notch3 expression in CBF:H2B-Venus mice and found that perivascular Venus+ cells expressed Notch3 (Fig. 5g). We observed that DLL4 was expressed in endothelial cells, which were adjacent to Venus+ cells (Fig. 5g). These data suggest that perivascular cells undergo active Notch signaling, potentially through DLL4-Notch3 interactions, which can be suppressed by ESR1-mediated E2 signaling.
Notch signaling is required for maintaining homeostatic quiescence of Nestin + perivascular cells
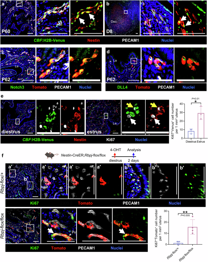
To determine if perivascular Nestin+ cells undergo active Notch signaling, we examined Nestin expression in P60 (non-pregnant) and D8 endometria of CBF:H2B-Venus reporter mice and observed that Venus-expressing perivascular cells also expressed Nestin (Fig. 6a, b). Furthermore, some perivascular Tomato-labeled cells in P62 Nestin-CreER; Rosa-Tomato uteri expressed Notch3 and were adjacent to cells expressing DLL4, which were specifically endothelial cells (Fig. 6c, d). Using Nestin-CreER; Rosa-Tomato; CBF:H2B-Venus mice, we observed that some perivascular Tomato-labeled cells were actively involved in Notch signaling in non-pregnant uteri (Supplementary Fig. 6a). During re-epithelialization, perivascular Tomato+ cells underwent active Notch signaling (Supplementary Fig. 6b, c”’) and continued to exhibit active Notch signaling in the regenerating epithelium (Supplementary Fig. 6c”). However, active Notch signaling was not observed in these cells once the epithelium had fully regenerated (Supplementary Fig. 6c”’). These data suggest that Notch activity is involved in maintaining the undifferentiated state of perivascular cells.
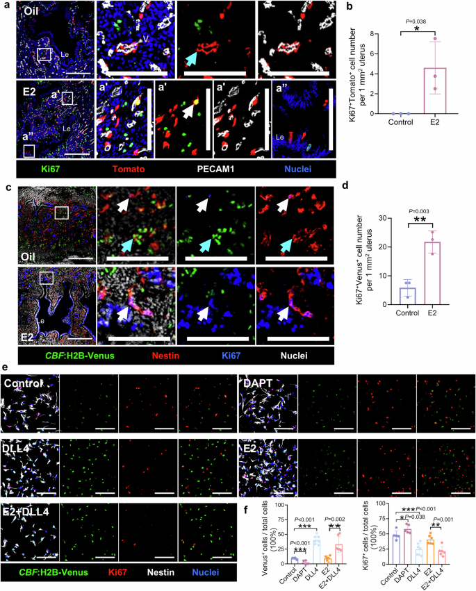
a, b Immunofluorescence longitudinal images of P60 non-pregnant and D8 CBF:H2B-Venus uteri. Arrows point to cells co-expressing Venus and Nestin. c, d Immunofluorescence longitudinal images of P62 Nestin-CreER; Rosa-Tomato uteri, exposed to 4-OHT at P60 and P61. e Immunofluorescence longitudinal images of CBF:H2B-Venus uteri at diestrus and estrus phases. White arrows indicate Nestin+ cells without Venus expression that express Ki67, and yellow arrows point to Nestin+ cells with weak Venus expression that express Ki67 (quantified in the right panel; n = 3 mice). f Immunofluorescence longitudinal images of Nestin-CreER; Rosa-Tomato; Rpbj-flox/+ heterozygous control and Nestin-CreER; Rosa-Tomato; Rpbj-flox/flox uteri 2 days after exposure to 4-OHT at the diestrus phase. Arrow indicates cell that co-expresses Ki67 and Tomato (quantified in right panel; n = 4 mice). The graph shows the number of Ki67+Tomato+ cells per unit area of the uterus. Le luminal epithelium; Pv perivascular cells; V blood vessel; Dec decidual zone. Thin scale bar: 200 μm; thick scale bar: 100 μm. Statistical significance was determined using a two-tailed unpaired Student’s t test. **P < 0.01. Exact P-values are provided in the Source Data file. Data in (e, f) are presented as mean ± SD. Source data are provided as a Source Data file.
Maintaining cell cycle quiescence of adult stem cells is crucial for life-long tissue homeostasis and regenerative capacity37. In Nestin-CreER; Rosa-Tomato uteri previously exposed to 4-OHT (2 months prior), most Tomato+ cells were Ki67-negative during the diestrus phase, while some Tomato+ cells were Ki67-positive during the estrus phase (Supplementary Fig. 6d). Quantification analyses indicated that the number of Ki67+Tomato+ cells was significantly higher in estrus-phase uteri compared to diestrus-phase uteri (Supplementary Fig. 6e). We observed that almost all Nestin+ perivascular cells undergoing active Notch signaling did not express Ki67 in the diestrus phase of CBF:H2B-Venus reporter uteri, indicating a state of quiescence (Fig. 6e). However, during the estrus phase, a subset of Nestin+ perivascular cells with low or no Notch activity expressed Ki67, suggesting a transition toward an active cell cycle state (Fig. 6e). Taken together, these results indicate that Nestin+ perivascular cells exhibiting active Notch activity remained quiescent in non-pregnant uteri, while those that displayed reduced or no Notch activity during the estrus phase entered an active cell cycle state.
To address whether Notch signaling is required in perivascular cells to maintain their quiescence, we performed a cell-type-specific conditional deletion of the Notch transcriptional regulator Rbpj (also known as Cbf1) using a Nestin-CreER; Rosa-Tomato; Rpbj-flox/flox mouse model. Adult control Nestin-CreER; Rosa-Tomato; Rpbj-flox/+ heterozygous and Nestin-CreER; Rosa-Tomato; Rpbj-flox/flox mice were exposed to 4-OHT during the diestrus phase, and uteri were collected after 48 h. We detected RBPJ protein in significantly fewer Tomato+ cells in Nestin-CreER; Rosa-Tomato; Rpbj-flox/flox uteri as compared to heterozygous controls (Supplementary Fig. 6f, g), demonstrating the effectiveness of the deletion. Tomato+ cells in control uteri were overwhelmingly perivascular, undifferentiated, and Ki67-negative, whereas in Rbpj conditional knockout uteri, there was an increase in the number of perivascular Tomato+ cells that were Ki67-positive (Fig. 6f). These results suggest that Notch signaling is required to maintain quiescence of Nestin+ perivascular cells.
Estrogen induces cell cycle activity in Nestin + perivascular cells via inhibiting Notch activity
Quiescent stem/progenitor cells enter the cell cycle when activated in response to extrinsic signals, whereby the fate of multipotent progenitors is usually determined in the G1 phase of the cell cycle38, potentially leading to differentiation, senescence, or re-entry into quiescence38. To investigate whether estrogen induces cell cycle activation in Nestin+ perivascular cells, we examined Ki67, which is expressed during all active cell-cycle phases but not in the resting phase G039, in ovariectomized Nestin-CreER; Rosa-Tomato females. Tomato+ cells were Ki67-negative in controls, whereas the number of Tomato+ Ki67+ cells was significantly higher after estrogen exposure for 24 h (Fig. 7a, b). To determine if estrogen activated these perivascular cells by suppressing Notch activity, we examined Ki67 in ovariectomized CBF:H2B-Venus reporter mice after 24 h of estrogen exposure. In controls, we observed that most Nestin+ cells were undergoing active Notch signaling and rarely expressed Ki67. In contrast, estrogen treatment decreased Venus expression and induced Nestin+ cells to express Ki67 (Fig. 7c, d).
a Immunofluorescence longitudinal images of ovariectomized Nestin-CreER; Rosa-Tomato uteri 24 h after exposure to oil control or estrogen, using the same regimen and timing as shown in Fig. 4e. White arrow indicates Tomato+ cell that expresses Ki67, while cyan arrow indicates Ki67-negative Tomato+ cell. b Quantification of Ki67+Tomato+ cell number per unit area (n = 3 mice). c Immunofluorescence longitudinal images of ovariectomized CBF:H2B-Venus uteri 24 h after exposure to oil control or estrogen. The white arrow indicates Ki67+Nestin+ cell without Venus expression, while the cyan arrow indicates Ki67+Nestin+ cell that co-expresses Venus. d Quantification of Ki67+Venus+ cell number per unit area after exposure to oil control or estrogen (n = 3 mice). e Immunofluorescence images of Venus+ cells from P60 CBF:H2B-Venus endometrium after in vitro culture for 4 days in various treatment conditions or vehicle control (DMSO and ethanol). f Quantification of percent Venus+ (left) and Ki67+ (right) cells in in vitro culture assays (n = 5–7; each dot represents one mouse-derived culture). Le luminal epithelium; V blood vessels. Thin scale bar: 200 μm; thick scale bar: 100 μm. Statistical significance was determined using a two-tailed unpaired Student’s t test. *P < 0.05, **P < 0.01, ***P < 0.001. Exact P-values are provided in the Source Data file. Data in (b, d, f) are presented as mean ± SD. Source data are provided as a Source Data file.
To further examine if estrogen activated Nestin+ cells by inhibiting Notch signaling, stromal Venus+ cells were disassociated from CBF:H2B-Venus uteri and treated with estrogen and/or DLL4. After 4 days, most cells lost Venus expression but almost all expressed Nestin (Fig. 7e), suggesting that these cells were Nestin+ cells and Notch signaling was inactivated once they left the perivascular niche. In culture on DLL4-coated slides, the expression of Venus was significantly increased, suggesting that Notch signaling was successfully activated and/or maintained. Moreover, we observed that the number of Ki67+ cells was significantly decreased in DLL4-treated cells compared with controls, indicating that activation of Notch signaling maintained the quiescence of these cells in vitro (Fig. 7e, f). Taken together, the results from in vivo and in vitro assays suggest that estrogen activates quiescent Nestin+ cells to enter the cell cycle by inhibiting Notch signaling.
Discussion
The dynamic nature and regenerative capacity of the endometrium are critical for the establishment and maintenance of successful pregnancies1,2. A remarkable regenerative capacity indicates the presence of stem/progenitor cells in the endometrium, but their precise identification has been elusive, particularly within the stroma. Perivascular cells in the endometrium are speculated to be mesenchymal stem cells in both humans and mice. They share phenotypic characteristics with mesenchymal stem cells, indicating their potential in endometrial regeneration and repair8,16. Our previous research showed that Nestin+ perivascular cells in the gonads serve as progenitors: in the testis, they become Leydig cells and other mesenchymal-derived cell types, and in the ovary, they differentiate into granulosa cells as well as interstitial cell types27,28. Here, using a Nestin-CreER; Rosa-Tomato mouse model, we show that Nestin+ perivascular cells contribute to endometrial re-epithelialization during estrous cycles and pregnancy (Fig. 8). While these cells are usually in a quiescent state within a perivascular niche maintained by Notch activity, estrogen induces them to exit quiescence by suppressing Notch activity. Estrogen, acting via ESR1 expressed on these perivascular cells, mediates their transformation into epithelial cells. Our study identifies Nestin+ perivascular cells as epithelial progenitor cells participating in endometrial epithelial regeneration. This discovery significantly advances our understanding of uterine regeneration.
Unlike embryonic stem cells, adult stem cells have a more limited ability to differentiate into various cell types but play a vital role in maintaining and repairing the tissue in which they reside40. Endometrial stem cells endow regenerative properties that enable the restoration of the endometrial epithelial layer after menstruation or during the postpartum period41. In particular, postpartum and post-menstrual endometrial repair involves rapid re-epithelialization. Classical studies suggested that newly regenerated epithelia are mainly derived from the proliferation of the remaining epithelia close to denuded stromal cells in humans42. SSEA-1+ and NCAM+ cells are two distinct epithelial cell types present in the human endometrial basalis that serve as a resident pool of progenitors for epithelial regeneration15,29,41,43,44,45. In mice, a group of bipotent epithelial stem cells residing in the intersection zone between luminal and glandular epithelia potentially contributes to re-epithelialization43. They have the potential to proliferate and restore epithelial integrity in case of cell death nearby7. Additionally, recent observations of stromal cells that expressed both cytokeratin and vimentin close to the denuded surface suggest that MET could provide another source of newly restored epithelial cells in mice8,9. To confirm the involvement of MET in endometrial repair, previous studies labeled all mesenchymal cells using Pdgfrb-rtTA or stromal fibroblasts using Pdgfra-CreER in adulthood, but results were seemingly contradictory. The study using Pdgfrb-rtTA to trace mesenchymal cells did not find any incorporation of labeled cells in new epithelia46, whereas stromal cells labeled by Pdgfra-CreER contributed to endometrial re-epithelization using a mouse artificial menstrual model15. These findings indicated the possible presence of adult mesenchymal stem/progenitor cells as a source for endometrial re-epithelialization. But the precise cell type remained unidentified due to the heterogeneity of stromal cells, including stromal fibroblasts and perivascular cells47,48.
Uterine perivascular cells express mesenchymal-stem-cell-specific genes18. However, whether they exhibit functional stem cell properties remains unclear. Recently, a recent single-cell study reported that perivascular cells rapidly expand during endometrial regeneration using a mouse menstruation model, but they disappear once endometrial repair is complete15. Therefore, perivascular cells were proposed as a repair-specific cell type that contributes to endometrial repair. However, a Cspg4-CreER (Ng2-CreER) mouse model suggested that Cspg4+ perivascular cells do not contribute to epithelial repair15. Considering the high heterogeneity of perivascular cells, the Cspg4-CreER mouse model might not target all subtypes of endometrial perivascular cells. In the current study, we found that Nestin+ cells contributed to epithelial expansion during estrous cycles, showing selective Nestin expression (and not CSPG4). These findings suggest unique sets of pericytes with distinct functions within the uterus. Interestingly, the emergence of a distinct subpopulation of perivascular cells adjacent to the uterine epithelium further underscores the complexity and heterogeneity of the endometrial cellular landscape. The consistent expression of Nestin during early pregnancy and its spatial distribution pattern in the uterus suggest that these cells have a long-lasting presence and do not undergo significant changes during pregnancy, unlike CSPG4+ cells.
Using pregnancy and mouse artificial decidualization models, we examined the role of Nestin+ perivascular cells in endometrial epithelial regeneration. We found that about 10% of the endometrial epithelium is derived from these cells after endometrial repair. However, due to the low Tomato labeling efficiency in Nestin-CreER; Rosa-Tomato uteri, this contribution is likely significantly underestimated. We attempted to enhance this efficiency by further increasing either the 4-OHT dose or the number of exposure days to 4-OHT. However, these regimens led to undesirable side effects: peritoneal adhesions, infertility, and failure to induce decidualization due to tamoxifen’s antiestrogenic effect in perturbing pregnancy49. Therefore, it is technically challenging to assess fully the contribution of perivascular cells during uterine regeneration using this particular mouse model. However, to minimize the potentially detrimental effect of tamoxifen on pregnancy, all females used in pregnancy models in the current study recovered for 2 months after 4-OHT injection before mating to ensure the clearance of any residual 4-OHT from the body.
Axin2+ cells are well-established epithelial progenitors that support endometrial regeneration under homeostatic conditions, primarily through Wnt signaling10. In contrast, Nestin+ perivascular cells represent a mesenchymal progenitor population that contributes to epithelial repair under regenerative stress, such as after parturition or hormone withdrawal. While Axin2+ cells maintain epithelial homeostasis with or without ovarian hormones, Nestin+ cells are activated in an estrogen- and Notch-dependent manner. These two progenitor populations likely serve complementary roles, with Axin2+ cells driving routine maintenance and major re-epithelialization by expanding pre-existing epithelial cells, whereas Nestin+ cells represent a mesenchymal reserve population that contributes as an emergency re-epithelialization mechanism when no nearby epithelial cells remain.
Adult stem cells reside in specialized microenvironments known as niches, which are critical for maintaining stem cell properties and function50. While within the niche, adult stem cells stay in a quiescent state to avoid rapid exhaustion of the stem cell pool37, whereas departure from the niche often triggers their proliferation and differentiation. The perivascular niche is particularly significant and unique, characterized by interactions between endothelial cells and perivascular cells within the mesenchyme51. Notch is a key pathway for maintaining the quiescence and homeostasis of mesenchymal stem cells28,52,53. Endothelial cells provide Notch ligands that initiate the Notch signaling cascade, while perivascular cells express Notch receptors that receive and transduce these signals. Disruption of Notch ligand-receptor interactions can alter stem cell fate and has profound implications for tissue homeostasis and repair54. In the uterus, Nestin+ perivascular cells strongly expressed Notch3, while DLL4, a Notch ligand, was specifically expressed in endothelial cells. Using CBF:H2B-Venus Notch reporter mice, we found that most Nestin+ cells with active Notch signaling were in the resting/quiescent phase of the cell cycle, G0 (Ki67-negative), during the diestrus phase. In contrast, Nestin+ cells with low or no Notch activity entered the cell cycle (Ki67+) during the estrus phase. However, in perivascular-specific conditional knockout mice for the Notch transcription factor Rbpj, Nestin+ perivascular cells did not undergo differentiation or immediately leave their perivascular niche but, instead, transitioned from a quiescent to an active state in the uterus. In human endometrial mesenchymal stromal/stem-like cells (CD140b+/CD146+), activation of Notch signaling via JAG1-NOTCH1 interaction is required for maintaining their quiescent state in vitro53. Inhibition of Notch signaling via uterine cavity injection of DAPT, a γ-secretase inhibitor, delays endometrial repair following menstrual-like breakdown in mice53. These findings suggest that modulating adult stem cell activity via Notch is critical for endometrial repair.
Our results show that most uterine Nestin+ perivascular cells were maintained in a quiescent state during the diestrus phase, while some of them entered the active cell cycle during the estrus phase, suggesting that estrogen might activate quiescent perivascular cells. Using an ovariectomized Nestin-CreER; Rosa-Tomato mouse model, we found that estrogen activated the cell cycle of quiescent Nestin+ perivascular cells. Estrogen directly influences proteins that govern the cell cycle and also enhances the activity of proteins that regulate cell cycle arrest55, providing some support for our model. In our ovariectomized CBF:H2B-Venus reporter mouse model, estrogen exposure led to a decrease in Notch activity in Nestin+ cells, which then entered an active cell cycle state. These findings indicate that estrogen drives the activation of Nestin+ cells by inhibiting Notch activity in the uterus.
Based on our findings in this study, MET-based differentiation of uterine perivascular cells/pericytes depends on estrogen. Using Nestin-CreER; Rosa-Tomato mice, we observed that uterine Nestin+ perivascular cells expressed ESR1 in non-pregnant and pregnant endometrium. This expression indicates that these cells have the potential to respond to estrogen signaling. In ovariectomized mice, both estrogen and an ESR1 agonist triggered the differentiation of Nestin+ perivascular cells into epithelial cells, while an estrogen receptor inhibitor hindered this differentiation. Furthermore, we did not observe any Tomato-labeled Nestin+ cells in newly regenerated epithelium in Nestin-CreER; Rosa-Tomato endometrium treated with estrogen receptor inhibitor during epithelial regeneration in a mouse menstruation model. Taken together, these results indicate that estrogen induces the differentiation of Nestin+ perivascular cells into epithelial cells in an ESR1-dependent manner. Interestingly, several studies in rodents and primates have shown that endometrial repair can occur independently of sex hormones, including estrogen56,57,58. This suggests that while estrogen may enhance the activation of Nestin⁺ perivascular cells, it is not strictly required for endometrial regeneration. It is possible that the participation of Nestin+ cells in endometrial re-epithelialization is limited and occurs solely during conditions of significant epithelial loss, and, instead, proliferation of remnant epithelial cells is the main source of cells for regeneration.
In conclusion, our study uncovers a previously unappreciated role for perivascular cells as adult stem/progenitor cells that participate in endometrial re-epithelialization, whereby these cells differentiate into epithelial cells in response to estrogen via ESR1. Our study provides valuable insights into the cellular and molecular mechanisms that underpin the regeneration of the endometrial lining after each menstrual cycle and during postpartum recovery, in which the interplay between estrogen and Notch activity is a critical regulator of quiescence versus activation of these cells. Understanding the mechanisms of quiescence maintenance and fate decision in perivascular stem/progenitor cells provides insight into endometrial cell fate decisions, informing new potential therapeutic strategies for uterine disease.
Methods
All animal experimental protocols were approved by the Institutional Animal Care and Use Committee (IACUC) of Cincinnati Children’s Hospital Medical Center (protocols #IACUC2021-0016 and IACUC2024-0039), in compliance with institutional and National Institutes of Health ethical guidelines.
Mice
CBF:H2B-Venus34 [Tg(Cp-HIST1H2BB/Venus)47Hadj; JAX stock #020942] and Cre-responsive Rosa-Tomato [B6.Cg-Gt(ROSA)26Sortm14(CAG-tdTomato)Hze; JAX stock #007914] mice were obtained from the Jackson Laboratory. Nestin-CreER [Tg(Nes-cre/ERT2,-ALPP)1Sbk] mice26,27 were obtained from Masato Nakafuku, Division of Developmental Biology, Cincinnati Children’s Hospital Medical Center. Rbpj-floxed mice (Rbpj tm1Hon)59 were provided by Joo-Seop Park, Division of Pediatric Urology, Cincinnati Children’s Hospital Medical Center. Nestin-CreER; Rosa-Tomato mice in the diestrus or estrus phase of the cycle were injected intraperitoneally with 75 mg/kg 4-hydroxytamoxifen (4-OHT, Sigma-Aldrich, #H6278, St. Louis, MO), which was initially dissolved in ethanol and then mixed with corn oil, to induce CreER recombinase activity. For experiments involving two consecutive days of 4-OHT exposure, each mouse received a daily dose of 75 mg/kg of 4-OHT (injected intraperitoneally). Nestin-CreER-negative; Rosa-Tomato mice, which did not express the CreER recombinase, exposed to 4-OHT at P60 and P61, and Nestin-CreER; Rosa-Tomato mice without 4-OHT exposure were used as control groups to account for any background fluorescence and to assess any potential leakiness of Tomato reporter mice (see Supplementary Fig. 1a, b). For flow cytometry analyses and Nestin immunofluorescence assays of wild-type uteri, CD-1 mice (Charles River strain code #022) were used. All mice used in this study were housed in specific pathogen-free conditions in a temperature-controlled room under a constant 12 h/12 h light/dark cycle in the Cincinnati Children’s Animal Care Facility in accordance with National Institutes of Health and institutional guidelines. Mice were provided with autoclaved Laboratory Rodent Diet 5010 (Purina) and ultraviolet light-sterilized reverse osmosis/deionized constant-circulation water ad libitum.
Identification of estrous cycle
The estrous cycle is divided into four phases, namely proestrus, estrus, metestrus and diestrus, and lasts for 4 to 5 days. Staging of the estrous cycle was performed as described60,61. Briefly, vaginal swabs were collected from mice. Cells on the swab were transferred to a glass slide and air-dried. After air-drying, slides were stained with 4% Giemsa solution for 10 min at room temperature and rinsed with water. The estrous cycle stage was manually determined based on the percentages of leukocytes, cornified epithelial cells, and nucleated epithelial cells.
Artificial decidualization
Wild-type CD-1 and transgenic (Nestin-CreER; Rosa-Tomato) females were mated with vasectomized wild-type males to induce pseudo-pregnancy. One uterine horn was intra-luminally injected with 50 μl sesame oil under anesthesia at pseudo-pregnancy day 4 (PD4) as previously described30; the other uterine horn was left untreated as a control. Uteri were collected 4, 6, 8, or 10 days after oil injection (critical time points in the regeneration process) for subsequent downstream analyses. For each mouse strain, at least three mice were used per group.
Hormone treatment
Eight-week-old mice were ovariectomized and allowed to recover for two weeks to ensure clearance of any residual ovarian hormones. A single injection of 17β-estradiol (E2; 100 ng/mouse; Sigma Aldrich, #E1024, St. Louis, MO) was injected subcutaneously to induce a specific hormonal response as previously described32. Estrogen receptor antagonist ICI 182,780 (0.5 mg/mouse; Sigma Aldrich #V900926, St. Louis, MO) was administered 1 h before E2 injection to block all estrogen receptors (ESR1 and ESR2)33. ESR1 agonist propyl pyrazole triol (PPT; 250 ng/mouse; Sigma Aldrich, #H6036, St. Louis, MO), or ESR2 agonist diarylpropionitrile (DPN; 100 ng/mouse; Sigma Aldrich, #H5915, St. Louis, MO) were subcutaneously injected into ovariectomized mice. For each mouse strain, at least three mice were used per group. Uteri were collected 24 h after injection.
RNA extraction
Total RNA was extracted using a standard TRIzol reagent (#15596026, Thermo Fisher, Waltham, MA)-based protocol. Briefly, uteri were completely homogenized using TRIzol. Reverse transcription reactions were performed using a LunaScript RT SuperMix Kit (#E3010L, New England Biolabs, Ipswich, MA) with 500 ng of total RNA. The resulting cDNA product was then used for qRT-PCR.
Quantitative real-time PCR (qRT-PCR)
qRT-PCR was performed on the StepOnePlus Real-Time PCR System (Applied Biosystems, Waltham, MA) using Fast SYBR Green Master Mix (#4385616, Thermo Fisher, Waltham, MA). Primers were used at a 1 μm concentration, and cycling conditions were 95 °C for 20 sec, followed by 40 cycles of 95 °C for 3 sec and 60 °C for 30 sec. Melt curve analysis or agarose gel electrophoresis was utilized to verify primer specificity. Gapdh was used for normalization, and all reactions were run in triplicate. Primers used for qRT-PCR have been previously used28,62, and their sequences are listed in Supplementary Table 1. mRNA expression data from qRT-PCR was calculated relative to controls using the ΔΔCt method. Results were shown as mean ± SD, each with n ≥ 3 uteri.
Primary endometrial stromal cell dissociation and treatment
Endometrial stromal cells were dissociated as previously described32. Briefly, uteri were cut open and dissociated in 5 mL Hanks’ Balanced Salt Solution (HBSS) containing 6 mg/mL dispase (Thermo Fisher, Waltham, MA) and 1% (w/v) trypsin (Thermo Fisher, Waltham, MA) at 4 °C for 45 min, room temperature for 20 min, and 37 °C for 5 min to remove luminal epithelial cells. The remaining endometrial tissue pieces were incubated in 5 mL HBSS containing 0.15 mg/mL collagenase IV at 37 °C for 20 min, and the supernatant was filtered through a 70 µm cell strainer to collect stromal cells. Filtered cells were centrifuged at 350 × g for 10 min. Tomato-positive or Venus-positive cells were FACS-purified using a MA900 Multi-Application Cell Sorter (Sony Biotechnology, San Jose, CA).
For DLL4 culture experiments, an 8-well chamber slide (Millipore #PEZGS0816, Burlington, MA) was freshly coated with 2 µg DLL4 (Sino Biological #50640-M08H, Beijing, China; diluted in water) at 37 °C for 4 h. Isolated endometrial cells were seeded into the chamber and cultured with DMEM/F12 containing 10% FBS for 4 days. Cells were treated with 10 nM of 17β-estradiol or 10 μM γ-secretase inhibitor IX (DAPT; Calbiochem/EMD Millipore #565770-5MG, Burlington, MA) for 4 days. 17β-estradiol (E2) was dissolved in ethanol (0.1% v/v), while DAPT was dissolved in DMSO (0.1% v/v). For cell culture experiments, the DAPT group received DAPT dissolved in DMSO together with ethanol, whereas the E2 group was treated with E2 dissolved in ethanol along with DMSO. The control condition consisted of equivalent volumes of ethanol and DMSO.
Endometrial organoids
Organoid culture from mouse endometrium was performed as previously described31. In brief, uteri were minced into small pieces and dissociated in 1 ml dissociation solution containing 100 µL 60 mg/mL dispase and 10 µL 40 mg/mL collagen V at 4 °C for 30 min and 37 °C for 10 min. The endometrial tissue pieces were mechanically dissociated, and the supernatant was filtered through a 70 µm cell strainer. The filtered cells were centrifuged at 350 × g for 10 min. The pellet was resuspended in ice-cold DMEM/F12 and centrifuged again.
To assess the differentiation potential of Nestin+ perivascular cells in organoid assays, Tomato-labeled cells were FACS-purified from P62 Nestin-CreER; Rosa-Tomato endometrium, exposed to 4-OHT at P60 and P61. A total of 40,000 whole endometrial cells or FACS-purified Tomato+ cells were placed in 30 µL of 70% Matrigel in media containing a cocktail of growth and signaling factors, including Glutamax (2 mM; Thermo Fisher, #35050061, Waltham, MA), B27 (2%; Thermo Fisher, #17504044, Waltham, MA), N2 (1%; Thermo Fisher, #17502048, Waltham, MA), insulin-transferrin-selenium (ITS, 1%; Thermo Fisher, #41400045, Waltham, MA), nicotinamide (1 mM; Sigma Aldrich, #72340, St. Louis, MO), epidermal growth factor (EGF, 50 ng/mL; Peprotech, #315-09, Cranbury, NJ), fibroblast growth factor 10 (FGF10, 50 ng/mL; Peprotech, #450-61, Cranbury, NJ), Noggin (100 ng/mL; Prospect, #CYT-600, Ness-Ziona, Israel), A83-01 (0.5 µM; Selleckchem, #S7692, Houston, TX), WNT3A (200 nM; Peprotech, #315-20, Cranbury, NJ), and R-spondin 1 (RSPO1, 200 nM; Prospect, #PRO-2369, Ness-Ziona, Israel), as previously described31,63. All organoid cultures were established using the same number of cells. Medium was changed every 2 days, and organoids were collected after 6 days.
Flow cytometry and fluorescence-activated cell sorting (FACS)
Cells were dissociated from whole uteri, as described above for endometrial organoid assays, passed through a 100 μm cell strainer, and were subsequently fixed with 1% paraformaldehyde (PFA) for 10 min at 4 °C. After fixation, cells were washed with PBS and incubated with anti-Nestin (1:2000, BioLegend, #PRB-315C, San Diego, CA) or Alexa Fluor 700 anti-CD326 (EpCAM) (1:100, BioLegend, #118240, San Diego, CA) primary antibodies for 1 h at 4 °C. Following primary antibody incubation, cells stained with anti-Nestin antibody were further incubated with Alexa Fluor 488 donkey anti-rabbit IgG (H + L) (#A21206, Thermo Fisher, Waltham, MA) for 30 min at 4 °C. Flow cytometric analysis was performed using a Sony MA900 flow cytometer. Appropriate single-stained controls and fluorescence-minus-one (FMO) controls were included for compensation and gating.
For organoid and cell culture experiments, following dissociation, cells were stained with 7-aminoactinomycin D (7AAD, 1:100, BioLegend, #420404, San Diego, CA) to exclude dead cells. Tomato-positive (Tomato+/7AAD-) or Venus-positive (GFP+/7AAD-) live cells were sorted using a Sony MA900 cell sorter in DMEM containing 10% FBS for further experiments.
Single-cell RNA-seq (scRNA-seq) analysis
For Day 4 (D4) analyses, scRNA-seq data of uterine cells on day 4 of pregnancy was downloaded from the GEO dataset GSM621338735. Data analysis was conducted using the Seurat package as shown in the published code (https://zenodo.org/records/17087174). After filtering by mitochondrial genes ( < 50%) and number of gene features (200-8000), 6049 cells were used for subsequent analyses.
For Day 8 (D8) analyses, scRNA-seq data of uterine cells on day 8 of pregnancy was downloaded from the GEO dataset GSM549203536. Data analysis was conducted using the Seurat package as shown in the published code (https://zenodo.org/records/17087174). After filtering by mitochondrial genes ( < 30%) and number of gene features (200–5000), 2349 cells were used for subsequent analyses.
For pericyte analyses, scRNA-seq data of pericytes from Pdgfrb-BAC-eGFP mice 24 h after removal of progesterone was downloaded from the GEO dataset GSM595217615. Data analysis was conducted using the Seurat package as shown in the published code (https://zenodo.org/records/17087174). After filtering by mitochondrial genes ( < 20%) and number of gene features (200–5700), 5059 cells were used for subsequent analyses. FeaturePlot Blend Function (Seurat 4.1) was used to investigate cells with Nestin and/or Cspg4 expression, in which the blend threshold was set at 0.4.
Immunofluorescence
Whole tissues (uteri) were fixed overnight at 4 °C in 4% PFA with 0.1% Triton X-100. After several washes in PBTx (PBS + 0.1% Triton X-100), samples were processed through a sucrose:PBS gradient (10, 15, 20% sucrose), and incubated in a 1:1 mixture of 20% sucrose and OCT (Optimal Cutting Temperature) medium (Sakura), rocking at 4 °C overnight. Samples were embedded in OCT medium at − 80 °C prior to cryosectioning at a thickness of 20 μm. For staining of cell culture samples, cells on slides were fixed in ice-cold 4% PFA with 0.1% Triton X-100 for 15 min. After three washes in PBTx, samples were incubated for 1 h in blocking solution containing 10% FBS and 3% bovine serum albumin (BSA) at room temperature. Samples were then incubated with primary antibodies (diluted in blocking solution) overnight at 4 °C. After several washes in PBTx, fluorescent secondary antibodies were added for 1 h at room temperature. Samples were then washed in PBTx; all the remaining liquid was removed; and they were mounted on slides in Fluoromount-G (SouthernBiotech). Primary antibodies and dilutions used in this study are listed in Supplementary Table 2. Nuclear staining was performed using 2 μg/mL Hoechst 33342 (#H1399, Thermo Fisher, Waltham, MA), and Hoechst staining is labeled in figures as Nuclei. Secondary antibodies used in this study include Alexa Fluor 488 donkey anti-rabbit IgG (H + L) (#A21206, Thermo Fisher, Waltham, MA), Alexa Fluor 555 donkey anti-rabbit IgG (H + L) (#A31572, Thermo Fisher, Waltham, MA), Alexa Fluor 555 donkey anti-goat IgG (H + L) (#A21432, Thermo Fisher, Waltham, MA), and Alexa Fluor 488 donkey anti-goat IgG (H + L) (#A21208, Thermo Fisher, Waltham, MA), all used at 1:500 dilution. Images were taken on a Nikon A1 inverted LUNV microscope (Nikon, Tokyo, Japan) equipped with Nikon’s NIS-Elements imaging software (Nikon, Tokyo, Japan). At least two independent experiments were performed, and within each experiment, multiple uteri (n ≥ 3) were used.
For serial sectioning of uteri, entire OCT-embedded uteri were sectioned to obtain serial sections at 30 µm thickness, comprising ~ 70 longitudinal sections in which epithelium could be visualized. All sections were processed for immunofluorescence analysis, and every tenth section was imaged for cell quantification.
Cell count quantification
Cell count quantification was performed using immunofluorescence images, in which all cells with positive signals for the stain of interest within the entire field of view were counted. ImageJ (version 1.54e, National Institutes of Health, USA) was used for cell counting and co-localization analyses. Just Another Colocalization Plugin (JACoP) within ImageJ was applied to assess co-localization. Where appropriate, cell counts were normalized to unit area using measurement tools in ImageJ. One image, taken from an optimal section relative to the center of the uterine lumen, was examined for each uterus and at least three uteri (n ≥ 3) were used per group.
Statistical analysis
All statistical analyses were performed using Prism version 8.0 (GraphPad, San Diego, CA, USA). Two-tailed Student’s t tests were performed to calculate P-values, with P < 0.05 considered statistically significant. Error bars indicate ± SD or SEM and are described within individual figure legends. For immunofluorescence, organoid, and qRT-PCR assays, at least three independent experiments were performed, and within each experiment, multiple uteri (n ≥ 3) were used. The mouse model used and the time points for sample collection in each experiment are described in the figure legends, as well as the sample sizes used. Each dot on the graphs represents an individual, independent measurement from one mouse; for every experimental condition, at least three mice (n ≥ 3) were used.
No statistical method was used to predetermine sample size. No data were excluded from the analyses. The mice were randomized for experiments. The investigators were not blinded to allocation during experiments and outcome assessment.
Reporting summary
Further information on research design is available in the Nature Portfolio Reporting Summary linked to this article.
Data availability
Source data for quantitative assays (e.g., graphs) in Figs. 1–7 and Supplementary Figs. 1, 3, 4, and 6 are provided with the paper in the Source Data (.xls) file. Other data supporting the findings of this study are available within the paper and its Supplementary Information files, and they are also available from the corresponding author upon request. This paper analyzes existing, publicly available scRNA-seq data, accessible at the GEO database via accession numbers GSM6213387, GSM5492035, and GSM5952176. Source data are provided in this paper.
Code availability
Code used to analyze scRNA-seq data has been deposited at Zenodo (https://zenodo.org/records/17087174).
References
Figueira, P. G., Abrao, M. S., Krikun, G. & Taylor, H. S. Stem cells in endometrium and their role in the pathogenesis of endometriosis. Ann. N. Y Acad. Sci. 1221, 10–17 (2011).
Cooke, P. S., Spencer, T. E., Bartol, F. F. & Hayashi, K. Uterine glands: development, function and experimental model systems. Mol. Hum. Reprod. 19, 547–558 (2013).
Gargett, C. E., Nguyen, H. P. & Ye, L. Endometrial regeneration and endometrial stem/progenitor cells. Rev. Endocr. Metab. Disord. 13, 235–251 (2012).
Critchley, H. O. D., Maybin, J. A., Armstrong, G. M. & Williams, A. R. W. Physiology of the endometrium and regulation of menstruation. Physiol. Rev. 100, 1149–1179 (2020).
Ng, S. W. et al. Endometrial decidualization: the primary driver of pregnancy health. Int. J. Mol. Sci. 21, https://doi.org/10.3390/ijms21114092 (2020).
Sanchez-Mata, A. & Gonzalez-Munoz, E. Understanding menstrual blood-derived stromal/stem cells: Definition and properties. Are we rushing into their therapeutic applications?. iScience 24, 103501 (2021).
Salamonsen, L. A., Hutchison, J. C. & Gargett, C. E. Cyclical endometrial repair and regeneration. Development 148, https://doi.org/10.1242/dev.199577 (2021).
Li, S. & Ding, L. Endometrial perivascular progenitor cells and uterus regeneration. J. Pers. Med. 11, https://doi.org/10.3390/jpm11060477 (2021).
Cousins, F. L. et al. Evidence from a mouse model that epithelial cell migration and mesenchymal-epithelial transition contribute to rapid restoration of uterine tissue integrity during menstruation. PLoS ONE 9, e86378 (2014).
Syed, S. M. et al. Endometrial Axin2(+) cells drive epithelial homeostasis, regeneration, and cancer following oncogenic transformation. Cell Stem Cell 26, 64–80 (2020).
Gao, Y., Li, S. & Li, Q. Uterine epithelial cell proliferation and endometrial hyperplasia: evidence from a mouse model. Mol. Hum. Reprod. 20, 776–786 (2014).
Zhai, J., Vannuccini, S., Petraglia, F. & Giudice, L. C. Adenomyosis: Mechanisms and pathogenesis. Semin Reprod. Med. 38, 129–143 (2020).
Huang, C. C., Orvis, G. D., Wang, Y. & Behringer, R. R. Stromal-to-epithelial transition during postpartum endometrial regeneration. PLoS ONE 7, e44285 (2012).
Patterson, A. L., Zhang, L., Arango, N. A., Teixeira, J. & Pru, J. K. Mesenchymal-to-epithelial transition contributes to endometrial regeneration following natural and artificial decidualization. Stem Cells Dev. 22, 964–974 (2013).
Kirkwood, P. M. et al. Single-cell RNA sequencing and lineage tracing confirm mesenchyme to epithelial transformation (MET) contributes to repair of the endometrium at menstruation. Elife 11, https://doi.org/10.7554/elife.77663 (2022).
Crisan, M., Corselli, M., Chen, C. W. & Peault, B. Multilineage stem cells in the adult: a perivascular legacy?. Organogenesis 7, 101–104 (2011).
Bozorgmehr, M. et al. Endometrial and menstrual blood mesenchymal stem/stromal cells: biological properties and clinical application. Front. Cell Dev. Biol. 8, 497 (2020).
Cao, D., Chan, R. W. S., Ng, E. H. Y., Gemzell-Danielsson, K. & Yeung, W. S. B. Single-cell RNA sequencing of cultured human endometrial CD140b(+)CD146(+) perivascular cells highlights the importance of in vivo microenvironment. Stem Cell Res. Ther. 12, 306 (2021).
Wiese, C. et al. Nestin expression–a property of multi-lineage progenitor cells?. Cell Mol. Life Sci. 61, 2510–2522 (2004).
Bernal, A. & Arranz, L. Nestin-expressing progenitor cells: function, identity and therapeutic implications. Cell Mol. Life Sci. 75, 2177–2195 (2018).
Carlen, M., Meletis, K., Barnabe-Heider, F. & Frisen, J. Genetic visualization of neurogenesis. Exp. Cell Res. 312, 2851–2859 (2006).
Imayoshi, I., Ohtsuka, T., Metzger, D., Chambon, P. & Kageyama, R. Temporal regulation of Cre recombinase activity in neural stem cells. Genesis 44, 233–238 (2006).
Kuo, C. T. et al. Postnatal deletion of Numb/Numblike reveals repair and remodeling capacity in the subventricular neurogenic niche. Cell 127, 1253–1264 (2006).
Battiste, J. et al. Ascl1 defines sequentially generated lineage-restricted neuronal and oligodendrocyte precursor cells in the spinal cord. Development 134, 285–293 (2007).
Burns, K. A. et al. Nestin-CreER mice reveal DNA synthesis by nonapoptotic neurons following cerebral ischemia hypoxia. Cereb. Cortex 17, 2585–2592 (2007).
Cicero, S. A. et al. Cells previously identified as retinal stem cells are pigmented ciliary epithelial cells. Proc. Natl. Acad. Sci. USA 106, 6685–6690 (2009).
Li, S. Y., Bhandary, B., Gu, X. & DeFalco, T. Perivascular cells support folliculogenesis in the developing ovary. Proc. Natl. Acad. Sci. USA 119, e2213026119 (2022).
Kumar, D. L. & DeFalco, T. A perivascular niche for multipotent progenitors in the fetal testis. Nat. Commun. 9, 4519 (2018).
Cousins, F. L., Pandoy, R., Jin, S. & Gargett, C. E. The elusive endometrial epithelial stem/progenitor cells. Front. Cell Dev. Biol. 9, 640319 (2021).
Li, S. Y. et al. Impaired receptivity and decidualization in DHEA-induced PCOS mice. Sci. Rep. 6, 38134 (2016).
Seishima, R. et al. Neonatal Wnt-dependent Lgr5 positive stem cells are essential for uterine gland development. Nat. Commun. 10, 5378 (2019).
Li, S. Y. et al. Molecular characterization of lysyl oxidase-mediated extracellular matrix remodeling during mouse decidualization. FEBS Lett. 591, 1394–1407 (2017).
Liu, Y. F. et al. ERalpha-dependent stimulation of LCN2 in uterine epithelium during mouse early pregnancy. Reproduction 159, 493–501 (2020).
Nowotschin, S., Xenopoulos, P., Schrode, N. & Hadjantonakis, A. K. A bright single-cell resolution live imaging reporter of Notch signaling in the mouse. BMC Dev. Biol. 13, 15 (2013).
Li, R. et al. TRIM28 modulates nuclear receptor signaling to regulate uterine function. Nat. Commun. 14, 4605 (2023).
Li, R. et al. Spatial transcriptomic profiles of mouse uterine microenvironments at pregnancy day 7.5. Biol. Reprod. 107, 529–545 (2022).
Urban, N. & Cheung, T. H. Stem cell quiescence: the challenging path to activation. Development 148, https://doi.org/10.1242/dev.165084 (2021).
Cheung, T. H. & Rando, T. A. Molecular regulation of stem cell quiescence. Nat. Rev. Mol. Cell Biol. 14, 329–340 (2013).
Uxa, S. et al. Ki-67 gene expression. Cell Death Differ. 28, 3357–3370 (2021).
Zakrzewski, W., Dobrzynski, M., Szymonowicz, M. & Rybak, Z. Stem cells: past, present, and future. Stem Cell Res. Ther. 10, 68 (2019).
Hong, I. S. Endometrial stem/progenitor cells: Properties, origins, and functions. Genes Dis. 10, 931–947 (2023).
Ferenczy, A. Studies on the cytodynamics of human endometrial regeneration. I. Scanning electron microscopy. Am. J. Obstet. Gynecol. 124, 64–74 (1976).
Jin, S. Bipotent stem cells support the cyclical regeneration of endometrial epithelium of the murine uterus. Proc. Natl. Acad. Sci. USA 116, 6848–6857 (2019).
Nguyen, H. P. T. et al. N-cadherin identifies human endometrial epithelial progenitor cells by in vitro stem cell assays. Hum. Reprod. 32, 2254–2268 (2017).
Valentijn, A. J. et al. SSEA-1 isolates human endometrial basal glandular epithelial cells: phenotypic and functional characterization and implications in the pathogenesis of endometriosis. Hum. Reprod. 28, 2695–2708 (2013).
Ghosh, A. et al. In vivo cell fate tracing provides no evidence for mesenchymal to epithelial transition in adult fallopian tube and uterus. Cell Rep. 31, 107631 (2020).
Spitzer, T. L. et al. Perivascular human endometrial mesenchymal stem cells express pathways relevant to self-renewal, lineage specification, and functional phenotype. Biol. Reprod. 86, 58 (2012).
Crisan, M., Corselli, M., Chen, W. C. & Peault, B. Perivascular cells for regenerative medicine. J. Cell Mol. Med. 16, 2851–2860 (2012).
Evans, J., Hutchison, J., Salamonsen, L. A. & Greening, D. W. Proteomic insights into endometrial receptivity and embryo-endometrial epithelium interaction for implantation reveal critical determinants of fertility. Proteomics 20, e1900250 (2020).
Mannino, G. et al. Adult stem cell niches for tissue homeostasis. J. Cell Physiol. 237, 239–257 (2022).
Oh, M. & Nor, J. E. The perivascular niche and self-renewal of stem cells. Front. Physiol. 6, 367 (2015).
Li, S., Bhandary, B. & DeFalco, T. Perivascular cells support folliculogenesis in the developing ovary. Proc. Natl. Acad. Sci. USA 119, https://doi.org/10.1073/pnas.2213026119 (2021).
Zhang, S., Chan, R. W. S., Ng, E. H. Y. & Yeung, W. S. B. The role of Notch signaling in endometrial mesenchymal stromal/stem-like cells maintenance. Commun. Biol. 5, 1064 (2022).
Akil, A. et al. Notch signaling in vascular endothelial cells, angiogenesis, and tumor progression: an update and prospective. Front. Cell Dev. Biol. 9, 642352 (2021).
Foster, J. S., Henley, D. C., Ahamed, S. & Wimalasena, J. Estrogens and cell-cycle regulation in breast cancer. Trends Endocrinol. Metab. 12, 320–327 (2001).
Kaitu’u-Lino, T. J., Morison, N. B. & Salamonsen, L. A. Estrogen is not essential for full endometrial restoration after breakdown: lessons from a mouse model. Endocrinology 148, 5105–5111 (2007).
Hartman, C. G. REGENERATION OF MONKEY UTERUS AFTER SURGICAL REMOVAL OF ENDOMETRIUM AND ACCIDENTAL ENDOMETRIOSIS. J. Nerv. Ment. Dis. 101, 494 (1945).
Kaitu’u-Lino, T. J., Ye, L. & Gargett, C. E. Reepithelialization of the uterine surface arises from endometrial glands: evidence from a functional mouse model of breakdown and repair. Endocrinology 151, 3386–3395 (2010).
Tanigaki, K. et al. Notch-RBP-J signaling is involved in cell fate determination of marginal zone B cells. Nat. Immunol. 3, 443–450 (2002).
Sano, K. et al. Deep learning-based classification of the mouse estrous cycle stages. Sci. Rep. 10, 11714 (2020).
Byers, S. L., Wiles, M. V., Dunn, S. L. & Taft, R. A. Mouse estrous cycle identification tool and images. PLoS ONE 7, e35538 (2012).
Defalco, T., Saraswathula, A., Briot, A., Iruela-Arispe, M. L. & Capel, B. Testosterone levels influence mouse fetal Leydig cell progenitors through notch signaling. Biol. Reprod. 88, 91 (2013).
Gu, Z. Y., Jia, S. Z., Liu, S. & Leng, J. H. Endometrial Organoids: A New Model for the Research of Endometrial-Related Diseases. Biol. Reprod. 103, 918–926 (2020).
Acknowledgements
We are grateful to Dr. S.K. Dey (Cincinnati Children’s Hospital) for his valuable advice. We thank Drs. Masato Nakafuku and Joo-Seop Park for mice. We would like to acknowledge the Research Flow Cytometry Core in the Division of Rheumatology at Cincinnati Children’s Hospital Medical Center, supported by NIH S10OD023410. This publication was made possible, in part, using the Cincinnati Children’s Bio-Imaging and Analysis Facility [RRID: SCR_022628]. All figures were created in BioRender. Li, S. (2025) https://BioRender.com/8npxyez. This work was supported by National Institutes of Health (NIH grants R01HD094698 to T.D. and R01HD103475 and R01HD068524 to X.S.) and Research Innovation and Pilot Funding from Cincinnati Children’s Hospital Medical Center (T.D.).
Author information
Authors and Affiliations
Contributions
S.L. conducted experiments, performed data analyses, co-wrote the original manuscript, and edited the manuscript. S.W. conducted experiments, co-wrote the original manuscript, and edited the manuscript. B.L. conducted experiments and edited the manuscript. X.S. supervised the project, acquired funding, co-wrote the original manuscript, and edited the manuscript. T.D. supervised the project, acquired funding, co-wrote the original manuscript, and edited the manuscript.
Corresponding authors
Ethics declarations
Competing interests
The authors declare no competing interests.
Peer review
Peer review information
Nature Communications thanks the anonymous reviewer(s) for their contribution to the peer review of this work. A peer review file is available.
Additional information
Publisher’s note Springer Nature remains neutral with regard to jurisdictional claims in published maps and institutional affiliations.
Supplementary information
Source data
Rights and permissions
Open Access This article is licensed under a Creative Commons Attribution-NonCommercial-NoDerivatives 4.0 International License, which permits any non-commercial use, sharing, distribution and reproduction in any medium or format, as long as you give appropriate credit to the original author(s) and the source, provide a link to the Creative Commons licence, and indicate if you modified the licensed material. You do not have permission under this licence to share adapted material derived from this article or parts of it. The images or other third party material in this article are included in the article’s Creative Commons licence, unless indicated otherwise in a credit line to the material. If material is not included in the article’s Creative Commons licence and your intended use is not permitted by statutory regulation or exceeds the permitted use, you will need to obtain permission directly from the copyright holder. To view a copy of this licence, visit http://creativecommons.org/licenses/by-nc-nd/4.0/.
About this article
Cite this article
Li, SY., Whiteside, S., Li, B. et al. Mesenchymal-to-epithelial transition of perivascular cells contributes to endometrial re-epithelialization. Nat Commun 16, 10174 (2025). https://doi.org/10.1038/s41467-025-65139-7
Received:
Accepted:
Published:
Version of record:
DOI: https://doi.org/10.1038/s41467-025-65139-7










