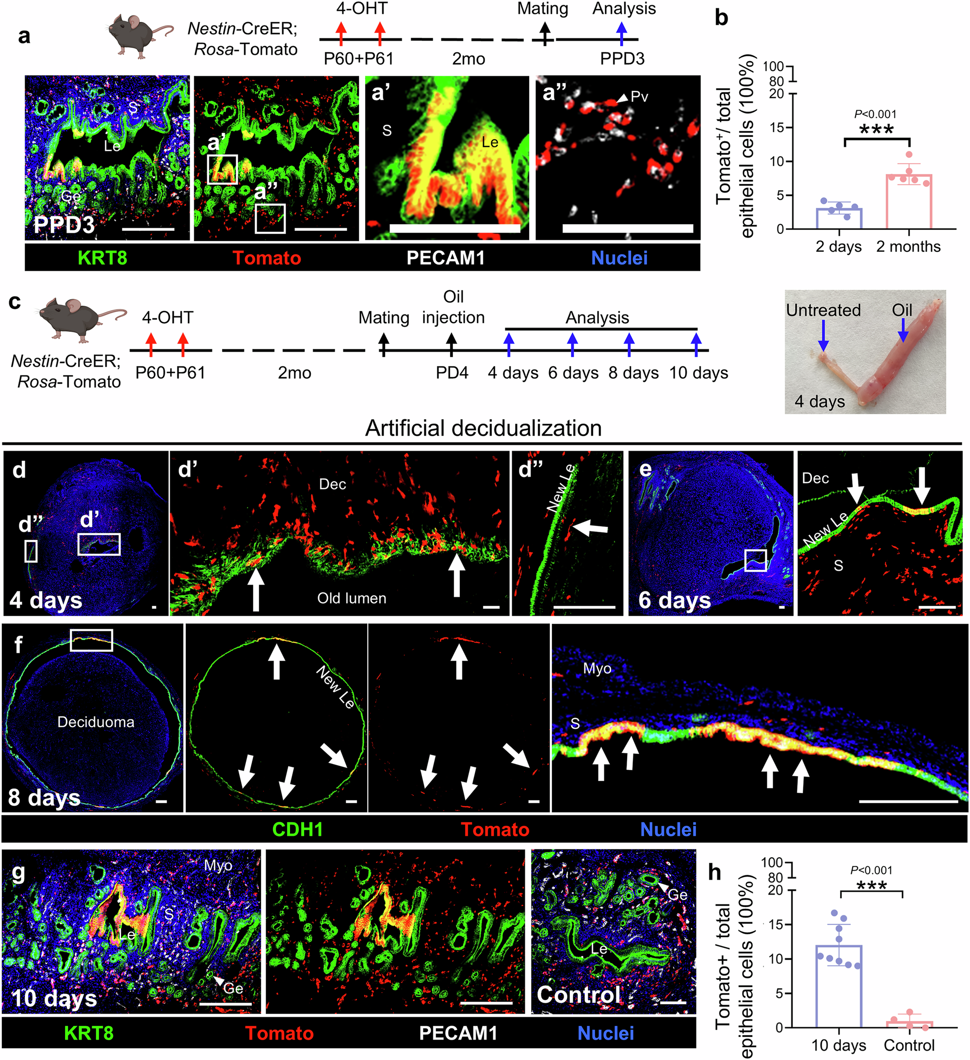
Fig. 3: Nestin+ perivascular cells contribute to re-epithelialization during endometrial regeneration.

a Immunofluorescence longitudinal images of Nestin-CreER; Rosa-Tomato PPD3 uteri that were mated 2 months after exposure to 4-OHT at P60 and P61. b Quantification of percent Tomato+ epithelial cells at PPD3 from females mated either 2 days (n = 5 mice) or 2 months (n = 6 mice) after exposure to 4-OHT. c Cartoon schematic of the artificial decidualization model. The image on the right demonstrates the difference in size of the oil-treated versus the control uterine horn. d–g Immunofluorescence images of Nestin-CreER; Rosa-Tomato uteri 4 days (d), 6 days (e), 8 days (f), and 10 days (g) after decidualization induction. Cross sections were used in (d, e, and f); longitudinal sections were used in (g). Arrows indicate Tomato+ cells in the CDH1+ epithelium. h Quantification of percent Tomato+ epithelial cells in oil-treated (n = 9) versus control (n = 4) uterine horns 10 days after decidualization induction. Le luminal epithelium; Ge glandular epithelium; S stroma; Pv perivascular cells; Myo myometrium; Dec deciduoma. Thin scale bar: 200 μm; thick scale bar: 100 μm. Statistical significance was determined using a two-tailed unpaired Student’s t test. ***P < 0.001. Exact P-values are provided in the Source Data file. Data in (b, h) are presented as mean ± SD. Source data are provided as a Source Data file.