Fig. 3: Promoter accessibility, gene expression, and enriched DNA-binding motifs of TFs.
From: CANTAC-seq analysis reveals E2f1 and Otx1 coordinate zygotic genome activation in Xenopus tropicalis

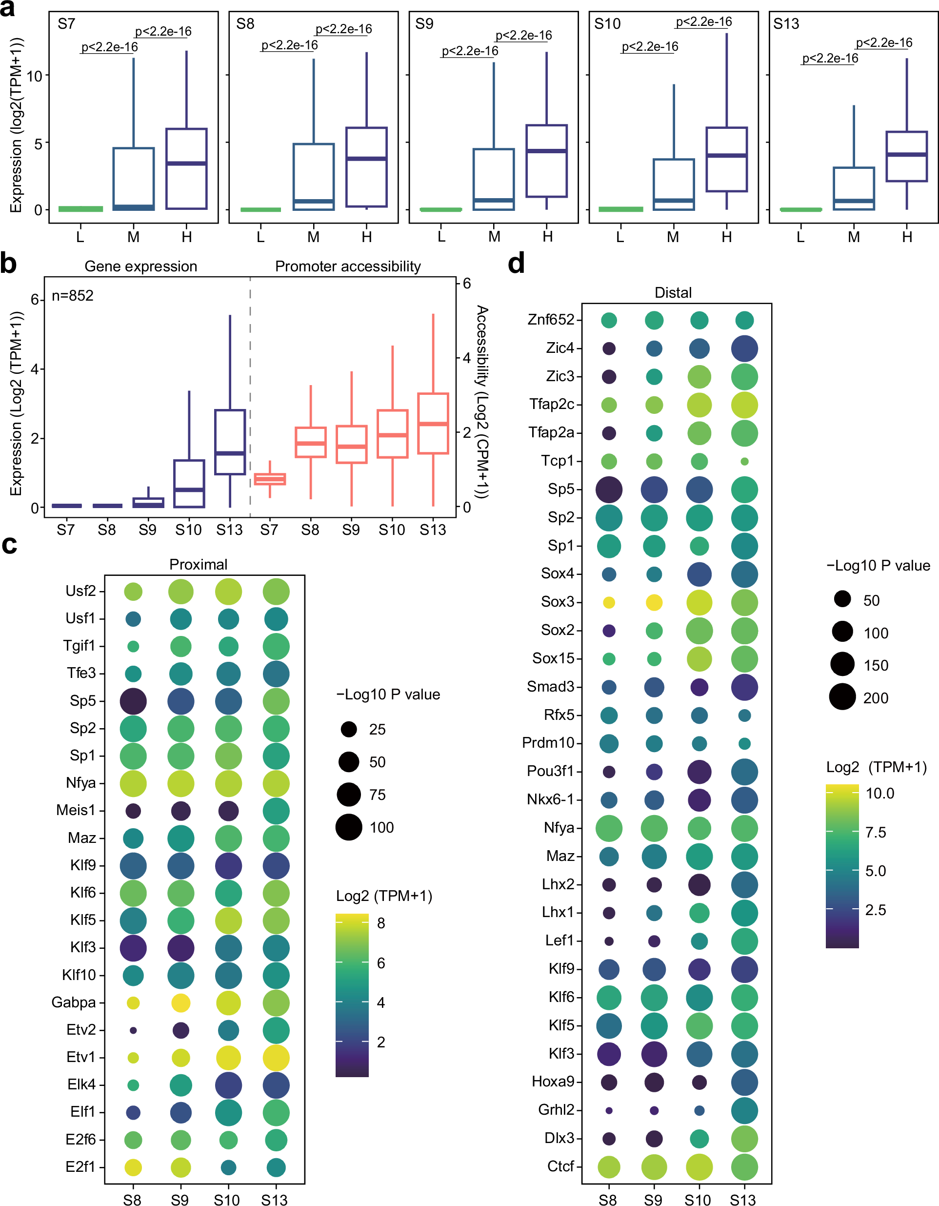
a The bar plot illustrates the expression level (Log2 (TPM + 1)) of genes with different promoter accessibility at different developmental stages. “Low”, “medium” and “high” groups were classified by separating the promoters into three groups of equal size (n = 9500 genes in each group) based on their CANTAC signal strength. Statistical significance was determined using a paired two-sided Student’s t-test. b The bar plot illustrates the expression level (Log2 (TPM + 1)) and promoter accessibility (Log2 (CPM + 1)) of the genes expressed after MBT (n = 852 genes) at different developmental stages. c, d Heatmaps of transcription factor (TF) DNA binding sequence motifs identified from proximal and distal CANTAC-seq peaks gained at each developmental stage. Stage-specific motif activity (−Log10 P value) and TF expression level (Log2 (TPM + 1)) are indicated by the size and color of the dot, respectively. Statistical significance was determined using a one-sided hypergeometric test.