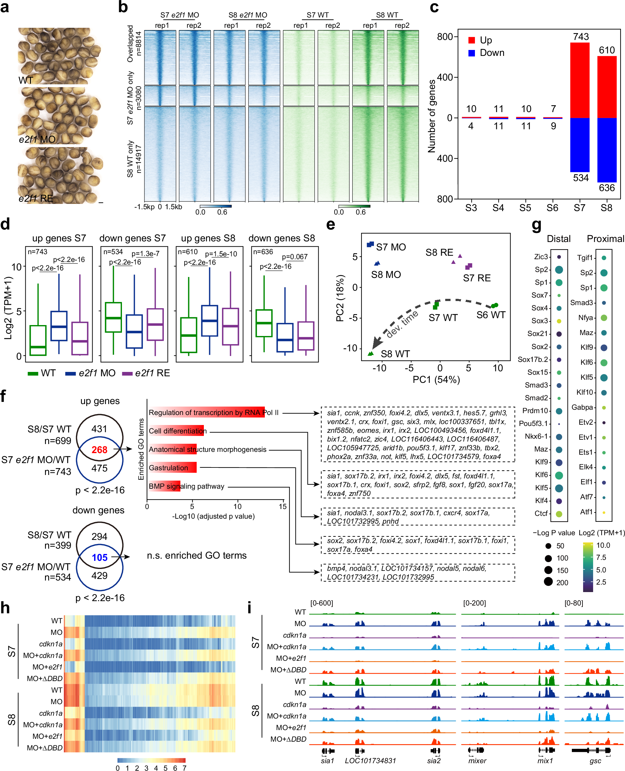
Fig. 4: E2f1 is a repressor of minor ZGA.
From: CANTAC-seq analysis reveals E2f1 and Otx1 coordinate zygotic genome activation in Xenopus tropicalis

a Representative bright field images of embryos (stage 23) showing that e2f1 MO embryos display abnormal morphology at early development, which could be partially rescued by co-injecting e2f1 MO and e2f1 mRNA. Scale bar, 200 μm. b Heatmaps of chromatin accessibility detected by CANTAC-seq at stages 7 and 8 upon e2f1 MO, n = 2 biological replicates. c The box plot illustrates the numbers of up- and down-regulated genes upon e2f1 MO at different developmental stages. d The box plot illustrates the expression level of the genes up- or down-regulated upon e2f1 MO in uninjected WT, e2f1 MO, and e2f1 rescue embryos (e2f1 RE) at stages 7 and 8. The results are presented as the median Log2 (TPM + 1), along with the 25th and 75th quartiles, as well as the 5th and 95th percentiles. Statistical significance was determined using a paired two-sided Student’s t-test, n indicates the number of genes in each condition. e Principal component analysis (PCA) of transcriptome profiles (n = 2 biological replicates) of uninjected embryos (WT), e2f1 MO embryos (MO), as well as e2f1 RE at stages 6–8. A developmental trajectory was indicated with a dashed line for the WT embryos. f Overlap between the up-/down-regulated genes upon e2f1 MO at stage 7 and those up-/down-regulated from stage 7 to stage 8 during normal development, and GO enrichment analysis of the overlapped genes. The P values were calculated based on a one-sided hypergeometric test. Whereas no significant GO terms were enriched for down-regulated genes, a set of GO terms for up-regulated genes was enriched, and genes were listed to the right. The enriched GO terms are ranked by –Log10 (adjusted P value). The adjusted P values for enrichment of specific GO terms were calculated by using the linear step-up method of Benjamini and Hochberg. g Heatmaps of TF DNA binding sequence motifs identified from gained proximal and distal CANTAC-seq peaks upon e2f1 MO at stage 7. Motif activity (–Log10 P value) and TF expression (Log2 (TPM + 1)) are indicated by the size and color of the dot, respectively. Statistical significance was determined using a one-sided hypergeometric test. h Heatmaps depicting the expression of genes that are activated from stage 7 to stage 8 in WT embryos, as well as in embryos injected with e2f1 MO at stage 7. All the RNA samples were collected from one additional independent cross and sequenced in parallel (n = 2 biological replicates). e2f1 MO, cdkn1a, MO + cdkn1a, MO+cdkn1a, MO + e2f1 and MO + ∆DBD represent embryos injected with e2f1 MO, cdkn1a mRNA, e2f1 MO and cdkn1a mRNA, e2f1 MO and e2f1 mRNA, as well as e2f1 MO and the ∆DBD mutant mRNA, respectively. i Genome browser view of RNA-seq normalized read counts at sia1/2, mixer and mix1, and gsc loci.