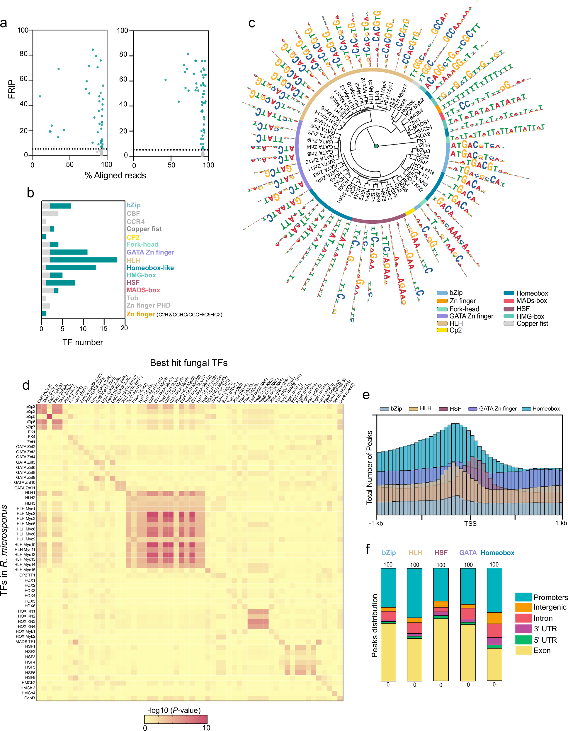
Fig. 2: R. microsporus cistrome.

a Filtering results for DAP-seq experiments indicating FRIP and the percentage of aligned reads. Each dot represents one TF. Only TFs with FRIP > 5% were considered. The left and the right panel are for the first and second replicate, respectively. b Proportion of TFs that passed filtering for each family. Gray color indicates FRIP < 5%. c TF motif clustering based on motif similarity using the R package motifStack. The outer circle indicates the TF family. d Comparison of R. microsporus DAP-seq motifs against JASPAR motif database. The best hit for each R. microsporus TF motif was compared against all new motifs identified. The color code represents the score (-log10 P-value) for each motif comparison. e Peak frequency distribution over protein-coding genes for bZip, HLH, HSF, GATA, and Homeobox families. TSS was extended 1 kb upstream and downstream and split into 25 equally sized bins. f Proportion of peaks in R. microsporus genomic features. The same TF families as in (e) were considered. Source data are provided as a Source Data file.