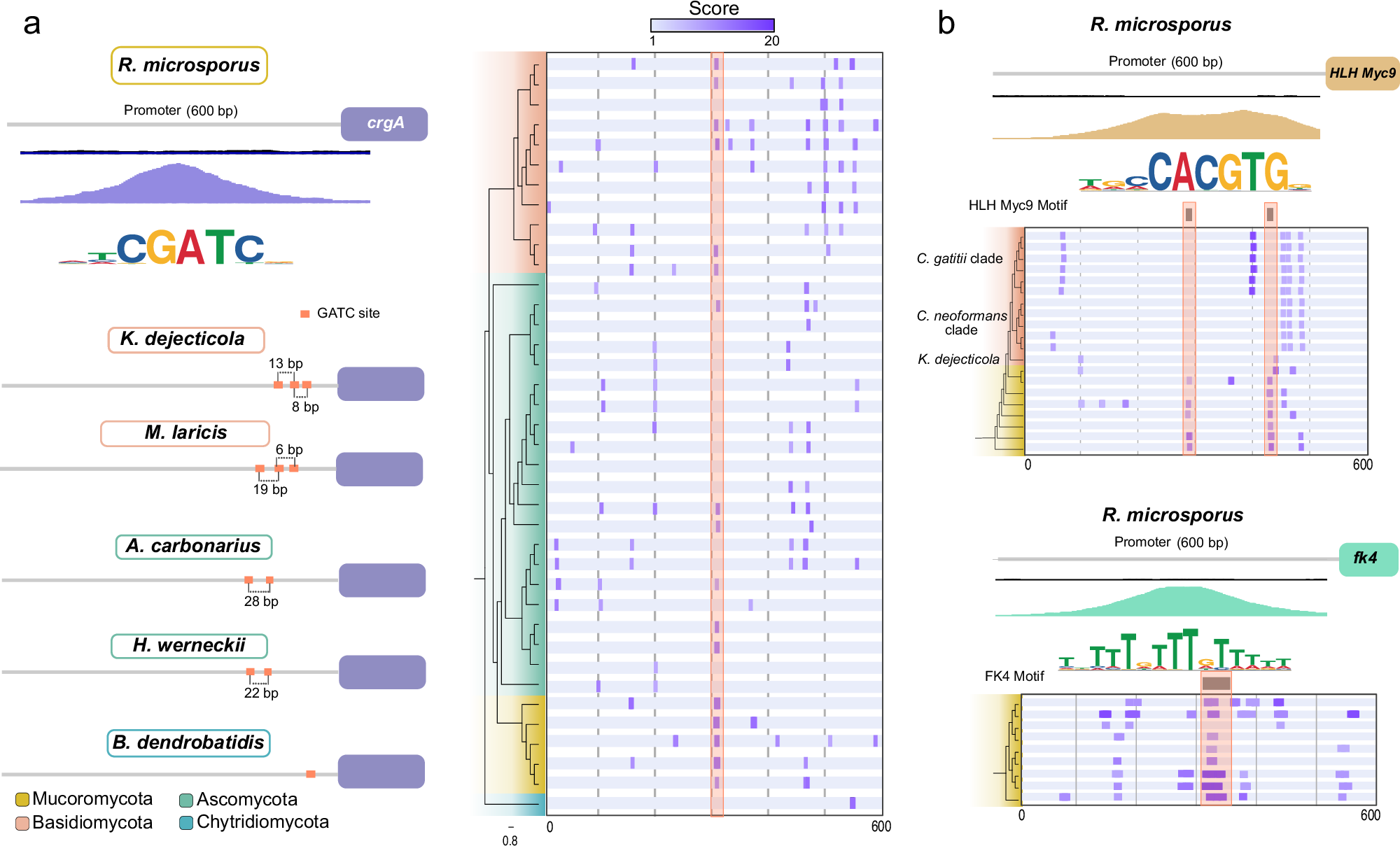
Fig. 6: Promoter structure evolution in fungi.

a Analysis of the crgA promoter across the fungal kingdom. A schematic diagram is shown on the left for R. microsporus on the top and representative species for each phylum. Distribution of WC-2 motifs for each promoter is indicated on the right panel. The orange line indicates the distribution of the GATC site conserved across all Mucoromycota and bound by WC-2C in R. microsporus according to DAP-seq data. Sites are color-coded according to the FIMO score. Complete species names (top to bottom): Rhizopus microsporus, Kwoniella dejecticola, Melampsora laricis, Aspergillus carbonarius, Hortaea werneckii, Batrachochytrium dendrobatidis. b HLH Myc9 (top) and FK4 (bottom) motif distribution on its own promoters. The orange line indicates the distribution of the HLH Myc9 and FK4 sites conserved in Mucoromycota and bound by these TFs in R. microsporus according to DAP-seq data. Sites are color-coded according to the FIMO score. Information on the genomes analyzed can be found in Supplementary Data 1. Complete species name (top to bottom): Cryptococcus gatii, Cryptococcus neoformans, Kwoniella dejecticola. Source data are provided as a Source Data file.