Abstract
The contribution of rare pathogenic/likely pathogenic (P/LP) germline variants to pediatric central nervous system (CNS) tumor development remains understudied. Here, we characterize the prevalence and biological significance of germline P/LP variants in cancer predisposition genes across 830 CNS tumor patients from the Pediatric Brain Tumor Atlas (PBTA). We identify germline P/LP variants in 23.3% (193/830) of patients and the majority (137/193) lack clinical reporting of genetic tumor syndromes. Among P/LP carriers, 34.6% have putative somatic second hits or loss of function tumor alterations. Finally, we link pathogenic germline variation with somatic events and patient survival to highlight the impact of germline variation on tumorigenesis and patient outcomes.
Similar content being viewed by others
Introduction
Central nervous system (CNS) tumors are the leading cause of childhood cancer death in the United States, with over 47,000 children and young adults diagnosed annually worldwide1,2. The overall prevalence of children with cancer with reported rare pathogenic or likely pathogenic (P/LP) germline variants in cancer predisposition genes (CPGs) ranges from 4 to 27%3,4,5,6,7,8,9,10,11,12,13,14, although comprehensive studies in pediatric cohorts with CNS tumor malignancies are limited. There are over 20 characterized genetic cancer predisposition syndromes (CPS) observed in patients with CNS tumors (Supplementary Data 1), and loss-of-function variants in over 30 CPGs have been linked to increased risk of distinct pediatric CNS tumor histologies and molecular subtypes15. Targeted germline sequencing is being increasingly implemented in clinical settings to inform clinical practice and treatment strategies16,17,18. However, the full spectrum and prevalence of pathogenic germline variants in CPGs in patients with CNS tumors remains unknown, limiting the clinical utility of targeted testing.
The integration of germline and somatic multi-omic modalities with clinical data in cancer patients has the potential to uncover novel mechanisms underlying tumor biology and reveal clinical outcomes driven by genetic predisposition19,20,21. For example, rare pathogenic germline variants in CPGs in patients with medulloblastoma have been linked to molecular subgroups, specific evolutionary trajectories, and/or biological pathway deficiencies, including chromothripsis (associated with TP53 variants), homology-directed repair deficiency (PALB2 and BRCA2), and proteome instability (ELP1)22,23.
In this study, we investigate rare pathogenic germline variants in CPGs across 830 pediatric CNS tumor patients in the Pediatric Brain Tumor Atlas (PBTA), consisting of individuals enrolled on either the Children’s Brain Tumor Network (CBTN) or a Pediatric Neuro-Oncology Consortium (PNOC) protocol24. We integrate multiple data modalities from matched tumors25,26, including DNA and RNA sequencing, proteomics, DNA methylation, and clinical data. We observe higher prevalence of CPG germline P/LP variants than previously reported in PBTA patients, with enrichment in PBTA relative to two cancer-free control cohorts. Importantly, we identify CPS-associated pathogenic germline variants in patients with undiagnosed tumor predisposition syndromes, underscoring the need for implementing germline testing at diagnosis. Finally, we report clinically-relevant associations between rare germline pathogenic CPG variants and somatic alterations in patients with high-grade glioma, BRAF fusion-positive low-grade gliomas, and medulloblastoma.
Results
Cohort characteristics and study workflow
For this study, we analyzed germline sequencing data from 830 pediatric CNS tumor patients with matched tumor sequencing, including 790 with whole genome sequencing (WGS) and 40 with whole exome sequencing (WXS) (Fig. 1A, Supplementary Data 2). Tumors were classified into 15 broad histology groups using the 2021 World Health Organization CNS tumor classifications27, and molecular subtypes were assigned using annotations from the Open Pediatric Cancer Project26 (Fig. 1B). We further distinguished diffuse intrinsic pontine gliomas (DIPG) and diffuse midline gliomas (DMG) from other high-grade gliomas (HGG) due to their distinct anatomical, molecular, and clinical profiles. Demographic and genomic characteristics, including genetically-inferred sex and ancestry from germline data, and tumor-specific alterations, are summarized in Figs. 1C and S1. Rare germline variants (allele frequency <0.1% in all non-bottleneck populations in gnomAD non-cancer population database28) were evaluated for pathogenicity, and we focused specifically on variants in 211 cancer predisposition genes (CPGs) defined by an expert panel of physicians and scientists (Supplementary Data 3). Germline P/LP variants were integrated with matched tumor data, including RNA-Seq (N = 770, 92.8%), proteomics (N = 192; 23.1%), and DNA methylation array data (N = 730; 88.0%). Sixty-seven patients (8.1%) had documented CPS, with the most prevalent being neurofibromatosis type 1 (NF-1; N = 25), followed by tuberous sclerosis (N = 10), neurofibromatosis type 2 (NF-2; N = 7), and Li-Fraumeni syndrome (N = 7) (Supplementary Data 2).
A Overview of germline and integrative somatic analyses. B Circos plot summarizing distribution of tumor histologies and availability of matched tumor RNA-seq, proteomics, and DNA methylation data modalities in 830 pediatric CNS tumor patients. Atypical Teratoid Rhabdoid Tumors (AT/RT, N = 27); choroid plexus tumors (CPT, N = 18); craniopharyngiomas (N = 39); diffuse intrinsic pontine glioma or diffuse midline glioma (DIPG or DMG, N = 53); ependymoma (EPN, N = 71); germ cell tumors (GCT, N = 13); low-grade gliomas (LGG, N = 221); medulloblastomas (MB, N = 96); meningiomas (MNG, N = 25); mesenchymal tumors (N = 19); mixed glioneuronal and neuronal tumors (GNT, N = 79); neurofibroma plexiforms (NFP, N = 15); other non-AT/RT, non-MB CNS embryonal tumors (N = 12); other high-grade gliomas (HGG, N = 76); and schwannomas (SWN, N = 13). All other benign tumors and non-cancerous lesions were assigned to a “non-neoplastic tumor” category (N = 28), and other rare CNS tumors of low sample size (N < 10) were grouped into an “Other tumor” category (N = 25). C Predicted sex, predicted genetic ancestry superpopulation, and matched tumor event distributions among cohort. AFR sub-Saharan African, AMR admixed American, EAS East Asian, EUR European, SAS South Asian.
Rare P/LP germline variants in CPGs are prevalent in pediatric CNS tumor patients
Using AutoGVP29, we identified 197 rare P/LP germline SNVs/InDels in 71 CPGs (Fig. 2A, Supplementary Fig. 2A, Supplementary Data 4A, B), with 80.2% supported by ClinVar evidence (N = 158/197; Fig. 2B). We also detected 18 germline CPG structural variants (SVs) classified as P/LP by AnnotSV30 or ClassifyCNV31 (Fig. 2C, Supplementary Data 4C). To validate these findings and further characterize their clinical relevance, we cross-referenced CPG P/LP variants with known CNS CPS (Supplementary Data 1). We identified 104 variants in 100 patients, including 48 variants in 48 distinct patients (5.7% of cohort) without a clinically-reported CPS (Fig. 2D, Supplementary Data 5). These findings highlight the potential value of systematic germline analysis in uncovering clinically-meaningful variation beyond known diagnoses. Among patients with a clinically reported CPS in the Open Pediatric Cancer (OpenPedCan) Project26, 86% (49/57) had a matching P/LP germline variant in our study (Supplementary Fig. 2B). In the remaining eight cases, we extended our search to include low allele frequency variants (0.08–0.20 VAF) and variants of uncertain significance (VUS), uncovering potentially deleterious variants in five patients (Supplementary Data 6). These included four VUS: one TP53 missense variant in an LFS patient (PT_PFP1ZVHD), and one NF1 and two NF2 splice donor variants in patients with neurofibromatosis. We also recovered a P/LP NF2 variant with a VAF of 0.175, leading us to identify nine additional low-VAF P/LP variants (Supplementary Data 7).
A Number of patients with identified germline P/LP SNVs and InDels (N = 197 variants) by cancer predisposition gene (CPG) and tumor histology. B Number of CPG germline P/LP SNVs and InDels (N = 197) by call and call source. C Number of patients with identified P/LP structural variants (N = 18 variants) by gene, tumor histology, and type. DEL deletion, DUP duplication. D Number of patients harboring P/LP variants in syndrome-associated genes (N = 104), and clinical definition. RTPS Rhabdoid Tumor Predisposition Syndrome, FAP Familial Adenomatous Polyposis, MAS melanoma astrocytoma syndrome, BAP1 TPS BAP1 Tumor Predisposition Syndrome. E Percent of total patients (N = 830) harboring a CPG P/LP variant by tumor histology. F Odds ratios and associated p-values of CPG P/LP variant burden among pediatric CNS tumor cohort relative to PMBB and gnomAD cancer-free control cohorts. Odds ratios and associated p-values of P/LP variant burden in DNA repair genes from Knijnenburg et al.33 among G entire cohort and H pediatric high-grade glioma cohort (HGG, excluding DIPG and DMG) relative to control cohorts. Odds ratios and other statistics were derived from two-sided Fisher’s exact tests with Bonferroni-adjusted multiple test correction. In odds ratio plots, points represent odds ratios or log10-transformed odds ratios, and error bars represent 95% confidence intervals. Dashed lines in p-value plots indicate Bonferroni-adjusted p < 0.05. N = 830 PBTA patients, N = 6295 PMBB participants, N = 74,023 gnomAD cohort participants, and N = 76 patients with HGG.
Overall, P/LP CPG variants were identified in 23.3% (193/830) of patients, including 30 with two variants and two with three variants: one patient with HGG and three MSH6 P/LP variants and another with subependymal giant cell astrocytoma (SEGA, PT_JW6FBEFK) that harbored TSC2, ASXL1, and APC P/LP variants (Supplementary Data 4A). The former was clinically diagnosed with constitutional mismatch repair deficiency syndrome (CMMRD; PT_3CHB9PK5), suggesting biallelic MSH6 activation (Supplementary Fig. 2C). In the latter SEGA case, the ASXL1 variant is unlikely to represent clonal hematopoiesis of indeterminate potential (CHIP): the patient was four years old, the variant had higher VAF in tumor vs. blood (0.60 vs. 0.41), and no other CHIP-associated variants were found. No homozygous P/LP variants were observed (Supplementary Fig. 2D); however, in addition to the CMMRD patient with compound heterozygous MSH6 variants, a patient with medulloblastoma (MB, PT_2FK75B27) had two adjacent PMS2 P/LP InDels on the same allele (Supplementary Fig. 2E), despite no reported CPS.
P/LP carriers were non-randomly distributed across histologies (p = 5.0e-4, Table 1), and enriched in neurofibroma plexiform (NF; n = 11/15, OR = 9.5, 95% CI = 2.7–41.0, p = 4.6e-06) and HGG (n = 26/76, OR = 1.8, 95% CI = 1.1–3.2, p = 0.02) cohorts (Fig. 2E, Supplementary Fig. 3A). Enrichment was also observed among tumor molecular subtypes with known genetic predispositions (p < 0.05, OR lower 95% CI > 1.0; Supplementary Fig. 3B, Supplementary Data 8). All SEGA patients (N = 10) had P/LP variants, primarily in TSC1 (n = 3) or TSC2 (n = 6). The remaining SEGA patient had a MUTYH P/LP variant, not previously linked to SEGA. SHH-activated MB (MB-SHH) patients were enriched for P/LP carriers (n = 12/19), including variants in PTCH1 (n = 3), SUFU (n = 3), and GPR161 (n = 1). Among histone H3 wildtype HGGs, 64% (n = 16/25) of patients were P/LP carriers, mainly in mismatch repair (MMR) genes (n = 6) or TP53 (n = 4). Pineoblastoma (PB) patients were significantly enriched for P/LP variants (n = 4/5; Supplementary Fig. 3C). None harbored DICER1 variants known to be associated with PB32, but one had a DROSHA and two had ATM P/LP variants. Demographic features were not associated with P/LP carrier status (Table 1, Supplementary Data 9), except among mixed glioneuronal and neuronal tumors (GNTs), in which male carriers were overrepresented (n = 10 male vs. 1 female, OR = 9.8, 95% CI = 1.3–445.5, p = 0.02; Supplementary Data 9C). In total, we identified 225 germline CPG P/LP variants (n = 207 SNVs/InDels, n = 18 SVs) in 23.3% of pediatric CNS tumor patients.
Germline pathogenic variation in CPGs and cancer pathways is enriched in pediatric CNS tumor patients
We compared the prevalence of P/LP germline variants in CPGs between pediatric CNS tumor patients and non-cancer cohorts from the Penn Medicine BioBank (PMBB; n = 6295) and gnomAD (n = 74,023) (see Methods). CPG P/LP variants were significantly enriched relative to PMBB (OR = 1.6, 95% CI = 1.3–1.9, p = 9.4e-07) and gnomAD (OR = 1.7, 95% CI = 1.4–2.0, p = 7.3e-9) (Fig. 2F, Supplementary Data 10). Histology-specific analyses revealed significant CPG P/LP variant burden in patients with NF, HGG, and MB compared to controls (Bonferroni-adjusted p < 0.05, OR lower 95% CI > 1.0; Supplementary Fig. 4). Genes with the strongest burden included NF1, TSC2, TSC1, TP53, and NF2 (Supplementary Fig. 5A), largely reflecting the composition of the cohort, which includes many patients with LGGs, NF, and HGG. We confirmed known associations, such as PTCH1 with MB, SMARCB1 with ATRT, and SMARCE1 with meningioma (MNG, Supplementary Fig. 5B). Notably, we also identified a enrichment of ATM P/LP variants in patients with PB which has not been previously reported, though the small sample warrants cautious interpretation (n = 2/5 patients).
Expanding beyond CPGs, we assessed rare P/LP variants across all genes and found 13 enriched KEGG pathways in the PBTA, including five involving the previously implicated CPGs (TP53, TSC1/2, and NF1). Additional enriched pathways included cell cycle regulation (G1/S) and broader cancer signaling networks such as the MTOR pathway (Supplementary Fig. 6, Supplementary Data 10C). We further assessed DNA repair pathways33 and observed significant enrichment of P/LP variants across (1) all DNA repair genes, (2) MMR genes, and (3) other DNA repair genes in PBTA (OR = 1.4–2.7, 95% CI = 1.2–5.0, p < 1.3e-03; Fig. 2G, Supplementary Data 10D). This is likely driven by patients with HGG with high P/LP burden in DNA repair and MMR genes (OR = 2.9–8.7, 95% CI = 1.7–25.0, p < 2.0e-03; Fig. 2H), consistent with previous studies25,34. In summary, germline P/LP variants in CPGs are enriched in the PBTA CNS tumor cohort, with patients with PB being enriched for ATM P/LP variants.
Germline CPG P/LP carriers exhibit loss of function (LOF) somatic events
We assessed all matched tumors for evidence of somatic LOF, including SNVs/InDels, copy number (CN) alterations, and loss of heterozygosity (LOH; Fig. 3A, Supplementary Data 11). Of the 225 germline P/LP variants, 195/207 (94.2%) SNVs/InDels and 17/18 (94.4%) SVs were detected in tumors. The 12 undetected SNVs/InDels had significantly lower germline VAFs compared to those detected in tumors (median VAF 0.20 vs. 0.50, p = 2.9e-07), suggesting potential genetic mosaicism. Among detected variants, 72 events in 70 patients had a putative somatic second hit. These included eight patients with somatic SNVs/InDels annotated as oncogenic or likely oncogenic (O/LO) by OncoKB35 or otherwise predicted as deleterious (see Methods): NF1 mutations in four distinct P/LP carriers, an APC nonsense mutation and SUFU splice site mutation in two MB patients (PT_QEP13FH4 and PT_WWZ2QQ14R, respectively), a MSH6 missense mutation in the HGG CMMRD patient (PT_3CHB9PK5), and a SMARCE1 splice site mutation in a MNG case (PT_NSXP8AWV; Fig. 3B, Supplementary Fig. 7). Next, we identified 63 LOH events (28.0% of all variants), with 55 (87.3%) resulting in loss of the wildtype allele (Fig. 3C). Sixteen of these were accompanied by CN loss or deep deletions, while the remaining 47 events occurred in CN-neutral tumors (Supplementary Fig. 8A). Recurrent LOH was observed in known predisposition contexts, including: NF1 (LGG, GNT, NF), NF2 (MNG, SWN), PTCH1 and SUFU (MB), MSH2 (HGG), SMARCB1 (ATRT), TP53 (CPT, HGG), and TSC1 (LGG)22,36,37,38.
A Oncoprint of somatic alterations (SNVs/InDels, copy number variation, loss of heterozygosity) in matched tumors of patients harboring CPG P/LP variants. B Lollipop plots displaying germline P/LP variants (“G”) and oncogenic SNVs/InDels (“T”) in matched tumors of APC, NF1, and SUFU P/LP carriers. C Tumor versus germline variant allele frequency (VAF) of all P/LP variants detected in matched tumors. D Violin plots of cancer predisposition gene (CPG) transcripts per million (TPM) z-scores in matched tumors of CPG P/LP carriers by histology. Vertical dashed lines indicate z-score thresholds for significantly increased and decreased gene expression. N = 18 and N = 6 indicate number of cases exhibiting significant transcript loss and gain, respectively. Dot colors correspond to tumor histology-specific color assignments defined in Fig. 1B. E Boxplots of TPM z-scores of CPGs in P/LP carriers with identified somatic second hits (N = 55) versus those with no second hits (N = 139). P-value is derived from a one-sided Wilcoxon rank sum test. F Boxplots of TPM z-scores by histology and CPG in P/LP carriers versus non-carriers. P-values are derived from one-sided Wilcoxon rank sum tests. HGG MSH2 P/LP carriers: Yes = 2, No = 71. LGG NF1 P/LP carriers: Yes = 7, No = 198. MB-SHH SUFU P/LP carriers: Yes = 2, No = 16. HGG TP53 P/LP carriers: Yes = 4, No = 69. SEGA TSC1 P/LP carriers: Yes = 3, No = 7. SEGA TSC2 P/LP carriers: Yes = 6, No = 4. Boxplots represent 5% (lower whisker), 25% (lower box), 50% (median), 75% (upper box), and 95% (upper whisker) quantiles.
To assess the potential functional impact of germline P/LP variants on gene expression, we surveyed transcriptional and proteomic profiles in matched tumors. We observed 18 cases of gene expression loss and six cases of gene expression gain (Fig. 3D). Variants associated with gene expression loss were primarily stop-gained (n = 7), frameshift (n = 3), SV deletions (n = 3), or splice variants (n = 2) (Supplementary Data 11). In contrast, only two variants associated with expression gain were frameshift, while the remainder were either SV duplications (n = 1) or missense variants (n = 3), the latter of which are unlikely to directly inhibit transcription. Importantly, carriers with a somatic second hit (i.e., LOF SNV/InDel or wildtype LOH) exhibited significantly reduced transcript abundance relative to P/LP carriers without a second hit (p = 9.7e-04; Fig. 3E). Recurrent transcript loss in P/LP carriers versus non-carriers was observed for MSH2, and TP53 (HGG), NF1 (LGG), SUFU (MB-SHH), and TSC1 and TSC2 (SEGA) (Wilcoxon p < 0.05, Fig. 3F). Proteomics analysis of matched tumors revealed protein loss in three P/LP carriers: TSC2 (PT_66XN3MT1, SEGA) with transcript loss (z-score = −2.43), SLC25A13 (PT_MPRBGGEJ, LGG), and ELP1 (PT_2JDDX6TJ, H3K27M DMG) (Supplementary Data 11). While ELP1 is a known MB-SHH predisposition gene23, its role in H3K27M DMG has not been reported. In total, we identified somatic genomic or expression LOF events associated with germline P/LP variation in 78/225 (34.6%) cases.
We also analyzed tumor DNA methylation data to investigate potential epigenetic changes driven by germline P/LP variation. We found 102 hypermethylated and 317 hypomethylated probes annotated to the same gene in matched tumors of P/LP carriers relative to non-carriers (Supplementary Fig. 8B, Supplementary Data 12). P/LP-associated hyper- and hypo-methylation were enriched in gene promoters (OR = 1.9, 95% CI = 1.2–2.9, p = 5.4e-03) and intronic regions (OR = 1.5, 95% CI = 1.1–1.8, p = 3.6E-06), respectively. Promoter hypermethylation was associated with gene expression loss (Supplementary Fig. 8C), implicating epigenetic silencing as a secondary mechanism. For example, RECQL4 promoter hypermethylation was observed in two unrelated P/LP carriers (LGG and GNT; Supplementary Fig. 8D, E), both with marginal gene expression loss (z-scores = −0.89, −1.18) but no somatic mutations. Notably, 14 P/LP carriers exhibited somatic promoter hypermethylation in the absence of other somatic hits or transcript loss, supporting epigenetic inactivation as an additional tumor mechanism driven by germline predisposition.
P/LP variation is significantly associated with differential somatic alternative splicing and impacts gene expression and protein function
Due to the large number of germline splice variants in the PBTA cohort (37/217) and their documented impact on pediatric CNS tumor development22,23,39, we investigated their influence on somatic alternative splicing (AS) and subsequent functional consequences. We queried splice events (see Methods) in matched tumors and observed that germline P/LP splice region variation was associated with significantly increased proximal intron retention or exon skipping relative to other P/LP variants (Fig. 4A, Supplementary Data 13). Splice region variants were associated with reduced transcript and protein abundance (Supplementary Fig. 9A, B), similar to levels observed for frameshift and stop gained variants thus suggesting similar functional effects. Frameshift and stop gained P/LP variants were associated with proximal intron retention and alternative splice site usage, respectively, each significantly negatively correlated with transcript abundance (Pearson’s R = −0.64, p = 0.013 and R = −0.38, p = 0.036), implicating aberrant splicing as a mechanism influencing gene expression in P/LP carriers (Fig. 4B).
A Boxplots of germline P/LP variant-proximal splice event percent spliced in (PSI) z-scores in matched tumors, grouped by proximity to germline variant and class of variant (splice vs. non-splice). P-values are derived from two-sided Wilcoxon rank-sum tests. Boxplots represent 5% (lower whisker), 25% (lower box), 50% (median), 75% (upper box), and 95% (upper whisker) quantiles. B Scatterplots of transcripts per million (TPM) z-scores against P/LP-variant-proximal splice event PSI z-scores among frameshift variant, splice variant, and stop gained variant P/LP carriers. Retained intron N = 14, 10, 16; Skipped exon N = 36, 21, 31; and Alt. Splice Site N = 30, 13, and 31 for proximal frameshift, splice, and stop gained variants, respectively. R- and p-values were derived from Pearson correlation tests. Red shaded areas represent 95% confidence intervals. C Significant P/LP variant-proximal alternative splicing events in matched tumors of P/LP carriers by splice event type and histology, plotted by percent spliced in (PSI) difference relative to other tumors of same histology. SE single exon, RI retained intron, A3SS alternative 3’ splice site. D A germline PTCH1 splice acceptor P/LP carrier with SHH-activated medulloblastoma (MB-SHH) exhibits increased exon 2 skipping in matched tumor relative to other MB-SHH tumors. E A LZTR1 stop gained P/LP carrier with schwannoma exhibits increased upstream intron 14 retention in matched tumor relative to other schwannomas. F A TSC2 splice polypyrimidine tract P/LP variant carrier with subependymal giant cell astrocytoma (SEGA) exhibits increased exon 11 skipping in matched tumor relative to other SEGAs. G Scatterplot of LZTR1 TPM z-scores against intron 14 PSI z-scores in schwannoma cases (N = 12). H Scatterplot of TSC2 protein abundance z-scores against exon 11 PSI z-scores in low-grade gliomas (N = 215). R- and p-values were derived from Pearson correlation tests. Red shaded areas represent 95% confidence intervals.
We identified 32 significant P/LP variant-proximal AS events in matched tumors ( | percent spliced in [PSI] z-score | ≥ 2) including skipped exon (SE; N = 25), retained intron (RI; N = 4), and alternative 3’ splice site usage (A3SS; N = 3) events (Fig. 4C). Intriguingly, 20 (80%) of the 24 SE events lack annotated splice junctions and are therefore considered novel. Several tumors showed AS-associated gene expression loss or putative disruption of Pfam protein domains40,41 (Fig. 4D–I, Supplementary Fig. 9C). In a germline PTCH1 splice acceptor P/LP carrier with MB-SHH (PT_NCDHZ8H8) we observed exon 2 skipping, which affects a conserved sterol transporter domain (Fig. 4D). A germline LZTR1 stop gained P/LP carrier with schwannoma (PT_BWFTKJXT) exhibited increased intron 14 retention directly upstream of this variant that was associated with significant transcript loss relative to other schwannomas (R = −0.71, p = 9.5e-3; Fig. 4E, G), suggesting a mechanism of LZTR1 inactivation. A germline TSC2 polypyrimidine tract P/LP carrier with SEGA exhibited exon 11 skipping resulting in an unannotated transcript isoform and significant TSC2 protein loss compared to other LGGs (Fig. 4F, H). Lastly, a patient with AT/RT and a germline LZTR1 synonymous variant exhibited somatic exon 4 skipping, predicted to disrupt the Kelch substrate recognition domain (Supplementary Fig. 9D). This variant has previously been shown to disrupt an exonic LZTR1 splice enhancer42. We observe significant LOH in this patient’s tumor, implicating a putative role for LZTR1 splice variants in AT/RT tumorigenesis. These findings support a broad role of germline splice and non-splice variants in shaping the AS landscape and its downstream functional consequences in pediatric CNS tumors.
Mismatch repair gene pathogenic variation drives distinct genetic and molecular signatures in pediatric high-grade gliomas
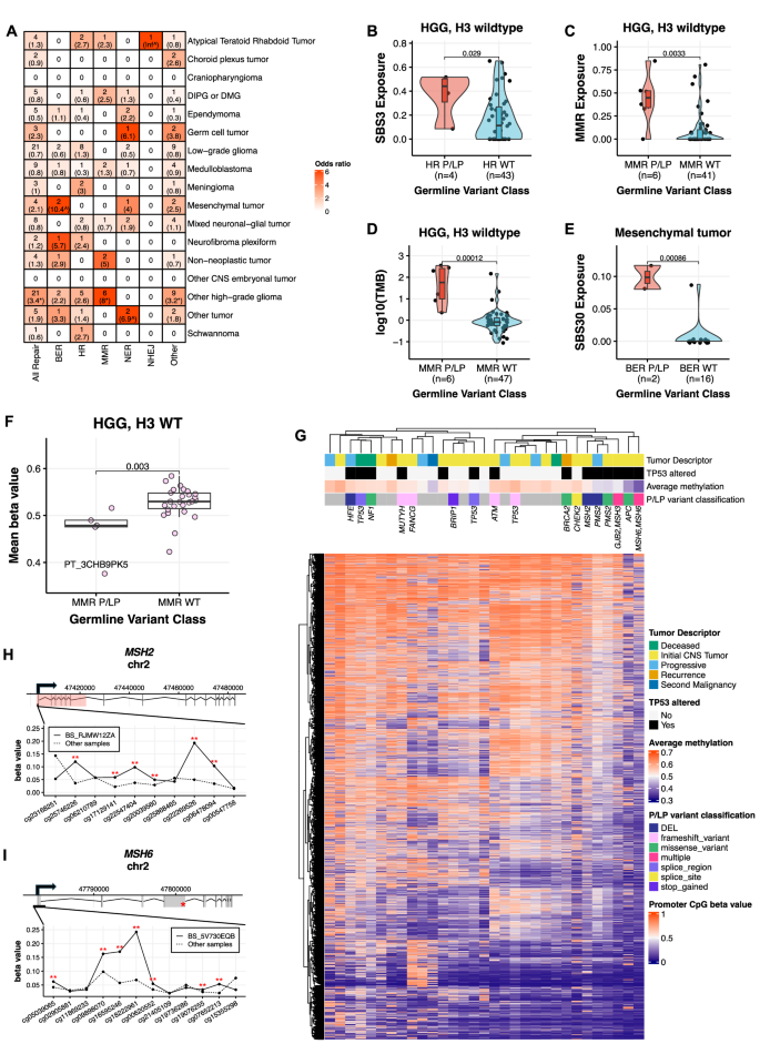
Given the significant P/LP variant burden in DNA repair pathways, we further explored their functional impact in tumors. We identified 105 P/LP variants across 31 DNA repair CPGs in 97 patients (11.7% of cohort; Supplementary Fig. 10A). HGG tumors were enriched in patients with P/LP variants in MMR, all repair, and other repair pathways (FDR < 0.05 and OR lower CI > 1 for all comparisons), while mesenchymal and other tumors were nominally enriched among base and nucleotide excision repair (BER and NER) P/LP carriers, respectively (p < 0.05 and OR lower CI > 1 for all comparisons; Fig. 5A). We assessed COSMIC mutational signature data from these tumors and confirmed that H3-wildtype HGGs from HR and MMR gene P/LP carriers exhibited significantly higher SBS3 and MMR-deficiency signature exposures, respectively, relative to other HGGs (p = 0.029 and 0.0033, Fig. 5B, C, Supplementary Fig. 10B, Supplementary Data 14). MMR P/LP carriers also harbored significantly higher tumor mutation burden (TMB) compared to non-carriers (p = 1.2e-04), and, consistent with previous findings in MMR-deficient HGG43, 4/6 tumors were considered hypermutant (>10 mutations/Mb; Fig. 5D). Mesenchymal tumors with BER P/LP variants exhibited increased SBS30 exposure weights relative to non-carriers (p = 8.6e-4, Fig. 5E). We observed significantly lower genome-wide mean methylation beta values in H3-wildtype HGGs from MMR P/LP carriers compared to non-carriers, with the CMMRD patient with 3 MSH6 germline P/LP variants exhibiting the lowest global methylation (p = 0.003, Fig. 5F). Since the tumors of MMR P/LP carriers were hypomethylated and hypermutated, we asked whether TMB and global methylation were broadly correlated in HGGs. Indeed, global methylation was significantly negatively correlated with TMB exclusively in H3 wildtype HGG tumors (Pearson’s R = −0.72, p = 7.6e-06), but not in other histologies or HGG subtypes (Supplementary Fig. 10C, D, Supplementary Data 15). Clustering of HGG tumors by beta values at the 20,000 most variable promoter CpGs revealed a distinct cluster of heterozygous MMR P/LP carriers, while the CMMRD patient sample clustered separately (Fig. 5G). Finally, two MMR gene P/LP carriers exhibited somatic promoter hypermethylation of the same gene, suggestive of epigenetic silencing associated with P/LP variation despite observed global hypomethylation (Fig. 5H, I). These findings highlight distinct DNA methylation and mutational signatures associated with germline MMR P/LP variation in pediatric HGGs.
A Count of DNA repair variant P/LP carriers within CNS tumor histology cohorts by DNA repair pathway, with one-sided Fisher’s exact test-derived odds ratios in parentheses. Cells are colored by odds ratio weight. *=FDR < 0.05, ^=p < 0.05. BER=base excision repair, HR homologous recombination, MMR mismatch repair, NER nucleotide excision repair, NHEJ non-homologous end joining. “Other” indicates genes in the DNA repair list that are not in any of the five pathways. B Violin and boxplots of SBS3 mutational signature exposure weights in HR gene P/LP carriers (N = 4) versus non-carriers (N = 43) with H3-wildtype HGG. C Violin and boxplots of MMR deficiency mutational signatures exposure weights in MMR gene P/LP carriers (N = 6) versus non-carriers (N = 41) with H3-wildtype HGG. D Violin and boxplots of tumor mutation burden in MMR gene P/LP carriers (N = 6) versus non-carriers (N = 47) with H3-wildtype HGG. E Violin and boxplots of SBS30 exposure weights in BER gene P/LP carriers (N = 2) versus non-carriers (n = 16) with mesenchymal tumors. F Boxplots of mean beta value from all probes on Infinium MethylationEPIC array in MMR gene P/LP carriers (N = 5) versus non-carriers (N = 26) with H3-wildtype HGG, with constitutional mismatch repair deficiency (CMMRD) syndrome patient indicated by label. P-values in B-F are derived from two-sided Wilcoxon rank sum tests. G Clustering of H3 wildtype HGG samples (N = 31) by 20k most variable promoter-annotated probes on the Infinium MethylationEPIC array. Gene symbols above heatmap indicate annotation of germline P/LP variants, and MSH6/MSH6 indicates homozygous P/LP carrier. Hierarchical clustering was performed using the Euclidean distance measure and ward D2 clustering method. H, I A germline P/LP deletion in MSH2 (H) and P/LP SNP in MSH6 (I) are associated with significant hypermethylation of respective promoter probes in H3-wildtype HGG cases. The red box and asterisk in gene models indicate positions of germline P/LP deletion and SNP, respectively. **=|beta value z-score | ≥ 2. All boxplots represent 5% (lower whisker), 25% (lower box), 50% (median), 75% (upper box), and 95% (upper whisker) quantiles.
CPG P/LP carriers exhibit distinct survival outcomes
CPG P/LP variants have previously been linked to poorer overall survival (OS) in pediatric cancers including neuroblastoma and leukemia22,44,45,46. We therefore evaluated whether P/LP carriers in the PBTA exhibited distinct survival outcomes (Fig. 6A, Supplementary Data 16). We found that among all KIAA1549::BRAF fusion-positive LGGs, P/LP carriers had significantly worse event-free survival (EFS) versus non-carriers in univariate (p = 0.031, Fig. 6B) and multivariate cox proportional hazards models accounting for extent of tumor resection, predicted sex, and age at diagnosis (HR = 2.67, p = 0.03; Fig. 6C). Most P/LP carriers with KIAA1549::BRAF fusion positive LGG (N = 13/20) harbored variants in DNA repair genes, and this cohort exhibited the second greatest excess DNA repair P/LP variant burden relative to controls; this represent a previously unreported finding, but was not significant after multiple test correction (OR = 1.8, 95% CI = 1.1–3.0, p = 0.01; Supplementary Fig. 11A).
A Hazard ratios of event-free and overall survival (EFS and OS, respectively) in germline CPG P/LP carriers (N = 193) versus non-carriers (N = 637) by tumor histology or molecular subtype. Statistics were derived from cox proportional hazards models that included age at diagnosis covariate for all tumor histologies, and molecular subtype and extent of tumor resection covariates for relevant tumor histologies. Data are presented as log10-transformed hazard ratios and include ±95% confidence intervals. B Kaplan–Meier survival curves for EFS and OS in patients with KIAA1549::BRAF fusion-positive LGG (N = 87), stratified by CPG P/LP carrier status. P-values are derived from log-rank tests. C Cox proportional hazards model forest plot of EFS in patients with KIAA1549::BRAF fusion-positive LGG (N = 86), including covariates for extent of surgical resection, sex, and age at diagnosis and CPG P/LP carrier status. Data are presented as hazard ratio ±95% confidence interval, and p-values are derived from Wald tests. D Kaplan–Meier survival curves for EFS and OS in patients with medulloblastoma (N = 83), stratified by CPG P/LP carrier status. P-values are derived from log-rank tests. E Logistic regression model forest plot of metastasis in patients with medulloblastoma (N = 93). Data are presented as odds ratio ±95% confidence interval, and p-values are derived from Wald tests. F Boxplots of tumor mutation burden in patients with medulloblastoma by CPG P/LP carrier status and molecular subtype. MB, WNT: N = 2 P/LP carriers, N = 9 non-carriers; MB, Group3: N = 5 P/LP carriers, N = 14 non-carriers; MB, Group4: N = 9 P/LP carriers, N = 36 non-carriers. MB, SHH: N = 12 P/LP carriers, N = 7 non-carriers. Boxplots represent 5% (lower whisker), 25% (lower box), 50% (median), 75% (upper box), and 95% (upper whisker) quantiles. P-values are derived from two-sided Wilcoxon rank sum tests. G, H Heatmap of patient distribution among G MB-SHH (N = 19) subgroups and H Group 4 MB (N = 40) methylation subgroups by CPG P/LP carrier status, with two-sided Fisher’s exact test-derived odds ratios in parentheses. *=FDR < 0.05. NR not reportable.
Among patients with MB, CPG P/LP carriers exhibited significantly better EFS and OS relative to non-carriers (p < 0.01 for both EFS and OS in univariate and multivariate models; Fig. 6D, Supplementary Fig. 11B, C). We evaluated additional molecular and clinical data in patients with MB, and observed that P/LP carriers exhibited significantly lower metastasis rates compared to non-carriers (OR = 0.31, 95% CI = 0.09–0.91, p = 0.04; Fig. 6E), and metastasis was associated with significantly worse OS (HR = 7.88, 95% CI = 2.1–29.1, p = 4.2e-03; Supplementary Fig. 11D). We identified significantly lower TMB in WNT- and MB-SHH tumors of P/LP carriers compared to non-carriers, which has not been previously reported (Fig. 6F). In the case of MB-SHH tumors, this may be explained in part by earlier ages at diagnosis in P/LP carriers (Supplementary Fig. 11E). We further delineated MB-SHH tumors and observed that infant SHH (β and γ) tumors were enriched in P/LP carriers (n = 6, OR = 1.7, 95% CI = 1.4–1395.7, p = 0.01; Fig. 6G), while child-adult SHH (α and δ) tumors were enriched in non-carriers and exhibited worse OS and EFS (Supplementary Fig. 11F). Similarly, we only identified P/LP carriers with subgroup 7 (n = 3/19) and 8 (n = 3/15) Group 4 MBs among this subtype, and these patients had significantly better EFS and OS than non-carriers with subgroup 5 tumors, though we acknowledge the low numbers in these groups (Fig. 6H, Supplementary Fig. 11G). In summary, P/LP carriers with MB Group 4 subgroups 7 or 8, infant-type SHH MB, and/or MB with decreased metastasis confer better OS.
Discussion
We identified germline CPG P/LP variants in 193/830 (23.3%) patients, a frequency that is within the range reported in previous germline studies (4–27%)3,4,5,7,8,11,12,13,22. While the majority of CPG P/LP SNVs/InDels called by AutoGVP utilized ClinVar evidence, we identified 42 additional P/LP variants through AutoGVP’s modified InterVar classification, 18 P/LP SVs and one deep intronic NF1 variant previously classified as P/LP47, highlighting the importance of leveraging multiple approaches to characterize the full spectrum of disease-causing germline variation in pediatric cancers. We observed high concordance between clinically-reported CPSs and prevalence of associated CPG P/LP variants, and identified several VUS in patients lacking P/LP variants that warrant further study into their pathogenicity. The majority of identified germline P/LP variants were absent from clinical records, including a high proportion of variants in genes linked to CPSs. Several factors may contribute to this, such as the extended timeframe of sample collection (spanning over 13 years), the non-routine nature of germline testing, and a negative family history due to incomplete penetrance or de novo variants48. These findings underscore the importance of increasing routine germline testing in pediatric CNS tumor patients to better guide monitoring and treatment strategies even in the absence of family history. For example, we identified several patients with germline P/LP TP53 or MMR gene variants with no clinically reported CPS; the former would benefit from lifetime monitoring for early detection of secondary cancers as is routine for patients with LFS, and the latter could receive immunotherapies given the prevalence of chemoresistant tumors49. While the majority of histology-specific P/LP CPGs have been previously described, we observed that 2 of 5 patients with PB harbored an ATM germline P/LP variant. To our knowledge, ATM has not been implicated in development of PB, although future studies are needed to assess their prevalence in a larger cohort.
We detected a putative somatic second hit (LOF SNV/InDel, LOH) in tumors of 27.5% (n = 53/193) of P/LP carriers, suggesting that observed pathogenic germline variation in these patients is indeed contributing to tumorigenesis. While representing roughly one-third of cases, and within the range of second hit frequencies reported in previous pediatric cancer studies (10–55%)3,4,5,8,44, there may be additional somatic inactivating mutations in functionally-related genes and/or pathways, and/or haploinsufficiency alone may initiate tumorigenesis50 in some cases. Furthermore, a small percentage of germline CPG P/LP variants (13/225) were not detected in matched tumors, and these exhibited low median VAF (0.2) relative to those variants found in tumors (VAF = 0.5). Such observations may suggest that these low VAF variants represent genetic mosaicism and may not contribute to tumorigenesis; however, it is possible that these variants play critical roles in tumor initiation and be lost at later stages of tumor evolution, as has been reported in glioma and medulloblastoma initiating events51,52. Somatic SNVs/InDels in the same P/LP gene were rare, while CN-neutral LOH resulting in loss of wildtype allele was pervasive, particularly in NF1, TP53, PTCH1, MSH2, and TSC2.
We report transcriptomic, regulatory, and proteomic somatic alterations indicative of gene inactivation, many in cases in which a tumor DNA second hit was not observed. The majority of somatic differential gene expression in CPG P/LP carriers indicated loss of transcript in the same gene, though there were rare cases of gene expression gain including in a CHEK2 P/LP carrier with a large germline duplication event. For the remaining cases, increased gene expression associated with P/LP germline variation may be due in part to compensatory upregulation as a result of loss of function at the protein level; however, we did not have proteomics data from any of these samples to confirm protein loss. We further identified splice region P/LP variants driving somatic aberrant splicing and disruption of protein domains with subsequent gene expression and protein loss. Beyond splice region variants, we report cases of frameshift or stop gained variant-associated AS, indicating that splicing may contribute to LOF driven by these variant classifications as has been reported previously53. Our work emphasizes the need for further investigation into the contributions of AS to pediatric CNS tumor development and progression. Lastly, we observed global functional consequences of germline MMR gene P/LP variation in patients with histone H3-wildtype HGG, including increased MMR-deficiency mutational signatures, TMB, and global hypomethylation, the latter of which has not been reported previously. Strikingly, we found increased TMB to be associated with global hypomethylation exclusively in H3-wildtype HGG, but not in other HGG subtypes nor in other tumor histologies.
Germline CPG pathogenic variation was associated with distinct clinical outcomes in a subset of patients. CPG P/LP carriers with KIAA1549::BRAF fusion-positive LGGs exhibited worse EFS compared to non-carriers. Interestingly, this cohort disproportionately harbored DNA repair gene variants, which were also nominally enriched among KIAA1549::BRAF-fusion positive LGGs relative to control populations. Future research should seek to assess the contribution of DNA repair gene germline pathogenic variation to KIAA1549::BRAF LGG tumorigenesis. Conversely, CPG P/LP carriers with MB exhibited better survival relative to non-carriers, which may be explained by lower metastasis rates and TMB, earlier ages at diagnosis, and clinically favorable methylation subgroups associated with P/LP carriers in this MB cohort. While inactivation of known MB predisposition genes has previously been associated with increased metastasis risk54,55, this has not been explored in the context of germline variation to our knowledge. Future studies with a larger cohort are required to assess unique germline variant-associated tumor characteristics that may contribute to clinical outcomes in MB. In summary, our study has identified functional links between germline variation, tumor molecular features, and clinical outcomes in pediatric CNS tumor patients, highlighting the importance of routine germline testing at diagnosis. Continued understanding of germline susceptibility and its influence on tumorigenesis will aid in identification of patients that may benefit from genetic counseling, surveillance, altered treatment regimens, and ultimately improve clinical outcomes.
Methods
The human data analyzed for this manuscript was obtained through approved data use agreements with dbGAP for study phs002517.v4.p2 (JLR) and Penn Medicine Biobank (SJD), with patient consent for general research use.
Pediatric CNS tumor/normal samples
The pediatric brain tumor cohort used in this study is composed of patients from the Children’s Brain Tumor Network (CBTN, https://cbtn.org/, n = 775) and the Pediatric Neuro-Oncology Consortium (PNOC, https://pnoc.us/, n = 55). The CBTN is a collaborative international and multi-institutional research and biorepository initiative dedicated to the study of childhood brain tumors24. PNOC is an international clinical trials consortium dedicated to bringing new therapies to children and young adults with brain tumors. Together, these consortia have contributed samples to the Childhood Cancer Data Initiative (dbGaP phs002517.v4.p2). Germline variant calls from whole genome sequencing (WGS) data for paired tumor (~60X) and normal peripheral blood (~30X)25,26 and from whole exome sequencing (WXS) data for paired tumor (~470X) and normal peripheral blood (~308X) were obtained through an approved dbGaP data access request. Matched tumor WGS (~60X), WXS (~470X), RNA-Seq, methylation, and/or proteomics somatic outputs as well as clinical and demographic information (e.g., survival, metastasis, race, ethnicity, and clinically-reported predisposition syndrome) from the OpenPedCan26 v15 data release56 were utilized in this study. The list of genes associated with central nervous system (CNS) tumor predisposition syndromes was compiled using two key sources: Chapter 14 of the 2021 World Health Organization (WHO) Classification of Tumors of the Central Nervous System57 and the recent publication describing DROSHA-associated tumor predisposition58. These references collectively informed the gene set used to identify P/LP germline variants relevant to CNS tumor syndromes in our cohort. We also performed pathology and electronic health record review (CHOP IRB 09-007316) for all patients with P/LP variants in CNS tumor predisposition associated CPGs to identify whether a tumor syndrome was clinically reported.
Germline SNV/InDel calling
Briefly, paired-end WGS and WXS reads were aligned to the version 38 patch release 12 of the Homo sapiens reference genome using BWA-MEM59. The Broad Institute’s Best Practices60 were used to process Binary Alignment/Map files (BAMs) in preparation for variant discovery. Duplicate alignments were marked using SAMBLASTER61, and merged and sorted BAMs using Sambamba62. The BaseRecalibrator submodule of the Broad’s Genome Analysis Tool Kit (GATK)63 the GATKHaplotypeCaller64 submodule to generate a genomic variant call format (GVCF) file. This file was used as the basis for germline calling. Germline haplotype calling was performed using the GATK Joint Genotyping Workflow on individual gVCFs from the germline sample alignment workflow. The GATK generic hard filter suggestion was applied to the VCF (SNPs only), with an additional requirement of 10 reads minimum depth per variant. This Kids First workflow can be found at https://github.com/kids-first/kf-germline-workflow.
Cancer predisposition gene list curation
Cancer predisposition genes (CPGs) were selected based on review of the Children’s Hospital of Philadelphia’s (CHOP) Division of Genomic Diagnostics’ hereditary cancer panel (www.testmenu.com/chop/Tests/786446), public databases including the Online Mendelian Inheritance in Man (www.omim.org) and the National Institute of Health’s Genetics Home Reference (www.medlineplus.gov/genetics), and medical literature. We added GJB2 due to its observed enrichment in neuroblastoma compared to tumor-free control cohorts44 (Supplementary Data 3).
Germline variant annotation and assessment of variant pathogenicity
Resulting variants were annotated using the Kids First Data Resource Center (KFDRC) Germline SNV Annotation Workflow and added the following annotations: ENSEMBL 105, ClinVar (2022May07), and InterVar (https://github.com/kids-first/kf-germline-workflow/blob/master/docs/GERMLINE_SNV_ANNOT_README.md). Germline variants in 211 cancer predisposition genes were further analyzed.
Pathogenicity was assessed for filtered variants in silico using AutoGVP to evaluate ClinVar (2022 May 07) and a modified execution of InterVar29. We applied a pathogenicity pre-processing workflow on VEP-annotated VCFs that encompasses variant annotation with ANNOVAR (database pulled on 2024May06), InterVar v2.2.1 variant classification, and AutoPVS1 v2.0.0 variant scoring. Variants with read depth coverage ≥10, variant allele fraction ≥0.20, and observed in <0.1% across non-bottleneck gnomAD v3.1.1 non-cancer populations (African/African American, Admixed American, non-Finnish European, South Asian, East Asian) were retained for variant classification. Pathogenicity assessment was performed using AutoGVP as previously described29. Briefly, we pulled classifications for rare variants annotated in the ClinVar database with ≥2 stars or with 1 star and no conflicting submissions. All variants with conflicting classifications in ClinVar were resolved by first filtering for submissions that have been associated with MedGen disease concept IDs, and taking the single submission or consensus submission if available. Remaining variants classifications were resolved by taking the classification from the submission at the last date evaluated. For remaining variants without ClinVar annotation, we adjusted PP5 based on this modified InterVar assessment and corrected PVS1 using AutoPVS1. Variants were assigned as pathogenic (P), likely pathogenic (LP), benign (B), likely benign (LB), or unknown significance (VUS) by first considering ClinVar results and then the modified InterVar output. This approach was applied to pediatric CNS cases and non-cancer control samples (PMBB and gnomAD 3.1.1). For variants with conflicting submissions in ClinVar that were resolved as non-P/LP, we reviewed cases for which there was a P or LP submission that provided functional evidence (i.e., experimental evidence showing this variant is associated with loss of function), and upgraded the classification accordingly when such evidence was sufficient.
All cases of proximal adjacent InDels in a single patient and InDels ≥ 20 bp were manually reviewed in Integrated Genomics Viewer (IGV) and removed if variants were not present. We also queried samples for intronic NF1 variants identified in Koczkowska et al.47 that were shown to associate with alternative splicing events and classified these as LP.
Cancer-free control cohorts
We utilized cancer-free control cohort data from the Penn Medicine BioBank (PMBB) and Genome Aggregation Database (gnomAD v3.1) to calculate relative enrichment of P/LP variants in the PBTA cohort. The PMBB is a precision medicine cohort that began in 2004, enrolling patients from the University of Pennsylvania Health System who consented to biospecimen collection and linkage of their samples to electronic health record (EHR) data. Whole-exome sequencing of participant DNA extracted from stored buffy coats was performed by the Regeneron Genetics Center (Tarrytown, NY). For this study, we leveraged data from 6295 cancer- and tumor-free individuals classified based on the absence of relevant International Classification of Diseases (ICD)−9/10 codes in their EHRs, as previously described44.
Germline structural variant calling and pathogenicity assessment
We applied the KFDRC Germline Structural Variant Caller Workflow to generate SV pathogenicity calls from normal sequencing data (https://github.com/kids-first/kf-germline-workflow/blob/master/docs/GERMLINE_SV_README.md). Briefly, Manta v1.6.065 was run on all aligned paired-end sequencing reads to call SVs, and AnnotSV v3.1.130 was run on Manta output to annotate SV pathogenicity. CNVnator66 was run on aligned reads to call CNVs (https://github.com/kids-first/kf-germline-workflow/blob/master/docs/GERMLINE_CNV_README.md), and ClassifyCNV31 was run on CNVnator output to annotate CNV pathogenicity. We filtered out any P/LP SVs or CNVs present in >1% of the PBTA cohort, and any that overlapped with SV or CNV annotated in gnomAD at an allele frequency >0.01% in a non-bottleneck population.
Cohort demographics and clinical characteristics
Genetic sex prediction was performed as previously described25. Briefly, we calculated the fraction of total normalized X and Y chromosome reads that were attributed to the Y chromosome. Values < 0.2 were annotated as female, values > 0.4 were predicted male, and samples with values between 0.2 and 0.4, inclusive, were marked as unknown. Genetic ancestry prediction was performed on all patients with normal WGS data (n = 790) as previously described67. Differences in demographic and clinical characteristics between subjects with and without germline P/LP variants in CPGs were assessed across the cohort and within cancer histologies. Fisher’s exact tests were used to compare categorical data variables (sex, race, ethnicity, predicted genetic ancestry) and Mann–Whitney-U tests were used to compare numerical data variables (age at diagnosis, overall and event-free survival, tumor mutation burden). A two-sided Fisher’s exact test or Mann–Whitney-U test p < 0.05 was considered significant.
CPG P/LP enrichment
The gnomAD v3.1.1 and PMBB cancer-free control cohorts were run through the same pathogenicity preprocessing and assessment pipelines. The PMBB cohort consisted of tumor-free patients without a family history of cancer, as defined previously44. Variants identified in the PMBB cohort were subjected to the same manual curation used for the PBTA cohort. Enrichment of P/LP germline variants across all CPGs and within individual CPGs in the PBTA cohort vs. control cohorts was performed using Fisher’s exact tests. The same statistical framework was applied to assess enrichment of P/LP germline variants among genes in KEGG pathways and DNA repair pathways as defined in Knijnenburg et al.33, regardless of whether the gene was also defined as a CPG. Bonferroni adjustment was performed for gene and pathway analyses to correct for multiple tests. Enrichment of CPGs and pathway P/LP variants was also run within tumor histology cohorts using the same methodology.
Somatic second hit analyses
Somatic SNVs, CNVs, and SVs were obtained from OpenPedCan release v1525,26. Somatic mutations in CPGs were annotated with oncoKB to identify those classified as oncogenic or likely oncogenic (O/LO)35. We defined somatic SNV/InDel second hits as those defined as those annotated as O/LO or otherwise classified as “probably_damaging” or “possibly_damaging” by PolyPhen or “deleterious” by SIFT. Copy number variants (CNVs) were identified in tumor samples as described in OpenPedCan25 based on WXS CNVkit68 calls or WGS consensus calls among Control-FREEC69, CNVkit68, GATK63 and/or MantaSV65. We assessed LOH in matched tumors using two methods: (1) comparison of VAFs in tumor vs. germline, and (2) estimating tumor allele copy number using CNVkit68, the latter of which accounts for low tumor purity which limited detection of LOH by VAF in some cases. We created the publicly-available tool AlleleCouNT (https://github.com/d3b-center/AlleleCouNT)70 to obtain germline and tumor allele counts of each CPG P/LP variant in P/LP carriers, and calculated odds ratios of variant frequencies from 2 × 2 contingency tables using Fisher’s exact tests. Loss of heterozygosity (LOH) affecting the wildtype allele was defined by one of the following criteria: (1) tumor VAF > 0.75, odds ratio >1 and Fisher’s exact p < 0.05, or (2) CNVkit copy number of wild type allele = 0. LOH affecting the variant allele was defined by the following criteria: (1) tumor VAF < 0.25, odds ratio <1 and Fisher’s exact p < 0.05, or (2) CNVkit copy number of variant allele=0. Variant LOH score was calculated as tumor VAF - germline VAF. We calculated gene-level LOH score using the following equation across all rare variants showing evidence of heterozygosity in the germline:
Genes were defined as exhibiting significant LOH if gene_LOH_score ≥ 0.25.
Gene expression
RNA-seq data were obtained from the OpenPedCan release v1526,71. Z-scores were calculated using the formula z = (x - μ)/σ where x is the sample TPM for a given gene, μ is the mean gene TPM across samples, and σ is the TPM standard deviation. We considered a gene as differentially expressed relative to other samples of the same tumor histology when |TPM z-score | ≥ 2.
Alternative splicing
We queried replicate Multivariate Analysis of Transcript splicing (rMATs) files from OpenPedCan release v1526,71 for the most proximal splice event of each case type (skipped exon [SE], retained intron [RI], and alternative 3′ and 5′ splice site [A3SS and A5SS, respectively] to each CPG P/LP variant, and calculated percent spliced in (PSI) value z-scores for these events in each P/LP carrier using the same method we applied to TPM values. Since rMATs only reports splice events in a sample that are either supported by (1) the provided gene annotation file or (2) sample RNA-seq reads, we classified each splice event as known (i.e., annotated in a transcript) or novel (i.e., not found in any annotated transcript). In the case of novel SE and RI events that were not reported in a given sample, we set PSI equal to 1 for SE events (indicating no evidence for exon skipping) and 0 for RI events (indicating no evidence for intron retention) to obtain the most accurate assessment of differential alternative splicing in P/LP carriers versus non-carriers. In cases where multiple exon skipping events were reported for the same exon but with different flanking exons, we retained the event with the greatest PSI difference in the P/LP carrier versus non-carriers. Significant germline P/LP variant-associated differential splicing events were defined as events with |PSI z-score | ≥ 2 and |PSI sample - mean PSI | > 0.05, where the P/LP variant was <250 bp from the splice junction.
DNA methylation
Matched tumor Illumina 450 K or EPIC 850 K Infinium Human Methylation Bead Array data from the PBTA-CBTN Open Access CAVATICA project (https://cavatica.sbgenomics.com/u/cavatica/pbta-cbttc/files-premium?path=CBTN-Methylation) were processed to obtain beta values as previously described in the OpenPedCan project26. Briefly, IDATs were processed using the minfi Bioconductor package, funnorm normalization, and probes containing common SNPs in dbSNP (minor allele frequency > 1%) were removed. We calculated detection p-values using minfi and filtered out probes with signal that was indistinguishable from background (p < 0.05). Separately as a part of OpenPedCan, the IDATs were run through the DKFZ brain classifier version 12.672 and/or the NIH classifier v2 to obtain tumor classifications. To determine if P/LP carriers exhibited somatic differential methylation of affected CPG, we calculated beta value z-scores of each probe associated with that CPG in the same manner as described for gene expression. Significant differential methylation was defined as |sample beta value z-score | ≥ 2 and |sample beta value - mean beta value | > 0.05. We also calculated mean beta values across all measured probes for each patient as an estimate of relative global methylation across individuals.
Proteomics
Proteomics data from the Clinical Proteomic Tumor Analysis Consortium (CPTAC PBTA, pediatric, Proteomic Data Commons PDC000180) and Project HOPE (adolescent and young adult HGG) were obtained from OpenPedCan release v1526,73. Sample-level protein abundance z-scores in P/LP carriers were calculated relative to other samples of the same histology as described above for methylation and gene expression. Significant differential protein abundance was defined as |sample protein abundance z-score | ≥ 2.
Tumor mutational signatures analysis
We utilized mutational signatures generated from the v15 release of OpenPedCan26. Mutational signature analysis was performed using the deconstructSigs74 R package function whichSignatures(), input consensus SNV file, and COSMIC v3.3 mutational signatures database as described in the Open Pediatric Cancer Project26. Overall MMR deficiency exposure was calculated as the sum of the following SBS signatures: SBS6, SBS14, SBS15, SBS20, SBS21, SBS26, and SBS44. We performed Mann–Whitney-U tests to assess differences in mutational signature exposure weights between samples with and without germline P/LP variants in DNA repair genes. Exposure weight differences were plotted using ggplot2 geom_bar() function75. Differences in mutational signatures exposure weights in >2 groups were assessed using one-way analysis of variance (ANOVA) and post-hoc pairwise comparisons, and were plotted using ggplot2 geom_violin() function75.
Tumor mutation burden
We utilized tumor mutation burden (TMB) calculations from the v15 release of the Open Pediatric Cancer Project26. Briefly, coding-only TMB was computed using high- or moderate-impact nonsynonymous variants from consensus SNV/MNV calls, i.e., those detected by at least two of four variant callers or hotspot mutations from one variant caller. For WGS and WXS samples, only variants within coding regions defined by GENCODE v39 were counted, and TMB was calculated by dividing these counts by the size of the genome or exome coding regions surveyed by the variant callers.
Survival analyses
We performed Kaplan–Meier analyses of overall and event-free survival (OS and EFS, respectively) to compare outcomes of patients with and without germline P/LP variants in CPGs. Patient events that were included in EFS calculations were as follows: tumor progression, recurrence, and second malignancy, and death due to disease. We generated Cox proportional-hazards regression models to identify variables that were predictive of outcome. Variables considered included presence of germline P/LP variant in a CPG, molecular subtype, extent of tumor resection, reported gender, and age at diagnosis. The cohort analyzed included all those for whom data were available for all variables in the model (n = 654 for OS, n = 652 for EFS). Survival analyses were run using the survival R package76,77.
Statistics and reproducibility
No statistical method was used to predetermine sample size. Data were included on the basis of sequencing availability and grouped by analysis according to presence of P/LP variants, histology, and/or molecular subtype. Analyses and plots utilized non-parametric statistics and are described within the sections above and figure legends, relevant to specific analyses. All manuscript analyses and figure generation are reproducible using the provided Docker image and code provided within the GitHub repository.
Reporting summary
Further information on research design is available in the Nature Portfolio Reporting Summary linked to this article.
Data availability
We downloaded all raw germline sequencing data from the database of Genotypes and Phenotypes (dbGaP), accession number phs002517.v4.p2 and raw PMBB data from https://pmbb.med.upenn.edu/. We accessed raw proteomics data from the Clinical Proteomic Tumor Analysis Consortium (CPTAC PBTA, pediatric), which are openly available from the Proteomic Data Commons under accession PDC000180. We accessed methylation array data from the openly available PBTA-CBTN Open Access CAVATICA project (https://cavatica.sbgenomics.com/u/cavatica/pbta-cbttc/files-premium?path=CBTN-Methylation). All processed somatic data used in this study were derived from the OpenPedCan project26 v15 data release, which can be found through https://github.com/d3b-center/OpenPedCan-analysis or CAVATICA https://cavatica.sbgenomics.com/u/cavatica/opentarget. The remaining data are available within the article and Supplementary Data. Source data has been deposited into Zenodo under: https://doi.org/10.5281/zenodo.1714801478.
Code availability
All original code and manuscript figures and tables are available at https://github.com/diskin-lab-chop/pbta-germline-somatic.
References
SEER Program (National Cancer Institute (U.S.)). SEER, Surveillance, Epidemiology, and End Results Program. (National Institutes of Health, National Cancer Institute, 2000).
Lu, V. M., Elarjani, T. & Niazi, T. N. Global, regional, and national incidence and mortality trends in pediatric central nervous system tumors over the past 2 decades. World Neurosurg. 179, e568–e574 (2023).
Fiala, E. M. et al. Prospective pan-cancer germline testing using MSK-IMPACT informs clinical translation in 751 patients with pediatric solid tumors. Nat. Cancer 2, 357–365 (2021).
Zhang, J. et al. Germline mutations in predisposition genes in pediatric cancer. N. Engl. J. Med. 373, 2336–2346 (2015).
Wong, M. et al. Whole genome, transcriptome and methylome profiling enhances actionable target discovery in high-risk pediatric cancer. Nat. Med. 26, 1742–1753 (2020).
Mody, R. J. et al. Integrative clinical sequencing in the management of refractory or relapsed cancer in youth. JAMA 314, 913–925 (2015).
Oberg, J. A. et al. Implementation of next generation sequencing into pediatric hematology-oncology practice: moving beyond actionable alterations. Genome Med. 8, 133 (2016).
Parsons, D. W. et al. Diagnostic yield of clinical tumor and germline whole-exome sequencing for children with solid tumors. JAMA Oncol. 2, 616–624 (2016).
Newman, S. et al. Genomes for kids: the scope of pathogenic mutations in pediatric cancer revealed by comprehensive DNA and RNA sequencing. Cancer Discov. 11, 3008–3027 (2021).
Nakano, Y., Rabinowicz, R. & Malkin, D. Genetic predisposition to cancers in children and adolescents. Curr. Opin. Pediatr. 35, 55–62 (2023).
Akhavanfard, S., Padmanabhan, R., Yehia, L., Cheng, F. & Eng, C. Comprehensive germline genomic profiles of children, adolescents and young adults with solid tumors. Nat. Commun. 11, 2206 (2020).
Mardis, E. R. et al. Germline susceptibility from broad genomic profiling of pediatric brain cancers. Neurooncol. Adv. 6, vdae099 (2024).
Kim, J. et al. Frequency of pathogenic germline variants in cancer-susceptibility genes in the Childhood Cancer Survivor Study. JNCI Cancer Spectr. 5, kab007 (2021).
Jovanović, A. et al. Germline variants in cancer predisposition genes in pediatric patients with central nervous system tumors. Int. J. Mol. Sci. 24, 17387 (2023).
Muskens, I. S. et al. Germline genetic landscape of pediatric central nervous system tumors. Neuro-Oncolgy 21, 1376–1388 (2019).
Hottinger, A. F. & Khakoo, Y. Update on the management of familial central nervous system tumor syndromes. Curr. Neurol. Neurosci. Rep. 7, 200–207 (2007).
Rahman, N. Realizing the promise of cancer predisposition genes. Nature 505, 302–308 (2014).
Shukla, N. et al. Feasibility of whole genome and transcriptome profiling in pediatric and young adult cancers. Nat. Commun. 13, 2485 (2022).
Qing, T. et al. Germline variant burden in cancer genes correlates with age at diagnosis and somatic mutation burden. Nat. Commun. 11, 2438 (2020).
Chatrath, A., Ratan, A. & Dutta, A. Germline variants that affect tumor progression. Trends Genet. 37, 433–443 (2021).
Chatrath, A. et al. The pan-cancer landscape of prognostic germline variants in 10,582 patients. Genome Med. 12, 15 (2020).
Waszak, S. M. et al. Spectrum and prevalence of genetic predisposition in medulloblastoma: a retrospective genetic study and prospective validation in a clinical trial cohort. Lancet Oncol. 19, 785–798 (2018).
Waszak, S. M. et al. Germline elongator mutations in sonic hedgehog medulloblastoma. Nature 580, 396–401 (2020).
Lilly, J. V. et al. The children’s brain tumor network (CBTN) - Accelerating research in pediatric central nervous system tumors through collaboration and open science. Neoplasia 35, 100846 (2023).
Shapiro, J. A., Gaonkar, K. S., Spielman, S. J. & Savonen, C. L. OpenPBTA: the Open Pediatric Brain Tumor Atlas. Cell Genom. 3, 100340 (2023).
Geng, Z. et al. The Open Pediatric Cancer Project. Gigascience14, giaf093 (2025).
Louis, D. N. et al. The 2021 WHO classification of tumors of the central nervous system: a summary. Neuro-Oncology 23, 1231–1251 (2021).
Chen, S. et al. A genomic mutational constraint map using variation in 76,156 human genomes. Nature 625, 92–100 (2024).
Kim, J. et al. AutoGVP: a dockerized workflow integrating ClinVar and InterVar germline sequence variant classification. Bioinformatics 40, btae114 (2024).
Geoffroy, V. et al. AnnotSV: an integrated tool for structural variations annotation. Bioinformatics 34, 3572–3574 (2018).
Gurbich, T. A. & Ilinsky, V. V. ClassifyCNV: a tool for clinical annotation of copy-number variants. Scientific Reports 10, 20375 (2020).
Bahubeshi, A. et al. Germline DICER1 mutations and familial cystic nephroma. J. Med. Genet. 47, 863–866 (2010).
Knijnenburg, T. A. et al. Genomic and molecular landscape of DNA damage repair deficiency across the cancer genome Atlas. Cell Rep. 23, 239–254.e6 (2018).
Stundon, J. L. et al. Alternative lengthening of telomeres (ALT) in pediatric high-grade gliomas can occur without ATRX mutation and is enriched in patients with pathogenic germline mismatch repair (MMR) variants. Neuro-Oncology 25, 1331–1342 (2023).
Chakravarty, D. et al. OncoKB: a precision oncology knowledge base. JCO Precis. Oncol. https://doi.org/10.1200/PO.17.00011 (2017).
Sepp, T., Yates, J. R. & Green, A. J. Loss of heterozygosity in tuberous sclerosis hamartomas. J. Med. Genet. 33, 962–964 (1996).
Garcia-Linares, C. et al. Dissecting loss of heterozygosity (LOH) in neurofibromatosis type 1-associated neurofibromas: Importance of copy neutral LOH. Hum. Mutat. 32, 78–90 (2011).
Hadfield, K. D. et al. Rates of loss of heterozygosity and mitotic recombination in NF2 schwannomas, sporadic vestibular schwannomas and schwannomatosis schwannomas. Oncogene 29, 6216–6221 (2010).
D’Angelo, F. et al. The molecular landscape of glioma in patients with Neurofibromatosis 1. Nat. Med. 25, 176–187 (2019).
Pei, J. et al. Bridging the gap between sequence and structure classifications of proteins with AlphaFold Models. J. Mol. Biol. 436, 168764 (2024).
Paysan-Lafosse, T. et al. The Pfam protein families database: embracing AI/ML. Nucleic Acids Res. https://doi.org/10.1093/nar/gkae997 (2024).
Uludağ Alkaya, D., Lissewski, C., Yeşil, G., Zenker, M. & Tüysüz, B. Expanding the clinical phenotype of RASopathies in 38 Turkish patients, including the rare LZTR1, RAF1, RIT1 variants, and large deletion in NF1. Am. J. Med. Genet. A 185, 3623–3633 (2021).
Hodges, T. R. et al. Mutational burden, immune checkpoint expression, and mismatch repair in glioma: implications for immune checkpoint immunotherapy. Neuro-Oncology 19, 1047–1057 (2017).
Kim, J. et al. Germline pathogenic variants in neuroblastoma patients are enriched in BARD1 and predict worse survival. J. Natl. Cancer Inst. 116, 149–159 (2024).
Qian, M. et al. TP53 germline variations influence the predisposition and prognosis of B-cell acute lymphoblastic leukemia in children. J. Clin. Oncol. 36, 591–599 (2018).
Mirabello, L. et al. Frequency of pathogenic germline variants in cancer-susceptibility genes in patients with osteosarcoma. JAMA Oncol. 6, 724–734 (2020).
Koczkowska, M. et al. Analysis of 200 unrelated individuals with a constitutional NF1 deep intronic pathogenic variant reveals that variants flanking the alternatively spliced NF1 exon 31 [23a] cause a classical neurofibromatosis type 1 phenotype while altering predominantly NF1 isoform type II. Hum. Genet. 142, 849–861 (2023).
Li, M. M. et al. Points to consider for reporting of germline variation in patients undergoing tumor testing: a statement of the American College of Medical Genetics and Genomics (ACMG). Genet. Med. 22, 1142–1148 (2020).
Le, D. T. et al. Mismatch repair deficiency predicts response of solid tumors to PD-1 blockade. Science 357, 409–413 (2017).
Randall, M. P. et al. BARD1 germline variants induce haploinsufficiency and DNA repair defects in neuroblastoma. J. Natl. Cancer Inst. 116, 138–148 (2024).
Morrissy, A. S. et al. Divergent clonal selection dominates medulloblastoma at recurrence. Nature 529, 351–357 (2016).
Johnson, B. E. et al. Mutational analysis reveals the origin and therapy-driven evolution of recurrent glioma. Science 343, 189–193 (2014).
Shiraishi, Y. et al. Systematic identification of intron retention associated variants from massive publicly available transcriptome sequencing data. Nat. Commun. 13, 5357 (2022).
You, S. et al. PTCH1, a receptor of Hedgehog signaling pathway, is correlated with metastatic potential of colorectal cancer. Ups. J. Med. Sci. 115, 169–175 (2010).
Yang, H. et al. Exosomal miR-423-5p targets SUFU to promote cancer growth and metastasis and serves as a novel marker for gastric cancer. Mol. Carcinog. 57, 1223–1236 (2018).
Rokita, J. L. et al. D3b-Center/OpenPedCan-Analysis: V2.5.1 - OpenPedCan Manuscript Release. Zenodo, https://doi.org/10.5281/ZENODO.15848007 (2025).
Komori, T. MPC-17 2021 WHO Classification of Tumors of the CNS, 5th ed. Neurooncol. Adv. 3, vi18–vi18 (2021).
Huang, Z., Ren, X. & Hu, J. Drosha: a new tumor suppressor in pineoblastoma. Genes Dev. 39, 677–678 (2025).
Li, H. Aligning sequence reads, clone sequences and assembly contigs with BWA-MEM. Preprint at https://doi.org/10.48550/arXiv.1303.3997 (2013).
DePristo, M. A. et al. A framework for variation discovery and genotyping using next-generation DNA sequencing data. Nat. Genet. 43, 491–498 (2011).
Faust, G. G. & Hall, I. M. SAMBLASTER: fast duplicate marking and structural variant read extraction. Bioinformatics 30, 2503–2505 (2014).
Tarasov, A., Vilella, A. J., Cuppen, E., Nijman, I. J. & Prins, P. Sambamba: fast processing of NGS alignment formats. Bioinformatics 31, 2032–2034 (2015).
McKenna, A. et al. The genome analysis Toolkit: a MapReduce framework for analyzing next-generation DNA sequencing data. Genome Res. 20, 1297–1303 (2010).
Poplin, R. et al. Scaling accurate genetic variant discovery to tens of thousands of samples. bioRxiv 201178. https://doi.org/10.1101/201178. (2018).
Chen, X. et al. Manta: rapid detection of structural variants and indels for germline and cancer sequencing applications. Bioinformatics 32, 1220–1222 (2016).
Abyzov, A., Urban, A. E., Snyder, M. & Gerstein, M. CNVnator: an approach to discover, genotype, and characterize typical and atypical CNVs from family and population genome sequencing. Genome Res 21, 974–984 (2011).
Corbett, R. J. et al. Genetic ancestry superpopulations show distinct prevalence and outcomes across pediatric central nervous system tumors from the PBTA and PNOC. Neuro. Oncol. https://doi.org/10.1093/neuonc/noaf017. (2025).
Talevich, E., Shain, A. H., Botton, T. & Bastian, B. C. CNVkit: Genome-wide copy number detection and visualization from targeted DNA sequencing. PLoS Comput. Biol. 12, e1004873 (2016).
Boeva, V. et al. Control-FREEC: a tool for assessing copy number and allelic content using next-generation sequencing data. Bioinformatics 28, 423–425 (2012).
Khanna, A. et al. Bam-readcount - rapid generation of basepair-resolution sequence metrics. J. Open Source Softw. 7, 3722 (2022).
Naqvi, A. S. et al. Characterization of aberrant splicing in pediatric central nervous system tumors reveals CLK1 as a candidate oncogenic dependency. bioRxivorg https://doi.org/10.1101/2024.08.03.606419 (2024).
Capper, D. et al. DNA methylation-based classification of central nervous system tumours. Nature 555, 469–474 (2018).
Petralia, F. et al. Integrated proteogenomic characterization across major histological types of pediatric brain cancer. Cell 183, 1962–1985.e31 (2020).
Rosenthal, R., McGranahan, N., Herrero, J., Taylor, B. S. & Swanton, C. DeconstructSigs: delineating mutational processes in single tumors distinguishes DNA repair deficiencies and patterns of carcinoma evolution. Genome Biol. 17, 31 (2016).
Wickham, H. Ggplot2. Wiley Interdiscip. Rev. Comput. Stat. 3, 180–185 (2011).
Therneau, T. M. & Grambsch, P. M. Modeling Survival Data: Extending the COx Model (Springer Science & Business Media, 2000).
Therneau, T. M. A Package for Survival Analysis in R. https://CRAN.R-project.org/package=survival (2023).
Corbett, R., Rokita, J. L., Sullivan, P., Naqvi, A. S. & Sickler, A. Diskin-Lab-Chop/Pbta-Germline-Somatic: V.2.0.0 - Nature Communications Manuscript Provisional Acceptance and Manuscript Resubmission, Patch 1. Zenodo, https://doi.org/10.5281/ZENODO.14833406. (2025).
Acknowledgements
The authors thank the patients and families for donating tissue to the pediatric oncology community and the Children’s Brain Tumor Network and Pacific Pediatric Neuro-Oncology Consortium for generating the sequencing data used for this work. This work was funded in part by National Institutes of Health (NIH) grants R03CA287169 (S.J.D. and J.L.R.), R03OD036498 (J.L.R.), U24OD038422 (S.J.D. and J.L.R.), R03CA230366 (S.J.D.), the NIH Kids First Cloud Credits Program (S.J.D. and J.L.R.), the Children’s Brain Tumor Network, the Chad Tough Foundation, and the anonymous private investors to the Children’s National Hospital Brain Tumor Institute. This study involved collaboration with Penn Medicine BioBank and Regeneron Genetics Center. A complete list of individuals and their contributions is included in the Supplementary Information.
Author information
Authors and Affiliations
Contributions
S.J.D., S.P.M., A.J.W., M.B., K.A.C., R.J.C., J.L.R. and R.S.K. conceived and designed the study. R.J.C., R.S.K., Z.V., M.A.B., S.P., J.L.R., S.J.D., A.S.N., S.M.W., J.M.D. and A.S. developed or ran primary workflows to process the data. M.A.B., S.P., J.M.D. and A.S. developed and wrote new software for this project. R.J.C., R.S.K., M.A.B., S.P., B.Z., C.Z., and J.L.R. wrote scientific analysis code. A.S.N., A.C., R.S.K., R.J.C., M.A.B., Z.G., E.C.C.C., P.J.S., J.L.R. and S.J.D. reviewed and validated clinical or analytical results. R.J.C., R.S.K., S.J.D., J.L.R., M.B., S.P.M., S.W.M., K.A.C., M.L., S.M.W. and A.J.W. performed investigation of clinical or variant data. R.S.K., R.J.C., J.L.R. and A.S.N. created, or assisted with creation of, visualizations. P.B.S., A.C.R., SJ.D., J.L.R., A.J.W. and A.P.H. provided personnel or other resources to complete this study. J.L.R., J.L.M., R.J.C., Z.G., E.B., H.D., R.H., Y.Z. and K.N.M. curated data. R.J.C., J.L.R. and S.WM. wrote the original draft and J.L.R., S.J.D., A.J.W., S.M.W., S.P., M.B., S.P.M., R.J.C., K.A.C. and E.M.G. reviewed and edited the manuscript. J.L.R. and S.J.D. supervised the study. S.J.D., J.L.R., A.C.R. obtained funding for this study. S.J.D. is responsible for maintaining processed PMBB data for this study. S.J.D. and J.L.R. are responsible for maintaining the code, docker image, and processed PBTA data for this study.
Corresponding authors
Ethics declarations
Competing interests
A.J.W. is on the Scientific Advisory Boards for Alexion and DayOne. A.J.W. has served as a consultant for Ipsen. M.B. is a consultant for Alexion and Springworks. The remaining authors declare no competing interests.
Peer review
Peer review information
Nature Communications thanks the anonymous reviewers for their contribution to the peer review of this work. A peer review file is available.
Additional information
Publisher’s note Springer Nature remains neutral with regard to jurisdictional claims in published maps and institutional affiliations.
Supplementary information
Rights and permissions
Open Access This article is licensed under a Creative Commons Attribution-NonCommercial-NoDerivatives 4.0 International License, which permits any non-commercial use, sharing, distribution and reproduction in any medium or format, as long as you give appropriate credit to the original author(s) and the source, provide a link to the Creative Commons licence, and indicate if you modified the licensed material. You do not have permission under this licence to share adapted material derived from this article or parts of it. The images or other third party material in this article are included in the article’s Creative Commons licence, unless indicated otherwise in a credit line to the material. If material is not included in the article’s Creative Commons licence and your intended use is not permitted by statutory regulation or exceeds the permitted use, you will need to obtain permission directly from the copyright holder. To view a copy of this licence, visit http://creativecommons.org/licenses/by-nc-nd/4.0/.
About this article
Cite this article
Corbett, R.J., Kaufman, R.S., McQuaid, S.W. et al. Germline pathogenic variation impacts somatic alterations and patient outcomes in pediatric central nervous system tumors. Nat Commun 16, 10282 (2025). https://doi.org/10.1038/s41467-025-65190-4
Received:
Accepted:
Published:
Version of record:
DOI: https://doi.org/10.1038/s41467-025-65190-4








