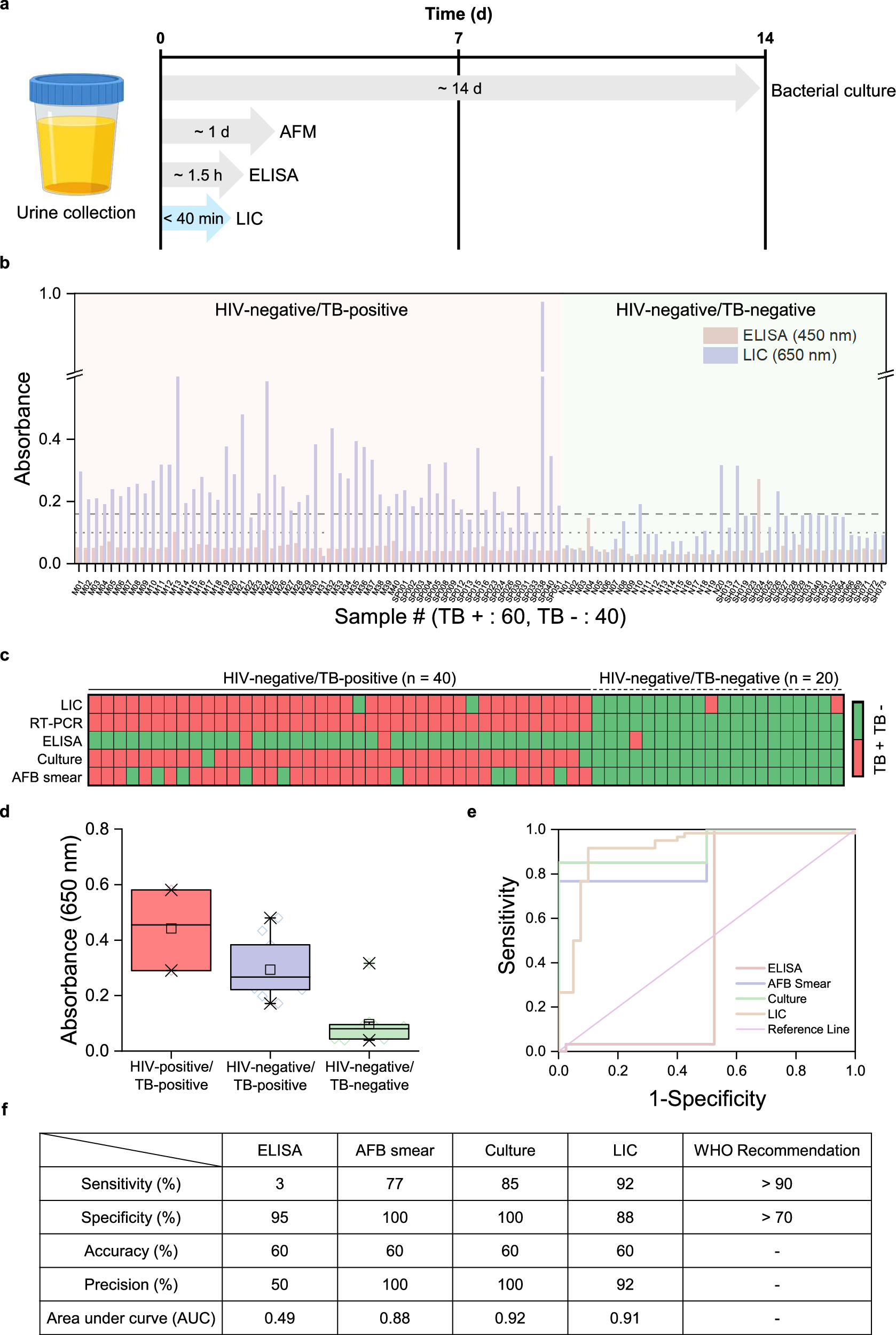
Fig. 5: Clinical validation of LIC by using HIV-negative/TB-positive, HIV-negative/TB-negative patients’ urine samples.

a The detection rates compared between LIC and other conventional detection methods. Created in BioRender. Jung, H. (https://BioRender.com/8rz9zwn.) b Absorbance value of LIC and ELISA. c Heatmap for distinguishing result of ELISA, AFB smear, culture and LIC. d Boxplots comparing the results of LAM test enrolled clinical HIV-positive/TB-positive, HIV-negative/TB-positive, and HIV-negative/TB-negative patients. Medians are indicated by center lines; boxes denote interquartile ranges (IQR, 25th–75th percentile), and whiskers extend to the most extreme values within 1.5 × IQR. Statistical comparisons were performed using two-tailed t-tests. Sample sizes were 3 patients for the HIV-positive/TB-positive group and 10 patients each for the HIV-negative/TB-positive and HIV-negative/TB-negative groups. Each data point represents one patient. The HIV-negative/TB-negative group served as the negative control. e Receiver operating characteristic curve (ROC) of LAM detection and comparison of diagnostic values obtained using ELISA, AFB smear, culture and LIC. f Performance summary of various methods for detecting M.tb.