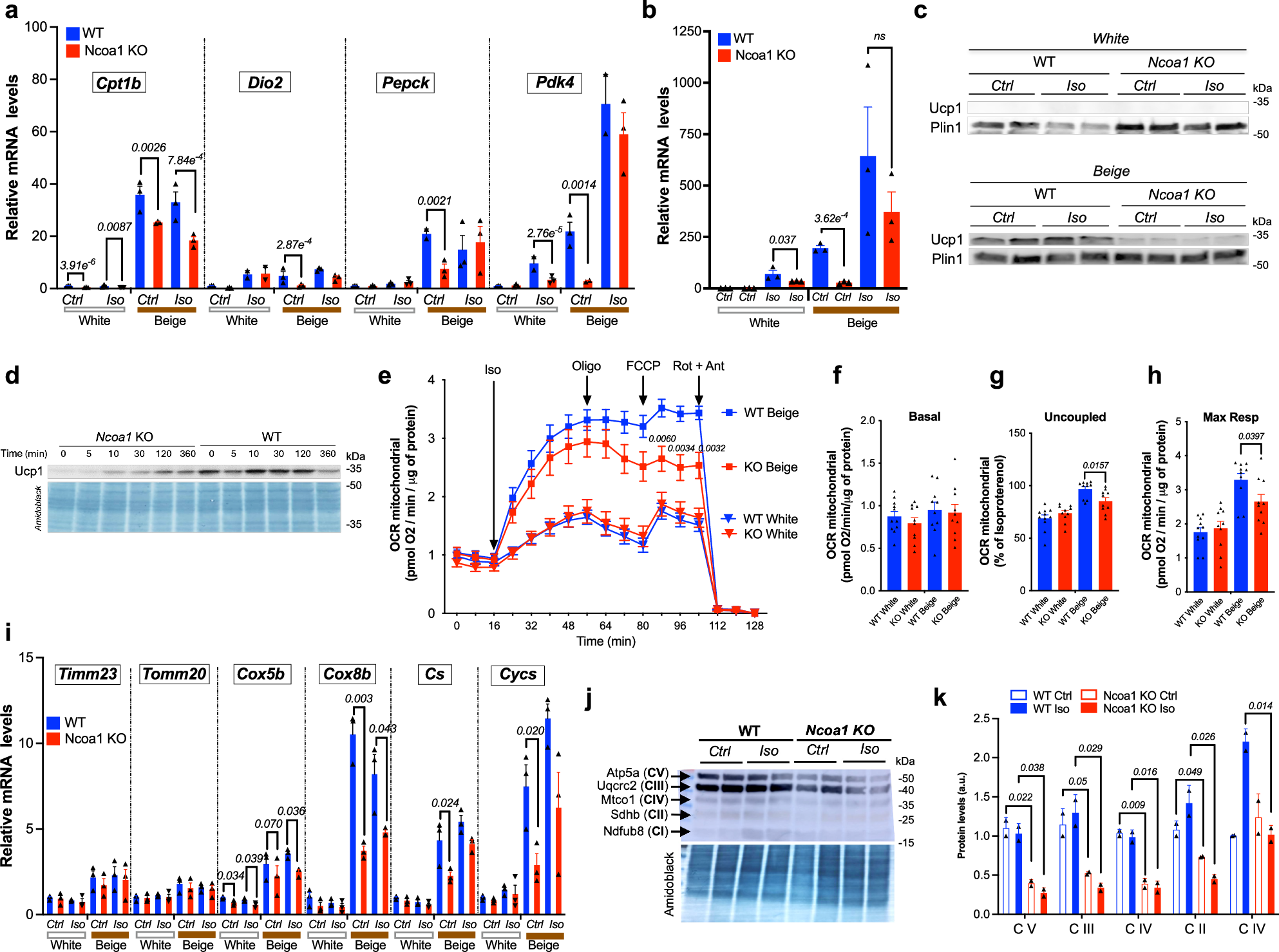
Fig. 2: Cell-autonomous regulation of beiging by Ncoa1 through control of Ucp1 expression and activity.
From: NCOA1 is a gatekeeper of the sexually dimorphic thermogenic activity of white adipose tissue

a qRT-PCR analysis of annotated genes in white or beige adipocytes differentiated from stromal vascular fraction (SVF) cells of subcutaneous adipose tissue (SAT) of 16–20-week-old female Ncoa1 KO and WT mice, under basal conditions (Ctrl) or after 1 μM isoproterenol (Iso, 2 h). n = 3 biological replicates per condition were used. b qRT-PCR analysis of Ucp1 in white or beige adipocytes from SAT SVF of Ncoa1 KO and WT mice, with or without isoproterenol. n = 3 biological replicates per condition were used. c Western blot analysis of Ucp1 protein levels in white or beige adipocytes from SAT SVF of Ncoa1 KO and WT mice, in Ctrl or Iso conditions. Two biological replicates were loaded for each condition on the same blot. Plin1 was used as a loading control. This was repeated n = 3 independent times with similar results. d Western blot monitoring Ucp1 protein accumulation kinetics after Iso treatment in beige adipocytes from Ncoa1 KO and WT mice. Amidoblack staining served as a loading control. This was repeated n = 3 independent times with similar results. e Representative Seahorse experiments assessing oxygen consumption rate (OCR) in white or beige adipocytes from SAT SVF of WT and Ncoa1 KO mice. Cells were sequentially exposed to Iso, oligomycin (Oligo; ATP synthase inhibitor), FCCP (uncoupler), and rotenone (Rot) + antimycin A (Ant; electron transport inhibitors). n = 10 – 11 biological replicates per condition. This was repeated twice independently with similar results. f–h Quantification of basal, uncoupled, and maximal respiration from Seahorse data in (e). i qRT-PCR of genes involved in mitochondrial function in white or beige adipocytes from SAT SVF of 12-week-old female Ncoa1 KO and WT mice, in Ctrl and Iso conditions. n = 3 biological replicates per condition were used. j Western blot analysis of proteins from the five mitochondrial complexes in beige adipocytes from Ncoa1 KO and WT mice, with or without Iso. Amidoblack served as the loading control. Two biological replicates were loaded for each condition on the same blot. This was repeated 2 independent times with similar results. k Quantification of Western blot in (j) using Image Lab 5.0. Data represent mean ±SEM. Unpaired two-sided t-test was applied for panels a, b, e–i, and k. Source data provided as a Source Data file.