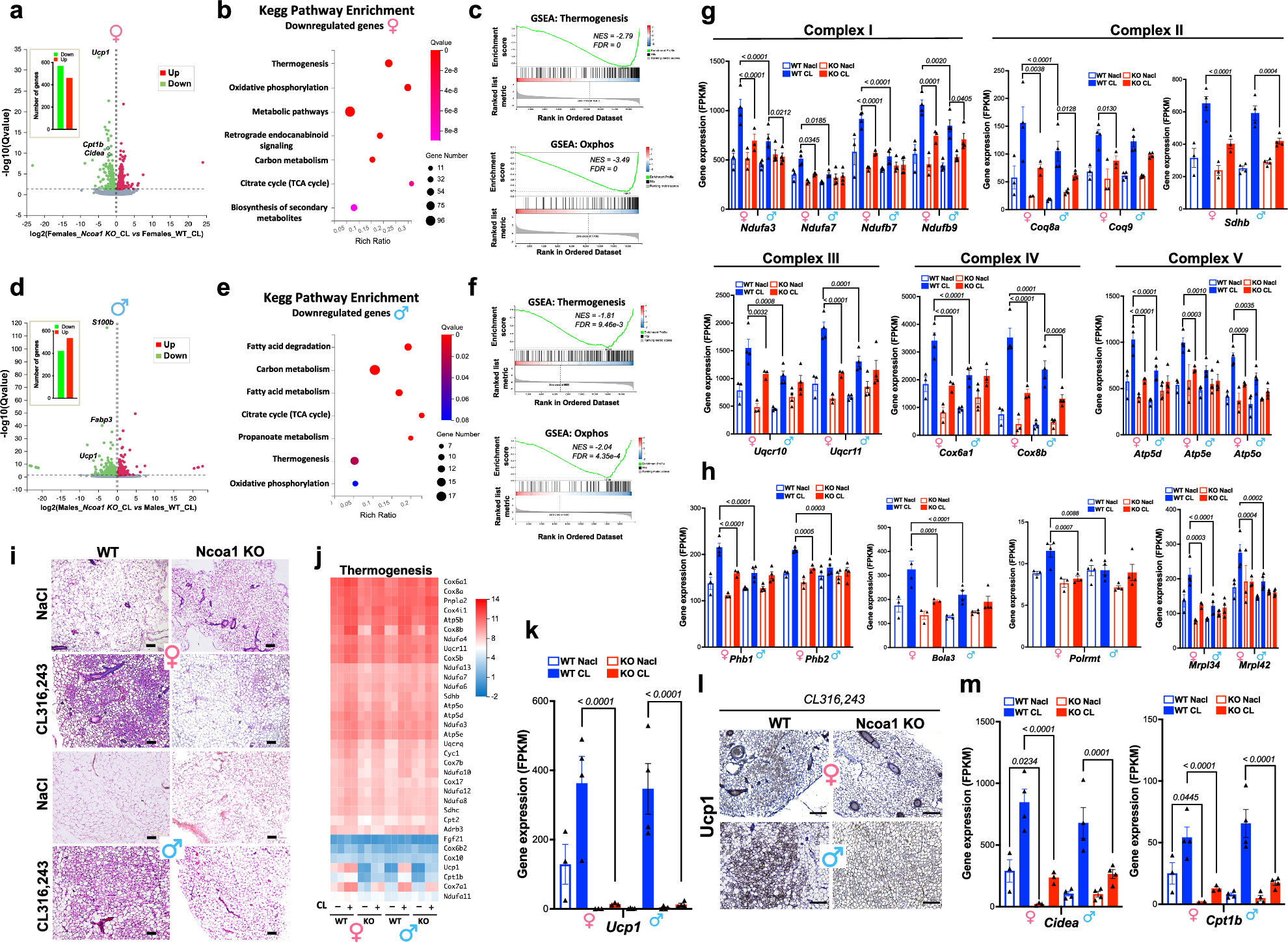
Fig. 3: Ncoa1 contributes to CL316,243- and cold-induced beiging of subcutaneous fat via sex-selective mechanisms.
From: NCOA1 is a gatekeeper of the sexually dimorphic thermogenic activity of white adipose tissue

a Volcano plot and total number of differentially expressed genes (DEGs) in SAT of female Ncoa1 KO vs. WT mice treated with CL316,243 (CL), analyzed by DESeq2 (log2FC ≥ 0.25; q ≤ 0.05). n = 4 animals per group, except for females WT NaCl, Ncoa1 KO NaCl, and Ncoa1 KO CL: n = 3 per group. b KEGG pathway enrichment bubble plot of downregulated genes in female Ncoa1 KO vs. WT mice after CL treatment. Bubble size indicates number of genes, color indicates Q-value, and rich factor represents DEG proportion per pathway. c Gene set enrichment analysis (GSEA) plots showing thermogenesis (KEGG:04714; top) and oxidative phosphorylation (KEGG:00190; bottom) in SAT of female Ncoa1 KO vs. WT mice treated with CL. d Volcano plot of DEGs in SAT of male Ncoa1 KO vs. WT mice after CL treatment (DESeq2, log2FC ≥ 0.25; q ≤ 0.05). n = 4 males per group. e KEGG pathway enrichment bubble plot of downregulated SAT genes in male Ncoa1 KO vs. WT mice after CL treatment. f GSEA plots of thermogenesis and oxidative phosphorylation in SAT of male Ncoa1 KO vs. WT mice after CL. g, h Expression of genes encoding proteins of the respiratory chain complexes (g) and mitochondrial proteins (h) in SAT of male or female Ncoa1 KO and WT mice treated with CL or vehicle (NaCl). n = 4 animals per group, except for females WT NaCl, Ncoa1 KO NaCl, and Ncoa1 KO CL: n = 3 per group. i Representative H&E staining of SAT from WT and Ncoa1 KO mice treated with CL or NaCl. Scale bar: 100 μm. j Heatmap of thermogenic gene expression in SAT from male and female WT and Ncoa1 KO mice treated with CL or NaCl. n = 4 animals per group, except for females WT NaCl, Ncoa1 KO NaCl, and Ncoa1 KO CL: n = 3 per group. k Ucp1 mRNA levels in SAT from female and male WT and Ncoa1 KO mice after 7 days of CL or NaCl. n = 4 animals per group, except for females WT NaCl, Ncoa1 KO NaCl, and Ncoa1 KO CL: n = 3 per group. l Representative Ucp1 immunohistochemistry in SAT from male and female WT and Ncoa1 KO mice after CL. Scale bar: 200 μm. m RNAseq analysis of beiging genes (Cidea, Cpt1b) in SAT from male and female WT and Ncoa1 KO mice treated with CL or NaCl. n = 4 animals per group, except for females WT NaCl, Ncoa1 KO NaCl, and Ncoa1 KO CL: n = 3 per group. Values represent mean ±SEM. Data analyzed by two-way ANOVA with Fisher’s LSD test in panels g, h, k, and m. Source data provided as a Source Data file.