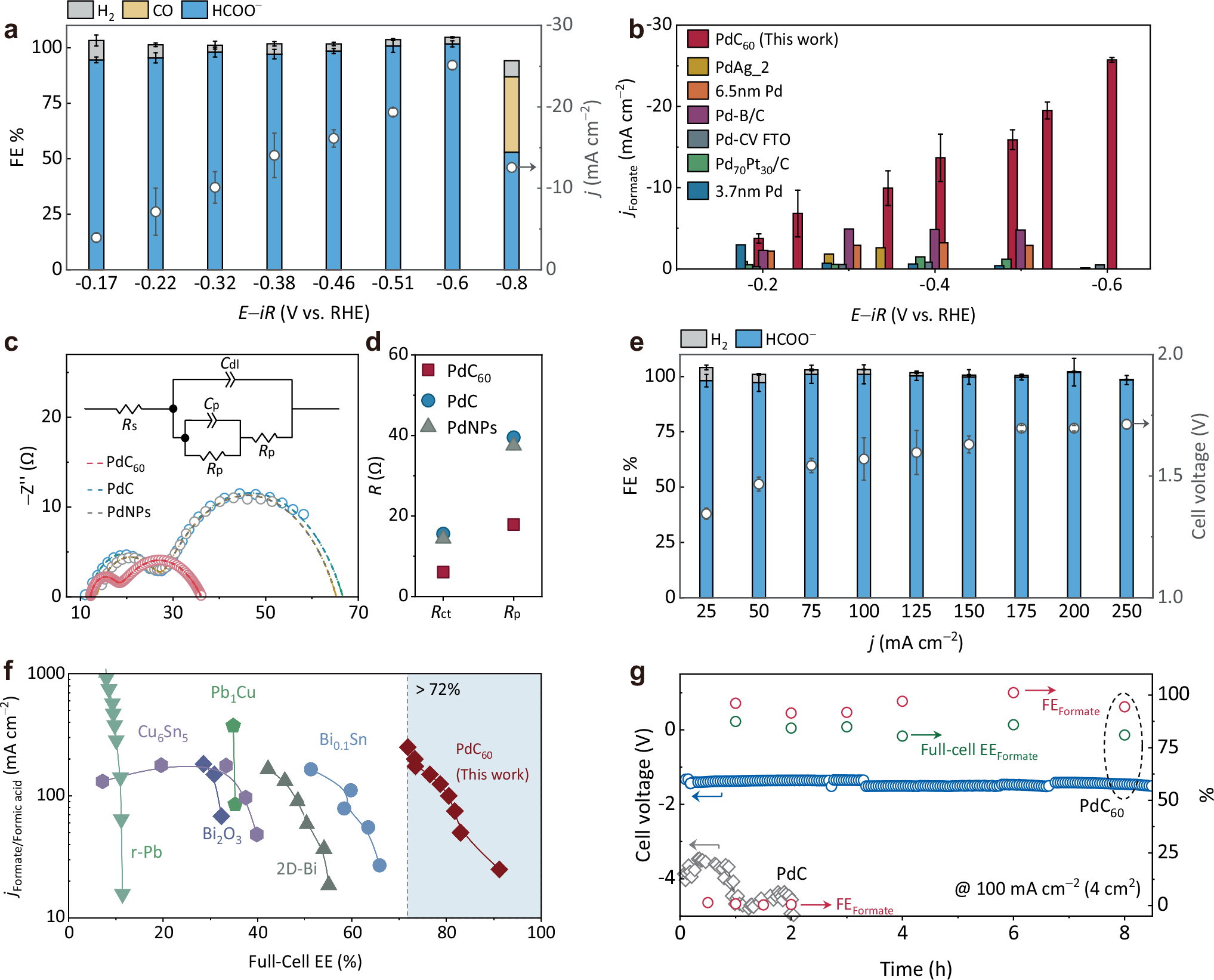
Fig. 2: CO2R performance of the obtained catalysts.

a FEs and current density of CO2R on PdC60 (1 mg cm−2) at various cathodic potentials in an H-type cell using CO2-saturated 0.1 M KHCO3 as the electrolyte (pH = 6.80 ± 0.05, CO2 flow rate = 20 sccm). The reaction was conducted at 25 °C. b jFormate of PdC60 and documented state-of-the-art catalysts on the function of cathodic potential in H-type cell. PdC60 demonstrates improved jFormate in an extended potential window. c Nyquist plots at −0.2 V in CO2-saturated 0.1 M KHCO3 for PdC60, PdC and pristine PdNPs. d Fitted Rct and Rp by Z-view, indicating the facilitated reaction kinetics of PdC60. e CO2R performance of PdC60 (1 mg cm−2) assessed in 4 cm2 MEA reactor, with humified CO2 flowed through the cathode side (flow rate = 20 sccm) and 1 M KOH as the anolyte (pH = 14.05 ± 0.02, heated to 60 °C). f Full-cell energy efficiency of PdC60 and state-of-the-art electrocatalysts (Sn, Bi, and Pb-based) for CO2R to formate or formic acid. g Stability assessment of PdC60 and PdC (1 mg cm−2 for both) at 100 mA cm−2 in 4 cm2 MEA reactor, with humified CO2 flowed through the cathode side (flow rate = 20 sccm) and 1 M KOH as the anolyte (pH = 14.05 ± 0.02, heated to 60 °C). The error bars represent standard deviations from three independent measurements. Typical solution resistance for 0.1 M KHCO3 was measured to be 11.9 Ω ± 1.5 Ω. All potentials were corrected with 100% iR compensation, except for the cell voltage reported in the MEA measurement (e). Source data are provided as a Source data file.