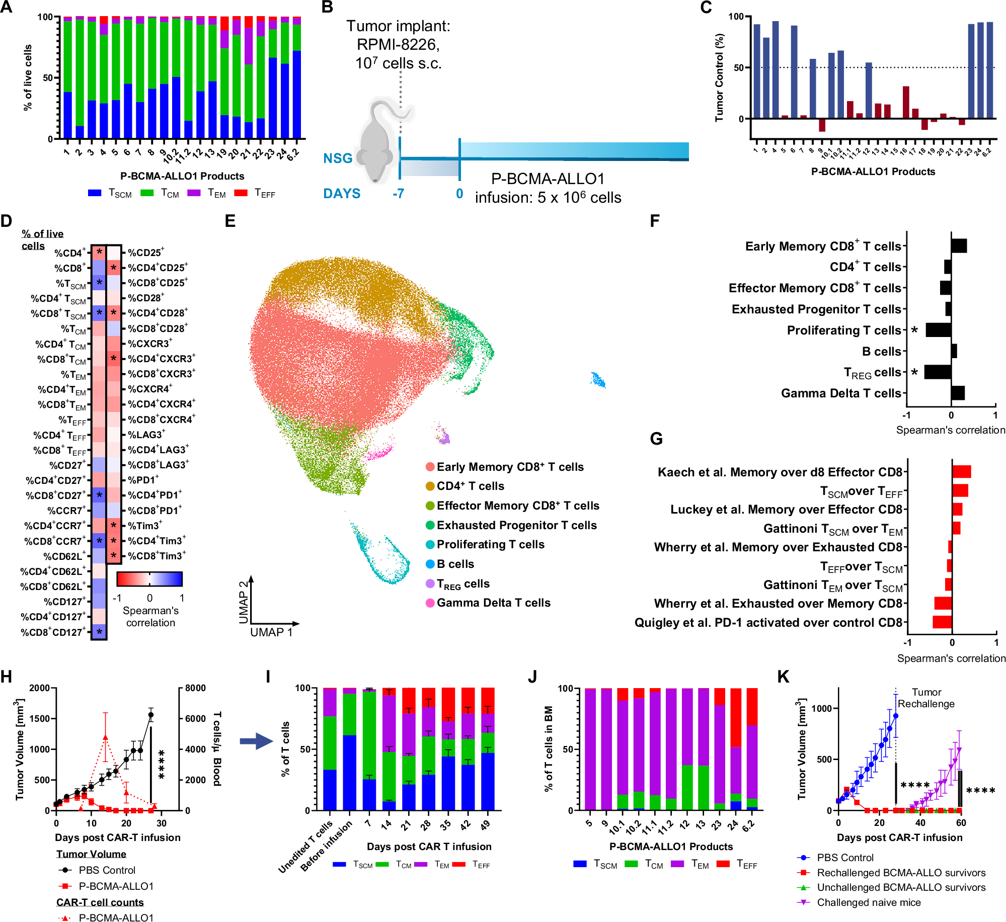
Fig. 2: Memory phenotype in P-BCMA-ALLO1 correlates with tumor control.

A Across multiple P-BCMA-ALLO1 research use lots, a high percentage of TSCM and TCM was observed. B These lots were evaluated for in vivo efficacy with a 5 × 106 P-BCMA-ALLO1 dose (n = 6–8 mice per group) infused into a xenograft RPMI-8226 tumor model in NSG mice, (C) which differentiated lots based on their tumor control derived from the area under the curve of the growth curve (ineffective or <50% tumor control, blue; effective or ≥50% tumor control, red). D The heatmap of Spearman’s correlations between memory phenotype, and activation and exhaustion markers measured by flow cytometry against P-BCMA-ALLO1 in vivo efficacy (n = 25-27 lots). (E) Single cell RNA sequencing of a smaller subset (n = 18 lots) revealed 7 unique clusters in UMAP space. Spearman’s correlations between (F) the frequency of the different cluster phenotypes or (G) enrichment scores for key memory or effector genesets against tumor control. H The tumor growth curve and (I) memory phenotype of peripheral blood CAR-T in vivo of an effective P-BCMA-ALLO1 lot (24, n = 6 mice per group for (H),(I)). J The memory phenotype of P-BCMA-ALLO1 found in bone marrow after the end of in vivo studies (28-49 days post CAR-T infusion). K Tumor growth in vivo dosed with an effective P-BCMA-ALLO1 lot (4), which, after completely controlling tumor by day 28, was rechallenged for another 32 d (n = 6 mice per group). The statistical analyses in (D), (F), and (G) were conducted using a two-tailed student’s t-test. Statistical analysis performed in (H) and (K) used a one-way ANOVA at the particular time point with Tukey’s test for pairwise comparison. All error bars in this figure represent standard deviation. *: p < 0.05, ****: p ≤ 0.0001. Source data are provided as a Source Data file.