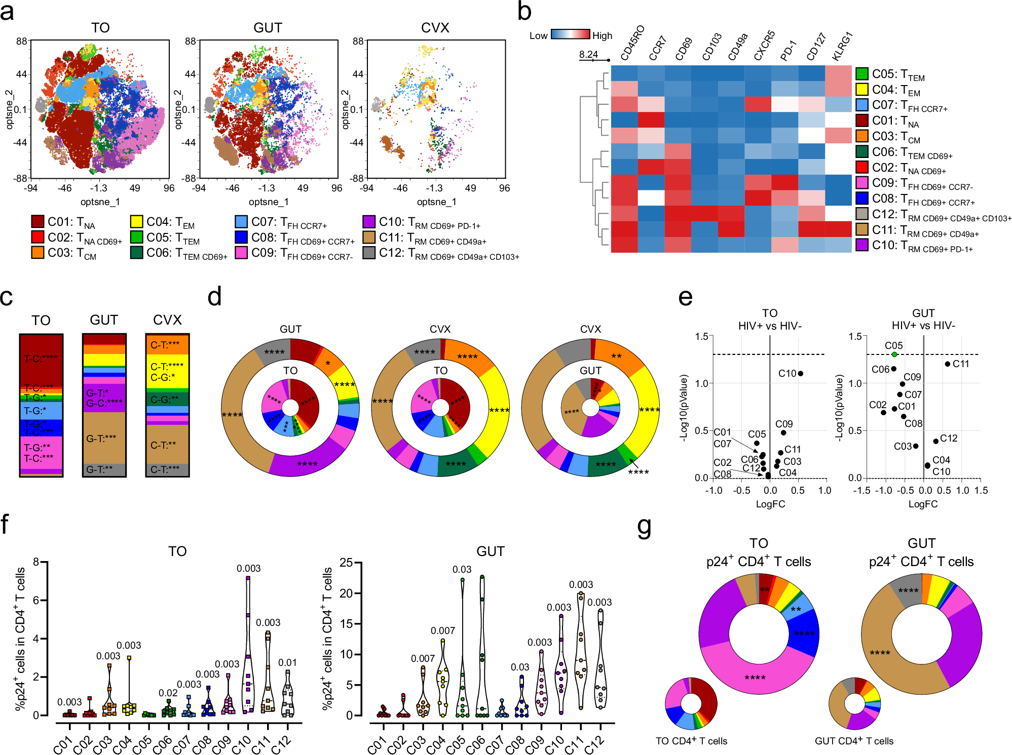
Fig. 3: Distinct CD4+ T-cell compartments in the tissue models and differential distribution of HIV infection in tonsillar and intestinal tissues.

a Opt-SNE plots displaying the distribution of the identified CD4+ T-cell clusters from uninfected tonsils (TO,T) at day 8, and intestines (GUT,G) and cervix (CVX,C) at day 9. (b) Heatmap illustrating the Mean Fluorescence Intensity (MFI) of the phenotypic markers across the clusters. c Stacked bar charts showing the median percentage of each CD4+ T-cell cluster from the uninfected tissues. Statistical comparisons were performed using two-sided Kruskal-Wallis tests, with Dunn’s post hoc correction, and significance indicated (*p < 0.05; **p < 0.01, ***p < 0.001; ****p < 0.0001). d Pie charts representing pairwise comparisons of cluster proportions between the uninfected tissues. Median percentages are shown. Statistical values derived from the edgeR method (two-sided), with significance levels indicated (*p < 0.05; **p < 0.01; ***p < 0.001; ****p < 0.0001). e Volcano plots showing the differential cluster proportion between the uninfected (HIV-) and infected (HIV+) conditions in tonsillar and intestinal tissues. The edgeR method (two-sided) was employed, with green dots indicating statistically significant differences (p < 0.05). f HIV infection levels in CD4+ T-cell clusters. Graphs illustrating the percentage of p24+ cells within each cluster from tonsillar (day 8) and intestinal (day 9) tissues. Percentages in HIV- were subtracted. Medians and quartiles are represented. Statistical comparisons between infected and uninfected conditions were performed using a two-sided Wilcoxon test. g Pie charts depicting the contribution of each cluster to total HIV-infected CD4+ T cells from tonsillar and intestinal tissues. Percentages were calculated as the proportion of p24⁺ cells in each cluster relative to total p24⁺ CD4⁺ T cells. Medians are shown, and statistical comparisons between tissues were performed using a two-sided Mann-Whitney test (**p < 0.01; ****p < 0.0001). Smaller pie charts represent the median percentage of each cluster within the total CD4+ T-cell population. N = 9 biological replicates for tonsils and intestine, N = 10 for cervix in A-D. All experiments were independently replicated, each run including tissue samples from distinct donors. Source data are provided as a Source Data file.