Abstract
HIV persists in diverse tissues, with distinct cellular reservoirs presenting a major barrier to a cure and requiring targeted therapeutic strategies to address this heterogeneity. Here, we develop tissue models of HIV latency using human tonsillar, intestinal and cervicovaginal tissues. These models reveal differential HIV infection across CD4+ T-cell subpopulations, with ART partially restoring CD4+ T cells and reducing intact HIV DNA. T follicular helper cells (TFH CD69+ CCR7-) are the primary inducible reservoir in tonsils, while tissue-resident memory cells (TRM CD69+ CD49a+) dominate in the intestine. Identification of markers for inducible reservoirs shows that CD69, CD45RO, and PD-1 are shared across tissues, while CXCR5 in tonsils and CD49a in the intestine act as tissue-specific markers. Furthermore, using different latency reversal agents (LRAs) demonstrates that Histone Deacetylase Inhibitors (HDACis) fail to induce HIV in any tissue, the SMAC mimetic AZD5582 is effective only in a resident-memory CD4+ T-cell subpopulation in the intestine, and IL-15 exhibits the broadest reactivation potential across tissues and CD4+ T-cell subsets. These models provide insights into the inducible reservoir’s composition in different tissues and inform strategies for its elimination.
Similar content being viewed by others
Introduction
Despite significant progress in antiretroviral therapy (ART), HIV infection is still an incurable disease1,2. While ART effectively suppresses HIV viremia in the bloodstream of people with HIV (PWH), it cannot completely eradicate the virus from the body due to the establishment of viral reservoirs. These reservoirs are mainly comprised of a pool of long-lived HIV-infected cells generated early after infection3,4 and upon ART initiation5, which harbour integrated, intact HIV DNA capable of producing replicative viruses and largely evading the immune system6,7,8. HIV reservoirs are distributed across diverse cell subtypes and tissue compartments9,10,11,12,13,14,15,16,17, representing the primary barrier to curing HIV. Thus, identifying and understanding the distinctive characteristics of HIV reservoirs’ cells is essential for developing strategies aimed at eliminating HIV from the body.
HIV infects multiple immune cell populations18,19, but memory CD4+ T cells are recognized as the primary contributors to the long-lived viral reservoir20,21,22. Specifically, central memory (TCM), transitional memory (TTM), and effector memory (TEM) CD4+ T cells are identified as major cellular reservoirs of latent HIV in the peripheral blood of PWH on ART21,22,23,24. The pivotal role of less differentiated cell populations in HIV persistence has also been described25,26. While cellular reservoirs have been extensively studied in the bloodstream of PWH, the majority of CD4+ T cells, and consequently viral reservoirs, reside in tissues. Therefore, it is crucial to investigate HIV persistence within tissue compartments.
HIV has been detected in most tissues throughout the human body, including critical sanctuary sites such as lymphoid tissues (LT), the gastrointestinal tract, the central nervous system, and the reproductive tract17,27,28. These anatomical compartments may sustain low levels of viral production due to their immune-privileged environment29,30,31,32 or reduced penetration of antiretroviral drugs33,34,35. Furthermore, clonal expansion of latently infected CD4+ T cells represents another mechanism contributing to HIV persistence in these tissues36,37,38. Compelling evidence indicates that lymph nodes (LN), gut mucosa, and gut-associated lymphoid tissue (GALT) serve as major reservoirs for HIV in PWH on ART39,40,41. Moreover, a higher viral burden has been observed in the gastrointestinal and cervical tissues compared to peripheral blood in PWH on suppressive treatment9,41,42. In these tissue reservoirs, a significant proportion of the HIV resides within CD4+ T cells, with varying phenotypes and proportions across tissues, adding to the complexity of HIV reservoirs. Therefore, it is imperative to identify the specific CD4+ T-cell reservoirs within these tissues and develop strategies to purge them.
Certain CD4+ T-cell populations, such as follicular helper T cells (TFH) in LN and type 17 helper T cells (TH17) in the gut, are pivotal in sustaining persistent HIV infection within these tissues43,44,45. Moreover, tissue-resident memory T cells (TRM) have been identified as a critical cellular reservoir in the cervix and LN9,46. TRM cells are a non-circulating memory subpopulation found in multiple tissues that mediate rapid protective responses to site-specific infections47. The presence of TRM within distinct locations drives the development of TRM cells functionally and phenotypically diverse, yet all TRM cells share a core gene and protein profile47,48,49. They are characterized by the expression of CD69, which confers tissue retention properties47,50. TRM can also express the adhesion molecules integrin αE (CD103) and integrin α1 (CD49a), the immune checkpoint receptor PD-1, and the IL7 receptor-alpha chain (CD127)47,51,52. Notably, TRM are highly susceptible to HIV infection and possess enhanced proliferative capacity and longevity, making them potential targets for HIV persistence9,47,53,54,55,56. Moreover, the expression of PD-1 and CD127 on CD4+ T cells has been associated with a phenotype that predominantly supports latent HIV infection13,14. Our current understanding of how TRM cells contribute to tissue reservoirs is limited. Considering their widespread distribution and abundance throughout the body, further research into the role of TRM cells in HIV persistence is essential.
The diverse array of cellular reservoirs within tissues underscores the need to develop curative strategies capable of effectively targeting a wide range of cell populations to cure HIV. Recent efforts to eliminate the latent reservoir have focused on the “shock and kill” strategy. This approach uses latency reversal agents (LRAs) to reactivate HIV from latently infected cells, which are then cleared by virus-induced cytopathic effects or the immune system57,58. The effect of LRAs on circulating cellular reservoirs has been extensively studied22,59,60,61,62,63; however, information regarding their impact on HIV reservoirs within tissues is scarce. Differential responses to current LRAs have been observed among the various CD4+ T-cell subsets from the blood22,59,61, suggesting that cell populations within tissue compartments may also exhibit varying responses. Characterizing the susceptibility of distinct tissue CD4+ T-cell subpopulations to pharmacological HIV reactivation is crucial for designing more effective therapies aimed at reducing HIV reservoirs. Nevertheless, the limited and challenging accessibility to tissue samples from PWH hinders these studies.
In our study, we established models of latent HIV infection using human tonsillar, intestinal and cervicovaginal explants. We aimed to characterize productive and persistent viral infection, identify inducible HIV reservoirs, and evaluate the efficacy of various LRAs in these tissues. Our results showed a differential distribution of HIV infection among CD4+ T-cell subpopulations across tissues. We also demonstrated the presence of inducible HIV reservoirs in our tissue models, primarily localized within TFH cells in the tonsils and TRM subsets in the intestinal tissue. Importantly, our study revealed distinct reactivation patterns of several LRAs, not only between tissues but also across different CD4+ T-cell populations in these tissues, highlighting the tissue-specific and cell-specific nature of both HIV reservoir establishment and viral reactivation. These findings underscore the importance of developing therapeutic strategies with a broader spectrum of activity to target the different cellular reservoirs within anatomical compartments.
Results
Development of explant models for the study of HIV persistence in tissues
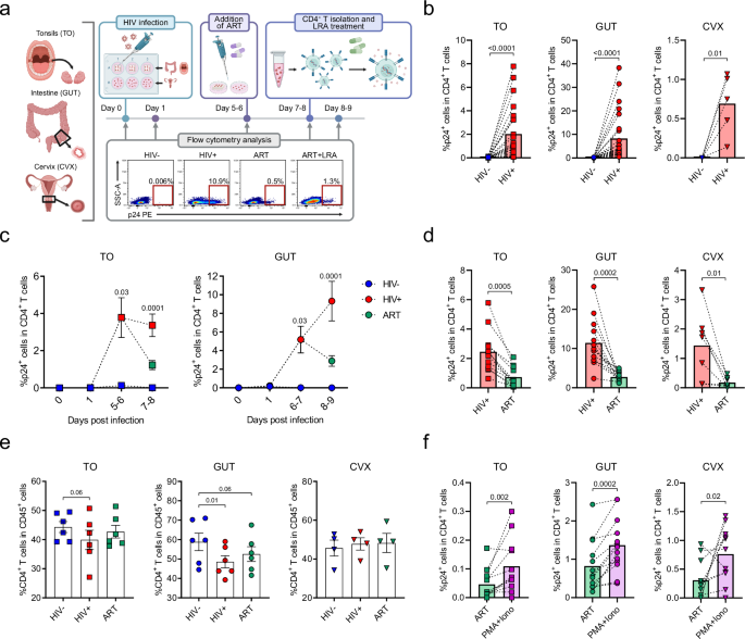
We initially worked on the establishment of three different explant models to characterize persistent HIV infection in human tissues. Tonsillar, intestinal and cervicovaginal explants were obtained from routine surgeries of uninfected donors and dissected into small blocks. Tissue blocks were cultured, HIV-infected and ART-treated as described in the schematic representation in Fig. 1a. First, we assessed the viability of total tissue-derived cells and CD4⁺ T cells throughout the culture period (Supplementary Fig. 1). While a general decline in overall tissue viability was observed over time, CD4⁺ T-cell viability was comparatively less impacted and remained largely stable, supporting the use of these tissue models for reliable analysis of HIV infection dynamics and reservoir establishment. Next, we identified the optimal conditions for establishing HIV infection in the explant models. To achieve this, we monitored the progression of infection by assessing intracellular p24 expression in CD4+ T cells throughout both productive and treated viral infection. Longitudinal analyses were performed for the tonsillar and intestinal models, but were not feasible for the cervicovaginal model due to the limited size of the explants. A robust and consistent HIV infection was evident by day 5 in the tonsillar tissue (medianTO= 1.0% p24+ in CD4+ T cells, pTO < 0.0001) and by day 6 in the intestinal and cervical tissues (medianGUT = 3.6% p24+ in CD4+ T cells, pGUT < 0.0001; medianCVX = 0.8% p24 in CD4+ T cells, pCVX = 0.06) (Fig. 1b, c). Intestinal explants consistently exhibited higher levels of HIV infection compared to tonsillar and cervicovaginal explants, and ART administration effectively and significantly reduced HIV infection in all tissues within two to three days (median decrease in the percentage of p24+ cells: TO = 77%, GUT = 68% and CVX = 84%) (Fig. 1c, d). Notably, the production of p24 was not entirely abrogated by ART (medianTO= 0.5%, medianGUT = 2.3% and medianCVX = 0.05%) (Fig. 1d). Additionally, we analysed longitudinal changes in key immune populations in the tonsillar and intestinal models, including CD4+ T and CD8+ T cells; NK cells (total CD56+ NK cells, as well as CD56+ CD16+ and CD56+ CD16- subsets) and B cells. An example of the gating strategy used for these analyses is shown in Supplementary Fig. 2a–c. Overall, HIV infection did not cause significant alterations in the proportion of CD8+ T cells, NK cells and B cells (Supplementary Fig. 3). However, viral infection reduced the percentage of CD4+ T cells in both tissues, which was partially reverted after ART introduction (Fig. 1e, Supplementary Fig. 3). We also examined the impact of HIV infection and ART administration on CD4+ T cells within cervical tissue (Supplementary Fig. 4); however, no significant changes were observed, potentially due to fluctuations in the proportions of other cellular populations that may have overshadowed these effects (Fig. 1e).
a Representation of the experimental workflow for studying productive and latent HIV infection in tonsillar (TO), intestinal (GUT) and cervicovaginal (CVX) tissues. Conditions: uninfected (HIV-), infected (HIV+), ART-treated (ART), and ART-treated LRA-stimulated (ART+LRA). Created with BioRender: Genescà, M. (2025) https://BioRender.com/wd0r7zx. b Productive HIV infection in the tissue models. Graphs display the percentages of p24+ cells in CD4+ T cells from uninfected and infected tonsils (day 5), and intestinal and cervical tissues (day 6). N = 23, 26 and 5 biological replicates for tonsils, intestine and cervix. Means are represented. c Longitudinal monitoring of HIV infection in tonsillar and intestinal tissue models. Graphs show the percentage of p24+ cells in CD4+ T cells under uninfected, infected and infected ART-treated conditions over 8-9 days. N = 6 biological replicates per tissue. Means and standard error of the means (SEM) are shown. d Effect of ART on HIV infection in tissue models. Graphs display the frequencies of p24+ cells in CD4⁺ T cells from HIV-infected tissues with or without ART for 2–3 days. N = 12, 13 and 7 biological replicates for tonsils, intestine and cervix. Means are represented. e Impact of HIV infection and ART on CD4+ T cells. Graphs depict the frequencies of CD4+ T cells under uninfected, infected and infected ART-treated conditions in all tissue models at days 7-9. N = 6, 6 and 4 biological replicates for tonsils, intestine and cervix. Means and SEM are depicted. f Viral reactivation of the inducible reservoir in the tissue models. Graphs show the frequencies of p24+ cells in CD4+ T cells isolated from HIV-infected ART-treated tissue blocks either unstimulated or stimulated with phorbol 12-myristate 13-acetate and ionomycin (PMA+Iono). N = 12, 13 and 11 biological replicates for tonsils, intestine and cervix. Means are represented. Statistical comparisons between conditions were performed using the Wilcoxon test (b, c, d, f) and the Friedman test (c, e), both two-sided. Significance levels are indicated numerically. All experiments were independently replicated, each run including tissue samples from distinct donors. Source data are provided as a Source Data file.
Next, we evaluated the presence of inducible reservoirs by triggering viral reactivation in the tissue models under ART. Pharmacological stimulation using phorbol 12-myristate 13-acetate (PMA) and ionomycin on isolated ART-treated CD4+ T cells from all tissues modestly reduced cell viability (Supplementary Fig. 5), but led to a significant increase in the percentage of intracellular p24 (median increase in the percentage of p24+ cells: TO = 66%, GUT = 41% and CVX = 44%), confirming the presence and reactivation of HIV reservoirs within tissues (Fig. 1f). Interestingly, the percentage of p24+ cells under PMA/ionomycin stimulation was higher in the cervix (median = 0.8%) compared to the tonsils (median = 0.1%) (Fig. 1f), despite the cervix having lower levels of productive infection (Fig. 1b, d). This discrepancy may be due to the smaller number of cells isolated from cervicovaginal tissue, which could overestimate its reactivation potential.
Finally, we analysed the size of the established HIV reservoirs within the tissues after 7-8 days of productive infection. The Intact Proviral DNA Assay (IPDA) was performed on positively isolated CD4+ T cells from tonsillar and intestinal tissue blocks to quantify the different forms of HIV DNA (intact, 3’ deleted/hypermutated and 5’ deleted variants). Due to the limited number of CD4+ T cells isolated from cervicovaginal tissue, we measured only the amount of total HIV DNA using quantitative PCR (qPCR). Intestinal CD4+ T cells harboured the most HIV DNA, followed by tonsillar and cervicovaginal cells (Fig. 2a), consistent with the infection frequencies observed (Fig. 1d). When quantifying the distinct HIV DNA forms, we found that 14% of the proviruses in tonsillar CD4+ T cells exhibited intact DNA, a proportion comparable to the 15% observed in CD4+ T cells from the intestine (Fig. 2b). In both tissues, the 5’-deleted variant was the most prevalent form (meanTO = 49%, meanGUT = 50%), followed closely by the hypermutated variant (meanTO= 37%, meanGUT = 35%). Overall, the proportions of HIV DNA forms were similar between the two tissues, with no statistically significant differences observed (Fig. 2c). After ART administration, we observed a significant decline in total HIV DNA levels across all tissues (Fig. 2d). All forms of HIV DNA in tonsillar and intestinal tissues were reduced, with the decrease of the intact HIV DNA form being slightly more pronounced (Fig. 2d). It is important to note that, during active infection, a fraction of productively infected cells may still express CD4 and therefore be included in the positively selected CD4⁺ population. This could partly account for the pronounced decline in HIV DNA observed following ART initiation.
a Violin plots showing the quantification of total HIV DNA in infected CD4+ T cells from tonsils (TO) at day 7, and intestinal (GUT) and cervicovaginal (CVX) tissues at day 8. Medians and quartiles are represented. b Proportion of HIV DNA forms in CD4+ T cells during productive infection. Pie charts depict the percentages of intact, hypermutated, and 5' deleted HIV DNA forms within infected CD4+ T cells from tonsillar (day 7) and intestinal (day 8) tissues. Mean values are shown. c Comparison of the percentages of HIV DNA forms in CD4+ T cells from infected tonsillar (day 7) and intestinal (day 8) tissues. Mean values and standard error of the means (SEM) are represented. d HIV DNA forms in tonsillar and intestinal models and total HIV DNA in cervical tissues during productive infection (HIV+) and after 2 days of ART (ART) (day 7 for tonsils and day 8 for intestinal and cervical tissues). Median percentages of reduction for all HIV DNA forms are indicated. Empty dots represent values below the limit of detection. N = 6 biological replicates each for tonsils and intestine, N = 8 for cervix. Statistical comparisons between conditions were conducted using the Kruskal-Wallis test with Dunn’s post hoc correction (a); the Mann-Whitney test (c); and the Wilcoxon test (d); all two-sided. Significance levels are indicated numerically. All experiments were independently replicated, each run including tissue samples from distinct donors. Source data are provided as a Source Data file.
Overall, we developed ex vivo tissue-based models to study inducible HIV reservoirs during ART in tonsillar, intestinal and cervicovaginal tissues. While we acknowledge the limitations inherent to in vitro systems, our models enable the assessment of HIV-associated changes, including a reduction in CD4+ T cells following infection, the partial protective effect of ART, and a measurable impact of ART on HIV DNA levels. In addition, we observed that these models respond to pharmacological agents known to induce viral reactivation. We believe that our tissue-based approach provides a more physiologically relevant context to study HIV latency and its potential reversal in tissues.
Distinct representation of CD4+ T-cell subpopulations across tissues and differential contribution to HIV infection in tonsillar and intestinal compartments
We then characterized the subset composition and phenotypic heterogeneity of the CD4+ T-cell repertoires in tonsillar, intestinal and cervicovaginal tissues. CD4+ T cells isolated from the tissue blocks were analysed via flow cytometry using a comprehensive panel of markers for T-cell differentiation, function and migration. Through unsupervised clustering based on the expression profiles of these markers (Supplementary Fig. 6a, b), we identified 12 clusters of CD4+ T cells (Fig. 3a, b). These CD4+ T-cell subsets included naïve T cells (C01-02 TNA: CD45RO- CCR7+), central memory T cells (C03, TCM: CD45RO+ CCR7+), effector memory T cells (C04, TEM: CD45RO+ CCR7-) and terminal effector memory T cells (C05-06, TTEM: CD45RO- CCR7-). TNA and TTEM populations were further differentiated based on the expression of the activation marker CD69: clusters C01 and C05 represented cells in a resting state (CD69-), while clusters C02 and C06 showed stimulated phenotypes (CD69+). Moreover, we identified follicular helper T cells (C07-09), characterized by the expression of the chemokine receptor CXCR5, which facilitates their proximity to B cells within lymph nodes, and PD-164 (TFH: CXCR5+ PD-1+). These TFH cells were further classified based on the differential expression of CCR7, which, together with CXCR5, is crucial for their positioning within lymph nodes and maturation65,66. Additionally, TFH cells were categorized based on the presence or absence of CD69, a receptor also associated with tissue retention47, distinguishing between resident (CD69+) and non-resident TFH cells (CD69-)67. Considering the marker expression profiles and in line with previous studies66,68,69, we defined C07:TFH CCR7+ as an early precursor population of pre-TFH cells, C08:TFH CD69+ CCR7+ as pre-TFH cells, and C09:TFH CD69+ CCR7- as mature germinal center (GC) TFH cells. Lastly, we identified three clusters of resident memory T cells, characterized by the essential expression of CD69 and the downregulation of CCR7, to ensure their retention within non-lymphoid tissues, as well as a memory phenotype (C10-12, TRM: CD45RO+ CCR7- CD69+). These TRM clusters differed in the expression of the adhesion molecules CD103 and CD49a, which determine their localization within tissues; as well as PD-1 expression47. The expression of the homoeostatic cytokine IL7 receptor CD127, commonly present in long-living memory T cells70, was analysed in the identified subsets and found to be higher in TRM clusters (C11 and C12), TFH cells (C07 and C08) and in the TCM subset (C03) (Fig. 3b, Supplementary Fig. 6a). Importantly, tissue memory CD4+ T cells expressing CD127 have previously been shown to contain latent HIV and be prone to viral reactivation14. Additionally, we assessed the expression of KLRG1, a marker associated with a more differentiated CD4+ T-cell profile71,72 which has also been identified as an immune inhibitory checkpoint receptor73. KLRG1 is expressed on CD4+ T cells harbouring inducible HIV genomes73 and clonally expanded proviruses46. We found that the TRM cluster C11 exhibited slightly higher KLRG1 expression (Fig. 3b, Supplementary Fig. 6a).
a Opt-SNE plots displaying the distribution of the identified CD4+ T-cell clusters from uninfected tonsils (TO,T) at day 8, and intestines (GUT,G) and cervix (CVX,C) at day 9. (b) Heatmap illustrating the Mean Fluorescence Intensity (MFI) of the phenotypic markers across the clusters. c Stacked bar charts showing the median percentage of each CD4+ T-cell cluster from the uninfected tissues. Statistical comparisons were performed using two-sided Kruskal-Wallis tests, with Dunn’s post hoc correction, and significance indicated (*p < 0.05; **p < 0.01, ***p < 0.001; ****p < 0.0001). d Pie charts representing pairwise comparisons of cluster proportions between the uninfected tissues. Median percentages are shown. Statistical values derived from the edgeR method (two-sided), with significance levels indicated (*p < 0.05; **p < 0.01; ***p < 0.001; ****p < 0.0001). e Volcano plots showing the differential cluster proportion between the uninfected (HIV-) and infected (HIV+) conditions in tonsillar and intestinal tissues. The edgeR method (two-sided) was employed, with green dots indicating statistically significant differences (p < 0.05). f HIV infection levels in CD4+ T-cell clusters. Graphs illustrating the percentage of p24+ cells within each cluster from tonsillar (day 8) and intestinal (day 9) tissues. Percentages in HIV- were subtracted. Medians and quartiles are represented. Statistical comparisons between infected and uninfected conditions were performed using a two-sided Wilcoxon test. g Pie charts depicting the contribution of each cluster to total HIV-infected CD4+ T cells from tonsillar and intestinal tissues. Percentages were calculated as the proportion of p24⁺ cells in each cluster relative to total p24⁺ CD4⁺ T cells. Medians are shown, and statistical comparisons between tissues were performed using a two-sided Mann-Whitney test (**p < 0.01; ****p < 0.0001). Smaller pie charts represent the median percentage of each cluster within the total CD4+ T-cell population. N = 9 biological replicates for tonsils and intestine, N = 10 for cervix in A-D. All experiments were independently replicated, each run including tissue samples from distinct donors. Source data are provided as a Source Data file.
Next, we determined the proportions of the identified clusters across tissues (Fig. 3c). The tonsillar tissue exhibited a high abundance of less differentiated subsets and TFH cells, consistent with existing literature74,75,76,77,78. Specifically, we observed a greater representation of clusters C01:TNA and C09:TFH CD69+ CCR7-, comprising 37% and 23% of the pool of CD4+ T cells, respectively (Fig. 3c). Conversely, TRM clusters predominated in the intestinal tissue. In particular, clusters C10:TRM CD69+ PD-1+ and C11:TRM CD69+ CD49a+ were the most abundant, accounting for 20% and 36% of the total CD4+ T cells, respectively (Fig. 3c). This prevalence of TRM cells within the human intestinal CD4+ T-cell compartment has been previously documented54,79. Similarly, in the cervicovaginal tissue, cluster C11:TRM CD69+ CD49a+ was the most abundant subset, comprising 27% of total CD4+ T cells, followed closely by cluster C04:TEM, which represented 24% of the pool (Fig. 3c). These findings align with prior reports describing a predominance of TEM and TRM CD4+ T cells in the cervical immune environment9,80,81. When comparing cluster distributions across tissues, only a few significant differences were observed between intestinal and cervical compartments, likely reflecting the greater divergence of tonsils from these tissues (Fig. 3c). Nevertheless, pairwise comparisons revealed that the majority of CD4⁺ T-cell populations differed significantly between tissues (Fig. 3d, Supplementary Fig. 7a).
We also evaluated HIV infection among all the identified CD4+ T-cell subsets from the tonsils and the intestine. This analysis could not be performed for the cervicovaginal tissue due to the limited amount of CD4+ T cells isolated. Firstly, we assessed the impact of productive infection in the abundance of the different clusters. Despite the ability of HIV to modify the phenotype of CD4+ T cells82,83,84, no novel clusters emerged in the HIV-infected conditions and we only observed a slight yet significant difference in the proportion of cluster C05:TTEM in the intestine (p = 0.049) (Fig. 3e). The proportions of the other clusters remained consistent in both tissues, indicating that the analysed phenotypes were not significantly altered. We then quantified HIV infection across the distinct CD4+ T-cell clusters by measuring the expression of the p24 viral protein. As expected, the percentages of p24+ cells were higher in the intestinal compared to the tonsillar CD4+ T cells (Fig. 3f). A significant HIV infection was observed across most subpopulations in tonsillar tissues, with notably higher infection levels detected in the TRM clusters, particularly in C10:TRM CD69+ PD-1+ (Fig. 3f). In the intestine, viral infection predominantly occurred within the TRM clusters C10:TRM CD69+ PD-1+, C11:TRM CD69+ CD49a+ and C12:TRM CD69+ CD49a+ CD103+. Comparable percentages of p24+ cells were detected in the subset C04:TEM, while lower yet significant levels of viral infection were observed in the clusters C03:TCM, C05:TTEM, C08:TFH CD69+ CCR7+ and C09:TFH CD69+ CCR7- (Fig. 3f). Interestingly, the subpopulation with the highest CD127 levels and slight KLRG1 expression (C11:TRM CD69+ CD49a+) was among the most significantly infected clusters in both tissues (Fig. 3f). Ultimately, we determined the contribution of each cluster to the overall infection within the total CD4+ T-cell population (Fig. 3g). The tonsils exhibited a dispersed distribution of infection but it primarily localized in TFH and TRM subsets. Clusters C08:TFH CD69+ CCR7+, C09:TFH CD69+ CCR7- and C10:TRM CD69+ PD-1+ made the greatest contributions to total levels of infection accounting for 13%, 40%, and 22% of the total p24+ CD4+ T cells, respectively (Fig. 3g, Supplementary Fig. 7b). Moreover, the contributions of clusters C01:TNA, C07:TFH CCR7+, C08:TFH CD69+ CCR7+ and C09:TFH CD69+ CCR7- to the overall infection were significantly higher in the tonsils than in the intestine (Fig. 3g). In contrast, infection concentrated in the TRM clusters C10:TRM CD69+ PD-1+, C11:TRM CD69+ CD49a+ and C12:TRM CD69+ CD49a+ CD103+ in the intestine, accounting for 26%, 49%, and 9% of the total p24+ CD4+ T cells respectively, with the contribution of C11 and C12 significantly surpassing those in the tonsils (Fig. 3g, Supplementary Fig. 7b).
Overall, our findings unveiled notable differences in the composition of the CD4+ T-cell compartments across the studied tissues, with TNA and TFH cells predominating in the tonsils, while intestinal and cervical CD4+ T cells primarily exhibited a TRM phenotype. The TFH fraction in the tonsils harboured the greatest number of infected cells, while HIV infection was primarily localized within the TRM subpopulations in the intestinal tissue. Moreover, the contribution of the CD4+ T-cell subsets to the total pool of HIV-infected cells differed markedly between tonsillar and intestinal tissues.
Tonsillar and intestinal inducible HIV reservoirs are constituted of distinct CD4+ T-cell subpopulations
As HIV reservoirs are established promptly following primary infection and shortly after the initiation of ART5, we aimed to identify the specific CD4+ T-cell clusters that constituted inducible HIV reservoirs within the pool of tonsillar and intestinal infected CD4+ T cells. To achieve this, tissue blocks were HIV-infected and treated with ART. Inducible viral reservoirs were identified after maximal cell activation. For that, we stimulated isolated ART-treated HIV-infected CD4+ T cells with PMA and ionomycin (Fig. 1a). First, we compared the proportions of CD4+ T-cell clusters under unstimulated and PMA/ionomycin-stimulated conditions, as treatment with these agents might induce phenotypic changes associated with T-cell activation and differentiation15,22,85,86,87. Thus, as previously reported22,86,88,89, we anticipated an upregulation of CD69 and PD-1 expression, and a downregulation of CXCR5 and CD127. Besides significantly altering some of the CD69- and non-TRM CD69+ clusters (C01:TNA, C02:TNA CD69+, C03:TCM, C04:TEM, C05:TTEM, C06:TTEM CD69+ and C07:TFH CCR7+), the proportion of the TRM subsets remained largely unchanged in both tissues (Supplementary Fig. 8a, b). Additionally, TFH cells expressing CD69 in the tonsils, which contributed the most to HIV infection, were similarly unaffected (Supplementary Fig. 8a). This indicated that these cells retained their phenotype following stimulation with PMA and ionomycin. One possible explanation is that CD69 expression was already elevated in these subsets and did not increase further following cell activation, as previously shown for TRM in cervix9. Next, we measured p24 expression in the clusters following viral reactivation (Fig. 4a). Five tonsillar and three intestinal clusters exhibited statistically significant viral reactivation, identifying them as inducible HIV reservoirs during ART. Specifically, cluster C10:TRM CD69+ PD-1+ showed significant reactivation in both tissues; clusters C03:TCM, C08:TFH CD69+ CCR7+ and C09:TFH CD69+ CCR7- were predominantly reactivated in the tonsils; and clusters C11:TRM CD69+ CD49a+ and C12:TRM CD69+ CD49a+ CD103+ showed higher reactivation in the intestine (Fig. 4a). Additionally, the percentage of p24+ cells was elevated in cluster C02:TNA CD69+ in the tonsil, despite not detecting significant infection in this cluster (Fig. 3f). We believe that this might be due to the upregulation of CD69 in cells from cluster C01:TNA, which could transition to C02:TNA CD69+ upon activation.
a Inducible HIV reservoirs in CD4+ T-cell clusters after viral reactivation with PMA and ionomycin (PMA+Iono). Graphs show the percentage of p24+ cells within each cluster of virally reactivated CD4+ T cells from tonsillar tissues (TO) at day 8 and intestinal tissues (GUT) at day 9. Percentages in the ART-treated condition were subtracted from those in the PMA/ionomycin-stimulated condition. Median values with quartiles are represented. Statistical comparisons between the unstimulated (ART) and PMA/ionomycin-reactivated conditions were conducted using the two-sided Wilcoxon test, with significance indicated numerically. b Pie charts illustrating the contribution of each cluster to the overall inducible reservoir in CD4+ T cells from tonsillar and intestinal tissues. Percentages were calculated as the proportion of p24⁺ cells in each cluster relative to total p24⁺ CD4⁺ T cells. Medians of these percentages are depicted, and statistical comparisons were performed using the two-sided Mann-Whitney test, with significance levels denoted (*p < 0.05; **p < 0.01 and ***p < 0.001). Smaller pie charts represent the median percentage of each cluster within the CD4+ T-cell population under PMA/ionomycin-stimulated condition. c Pie charts displaying the distribution of clusters derived from Boolean gating of phenotypic markers within the p24+ CD4+ T-cell population. Arcs represent the expression of the phenotypic markers, each depicted in a distinct colour. All p24+ CD4+ T cells express CD69. N = 9 biological replicates each for tonsils and intestine. All experiments were independently replicated, each run including tissue samples from distinct donors. Source data are provided as a Source Data file.
Subsequently, we analysed the contribution of each cluster to the overall inducible HIV reservoir in CD4+ T cells (Fig. 4b, Supplementary Fig. 8c). In the tonsils, cluster C09:TFH CD69+ CCR7- was the primary contributor to total levels of inducible HIV, accounting for 64% of the p24+ CD4+ T cells. Reactivated cells from cluster C08:TFH CD69+ CCR7+ also comprised a significant portion, representing 21% of the total reactivated cells (Fig. 4b). Among intestinal cells, cluster C11:TRM CD69+ CD49a+ (the one expressing the highest levels of CD127 and KLRG1) predominated, representing 42% of virally reactivated cells. Cluster C10:TRM CD69+ PD-1+ also significantly contributed to the total inducible cell reservoir, accounting for 24% of the p24+ CD4+ T cells. Although cluster C09:TFH CD69+ CCR7- did not consistently reactivate in all intestinal samples, it substantially contributed to the reactivated cell pool in those intestines where it did (Fig. 4b). Significant differences were observed in the contribution of certain clusters to reactivation between tissues. In particular, p24+ cells from clusters C08:TFH CD69+ CCR7+ and C09:TFH CD69+ CCR7- were significantly more prevalent in the pool of reactivated tonsillar CD4+ T cells compared to their intestinal counterparts. In contrast, clusters C11:TRM CD69+ CD49a+ and C12:TRM CD69+ CD49a+ CD103+ exhibited the opposite pattern (Fig. 4b).
To further characterize the profile of reactivated cells and identify antigens that could define inducible HIV reservoirs in these tissues, we analysed the expression of the phenotypic markers within the pool of p24+ CD4+ T cells following PMA/ionomycin stimulation (Fig. 4c). In both tonsillar and intestinal tissues, reactivated cells consistently expressed CD69, and nearly all of them displayed the memory marker CD45RO. This may appear inconsistent with our previous observations, where TCM cells, which lack CD69, reactivated significantly (Fig. 4a); however, it is plausible that CD69 expression is induced in the p24+ CD4+ T cells from this cluster upon reactivation. Notably, the majority of the reactivated cells from the tonsils expressed CXCR5 and PD-1, whereas those from the intestine predominantly expressed CD49a and PD-1. CD49a and CD103 were absent in tonsillar reactivated cells, potentially due to the under-representation of TRM cells within the tonsillar compartment (Fig. 3c, d). These findings identify CD69, CD45RO, and PD-1 as shared markers of inducible reservoirs in both tonsillar and intestinal tissues. Additionally, CXCR5 emerges as predominantly associated with tonsillar reservoirs, whereas CD49a and, to a lesser extent, CD103 are specific to intestinal reservoirs.
Overall, while some clusters comprise potential HIV reservoirs in both tissues, there are unique tonsillar and intestinal CD4+ T-cell reservoirs. In the tonsils, the primary reservoir is formed by TFH cells, whereas TRM populations constitute the largest inducible HIV reservoir in the intestinal tissue. Inducible HIV reservoirs within these tissue compartments shared CD69, CD45RO and PD-1 expression, while distinct markers, such as CXCR5 in the tonsils and CD49a in the intestine, delineated specific reservoir populations. Together, these results suggest both shared and tissue-restricted features of inducible HIV reservoirs across these compartments and identify potential marker candidates for characterizing inducible reservoirs in tonsils and intestinal tissues.
Current LRAs demonstrated differing potency and breath of viral reactivation between tissue reservoirs
We aimed to evaluate the efficacy of different LRAs in inducing viral reactivation in the HIV-latency tissue models. The LRAs tested included the protein kinase C (PKC) agonist Ingenol (ING), histone deacetylase inhibitors (HDACis) Romidepsin (RMD) and Panobinostat (PNB), the SMAC mimetic AZD5582 (AZD) and the interleukin IL-15. Additionally, Ingenol and Romidepsin were evaluated in combination (I + R). First, we assessed whether LRA stimulation affected the viability of isolated ART-treated CD4⁺ T cells (Supplementary Fig. 9). Overall, CD4⁺ T cells remained viable following LRA treatment, with some subtle reductions observed that did not compromise data interpretation. Next, the efficacy of the LRAs was determined by quantifying the percentage of p24+ cells after LRA stimulation in isolated and ART-treated CD4+ T cells. IL-15 induced a potent HIV reactivation across all tissue reservoirs (Fig. 5a). The combination of Ingenol and Romidepsin significantly reactivated HIV in tonsillar and intestinal CD4+ T cells, while Ingenol alone was sufficient to reactivate the virus in tonsillar and cervicovaginal reservoir cells (Fig. 5a). AZD5582 demonstrated effectiveness exclusively in reactivating the intestinal reservoirs (Fig. 5a). Subsequently, we compared the efficacy of the LRAs between tonsillar and intestinal tissues only, as the limited CD4+ T-cell yield from cervicovaginal tissues precluded testing all LRAs in a single sample. A marked difference was observed in the efficacy of Ingenol between the intestinal and tonsillar reservoirs (Fig. 5b). Additionally, we sought to validate the observed HIV-reactivation patterns by quantifying p24 protein levels in the supernatants of reactivated CD4⁺ T-cell cultures using the ultrasensitive SIMOA assay (Fig. 5c). This analysis was performed exclusively on tonsillar and intestinal samples, as the limited number of cells recovered from cervical tissue did not allow for reliable detection of p24 in the supernatant following reactivation. For this validation, we selected the LRAs that had elicited the most robust responses in our prior assays: the combination of Ingenol and Romidepsin, and IL-15. In tonsillar cultures, Ingenol was also tested as a single agent. All evaluated LRAs induced a substantial increase in extracellular p24 levels, further confirming their ability to effectively reactivate latent HIV from tissue-derived CD4⁺ T cells (Fig. 5c).
a Viral reactivation in ART-treated CD4+ T cells from tonsillar (TO), intestinal (GUT) and cervical (CVX) tissues. Graphs display the percentage of p24+ cells within CD4+ T cells in unstimulated (ART) and LRA-stimulated conditions: PMA and ionomycin (PMA+Iono), Ingenol (ING), Romidepsin (RMD), Ingenol and Romidepsin (I+R), Panobinostat (PNB), AZD5582 (AZD) and IL-15. N = 12, 13 and 11 biological replicates for tonsils, intestine and cervix. Percentages in ART were subtracted from those in each LRA-stimulated condition. Medians with quartiles are represented. Statistical comparisons between unstimulated and LRA-reactivated conditions were conducted. b Pie charts illustrating the contribution of LRAs to HIV reactivation in tonsillar and intestinal CD4+ T cells. N = 9 and 7 biological replicates for tonsils and intestine. Means are depicted. Statistical comparisons between tissues were performed. c SIMOA measurements of p24 in supernatants from tonsillar and intestinal CD4⁺ T cells HIV-infected (HIV+), ART-treated and ART-treated LRA-stimulated. N = 3 biological replicates per tissue. d Effect of LRAs on ART-treated tonsillar and intestinal CD4+ T-cell subpopulations. Graphs display the percentage of p24+ cells within clusters following stimulation with ING, I+R, AZD or IL-15. Percentages in ART were subtracted. N = 9 biological replicates per tissue. Medians with quartiles are represented. Statistical comparisons between unstimulated and LRA-reactivated conditions were conducted. e Pie charts illustrating the contribution of each cluster to total reactivated CD4+ T cells from tonsillar and intestinal tissues. Percentages were calculated as the proportion of p24⁺ cells in each cluster relative to total p24⁺ CD4⁺ T cells. N = 9 biological replicates per tissue. Median percentages are depicted, and statistical comparisons between tissues were conducted. Smaller pie charts represent the median percentage of each cluster within the LRA-stimulated CD4+ T-cell population. Statistical tests (all two-sided): Wilcoxon test (a, d); Mann-Whitney (b, e). Significance levels are indicated numerically or as *p < 0.05; **p < 0.01; ***p < 0.001. All experiments except (c) were independently replicated, each run including tissue samples from distinct donors. Source data are provided as a Source Data file.
Next, we evaluated the impact of these LRAs on the distinct subpopulations of CD4+ T cells, focusing on the clusters identified as potential HIV reservoirs in the tonsillar and intestinal tissues. We first examined whether the abundance of these CD4+ T-cell subpopulations differed between the non-reactivated (ART) and LRA-treated conditions (Supplemental Fig. 10a, b). In the tonsils, the proportion of the primary contributor to the inducible HIV reservoir, C09:TFH CD69+ CCR7-, remained consistently unaffected by all LRAs. The second major inducible cluster, C08:TFH CD69+ CCR7+, was reduced in the IL-15 treatment condition and marginally increased with Ingenol, both alone and in combination with Romidepsin. This combination also minimally impacted the proportions of clusters C03:TCM and C10:TRM CD69+ PD-1+ (Supplementary Fig. 10a, c). In contrast, we observed consistent proportions of all clusters identified as inducible HIV reservoirs in the intestine (C10:TRM CD69+ PD-1+, C11:TRM CD69+ CD49a+ and C12:TRM CD69+ CD49a+ CD103+) before and after treatment with LRAs (Supplementary Fig. 10b, c). Then, we measured the percentage of p24+ cells within each cluster after treatment with the different LRAs (Fig. 5d). Ingenol alone and in combination with Romidepsin demonstrated a potent capacity to reactivate the tonsillar subsets C03:TCM, C08:TFH CD69+ CCR7+ and C09:TFH CD69+ CCR7- and the intestinal clusters C11:TRM CD69+ CD49a+ and C12:TRM CD69+ CD49a+ CD103+ (Fig. 5d). Moreover, Ingenol with Romidepsin successfully reactivated the intestinal reservoir C10:TRM CD69+ PD-1+. AZD5582 showed no effect in any of the tonsillar subsets but was highly effective in reactivating the intestinal TRM reservoir C11:TRM CD69+ CD49a+. IL-15 exhibited substantial reactivation capacity in the tonsillar reservoirs C03:TCM, C08:TFH CD69+ CCR7+ and C10:TRM CD69+ PD-1+ and the intestinal clusters C11:TRM CD69+ CD49a+ and C12:TRM CD69+ CD49a+ CD103+. Interestingly, while any other LRA failed to induce a significant reactivation in the tonsillar subsets C06:TTEM CD69+ and C11:TRM CD69+ CD49a+ and the intestinal cluster C08:TFH CD69+ CCR7+, IL-15 could reactivate these clusters. Romidepsin and Panobinostat showed no reactivation potential in any tonsillar nor intestinal CD4+ T-cell subpopulations (Supplementary Fig. 10d). Importantly, despite being susceptible to HIV infection (Fig. 3f), tonsillar clusters C04:TEM, C07:TFH CCR7+ and C12:TRM CD69+ CD49a+ CD103+ and intestinal clusters C03:TCM, C04:TEM, C05:TTEM were not reactivated with any of the LRAs tested.
Finally, we assessed the contribution of each cluster to the total p24+ CD4+ T cells following stimulation with the LRAs (Fig. 5e). In the tonsils, reactivated cells from clusters C08:TFH CD69+ CCR7+ and C09:TFH CD69+ CCR7- were the most abundant in all LRA-stimulated conditions, with a minor yet significant contribution from cluster C03:TCM. Conversely, across most LRAs, the intestinal cluster C11:TRM CD69+ CD49a+ made the largest contribution to the total number of reactivated cells, followed by cluster C12:TRM CD69+ CD49a+ CD103+. Notably, Ingenol and, to a lesser extent, IL-15, were the most effective LRAs in the tonsils, while IL-15 induced the broadest reactivation in the intestine (Fig. 5e).
In summary, we observed that HIV reservoirs from the tonsils, intestine and cervix are more efficiently reactivated by Ingenol alone or in combination with Romidepsin, and IL-15. However, at the level of CD4+ T-cell subpopulations, LRAs induce reactivation in distinct subsets both across different tissues and within the same tissue. Specifically, while TCM and TFH cells in the tonsils and the TRM fraction in the intestine were reactivated by most tested LRAs, the specific clusters affected differed between LRAs. Notably, IL-15 was capable of reactivating populations in both tissues that remained unresponsive to other LRAs.
Heterogeneous responses of tonsillar and intestinal CD4+ T-cell subpopulations to LRAs
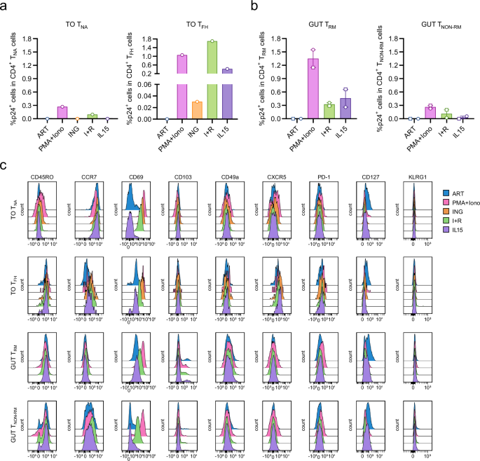
Subsequently, we evaluated the differential response of reservoir cells from the same clusters across tonsillar and intestinal tissues to the selected LRAs. Our previous data indicated that HIV predominantly persists in resident CD4+ T cells in both tissues, and that these subpopulations exhibited enhanced responsiveness to the tested LRAs. Nonetheless, inducible HIV reservoirs were also identified in the tonsillar clusters C03:TCM and C06:TTEM CD69+ (Fig. 6a, b). The reservoir in cluster C03:TCM could be reactivated by Ingenol alone and in combination with Romidepsin, as well as with IL-15. Remarkably, the combination treatment was most potent for cluster C03:TCM, achieving reactivation in nearly all tonsillar samples (Fig. 6a). In contrast, reactivation of cluster C06:TTEM CD69+ was solely observed with IL-15 (Fig. 6b). In the tonsils, HIV reservoirs primarily localized within the resident TFH fraction (C08:TFH CD69+ CCR7+ and C09:TFH CD69+ CCR7-), which notably exhibited the most robust reactivation response to the LRAs. However, differences were observed in the efficacy and extent of viral reactivation (Fig. 6c, d). Both tonsillar clusters C08:TFH CD69+ CCR7+ and C09:TFH CD69+ CCR7- responded to stimulation with Ingenol alone and in combination with Romidepsin, with subset C08:TFH CD69+ CCR7+ exhibiting a greater response to the combined treatment (Fig. 6c); while cluster C09:TFH CD69+ CCR7-, to the single Ingenol (Fig. 6d). Additionally, IL-15 could significantly reactivate reservoir cells from cluster C08:TFH CD69+ CCR7+. Conversely, in the intestine, despite being significantly infected, these clusters were rarely virally reactivated by the LRAs. Only HIV present in cluster C08:TFH CD69+ CCR7+ was reactivated with IL-15 (Fig. 6c). As IL-15 could reactivate HIV from cluster C08:TFH CD69+ CCR7+ in both tonsillar and intestinal tissues, we compared its potency between the tissues and observed that they exhibited similar reactivation efficiencies (Supplementary Fig. 11). Ultimately, we evaluated the reactivation in the TRM subsets, which comprise the majority of the HIV reservoir in the intestine but only a small proportion in the tonsils. The TRM cluster C10:TRM CD69+ PD-1+ harboured HIV reservoirs in both tonsillar and intestinal tissues (Fig. 6e), yet they were reactivated by distinct LRAs. Specifically, this reservoir was selectively reactivated by IL-15 in the tonsils, and by the co-administration of Ingenol with Romidepsin in the intestine. The largest HIV reservoir in the intestinal tissue consisted of infected cells from cluster C11:TRM CD69+ CD49a+, which exhibit the highest levels of CD127 and slight KLRG1 expression. These cells could be reactivated by nearly all tested LRAs except for Romidepsin alone and Panobinostat (Fig. 6f). Notably, this was the only cluster responsive to reactivation with AZD5582. The most potent reactivation was achieved with IL-15, which also successfully reactivated the same cluster in the tonsils (Fig. 6f). Moreover, the efficacy of IL-15 was comparable in both the tonsillar and intestinal clusters C11:TRM CD69+ CD49a+ (Supplementary Fig. 11). Finally, we analysed the response of cluster C12:TRM CD69+ CD49a+ CD103+ to the tested LRAs (Fig. 6g). We observed that an inducible HIV reservoir was present exclusively in the intestinal cluster. Cells from this subset were successfully reactivated using Ingenol, both as a single treatment and in combination with Romidepsin, as well as with IL-15. The combination of Ingenol and Romidepsin proved to be the most effective reactivation strategy for this subset.
Viral reactivation with LRAs in the ART-treated CD4+ T-cell clusters from tonsillar and intestinal tissues: a C03:TCM, b C06:TTEM CD69+, c C08:TFH CD69+ CCR7+, d C09:TFH CD69+ CCR7-, e C10:TRM CD69+ PD-1+, f C11:TRM CD69+ CD49a+, and g C12:TRM CD69+ CD49a+ CD103+. Graphs displaying the percentage of p24+ cells within the CD4+ T-cell subpopulations in unstimulated (ART) and LRA-stimulated conditions: PMA and ionomycin (PMA+Iono), Ingenol (ING), Romidepsin (RMD), Ingenol and Romidepsin (I+R), Panobinostat (PNB), AZD5582 (AZD) and IL-15. Percentages of p24+ cells in ART were subtracted from those in each LRA-stimulated condition. N = 9 biological replicates per tissue. Medians with quartiles are represented. Statistical comparisons between unstimulated and LRA-reactivated conditions were conducted using the two-sided Wilcoxon test, with significance levels indicated numerically. All experiments were independently replicated, each run including tissue samples from distinct donors. Source data are provided as a Source Data file.
In summary, our findings reveal distinct reactivation patterns to current LRAs within the same CD4+ T-cell subpopulations across the tissues. HIV reservoirs within resident TFH subsets and TCM cells exhibited superior responsiveness to current LRAs in the tonsils, whereas HIV within TRM clusters showed greater reactivation in the intestine. This underscores the tissue-specific nature of both HIV reservoir establishment and reactivation dynamics.
Validation of LRA efficacy in isolated CD4⁺ T-cell subpopulations
Lastly, we sought to assess the capacity of the most potent LRAs to reactivate latent HIV in isolated CD4⁺ T-cell subsets without substantially altering their phenotypic identity. To this end, specific CD4⁺ T-cell subpopulations from both tonsillar and intestinal tissues were isolated by fluorescence-activated cell sorting (FACS) (Supplementary Fig. 12), stimulated with the selected LRAs, and evaluated for HIV reactivation by quantifying intracellular p24 expression via flow cytometry (Fig. 7a, b). The LRAs tested included the combination of Ingenol and Romidepsin, and IL-15 for both tissue types, as well as Ingenol alone for tonsillar cells. The CD4+ T-cell subpopulations sorted from tonsils included naïve CD4+ T cells (TNA: CD45RO⁻ CCR7⁺ CD69⁻) and follicular helper cells (TFH: CXCR5⁺ PD-1⁺), including the TFH CD69⁻ CCR7⁺, TFH CD69⁺ CCR7⁺ and TFH CD69⁺ CCR7⁻ subsets. From intestinal tissues, resident memory CD4+ T cells (TRM: CD45RO⁺ CCR7⁻ CD69⁺ CXCR5⁻), including the TRM CD69⁺ CD103⁺ CD49a⁺, TRM CD69⁺ CD49a⁺ and TRM CD69⁺ PD-1⁺ subsets, and non-resident (Tnon-RM: CD69⁻) CD4⁺ T cells were isolated. Among tonsillar subsets, TFH cells exhibited higher levels of reactivation than TNA cells (Fig. 7a), confirming our earlier results (Fig. 5d). In both subpopulations, the combination of Ingenol and Romidepsin induced higher reactivation compared to Ingenol alone or IL-15 (Fig. 7a). Regarding intestinal CD4⁺ T-cell subpopulations, TRM cells demonstrated strong HIV reactivation in response to both the Ingenol–Romidepsin combination and IL-15, while Tnon-RM population displayed lower but still detectable reactivation levels (Fig. 7b), in line with our previous findings (Fig. 5d). Phenotypic analysis post-stimulation revealed that subsets largely maintained their original profiles (Fig. 7c). The most prominent changes observed were a consistent downregulation of CD127 across all stimulated conditions and an upregulation of CD69 in all LRA-treated samples, with the exception of those treated with IL-15. The reduction in CD127 expression aligns with its established role as a marker of quiescent T cells14. In contrast, the upregulation of CD69 has variable implications depending on the baseline expression profile of the subsets. In populations that constitutively express CD69, such as most tonsillar TFH and intestinal TRM cells, this change did not interfere with their phenotypic classification. However, in the tonsillar TNA and intestinal Tnon-RM subsets, the induction of CD69 expression may confound accurate phenotypic identification. In the case of tonsillar TNA cells, this upregulation likely reflects early activation and possibly correspond to a transition from cluster C01 to C02 (Fig. 3b), since other phenotypic markers remained unaltered. Similarly, intestinal TNON-RM cells, did not substantially upregulate TRM-associated markers (CD103, CD49a, PD-1), suggesting that they acquired an activated state without adopting a resident memory phenotype.
Percentage of p24+ cells in sorted (a) tonsillar (TO) TNA (CD45RO⁻ CCR7⁺ CD69⁻) and TFH (CXCR5⁺ PD-1⁺) subpopulations and (b) intestinal (GUT) TRM (CD45RO⁺ CCR7⁻ CD69⁺ CXCR5⁻) and TNON-RM (CD69⁻) CD4⁺ T cells unstimulated (ART) and following stimulation with PMA and ionomycin (PMA+Iono), the combination of Ingenol and Romidepsin (I+R) and IL-15. Ingenol (ING) was also used for tonsillar cells. Percentages of p24+ cells in ART were subtracted from those in each LRA-stimulated condition. Means with standard error of means (SEM) are represented. c Effect of LRA stimulation on the expression of phenotypic markers in sorted CD4⁺ T-cell populations from tonsillar and intestinal tissues. Histograms represent the Mean Fluorescence Intensity (MFI) of each marker across conditions within the CD4+ T-cell subpopulations. N = 1 and 2 biological replicate for tonsils and intestine, respectively. Experiments with intestinal samples were duplicated in independent runs, each run including one tissue sample from a distinct donor. Source data are provided as a Source Data file.
Overall, our assays with FACS-isolated CD4+ T subpopulations demonstrate that, while LRA stimulation can induce some phenotypic alterations, the major HIV reservoirs, TFH cells in tonsils and TRM cells in the intestine, largely retain their phenotypic identity. These findings align with our prior observations derived from analyses of the total CD4⁺ T cell compartment.
Discussion
Despite significant advancements in antiretroviral therapy, which have transformed HIV into a manageable chronic condition, a cure remains elusive. The persistence of HIV, mainly in long-lived CD4+ T cells where it can evade immune surveillance, poses a major barrier to eradication efforts8. These HIV reservoirs span diverse CD4+ T-cell populations and anatomical compartments19, making it essential to understand their distinct characteristics and distribution to develop effective therapeutic strategies. In this study, we developed explant models of human tonsils, intestinal mucosa and cervicovaginal tissue to investigate the susceptibility of CD4+ T-cell subpopulations within these tissues to HIV infection and reservoir establishment. We revealed tissue and cell-specific dynamics influencing HIV infection, viral persistence under ART, and HIV reactivation, demonstrating differential responses of the CD4+ T-cell viral reservoirs to various LRAs. Our findings highlight the need for broad-spectrum therapies capable of effectively targeting the diverse cellular reservoirs of HIV across different anatomical compartments.
We developed explant models of HIV latency, based on an established experimental setup90,91, using three crucial tissues: tonsils, intestinal mucosa and cervix. First, we observed a decline in CD4+ T cells during untreated HIV infection92,93,94. Second, ART administration partially reversed CD4+ T-cell loss and facilitated viral reservoir establishment5,95,96,97. Third, ART caused a more pronounced decrease in intact HIV DNA compared to defective forms98,99. Fourth, we detected residual viral production despite ART, a phenomenon commonly observed in blood, lymph nodes and gastrointestinal tissue from PWH100,101,102,103,104. Although the first three observations could not be conclusively established in the cervix, residual viral transcription was detected in cervical mucosa despite ART suppression, consistent with prior reports from our group9. Overall, our explant models, provide valuable tools for investigating the mechanisms of HIV persistence and strategies directed to target tissue reservoirs.
In our study, we reported a predominance of TNA and TFH cells in tonsils and TRM subsets in the intestinal mucosa and cervix, aligning with previous reports9,47,54,75,76,77,80,81. It is important to consider that age differences among tissue donors may influence these proportions and, as a result, impact the susceptibility to HIV infection of the tissues. Tonsils derived from paediatric individuals exhibit a higher proportion of less differentiated cells compared to those from adults105. Furthermore, aging is known to increase the frequency of TRM cells in cervical tissue81. Similarly, intestinal samples from adult donors may display a higher prevalence of more differentiated and senescent cells due to the advanced age of the individuals. While we acknowledge that age-related differences among donors represent a limitation of our study, we believe that our tissue models serve as suitable and valuable platforms for studying HIV dynamics in these anatomical sites.
Productive HIV infection was detected in the majority of the clusters in the tonsils and intestine but, remarkably, TRM cells consistently exhibited the highest levels of HIV infection and significantly contributed to the pool of infected CD4+ T cells in both tissues. This was particularly noteworthy in the tonsils, where, despite being scarce (approximately 5% of total CD4+ T cells), TRM-phenotype infected cells were notably abundant comprising approximately 27% of total infected cells. Moreover, we have previously demonstrated a preferential infection of TRM cells in cervical tissue9. Consequently, our findings, supported by other studies106,107, strongly suggest that TRM cells are preferential targets for HIV infection within tissues. In addition, HIV infection has been reported to induce a TRM-like phenotype in resting memory CD4+ T cells108 which enhances their susceptibility to productive infection. This further supports the notion that the TRM-phenotype might be associated with increased permissiveness to HIV infection.
After ART administration, inducible viral reservoirs were identified in all tissue models. In tonsils, we detected HIV reservoirs across a broad range of cell subpopulations. Notably, resident TFH cell clusters and the TRM subset C10:TRM CD69+ PD-1+ were prominent contributors to the inducible HIV reservoir. Although not in tonsils, previous studies have specifically linked CXCR5, PD-1 and CD69 expression to latent HIV infection in CD4+ T cells from other lymph-node tissues15,109. Furthermore, CD4+ TCM cells, recognized as major HIV reservoirs in peripheral blood21,59,61, also play a significant role as inducible viral reservoirs within the tonsillar lymphoid tissue. In the intestine, TRM cells, particularly those with high CD127 and slight KLRG1 expression, emerged as the predominant HIV reservoir. CD4+ T cells expressing CD69 and PD-1 have been previously shown to support latent HIV infection in the intestinal tissue15. Moreover, TRM markers CD49a and CD127, as well as KLRG1 have been associated with CD4+ T cells harbouring HIV reservoirs9,14,46,73. Notably, our study identifies CD69, CD45RO and PD-1 as common markers of inducible reservoirs in both tissues, while CXCR5 is specific to tonsils and CD49a and CD103 are exclusive markers of HIV reservoirs in the intestine. These findings reveal a spectrum of phenotypes contributing to HIV persistence in tissues, with populations expressing markers previously associated with HIV latency, underscoring their potential as therapeutic targets.
Our study evaluated several LRAs for their capacity to reactivate HIV within tissue reservoirs. Such investigations with human tissues are infrequent, primarily due to the challenges involved in obtaining samples. Among the LRAs tested, Ingenol demonstrated great potency particularly in tonsillar and cervical reservoirs and broad reactivation activity across the distinct tonsillar CD4⁺ T-cell subpopulations. In tonsils, Ingenol preferentially reactivated the TCM subset over the other non-resident populations, mirroring similar patterns observed in peripheral blood61. Moreover, Ingenol showed robust reactivation of TFH subsets in the tonsils and TRM cells in the intestine. The differential responsiveness among these subsets may be attributed to varying levels of PKC isoforms and NF-κB pathway components. In contrast, both HDACis Romidepsin and Panobinostat, which have been reported to reactivate latent HIV in blood cells60,61,63,110,111,112, showed no effect on any tissue. Notably, Panobinostat’s ineffectiveness in reactivating tissue reservoirs has also been corroborated in animal models110. Previous research has demonstrated that these drugs differ in their ability to inhibit cell-associated HDAC activity60. Therefore, it is plausible to suggest that the differential expression of HDAC isoforms between the CD4+ T-cell subsets in blood and tissues might contribute to their intrinsic limitations in reactivating HIV in tissues.
Recently, the potential use of IL-15 as LRA has been extensively evaluated. IL-15 has demonstrated efficacy in reactivating HIV62,113,114,115,116 and, unlike most LRAs, is capable of priming latently infected cells for recognition by CD8+ T cells and NK cells while also enhancing the cytotoxic activity of these cells62,114,117. Our study revealed a potent effect of IL-15 in inducing HIV reactivation across all studied tissues, demonstrating efficacy even in CD4+ T-cell subsets unresponsive to PMA/ionomycin stimulation. The dual role of IL-15 in both reactivating HIV and promoting cell survival and proliferation118,119 may account for the observed increase in p24 production. The heightened responsiveness of certain CD4⁺ T-cell subsets to IL-15 is likely attributable to increased expression of the IL-15 receptor (IL-15R). IL-15 dependence for CD8⁺ TRM cell maintenance varies across tissues120, suggesting tissue-specific differences in IL-15R expression within these populations, a pattern that may extend to the CD4⁺ TRM compartment. Although TCM cells are generally not associated with elevated IL-15R expression121, our findings revealed IL-15-mediated reactivation in the tonsillar TCM subset. Additionally, while TFH cells from LNs have been reported to express higher levels of IL-15R compared to other memory subsets46, only select TFH subpopulations responded to IL-15 stimulation. These observations suggest heterogeneity in IL-15R expression across tissues and within distinct CD4⁺ T-cell subpopulations. Beyond receptor expression, IL-15-induced intracellular signalling pathways may further modulate HIV reactivation. IL-15 has been reported to inhibit the action of SAM domain and HD domain-containing protein 1 (SAMHD1)119, an enzyme that impairs HIV gene expression and negatively modulates viral latency reversal in CD4+ T cells122. Notably, TFH cells exhibit low level of SAMHD1123, which may facilitate their susceptibility to IL-15-mediated reactivation. Collectively, these findings suggest that the differential responsiveness of CD4⁺ T-cell subsets to IL-15 may arise from the combined effects of IL-15 receptor expression and SAMHD1 activity, a hypothesis that warrants further investigation.
AZD5582 has demonstrated significant efficacy in reactivating HIV in humanized mice and SIV-infected rhesus macaques under ART124,125. In these animal models, HIV reactivation was observed in lymph nodes124, but its impact in the gastrointestinal tract remained unexplored. Conversely, we revealed that AZD5582 exclusively induced HIV reactivation in the intestine, with minimal effect on CD4+ T cells from the tonsillar and cervical tissues. The differences in findings may arise from the detection techniques employed; while that study measured viral RNA, our detection relied on p24 protein levels which may selectively capture only the most robust reactivations126,127. Indeed, AZD5582’s effect was only observed in the TRM subset with the highest levels of infection and susceptibility to viral reactivation by most LRAs studied. These observations suggest that AZD5582 may exhibit only a modest potency in CD4+ T cells from intestine, triggering viral reactivation primarily in the subsets harbouring more inducible HIV.
We observed that certain CD4+ T-cell subsets in tonsillar and intestinal tissues, despite exhibiting high infection rates, showed resistance to viral reactivation. One possible explanation is that LRAs might enhance HIV RNA transcription in specific cells but fail to induce robust production of viral particles, as previously demonstrated in blood126,127. Another possibility is that these cell types tend to sustain productive rather than latent HIV infection and may undergo rapid cell death following infection128,129. Additionally, LRAs might induce phenotypic changes that hinder the identification of the original cell subset. Ultimately, specific phenotypes of tonsillar and intestinal CD4+ T cells could be in a deeper latent state than those in peripheral blood, rendering them less responsive to LRA stimulation. Indeed, this could be the case for intestinal CD4+ T cells, as elevated HIV transcription has been observed in circulating CD4+ T cells compared to rectal tissue CD4+ T cells following LRA stimulation. A greater block to HIV transcription has been described as responsible for this phenomenon130,131. Moreover, silencing due to repressive chromatin modifications or transcriptional interference132,133,134, as well as integration into heterochromatin135, could profoundly impact viral reactivation in specific cell subsets. Importantly, these mechanisms are largely unexplored in tissue cells. Overall, the absence of detectable viral reactivation in certain CD4+ T-cell subsets susceptible to productive HIV infection may be attributed to a combination of factors, including defective production of viral particles, LRA-induced phenotypic changes, and profound transcriptional silencing within the cells.
Our study has several limitations. Firstly, the lifespan of the tissues is limited, preventing long-term studies of HIV persistence. However, since the majority of HIV reservoirs are established shortly after initial infection and at the onset of ART5, we consider our models well-suited for identifying potential cell reservoirs. Secondly, we used a CCR5-tropic HIV strain and did not test CXCR4-tropic viruses. While differences in infection rates and affected CD4+ T-cell subpopulations may occur, we believe the inducibility of the established reservoirs would not be significantly altered. Furthermore, using a CCR5-tropic strain more accurately models an early HIV infection, making it more suitable for studying viral reservoir establishment. Thirdly, due to the difficulty in isolating individual tissue cell subsets for reservoir identification, we identified inducible reservoirs after maximal in vitro activation of the total tissue CD4+ T-cell compartments. While most non-inducible proviruses in blood of PWH on ART are likely defective, one study suggests that 11.7% may comprise intact HIV genomes99. Whether this fraction differs in tissue cells remains unclear. Additionally, it is uncertain if the inducible reservoirs identified in our study contain replication-competent proviruses. Moreover, it remains unknown whether the observed increase in p24 expression detected by flow cytometry reflects truly viral reactivation from latently infected cells or enhanced viral protein production in previously undetectable virus-producing cells. Finally, a principal limitation of our study is the uncertainty regarding potential phenotypic alterations in certain CD4+ T-cell populations following pharmacological reactivation15,22,85,86,87. Nonetheless, the frequency of the main clusters in both unstimulated and stimulated conditions remained consistent, as also observed in a previous study59, and we did not observe the creation of new cell clusters after viral reactivation, as reported in an early study15. Furthermore, post-LRA stimulation analysis of major HIV reservoirs sorted from tonsillar and intestinal tissues demonstrated that these populations largely retained their phenotypic profiles.
It should also be acknowledged that, while our ex vivo tissue models support infection of physiologically relevant CD4⁺ T-cell subsets and allow the detection of intact and inducible proviruses under ART, they differ in certain respects from the in vivo reservoirs observed in PWH on long-term ART. Notably, studies analyzing lymph nodes from ART-treated individuals have reported significantly lower frequencies of both inducible and intact proviruses compared to our ex vivo tissue models. For instance, two studies136,137 found that only approximately 8-9 proviruses per million CD4⁺ T cells were inducible, based on the detection of a small number of reactivated cells. In contrast, we observed inducible viruses in approximately 0.05% of CD4⁺ T cells in tonsils and about 0.5% in both intestinal and cervical tissues. Likewise, intact proviral frequencies in vivo are considerably lower, ranging from ~100 intact proviruses per million CD4⁺ T cells136 to fewer than 2% of total HIV genomes137, whereas our ex vivo models exhibited frequencies on the order of 10,000–100,000 intact proviruses per million CD4⁺ T cells. These discrepancies likely reflect the favourable conditions of ex vivo models, including recent infection, limited immune pressure, and short culture duration. Nonetheless, our model provides a valuable platform for the controlled study of HIV dynamics within tissue-resident compartments under ART and for the preclinical evaluation of latency-reversing and curative strategies. Future refinements, such as extending culture duration under ART while maintaining tissue viability through the addition of supportive factors, may better replicate long-term latency and clonal expansion observed in vivo.
In summary, using highly physiological tissue models, we identified inducible cellular HIV reservoirs in critical tissues with varying susceptibility to current LRAs. The differential responses to pharmacological viral reactivation among different CD4+ T-cell subpopulations within tonsillar and intestinal tissues, as well as variations within the same subpopulations across the two tissues, suggest that viral reactivation is influenced by both cellular and tissue-specific factors. Therefore, our findings have significant implications for designing therapies aimed at promoting HIV reactivation in tissues.
Methods
Patient samples and ethics statement
Tonsils were collected from routine tonsillectomies and tonsil reduction surgeries performed at the Otorhinolaryngology Department of Hospital Universitari Vall d’Hebron (HUVH). Gastrointestinal tissues, specifically colon resections, were procured from colorectal cancer patients undergoing colectomies at the General and Digestive Surgery department of HUVH. Cervicovaginal tissues were obtained from non-neoplastic hysterectomies and cervical amputations performed in the Gynaecology Department of HUVH. The study protocols received ethical approval from the Institutional Review Board at HUVH [PR(AG)582/2020PR]. All tissues were surgically removed for non-inflammatory reasons, and only healthy regions of the collected samples were used in the study. Participants included paediatric patients for tonsillar samples and adult patients for intestinal and cervical tissues, all confirmed to be HIV-negative at the time of collection. Samples from each donor were randomly allocated to experiments. Donor age in tonsillar tissues from paediatric donors could represent a potential covariate across experiments; however, this was not controlled for, as all experimental conditions were performed in parallel using tissue from the same tonsil. In contrast, intestinal and cervical tissues were obtained from adult donors, from whom age was not considered a relevant covariate. Sample sizes for each experiment were determined by tissue availability, and results were reproduced across independent donors. Participation in the study required written informed consent provided by adult participants themselves or by legal guardians for paediatric patients. Participants did not receive monetary compensation for participating in this study. The anonymity and untraceability of the collected samples were ensured. Information on the number of participants, their gender, age, surgical procedure and indication for surgery is provided in Supplementary Table 1.
Tissue explant models of productive and latent HIV infection
Tonsillar, intestinal and cervicovaginal tissues were processed as described below. Tissue resections were delivered in RPMI 1640 medium (Life Technologies, cat.no. 12004997) containing antibiotics and antifungals within 4 h post-surgery. The tissues were dissected into uniform blocks of approximately 2 mm × 2 mm x 2 mm in size. For tonsillar and intestinal tissues, 10-12 blocks were placed on a piece of absorbable gelatine sponge (Surgispon, Aegis Lifesciences, cat. no. SSP-805010) suspended in RPMI 1640 medium supplemented with 20% foetal bovine serum (FBS, Life Technologies, cat. no. A5256701) (R20 medium), 100 U/ml penicillin, 100 µg/ml streptomycin (Capricorn Scientific, cat. no. PS-B), and 66 µg/ml Amikacin (Normon, cat. no. 791301.6) in a 6-well plate. Timentin (Caisson Labs, cat. no. T034) at a concentration of 310 µg/ml was added to the media only on the first day of culture. Viral infection was initiated by depositing 5 µl of the CCR5-tropic HIV viral strain HIVBAL (156,250 TCID50) onto each tissue block, with some blocks left uninfected to serve as controls. Infected and control blocks were cultured for an additional 7-9 days at 37 °C and 5% CO2, with the media and sponges replaced every 3 days. On day 5 (tonsils) or day 6 (intestine), ART comprising 1 µM Raltegravir (NIH AIDS Reagent Programme, cat. no. 0980), 1 µM Darunavir (NIH AIDS Reagent Programme, cat. no. 0989), and 1 µM Nevirapine (Sigma-Aldrich, cat.no. SML0097), was added on top of the infected tissue blocks and left for a period of 2-3 days. For cervicovaginal explants, 8-12 blocks of tissue per condition were immersed in 310 µl R20 media with 100 U/ml penicillin and 100 µg/ml streptomycin in a 24-well plate and infected with 40 µl of HIVBAL virus (156,250 TCID50). Some blocks were placed in 350 µl of medium to serve as controls. After a 2-hour incubation at 37 °C and 5% CO2, tissue blocks were rinsed three times with 3 mL of 1X PBS in 6-well plates and transferred back into a 12-well plate, placing 8-12 blocks per well in 1 mL of R20 media with antibiotics. Infected and control blocks were cultured for an additional 8 days, with the medium replaced every 3 days. On day 6, ART comprising 1 µM Raltegravir, 1 µM Darunavir and 1 µM Nevirapine was added to the culture medium containing some of the infected tissue blocks for 2 days90,91.
Digestion of tissue blocks
Digestion procedures were optimized for each tissue. Tonsillar blocks were mechanically digested using disposable pellet pestles in RPMI 1640 supplemented with 5% FBS (R5). For intestinal and cervicovaginal tissues, enzymatic digestion was required prior to the mechanical disruption of the blocks. Intestinal blocks were incubated in R5 containing 2.5 mg/ml collagenase IV (Fisher Scientific, cat. no. 10780004) and 100 μg/ml DNase I (Roche, cat. no.10104159001) while cervicovaginal blocks were submerged in R5 with 5 mg/ml collagenase IV, both for 30 min at 37 °C and 400 rpm. We verified that the enzymatic digestion did not significantly alter the expression of key phenotypic markers used in our study (Supplementary Fig. 13). Following digestion, all cellular suspensions were filtered through 70 μm cell strainers (Labclinics, cat.no. PLC93070) to remove large aggregates. Finally, cells were washed twice with 1X PBS90,91.
Longitudinal phenotyping of key immune populations and HIV infection assessment by flow cytometry
To characterize changes in pivotal immune populations and measure HIV infection in CD4+ T cells during the culture of the infected explants, tissue blocks were digested at various time points and subsequently stained for both surface and intracellular markers. Cellular suspensions were stained with LIVE/DEAD™ Fixable Aqua Dead Cell Stain (1/250, Invitrogen, cat. no. L34966) for 20 min at room temperature (RT). After washing with 1X PBS, cells were incubated with anti-HLA-DR-PerCP-Cy5.5 (1/100, G46-6, Beckton Dickinson, cat. no. 560652), anti-CD56-FITC (2/100, B159, Beckton Dickinson, cat. no. 562794), anti-CD3-PE-Cy5 (0.6/100, UCHT-1, Biolegend, cat. no. 300410), anti-CD45-AF700 (1/100, HI30, Biolegend, cat. no. 304024), anti-CD8-APC (2.5/100, RPA-T8, Beckton Dickinson, cat. no. 555369), anti-CD16-BV605 (2.5/100, 3G8, Beckton Dickinson, cat. no. 563172) and anti-CD19-V500 (2.5/100, HIB19, Beckton Dickinson, cat. no. 561121) antibodies in staining buffer (1X PBS 3% FBS) for 20 min at RT. After washing with staining buffer, cells were fixed and permeabilized using Fixation/Permeabilization Solution (Beckton Dickinson; cat. no. 554714;) for 20 min at 4 °C, followed by two washes with BD Perm/Wash™ buffer. Then, intracellular staining with anti-p24 antibody (0.5/100, KC57, Beckman Coulter, cat. no. 6604667) was performed for 30 min on ice, followed by an additional 30 min at RT. After washing, cells were fixed with 2% PFA. Samples were acquired in a LSRFortessa (Becton Dickinson) flow cytometer and analysed with FlowJo v10 software (TreeStar).
The degree of HIV infection in CD4+ T cells was also assessed by staining digested tissue blocks using a panel comprising: LIVE/DEAD™ Fixable Far Red Dead Cell Stain (1/250, Invitrogen, cat. no. L34974) or LIVE/DEAD™ Fixable Aqua Dead Cell Stain (1/250, Invitrogen, cat. no. L34966), anti-CD45-FITC (1/100, HI30, Biolegend, cat. no. 304006) or anti-CD45-BV605 (2.5/100, HI30, Becton Dickinson, cat. no. 564047), anti-CD3-Per-Cp (10/100, SK7, Becton Dickinson, cat. no. 345766) or anti-CD3-AF700 (1/100, SK7, Biolegend, cat. no. 344822), anti-CD8-APC (2.5/100, RPA-T8, Beckton Dickinson, cat. no. 555369) and anti-p24-PE (0.5/100, KC57, Beckman Coulter, cat. no. 6604667) antibodies. Viability, surface, and intracellular staining, as well as fixation, were performed as previously described. Sample acquisition was conducted using a BD FACSCalibur or a BD LSRFortessa flow cytometer, and data analysis was carried out with FlowJo v10 software. All antibodies are commercially available and validated by their respective manufacturers.
Quantification of HIV DNA in isolated CD4+ T cells by Intact Proviral DNA Assay (IPDA) and Quantitative PCR (qPCR)
To quantify all forms of HIV DNA within ART-treated and untreated infected explants, tissue blocks from tonsils collected on day 7, and from intestinal and cervicovaginal tissues collected on day 8, were digested as previously described. Following digestion, cellular suspensions were processed with the EasySep™ Dead Cell Removal (Annexin V) Kit (StemCell, cat. no. 17899) to remove apoptotic cells. Two rounds of immunomagnetic negative selection were performed to ensure isolation of only live cells. Subsequently, CD4+ T cells were isolated from the live cell fraction using the Dynabeads™ CD4 Positive Isolation Kit (Invitrogen, cat. no. 11331D). Isolated cells were lysed in a Proteinase K-containing lysis buffer at 55 °C over-night and at 95 °C for 5 min. IPDA was then conducted on lysed CD4+ T cells from tonsillar and intestinal tissues138. Quantification of intact, 5’ deleted and 3’ deleted/hypermutated proviruses was carried out using specific primers and probes targeting the Ψ (psi) HIV-1 gene (HIV-1 Ψ forward: 5’-CAGGACTCGGCTTGCTGAAG-3’, HIV-1 Ψ reverse: 5’-GCACCCATCTCTCTCCTTCTAGC-3’ and, HIV-1 Ψ probe: 5’−6-FAM-TTTTGGCGTACTCACCAGT-MGBNFQ-3’) and the env HIV gene (HIV-1 env forward: 5’-AGTGGTGCAGAGAGAAAAAAGAGC-3’, HIV-1 env reverse: 5’-GTCTGGCCTGTACCGTCAGC-3’, HIV-1 env intact probe: 5’-VIC-CCTTGGGTTCTTGGGA-MGBNFQ-3’, and HIV-1 anti-Hypermutant env probe: 5’-CCTTAGGTTCTTAGGAGC-MGBNFQ-3’) (generated by Sigma-Aldrich and IDT). The human RPP30 gene served as a reference for cell input normalization (RPP30_1 forward 5’-GATTTGGACCTGCGAGCG-3’, RPP30_1 reverse 5’-GCGGCTGTCTCCACAAGT-3’, RPP30_1 probe 5’-FAM-CTGACCTGA-ZEN-AGGCTCT-IABkFQ-3’, RPP30_2 forward 5’-CCATTTGCTGCTCCTTGGG-3’, RPP30_2 reverse 5’-CATGCAAAGGAGGAAGCCG-3’ and RPP30_2 probe 5’-HEX-AAGGAGCAA-ZEN-GGTTCTATTGTAG-IABkFQ-3’) (generated by Sigma-Aldrich and IDT). The cycling parameters were 95 °C for 2 min, and then 95 °C for 15 s and 60 °C for 30 s for 40 cycles of amplification. Samples were analysed using a QIAcuity One 2 plex System (Qiagen). Intact provirus measurements were corrected for DNA shearing, and samples with excessive shearing (>0.85) were excluded from the final analysis. The mean shearing value for the intestinal samples was 0.69, while the mean for tonsillar samples was 0.49. After correction for DNA shearing, results were expressed as proviral copies per 106 CD4+ T cells. To evaluate the effect of ART, the percentage reduction in the frequency of each HIV DNA form was calculated for each tissue sample by comparing the ART-treated and untreated conditions using the following formula: [1 − (frequency in treated condition/frequency in the untreated condition)] × 100.
IPDA could not be performed on isolated CD4+ T cells from cervicovaginal tissue due to the limited cell yield. Consequently, qPCR was employed as an alternative method. Total HIV DNA in the CD4+ T-cell lysates was quantified by qPCR using primers and probes specific for the 1-LTR HIV region (LTR forward: 5’-TTAAGCCTCAATAAAGCTTGCC-3’, LTR reverse: 5’-GTTCGGGCGCCACTGCTAG-3’, and probe: 5’-CCAGAGTCACACAACAGACGGGCA-3’) (generated by IDT). The CCR5 gene was used for cell input normalization (CCR5 forward: 5′-GCTGTGTTTGCGTCTCTCCCAGGA-3′, CCR5 reverse: 5′-CTCACAGCCCTGTGCCTCTTCTTC-3′, and probe: 5′-AGCAGCGGCAGGACCAGCCCCAAG-3′) (generated by IDT). The cycling parameters were 50 °C for 2 min, 95 °C for 10 min and then 95 °C for 15 s and 60 °C for 1 min for 55 cycles of amplification. Samples were analysed in a QuantStudioTM 5 Real-Time PCR System, and quantification of DNA copies was performed using a standard curve. Results were expressed as HIV-DNA copies per 106 CD4+ T cells.
Ex vivo reactivation with LRAs of HIV-infected and ART-treated CD4+ T cells
Tissue blocks from uninfected, HIV-infected, and HIV-infected and ART-treated conditions collected on day 7 for tonsils, and on day 8 for the intestinal and cervicovaginal tissue, were digested according to the previously described protocol. CD4+ T cells were then isolated using the MagniSort Human CD4+ T Cell Enrichment commercial kit (Invitrogen, cat. no. 8804-6811-74), with two rounds of cell separation performed to maximize cell purity. CD4⁺ T-cell purity following magnetic enrichment was evaluated (Supplementary Fig. 14). In all conditions, isolated CD4+ T cells were cultured at a density of 10⁶ cells/ml in R10 medium containing 10 μM Q-VD-OPh (Selleckchem, cat. no. S7311) for a minimum of 2 h at 37 °C and 5% CO2. For HIV-infected and ART-treated CD4+ T cells, 1 µM Raltegravir, 1 µM Darunavir and 1 µM Nevirapine were added to the R10 media. After the incubation, uninfected and HIV-infected CD4+ T cells remained untreated, while HIV-infected and ART-treated CD4+ T cells were stimulated for 20-22 h with LRAs. LRAs were added to the media at the following concentrations: 100 nM Ingenol-3-angelate (Sigma-Aldrich, cat. no. SML1318), 40 nM Romidepsin (Selleckchem, cat. no. S3020), 30 nM Panobinostat (Selleckchem, cat. no. S1030), 100 nM AZD5582 (MedChem, cat.no. HY-12600), 50 ng/ml IL-15 (Myltenyi Biotech, cat. no. 130-095-760). The positive control consisted of 81 nM PMA and 1 μM Ionomycin (Abcam, cat. no. ab120297 and ab120370) in the medium, while the negative control comprised solely of R10 medium with ART. All compounds were reconstituted in either deionized sterile-filtered water, 0.1% BSA in 1X PBS, or DMSO (at a maximum concentration of 0.006%).
CD4+ T-cell subsets phenotyping and detection of HIV-1 p24 protein by flow cytometry
Identification of CD4+ T-cell subpopulations present in the tissues and measurement of HIV infection through p24 protein detection within these subsets was performed using flow cytometry. Previously cultured CD4+ T cells were stained using LIVE/DEAD™ Fixable Aqua Dead Cell Stain (1/250, Invitrogen, cat. no. L34966) for 20 min at RT. Following washing with 1X PBS, cells were stained with anti-CXCR5-BB700 (2/100, RF8B2, Beckton Dickinson, cat. no. 566470) and anti-CCR7-AF647 (10/100, 150503, Beckton Dickinson, cat. no. 560816) in staining buffer for 30 min at 37 °C. After washing with staining buffer, cells were incubated with the following antibodies for 20 min at RT: anti-CD127-FITC (1/100, A019D5, Biolegend, cat. no. 351312), anti-CD49a-PE-Cy7 (0.6/100, TS2/7, Biolegend, cat. no. 328311), anti-CD3-PE-Cy5 (0.6/100, UCHT-1, Biolegend, cat. no. 300410), anti-CD69-PE-CF594 (1/100, FN50, Beckton Dickinson, cat. no. 562617), anti-PD-1-APC-Fire750 (1/100, EH12.2H7, Biolegend, cat. no. 329954), anti-CD45-AF700 (1/100, HI30, Biolegend, cat. no. 304024), anti-CD103-BV650 (0.6/100, Ber-ACT8, Beckton Dickinson, cat. no. 743653), anti-CD45RO-BV605 (1.25/100, UCHL1, Biolegend, cat. no. 304238) and anti-KLRG1-BV421 (5/100, 14C2A07, Biolegend, cat. no. 368604). Next, cells were washed with staining buffer and fixed and permeabilized using Fixation/Permeabilization Solution (Beckton Dickinson; cat. no. 554714) for 20 min at 4 oC. Two washes with BD Perm/Wash™ buffer were conducted and intracellular staining with anti-p24-PE antibody (0.5/100, KC57, Beckman Coulter, cat. no. 6604667) was then performed for 30 min on ice, followed by an additional 30 min at RT. Cells were then washed and fixed with 2% PFA. Samples were acquired using a BD LSR Fortessa flow cytometer. All antibodies are commercially available and validated by their respective manufacturers.
The acquired data were analysed using the online platform OMIQ (www.omiq.ai, www.dotmatics.com). The clustering algorithm Flow-Self Organizing Maps (FlowSOM) was employed to identify clusters based on the expression of CD45RO, CCR7, CD69, CD103, CD49a, CD127, CXCR5, PD-1 and KLRG1. All events within pre-gated live CD3⁺ cells were concatenated across tissues and experimental conditions for subsequent analysis. To visualize the identified clusters, the dimensionality reduction algorithm opt-SNE was applied. Specifically, opt-SNE was performed on a randomly selected subset of 6 × 105 cells from uninfected tonsillar and intestinal tissues, and on all available uninfected cells (4 × 103) from cervical tissue, based on the expression of the aforementioned markers. Manual gating was used to assess p24 expression, and viral reactivation was represented as the difference in the frequency of p24⁺ cells between each LRA-stimulated condition and the ART-treated control. Additionally, FlowJo v10 software was employed to apply Boolean filters to identify specific subsets of live CD3+ p24+ cells, based on the expression of the selected markers, in the PMA/ionomycin-stimulated conditions from tonsillar and intestinal tissues. PESTLE v2.0 and SPICE v6.0 software were used to generate pie charts illustrating the proportions of the different subsets and their marker expression profiles.
Detection of HIV-1 p24 in CD4+ T-cell culture supernatants via Single Molecule Array (SIMOA) assay
Supernatants from overnight cultures of isolated CD4⁺ T cells were collected and stored at –80 °C. HIV-1 Gag p24 concentrations in the supernatants were quantified using the Simoa® HIV p24 Advantage Kit (Quanterix, USA; cat. no. 102215) on a Simoa HD-1 analyzer, following the manufacturer’s instructions. Samples were thawed at room temperature and centrifuged at 10,000 G for 5 min prior to p24 quantification. Four-parameter logistic (4PL) regression fitting was used to calculate p24 concentrations. The lower limit of quantification (LLOQ) was 0.010 pg/mL.
Sorting and viral reactivation of tonsillar and intestinal CD4+ T-cell subpopulations
HIV-infected and ART-treated tissue blocks collected on day 7 (tonsils) and day 8 (intestine) were digested and CD4⁺ T cells were isolated using the MagniSort™ Human CD4⁺ T Cell Enrichment Kit, as previously described. Isolated CD4+ T cells were stained with LIVE/DEAD™ Fixable Aqua viability dye (1/250, Invitrogen, cat. no. L34966) and the following panel of antibodies: anti-CD4-BUV496 (2.5/100, RPA-T4, eBioscience, cat. no. 364-0049-42), anti-CD8-APC-Fire810 (1.25/100, SK1, Biolegend, cat. no. 344764), anti-CXCR5-BB700 (2/100, RF8B2, Beckton Dickinson, cat. no. 566470), anti-CCR7-AF647 (10/100, 150503, Beckton Dickinson, cat. no. 560816), anti-CD49a-PE-Cy7 (0.6/100, TS2/7, Biolegend, cat. no. 328311), anti-CD3-PE-Cy5 (0.6/100, UCHT-1, Biolegend, cat. no. 300410), anti-CD69-PE-CF594 (1/100, FN50, Beckton Dickinson, cat. no. 562617), anti-PD-1-APC-Fire750 (1/100, EH12.2H7, Biolegend, cat. no. 329954), anti-CD45-AF700 (1/100, HI30, Biolegend, cat. no. 304024), anti-CD103-BV650 (0.6/100, Ber-ACT8, Beckton Dickinson, cat. no. 743653), and anti-CD45RO-BV605 (1.25/100, UCHL1, Biolegend, cat. no. 304238). CD4⁺ T-cell populations (CD45⁺ CD3⁺ CD4⁺ CD8⁻) were sorted using Fluorescence-Activated Cell Sorting (FACS) on an Aurora CS flow cytometer (Cytek Biosciences). For tonsillar tissue, the three subpopulations of follicular helper CD4⁺ T cells (TFH: CXCR5⁺ PD-1⁺) were isolated: TFH CD69⁻ CCR7⁺, TFH CD69⁺ CCR7⁺ and TFH CD69⁺ CCR7⁻ subsets. Naïve CD4⁺ T cells (TNA: CXCR5⁻ CD69⁻ CD45RO⁻ CCR7⁺) were also sorted. For intestinal samples, resident memory CD4⁺ T cells (TRM: CD69⁺ CXCR5⁻ CD45RO⁺ CCR7⁻), including TRM CD69⁺ CD103⁺ CD49a⁺, TRM CD69⁺ CD49a⁺ and TRM CD69⁺ PD-1⁺ subsets, were isolated. Non-resident CD4⁺ T cells (TNON-RM: CD69⁻) were also sorted. TFH subsets from tonsillar samples and TRM subsets from intestinal samples were pooled for reactivation assays. All subpopulations were cultured and stimulated with LRAs as previously described. HIV reactivation was assessed by measuring intracellular p24 expression via flow cytometry, using the same staining panel as for total CD4⁺ T cells. All antibodies are commercially available and validated by their respective manufacturers.
Statistical analyses
All data were analysed using GraphPad Prism 8.3.0 software (GraphPad Software, La Jolla, CA, USA), with statistical significance defined as p < 0.05. Volcano plots, generated using OMIQ software (www.omiq.ai, www.dotmatics.com), represent statistical comparisons conducted via the edgeR method, with significance determined at p < 0.05. Detailed statistical information for each experiment is provided in the respective figure legends.
Reporting summary
Further information on research design is available in the Nature Portfolio Reporting Summary linked to this article.
Data availability
All data associated with this study are provided within the main text or the Supplementary Information. Source data are provided with this paper. Any other requested data related with the human tissue samples from paediatric and adult donors is restricted by ethical and privacy considerations. Access can be obtained after IRB approval of the formal data-sharing agreement in a process that can last up to 24 weeks. For questions related to the data request and usage, contact Maria J. Buzon at mariajose.buzon@vhir.org. Source data are provided with this paper.
Code availability
This study does not report original code.
References
Palmer, S., Josefsson, L. & Coffin, J. M. HIV reservoirs and the possibility of a cure for HIV infection. J. Intern. Med. 270, 550–560 (2011).
Coiras, M., López-Huertas, M. R., Pérez-Olmeda, M. & Alcamí, J. Understanding HIV-1 latency provides clues for the eradication of long-term reservoirs. Nat. Rev. Microbiol. 7, 798–812 (2009).
Gantner, P. et al. HIV rapidly targets a diverse pool of CD4 + T cells to establish productive and latent infections. Immunity 56, 653–668.e5 (2023).
Tokarev, A. et al. Single-Cell Profiling of Latently SIV-Infected CD4 + T Cells Directly Ex Vivo to Reveal Host Factors Supporting Reservoir Persistence. Microbiol. Spectr. 10, e0060422 (2022).
Abrahams, M.-R. et al. The replication-competent HIV-1 latent reservoir is primarily established near the time of therapy initiation. Sci. Transl. Med. 11, (2019).
Finzi, D. et al. Identification of a Reservoir for HIV-1 in Patients on Highly Active Antiretroviral Therapy. Science (1979) 278, 1295–1300 (1997).
Lichterfeld, M., Gao, C. & Yu, X. G. An ordeal that does not heal: understanding barriers to a cure for HIV-1 infection. Trends Immunol. 43, 608–616 (2022).
Castro-Gonzalez, S., Colomer-Lluch, M. & Serra-Moreno, R. Barriers for HIV Cure: The Latent Reservoir. AIDS Res. Hum. Retroviruses 34, 739–759 (2018).
Cantero-Pérez, J. et al. Resident memory T cells are a cellular reservoir for HIV in the cervical mucosa. Nat. Commun. 10, 4739 (2019).
Serra-Peinado, C. et al. Expression of CD20 after viral reactivation renders HIV-reservoir cells susceptible to Rituximab. Nat. Commun. 10, 3705 (2019).
Gálvez, C. et al. Atlas of the HIV-1 Reservoir in Peripheral CD4 T Cells of Individuals on Successful Antiretroviral Therapy. mBio 12, e0307821 (2021).
Grau-Expósito, J. et al. A Novel Single-Cell FISH-Flow Assay Identifies Effector Memory CD4 + T cells as a Major Niche for HIV-1 Transcription in HIV-Infected Patients. mBio 8, (2017).
Fromentin, R. et al. CD4 + T Cells Expressing PD-1, TIGIT and LAG-3 Contribute to HIV Persistence during ART. PLoS Pathog. 12, e1005761 (2016).
Hsiao, F. et al. Tissue memory CD4 + T cells expressing IL-7 receptor-alpha (CD127) preferentially support latent HIV-1 infection. PLoS Pathog. 16, e1008450 (2020).
Neidleman, J. et al. Phenotypic analysis of the unstimulated in vivo HIV CD4 T cell reservoir. Elife 9, (2020).
Astorga-Gamaza, A. et al. Identification of HIV-reservoir cells with reduced susceptibility to antibody-dependent immune response. Elife 11, (2022).
Pieren, D. K. J., Benítez-Martínez, A. & Genescà, M. Targeting HIV persistence in the tissue. Curr. Opin. HIV AIDS 19, 69–78 (2024).
Kandathil, A. J., Sugawara, S. & Balagopal, A. Are T cells the only HIV-1 reservoir?. Retrovirology 13, 86 (2016).
Chen, J. et al. The reservoir of latent HIV. Front. Cell Infect. Microbiol. 12, 945956 (2022).
Bosque, A. & Planelles, V. Studies of HIV-1 latency in an ex vivo model that uses primary central memory T cells. Methods 53, 54–61 (2011).
Chomont, N. et al. HIV reservoir size and persistence are driven by T cell survival and homeostatic proliferation. Nat. Med. 15, 893–900 (2009).
Kulpa, D. A. et al. Differentiation into an Effector Memory Phenotype Potentiates HIV-1 Latency Reversal in CD4 + T Cells. J. Virol. 93, e00969-19 (2019).
Hiener, B. et al. Identification of Genetically Intact HIV-1 Proviruses in Specific CD4 + T Cells from Effectively Treated Participants. Cell Rep. 21, 813–822 (2017).
De Scheerder, M.-A. et al. HIV Rebound Is Predominantly Fueled by Genetically Identical Viral Expansions from Diverse Reservoirs. Cell Host Microbe 26, 347–358.e7 (2019).
Buzon, M. J. et al. HIV-1 persistence in CD4 + T cells with stem cell–like properties. Nat. Med 20, 139–142 (2014).
Venanzi Rullo, E. et al. Persistence of an intact HIV reservoir in phenotypically naive T cells. JCI Insight 5, e133157 (2020).
Chaillon, A. et al. HIV persists throughout deep tissues with repopulation from multiple anatomical sources. J. Clin. Investig. 130, 1699–1712 (2020).
Wong, J. K. & Yukl, S. A. Tissue reservoirs of HIV. Curr. Opin. HIV AIDS 11, 362–370 (2016).
Yukl, S. A. et al. Differences in HIV Burden and Immune Activation within the Gut of HIV-Positive Patients Receiving Suppressive Antiretroviral Therapy. J. Infect. Dis. 202, 1553–1561 (2010).
Jenabian, M.-A. et al. Immune tolerance properties of the testicular tissue as a viral sanctuary site in ART-treated HIV-infected adults. AIDS 30, 2777–2786 (2016).
Fukazawa, Y. et al. B cell follicle sanctuary permits persistent productive simian immunodeficiency virus infection in elite controllers. Nat. Med. 21, 132–139 (2015).
Persidsky, Y. & Poluektova, L. Immune privilege and HIV-1 persistence in the CNS. Immunol. Rev. 213, 180–194 (2006).
Fletcher, C. V. et al. Persistent HIV-1 replication is associated with lower antiretroviral drug concentrations in lymphatic tissues. Proc. Natl. Acad. Sci. 111, 2307–2312 (2014).
Rosen, E. P. et al. Antiretroviral drug exposure in lymph nodes is heterogeneous and drug dependent. J. Int AIDS Soc. 25, e25895 (2022).
Lamers, S. L. et al. HIV DNA Is Frequently Present within Pathologic Tissues Evaluated at Autopsy from Combined Antiretroviral Therapy-Treated Patients with Undetectable Viral Loads. J. Virol. 90, 8968–8983 (2016).
Dufour, C. et al. Near full-length HIV sequencing in multiple tissues collected postmortem reveals shared clonal expansions across distinct reservoirs during ART. Cell Rep. 42, 113053 (2023).
McManus, W. R. et al. HIV-1 in lymph nodes is maintained by cellular proliferation during antiretroviral therapy. J. Clin. Investig. 129, 4629–4642 (2019).
Wu, V. H. et al. Assessment of HIV-1 integration in tissues and subsets across infection stages. JCI Insight 5, e139783 (2020).
Pantaleo, G. et al. Lymphoid organs function as major reservoirs for human immunodeficiency virus. Proc. Natl. Acad. Sci. 88, 9838–9842 (1991).
Pantaleo, G. et al. HIV infection is active and progressive in lymphoid tissue during the clinically latent stage of disease. Nature 362, 355–358 (1993).
Chun, T. W. et al. Persistence of HIV in Gut-Associated Lymphoid Tissue despite Long-Term Antiretroviral Therapy. J. Infect. Dis. 197, 714–720 (2008).
Poles, M. A. et al. Lack of Decay of HIV-1 in Gut-Associated Lymphoid Tissue Reservoirs in Maximally Suppressed Individuals. JAIDS J. Acquir. Immune Defic. Synd. 43, 65–68 (2006).
Perreau, M. et al. Follicular helper T cells serve as the major CD4 T cell compartment for HIV-1 infection, replication, and production. J. Exp. Med. 210, 143–156 (2013).
Renault, C. et al. Th17 CD4 + T-Cell as a preferential target for HIV reservoirs. Front Immunol. 13, 822576 (2022).
Miles, B. & Connick, E. T FH in HIV latency and as sources of replication-competent virus. Trends Microbiol 24, 338–344 (2016).
Sun, W. et al. Phenotypic signatures of immune selection in HIV-1 reservoir cells. Nature 614, 309–317 (2023).
Kumar, B. V. et al. Human tissue-resident memory T cells are defined by core transcriptional and functional signatures in lymphoid and mucosal sites. Cell Rep. 20, 2921–2934 (2017).
Szabo, P. A. et al. Single-cell transcriptomics of human T cells reveals tissue and activation signatures in health and disease. Nat. Commun. 10, 4706 (2019).
Poon, M. M. L. et al. Tissue adaptation and clonal segregation of human memory T cells in barrier sites. Nat. Immunol. 24, 309–319 (2023).
Shiow, L. R. et al. CD69 acts downstream of interferon-α/β to inhibit S1P1 and lymphocyte egress from lymphoid organs. Nature 440, 540–544 (2006).
Thome, J. J. C. et al. Spatial map of human T cell compartmentalization and maintenance over decades of life. Cell 159, 814–828 (2014).
Schenkel, J. M. & Masopust, D. Tissue-resident memory T Cells. Immunity 41, 886–897 (2014).
Park, S. L. et al. Local proliferation maintains a stable pool of tissue-resident memory T cells after antiviral recall responses. Nat. Immunol. 19, 183–191 (2018).
Wong, M. T. et al. A High-Dimensional Atlas of Human T Cell Diversity Reveals Tissue-Specific Trafficking and Cytokine Signatures. Immunity 45, 442–456 (2016).
Yokoi, T. et al. Identification of a unique subset of tissue-resident memory CD4 + T cells in Crohn’s disease. Proc. Natl. Acad. Sci. 120, e2204269120 (2023).
Reilly, E. C. et al. T RM integrins CD103 and CD49a differentially support adherence and motility after resolution of influenza virus infection. Proc. Natl. Acad. Sci. 117, 12306–12314 (2020).
Kim, Y., Anderson, J. L. & Lewin, S. R. Getting the “Kill” into “Shock and Kill”: Strategies to Eliminate Latent HIV. Cell Host Microbe 23, 14–26 (2018).
Board, N. L., Moskovljevic, M., Wu, F., Siliciano, R. F. & Siliciano, J. D. Engaging innate immunity in HIV-1 cure strategies. Nat. Rev. Immunol. 22, 499–512 (2022).
Pardons, M., Fromentin, R., Pagliuzza, A., Routy, J.-P. & Chomont, N. Latency-reversing agents induce differential responses in distinct memory CD4 T cell subsets in individuals on antiretroviral therapy. Cell Rep. 29, 2783–2795.e5 (2019).
Wei, D. G. et al. Histone Deacetylase Inhibitor Romidepsin Induces HIV Expression in CD4 T Cells from Patients on Suppressive Antiretroviral Therapy at Concentrations Achieved by Clinical Dosing. PLoS Pathog. 10, e1004071 (2014).
Grau-Expósito, J. et al. Latency reversal agents affect differently the latent reservoir present in distinct CD4 + T subpopulations. PLoS Pathog. 15, e1007991 (2019).
Covino, D. A., Desimio, M. G. & Doria, M. Impact of IL-15 and latency reversing agent combinations in the reactivation and NK cell-mediated suppression of the HIV reservoir. Sci. Rep. 12, 18567 (2022).
Banga, R., Procopio, F. A., Cavassini, M. & Perreau, M. In Vitro Reactivation of Replication-Competent and Infectious HIV-1 by Histone Deacetylase Inhibitors. J. Virol. 90, 1858–1871 (2016).
Shi, J. et al. PD-1 controls follicular T Helper Cell Positioning and Function. Immunity 49, 264–274.e4 (2018).
Hardtke, S., Ohl, L. & Förster, R. Balanced expression of CXCR5 and CCR7 on follicular T helper cells determines their transient positioning to lymph node follicles and is essential for efficient B-cell help. Blood 106, 1924–1931 (2005).
Haynes, N. M. et al. Role of CXCR5 and CCR7 in Follicular Th Cell Positioning and Appearance of a Programmed Cell Death Gene-1High Germinal Center-Associated Subpopulation. J. Immunol. 179, 5099–5108 (2007).
Asrir, A., Aloulou, M., Gador, M., Pérals, C. & Fazilleau, N. Interconnected subsets of memory follicular helper T cells have different effector functions. Nat. Commun. 8, 847 (2017).
Song, W. & Craft, J. T follicular helper cell heterogeneity: Time, space, and function. Immunol. Rev. 288, 85–96 (2019).
Crotty, S. T follicular helper cell differentiation, function, and roles in disease. Immunity 41, 529–542 (2014).
Huster, K. M. et al. Selective expression of IL-7 receptor on memory T cells identifies early CD40L-dependent generation of distinct CD8 + memory T cell subsets. Proc. Natl. Acad. Sci. 101, 5610–5615 (2004).
Robbins, S. H., Terrizzi, S. C., Sydora, B. C., Mikayama, T. & Brossay, L. Differential regulation of killer cell lectin-like receptor G1 expression on T cells. J. Immunol. 170, 5876–5885 (2003).
Voehringer, D., Koschella, M. & Pircher, H. Lack of proliferative capacity of human effector and memory T cells expressing killer cell lectinlike receptor G1 (KLRG1). Blood 100, 3698–3702 (2002).
Astorga-Gamaza, A. et al. KLRG1 expression on natural killer cells is associated with HIV persistence, and its targeting promotes the reduction of the viral reservoir. Cell Rep. Med. 4, 101202 (2023).
Nave, H., Gebert, A. & Pabst, R. Morphology and immunology of the human palatine tonsil. Anat. Embryol. 204, 367–373 (2001).
Mueller, S. N., Gebhardt, T., Carbone, F. R. & Heath, W. R. Memory T cell subsets, migration patterns, and tissue residence. Annu. Rev. Immunol. 31, 137–161 (2013).
Hagel, J. P. et al. Defining T cell subsets in human tonsils using ChipCytometry. J. Immunol. 206, 3073–3082 (2021).
Crotty, S. Follicular helper CD4 T Cells (T FH). Annu. Rev. Immunol. 29, 621–663 (2011).
Thornhill, J. P., Fidler, S., Klenerman, P., Frater, J. & Phetsouphanh, C. The Role of CD4 + T Follicular Helper Cells in HIV infection: from the germinal center to the periphery. Front Immunol. 8, 46 (2017).
Sathaliyawala, T. et al. Distribution and compartmentalization of human circulating and tissue-resident memory T Cell Subsets. Immunity 38, 187–197 (2013).
Woodward Davis, A. S. et al. The human memory T cell compartment changes across tissues of the female reproductive tract. Mucosal Immunol. 14, 862–872 (2021).
Shen, Z., vom Steeg, L. G., Patel, M. V., Rodriguez-Garcia, M. & Wira, C. R. Impact of aging on the frequency, phenotype, and function of CD4 + T cells in the human female reproductive tract. Front. Immunol. 15, 1465124 (2024).
Xie, G. et al. Characterization of HIV-induced remodeling reveals differences in infection susceptibility of memory CD4 + T cell subsets in vivo. Cell Rep. 35, 109038 (2021).
Matheson, N. J. et al. Cell Surface Proteomic Map of HIV Infection Reveals Antagonism of Amino Acid Metabolism by Vpu and Nef. Cell Host Microbe 18, 409–423 (2015).
Cavrois, M. et al. Mass Cytometric Analysis of HIV Entry, Replication, and Remodeling in Tissue CD4 + T Cells. Cell Rep. 20, 984–998 (2017).
Cohn, L. B. et al. Clonal CD4 + T cells in the HIV-1 latent reservoir display a distinct gene profile upon reactivation. Nat. Med. 24, 604–609 (2018).
Pardons, M. et al. Single-cell characterization and quantification of translation-competent viral reservoirs in treated and untreated HIV infection. PLoS Pathog. 15, e1007619 (2019).
Baxter, A. E. et al. Single-Cell Characterization of Viral Translation-Competent Reservoirs in HIV-Infected Individuals. Cell Host Microbe 20, 368–380 (2016).
Bui, J. K. et al. Ex vivo activation of CD4 + T-cells from donors on suppressive ART can lead to sustained production of infectious HIV-1 from a subset of infected cells. PLoS Pathog. 13, e1006230 (2017).
Jubel, J. M., Barbati, Z. R., Burger, C., Wirtz, D. C. & Schildberg, F. A. The Role of PD-1 in Acute and Chronic Infection. Front. Immunol. 11, 487 (2020).
Grivel, J.-C. & Margolis, L. Use of human tissue explants to study human infectious agents. Nat. Protoc. 4, 256–269 (2009).
Cantero, J. & Genescà, M. Maximizing the immunological output of the cervicovaginal explant model. J. Immunol. Methods 460, 26–35 (2018).
Grossman, Z., Meier-Schellersheim, M., Paul, W. E. & Picker, L. J. Pathogenesis of HIV infection: what the virus spares is as important as what it destroys. Nat. Med. 12, 289–295 (2006).
Veazey, R. S. et al. Gastrointestinal Tract as a Major Site of CD4 + T Cell Depletion and Viral Replication in SIV Infection. Science (1979) 280, 427–431 (1998).
Brenchley, J. M. et al. CD4 + T Cell Depletion during all Stages of HIV Disease Occurs Predominantly in the Gastrointestinal Tract. J. Exp. Med. 200, 749–759 (2004).
Suanzes, P. et al. Impact of very early antiretroviral therapy during acute HIV infection on long-term immunovirological outcomes. Int. J. Infect. Dis. 136, 100–106 (2023).
Le, T. et al. Enhanced CD4 + T-Cell Recovery with Earlier HIV-1 Antiretroviral Therapy. N. Engl. J. Med. 368, 218–230 (2013).
Schuetz, A. et al. Initiation of ART during Early Acute HIV Infection Preserves Mucosal Th17 Function and Reverses HIV-Related Immune Activation. PLoS Pathog. 10, e1004543 (2014).
Peluso, M. J. et al. Differential decay of intact and defective proviral DNA in HIV-1–infected individuals on suppressive antiretroviral therapy. JCI Insight 5, e132997 (2020).
Gandhi, R. T. et al. Selective Decay of Intact HIV-1 Proviral DNA on Antiretroviral Therapy. J. Infect. Dis. 223, 225–233 (2021).
Palmer, S. et al. Low-level viremia persists for at least 7 years in patients on suppressive antiretroviral therapy. Proc. Natl. Acad. Sci. USA 105, 3879–3884 (2008).
Wong, J. K. et al. Reduction of HIV-1 in blood and lymph nodes following potent antiretroviral therapy and the virologic correlates of treatment failure. Proc. Natl. Acad. Sci. 94, 12574–12579 (1997).
Yukl, S. A. et al. The Distribution of HIV DNA and RNA in Cell Subsets Differs in Gut and Blood of HIV-Positive Patients on ART: Implications for Viral Persistence. J. Infect. Dis. 208, 1212–1220 (2013).
Belmonte, L. et al. The intestinal mucosa as a reservoir of HIV-1 infection after successful HAART. AIDS 21, 2106–2108 (2007).
Asowata, O. E. et al. Irreversible depletion of intestinal CD4 + T cells is associated with T cell activation during chronic HIV infection. JCI Insight 6, e146162 (2021).
Bergler, W., Adam, S., Gross, H. J., Hörmann, K. & Schwartz-Albiez, R. Age-dependent altered proportions in subpopulations of tonsillar lymphocytes. Clin. Exp. Immunol. 116, 9–18 (1999).
Saluzzo, S. et al. Delayed antiretroviral therapy in HIV-infected individuals leads to irreversible depletion of skin- and mucosa-resident memory T cells. Immunity 54, 2842–2858.e5 (2021).
Wang, X. et al. Distinct Expression Patterns of CD69 in Mucosal and Systemic Lymphoid Tissues in Primary SIV Infection of Rhesus Macaques. PLoS One 6, e27207 (2011).
Reuschl, A.-K. et al. HIV-1 Vpr drives a tissue residency-like phenotype during selective infection of resting memory T cells. Cell Rep. 39, 110650 (2022).
Banga, R. et al. PD-1+ and follicular helper T cells are responsible for persistent HIV-1 transcription in treated aviremic individuals. Nat. Med. 22, 754–761 (2016).
Tsai, P. et al. In vivo analysis of the effect of panobinostat on cell-associated HIV RNA and DNA levels and latent HIV infection. Retrovirology 13, 36 (2016).
Søgaard, O. S. et al. The Depsipeptide Romidepsin Reverses HIV-1 Latency In Vivo. PLoS Pathog. 11, e1005142 (2015).
Rasmussen, T. A. et al. Panobinostat, a histone deacetylase inhibitor, for latent-virus reactivation in HIV-infected patients on suppressive antiretroviral therapy: a phase 1/2, single group, clinical trial. Lancet HIV 1, e13–e21 (2014).
McBrien, J. B. et al. Robust and persistent reactivation of SIV and HIV by N-803 and depletion of CD8+ cells. Nature 578, 154–159 (2020).
Jones, R. B. et al. A subset of latency-reversing agents expose HIV-Infected Resting CD4 + T-Cells to Recognition by Cytotoxic T-Lymphocytes. PLoS Pathog. 12, e1005545 (2016).
Miller, J. S. et al. Safety and virologic impact of the IL-15 superagonist N-803 in people living with HIV: a phase 1 trial. Nat. Med. 28, 392–400 (2022).
Chehimi, J. et al. IL-15 enhances immune functions during HIV infection. J. Immunol. 158, 5978–5987 (1997).
Garrido, C. et al. Interleukin-15-Stimulated natural killer cells clear HIV-1-infected cells following latency reversal ex vivo.J. Virol 92, (2018).
Li, Y., Gao, H., Clark, K. M. & Shan, L. IL-15 enhances HIV-1 infection by promoting survival and proliferation of CCR5 + CD4 + T cells. JCI Insight 8, e166292 (2023).
Manganaro, L. et al. IL-15 regulates susceptibility of CD4 + T cells to HIV infection. Proc. Natl. Acad. Sci. 115, E9659–E9667 (2018).
Schenkel, J. M. et al. IL-15 independent maintenance of tissue resident and boosted effector memory CD8 T cells. J. Immunol. 196, 3920–3926 (2016).
Geginat, J., Sallusto, F. & Lanzavecchia, A. Cytokine-driven Proliferation and Differentiation of Human Naive, Central Memory, and Effector Memory CD4 + T Cells. J. Exp. Med. 194, 1711–1720 (2001).
Antonucci, J. M. et al. SAMHD1 Impairs HIV-1 gene expression and negatively modulates reactivation of viral latency in CD4 + T Cells. J. Virol. 92, e00292-18 (2018).
Ruffin, N. et al. Low SAMHD1 expression following T-cell activation and proliferation renders CD4 + T cells susceptible to HIV-1. AIDS 29, 519–530 (2015).
Nixon, C. C. et al. Systemic HIV and SIV latency reversal via non-canonical NF-κB signalling in vivo. Nature 578, 160–165 (2020).
Mavigner, M. et al. CD8 lymphocyte depletion enhances the latency reversal activity of the SMAC Mimetic AZD5582 in ART-suppressed simian immunodeficiency virus-infected Rhesus Macaques. J. Virol. 95, e01429-20 (2021).
Bullen, C. K., Laird, G. M., Durand, C. M., Siliciano, J. D. & Siliciano, R. F. New ex vivo approaches distinguish effective and ineffective single agents for reversing HIV-1 latency in vivo. Nat. Med. 20, 425–429 (2014).
Laird, G. M. et al. Ex vivo analysis identifies effective HIV-1 latency–reversing drug combinations. J. Clin. Investig. 125, 1901–1912 (2015).
Perelson, A. S., Neumann, A. U., Markowitz, M., Leonard, J. M. & Ho, D. D. HIV-1 dynamics in vivo: virion clearance rate, infected cell life-span, and viral generation time. Science (1979) 271, 1582–1586 (1996).
Wei, X. et al. Viral dynamics in human immunodeficiency virus type 1 infection. Nature 373, 117–122 (1995).
Telwatte, S. et al. Gut and blood differ in constitutive blocks to HIV transcription, suggesting tissue-specific differences in the mechanisms that govern HIV latency. PLoS Pathog. 14, e1007357 (2018).
Elliott, J. H. et al. Activation of HIV Transcription with Short-Course Vorinostat in HIV-Infected Patients on Suppressive Antiretroviral Therapy. PLoS Pathog. 10, e1004473 (2014).
Lenasi, T., Contreras, X. & Peterlin, B. M. Transcriptional interference antagonizes proviral gene expression to promote HIV latency. Cell Host Microbe 4, 123–133 (2008).
Pearson, R. et al. Epigenetic Silencing of Human Immunodeficiency Virus (HIV) Transcription by Formation of Restrictive Chromatin Structures at the Viral Long Terminal Repeat Drives the Progressive Entry of HIV into Latency. J. Virol. 82, 12291–12303 (2008).
Han, Y. et al. Orientation-Dependent Regulation of Integrated HIV-1 Expression by Host Gene Transcriptional Readthrough. Cell Host Microbe 4, 134–146 (2008).
Schröder, A. R. W. et al. HIV-1 Integration in the Human Genome Favors Active Genes and Local Hotspots. Cell 110, 521–529 (2002).
Martin, A. R. et al. Similar Frequency and Inducibility of Intact Human Immunodeficiency Virus-1 Proviruses in Blood and Lymph Nodes. J. Infect. Dis. 224, 258–268 (2021).
Pardons, M. et al. Blood and tissue HIV-1 reservoirs display plasticity and lack of compartmentalization in virally suppressed people. Nat. Commun. 16, 2173 (2025).
Bruner, K. M. et al. A quantitative approach for measuring the reservoir of latent HIV-1 proviruses. Nature 566, 120–125 (2019).
Acknowledgements
This study was funded by “la Caixa” Foundation (ID 100010434) under the project code LCF/PR/HR20/00218. This study also received funding from the Agencia Estatal de Investigación project PID2021-123321OB-I00 and PID2024-155881OB-100 supported by MCIN/AEI/10.13039/501100011033/FEDER, UE; The Spanish “Ministerio de Economía y Competitividad, Instituto de Salud Carlos III” (ISCIII, PI20/00160); and the Gilead fellowships GLD21-00049, GLD22/00152 and GLD24/00014. MJB is supported by the Miguel Servet programme of the Spanish Health Institute Carlos III (CP17/00179 and CPII22/00005), and AGC is a recipient of a PhD fellowship from “la Caixa” Foundation (LCF/BQ/DI20/11780014). The funders had no role in the design of the study, data collection or analysis, decision to publish, or manuscript preparation. We acknowledge María Lázaro and Ruth Peña (JGP research group) for their technical assistance in the production of the HIVBAL viral stock.
Author information
Authors and Affiliations
Contributions
A.G.C. and M.J.B. designed, directed, and interpreted experiments. A.G.C., N.S.G., C.M.P., O.R.I., and A.B.M. performed the experiments and analysed the data. M.G. and E.M.G. contributed to the design and interpretation of the experiments. S.L., J.C., F.P., N.O., I.L., J.L., V.F. and L.M.B. were responsible for recruitment, specimen handling and storage, and the collection of related clinical data. J.G.P. produced and provided the HIVBAL viral stock. A.G.C. and M.J.B. wrote the initial manuscript, and all authors contributed to its editing.
Corresponding author
Ethics declarations
Competing interests
The authors declare no competing interests.
Peer review
Peer review information
Nature Communications thanks Talia Swartz and the other anonymous reviewer(s) for their contribution to the peer review of this work. A peer review file is available.
Additional information
Publisher’s note Springer Nature remains neutral with regard to jurisdictional claims in published maps and institutional affiliations.
Supplementary information
Source data
Rights and permissions
Open Access This article is licensed under a Creative Commons Attribution-NonCommercial-NoDerivatives 4.0 International License, which permits any non-commercial use, sharing, distribution and reproduction in any medium or format, as long as you give appropriate credit to the original author(s) and the source, provide a link to the Creative Commons licence, and indicate if you modified the licensed material. You do not have permission under this licence to share adapted material derived from this article or parts of it. The images or other third party material in this article are included in the article’s Creative Commons licence, unless indicated otherwise in a credit line to the material. If material is not included in the article’s Creative Commons licence and your intended use is not permitted by statutory regulation or exceeds the permitted use, you will need to obtain permission directly from the copyright holder. To view a copy of this licence, visit http://creativecommons.org/licenses/by-nc-nd/4.0/.
About this article
Cite this article
Gallego-Cortés, A., Sánchez-Gaona, N., Mancebo-Pérez, C. et al. Identification of inducible HIV reservoirs in tonsillar, intestinal and cervical tissue models of HIV latency. Nat Commun 16, 10353 (2025). https://doi.org/10.1038/s41467-025-65288-9
Received:
Accepted:
Published:
Version of record:
DOI: https://doi.org/10.1038/s41467-025-65288-9









