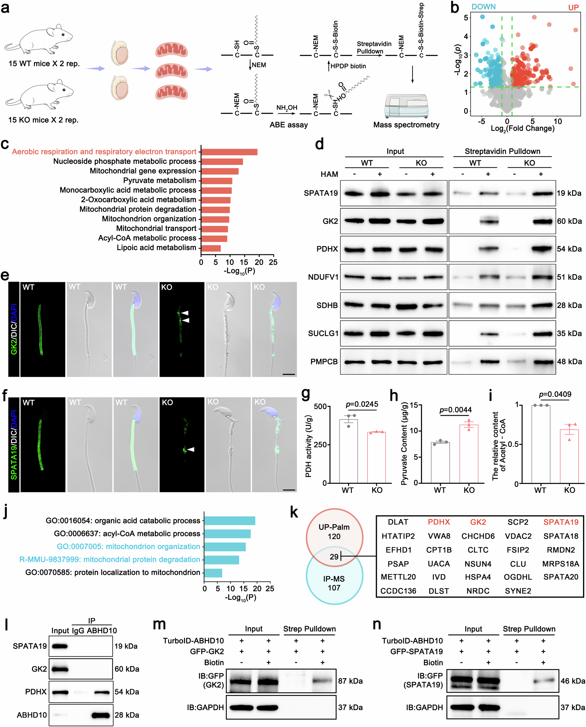
Fig. 6: The S-palmitoylation was elevated in Abhd10 knockout mice.
From: The S-depalmitoylase ABHD10 is essential for sperm mitochondrial sheath formation and male fertility

a Diagram of ABE assay used for the detection of protein acylation in WT and Abhd10 KO testes. NEM, N-ethylmaleimide. Images of mitochondria were generated by figdraw.com. Images of testis, equipment and mouse were generated by Servier Medical Art and SciDraw (credit Ethan Tyler and Lex Kravitz), licensed under CC BY 4.0 (https://creativecommons.org/licenses/by/4.0/). The drawing of testis is modified from an original provided by Servier Medical Art. b Volcano plots showing the differentially palmitoylated mitochondrial proteins in WT and KO testes. Two-sided unpaired Student’s t-test was used to calculate p-value. Only proteins meeting p < 0.05 and |FC| ≥ 2 were defined significantly differentially expressed. c GO enrichment of up-palmitoylated mitochondrial proteins in KO testes. d ABE assay of WT and KO testes followed by immunoblot to detect the palmitoylation levels of PDHX, PMPCB, SUCLG1, SDHB, SPATA19 and GK2. Western blot analysis in this panel was performed using the same set of biological samples. e, f Sperm from WT and KO mice are stained with anti-SPATA19 and anti-GK2 antibodies. The white arrow indicates the aggregation of SPATA19 and GK2 proteins. Scale bar: 5 μm. g The activity of pyruvate dehydrogenase (PDH) was significantly decreased in KO testes compared to controls. h, i Increased pyruvate levels and decreased acetyl-CoA levels were observed in KO testes. j The functional enrichment analyses of ABHD10 interacting proteins. Statistical significance (p-values) was determined based on the cumulative hypergeometric distribution. k Venn diagrams show the overlaps of up-regulated palmitoylated proteins and ABHD10-interacted proteins detected by IP-MS. The box on the right sides displays the overlapped 29 proteins. l Immunoprecipitation (IP) coupled with western blot were used to detect ABHD10 interacted proteins (SPATA19, GK2 and PDHX) in testes. m, n Western blot analysis of streptavidin pull-down samples, with or without biotin treatment. TurboID-ABHD10, GFP-GK2 and GFP-SPATA19 were transfected into 293T cells. GAPDH served as a negative control. g–i display quantitative data presented as mean ± SEM, with n = 3 biologically independent mice per group. P values were determined using a two-sided unpaired Student’s t-test. d, e, l–n) show representative images from at least three independent experiments with similar results.