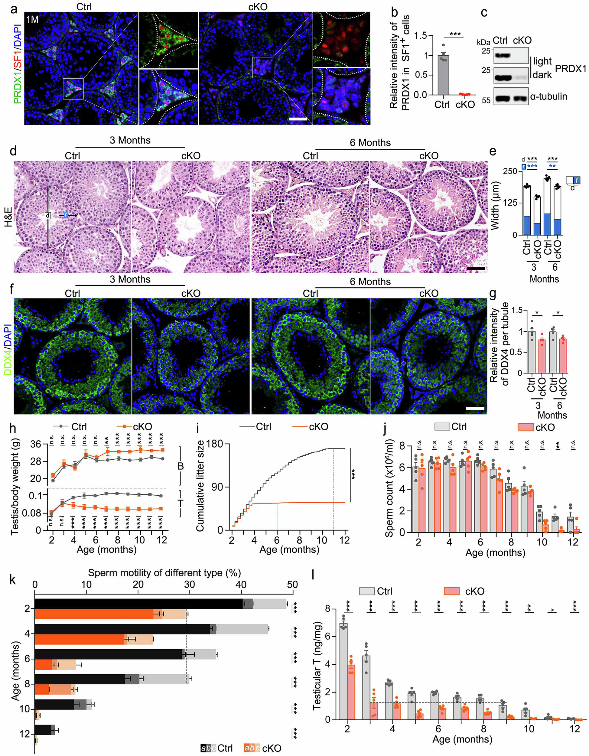
Fig. 2: Loss of Prdx1 in LCs induces testosterone deficiency and male infertility.

a, b Co-immunofluorescence of PRDX1 (green) and SF1 (red) in testes from 1-month-old Ctrl and cKO mice. Quantification of PRDX1 intensity was showed in (b). c WB analyses of PRDX1 level in testes from 3-month-old Ctrl and cKO mice. d, e Representative H&E images showing testis morphology of 3- and 6-month-old Ctrl and cKO mice. d in box indicates the diameter of tubules and r indicates the radius. Quantification data were showed in (e). f, g Immunofluorescence of DDX4 (green), a germ cell marker in testes from 3- and 6-month-old Ctrl and cKO mice. Quantification of intensity was showed in (g). h Curves for the body (B) and testis (T) weight of Ctrl and cKO mice from 2 to 12 months old. i Curves for the cumulative litter size of Ctrl and cKO mice from 2 to 12 months old. Note that cKO mice became infertile at 6 months old, compared with 11 months old in Ctrl mice. j Sperm count of Ctrl and cKO mice from 2 to 12 months old. k Sperm motility of Ctrl and cKO mice from 2 to 12 months old. Note that the sperm motility of cKO mice at 2 months old equivalent to that of Ctrl mice at 8 months old. Type a, rapid progression; type b, low or sluggish progression; type c, nonprogressive. l Testicular testosterone levels of Ctrl and cKO mice from 2 to 12 months old. Testosterone levels were measured with total testis homogenates and values are presented as ng/mg protein. Five mice from each group were analyzed (n = 5). *P < 0.05, **P < 0.01, ***P < 0.001. n.s. not significant. All values represent Mean ± SEM. Data in (b) were analyzed by t-test, others by two-way ANOVA and sometimes followed by the Dunnett test for between-group differences. Nuclei were stained with DAPI (blue). Scale bars = 50 μm in (a), (d) and (f).