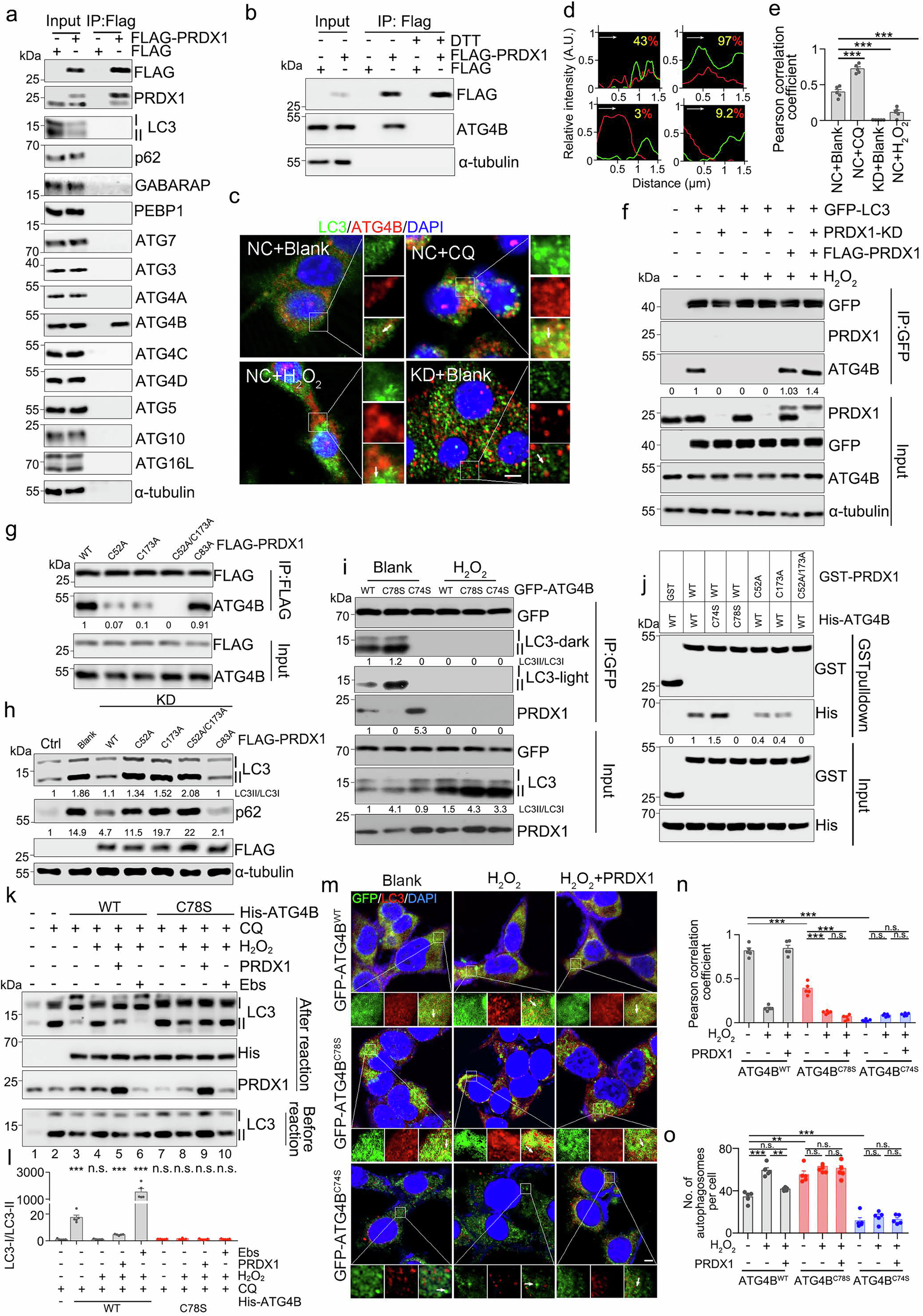
Fig. 6: PRDX1 controls autophagy by modulating LC3 delipidation through redox-dependent regulation of ATG4B.

a Co-IP/WB analyses of autophagy-related proteins in PRDX1 precipitates. Prdx1-KD TM3 cells were transfected with an adenovirus carrying FLAG-PRDX1. Co-IP was performed using an anti-FLAG antibody. b Co-IP/WB analyses of PRDX1-ATG4B interaction with or without dithiothreitol (DTT, 1 mM), a disulfide bond reducing agent. Treatments were the same as in (a). c–e Co-immunofluorescence of ATG4B (red) and LC3 (green) in NC and KD cells, or NC cells treated with CQ (20 μM, 8 h) or H2O2 (100 μM, 1 h). Relative intensity within the indicated area outlined in (c) was measured and the values indicate percentages of colocalizing signals (d). A.U., arbitrary units. Pearson’s colocalization coefficients were determined (e). n = 5 for each group. f Co-IP/WB analyses of ATG4B-LC3 interaction after PRDX1 knockdown or overexpression. NC and KD TM3 cells were transfected with GFP-LC3, and with or without FLAG-PRDX1 overexpression, finally treated with H2O2. Levels of PRDX1 and ATG4B in the GFP precipitates were detected by WB and quantified. g Roles of Cys52 and Cys173 in PRDX1 in association with ATG4B. HEK293 cells were transfected with plasmids of FLAG empty or FLAG-tagged WT PRDX1, or PRDX1 with single-point mutant C52A, C173A or C83A, or double-point mutant C52A/C173A. ATG4B level in the FLAG precipitates was detected by WB and quantified. h Effect of reconstitution of WT PRDX1 or mutants on the autophagic activity in KD cells. PRDX1-KD HEK293 cells were transfected with plasmids of FLAG-tagged WT PRDX1, or PRDX1 with C52A, C173A, C52A/C173A, or C83A mutation. Levels of LC3-II/I and p62 were detected by WB and quantified. i Roles of Cys74 and Cys78 in ATG4B in association with PRDX1 and LC3. HEK293 cells were transfected with plasmids of GFP tagged WT ATG4B, or ATG4B with Cys74S or Cys78S mutation, followed by treatment with or without H2O2. Levels of PRDX1 and LC3 were detected by WB and quantified. j GST pulldown assays of the molecular interaction between PRDX1 and ATG4B. 20 μg GST tag or GST-tagged PRDX1 proteins and 20 μg His-tagged ATG4B proteins were mixed, and pull downed by GSH magarose beads. k, l Measurement of the delipidation activity of ATG4B. The amount of LC3-I and LC3-II were quantified by gel densitometry, and the ratio of LC3I/LC3II was calculated as the readout for ATG4B delipidation activity. The quantification data were showed in (l). n = 5 for each group. m–o Co-immunofluorescence of ATG4B (GFP, green) and LC3 (red). HEK293 cells were transfected with plasmids of GFP-tagged WT ATG4B, or ATG4B with Cys74S or Cys78S mutation, followed by treatment with H2O2, with or without PRDX1 overexpression. Nuclei were stained with DAPI (blue). GFP/LC3 colocalization was analyzed (n). Quantification of LC3 puncta was showed in (o). n = 50 cells examined over 5 independent experiments. *P < 0.05, **P < 0.01, ***P < 0.001. n.s. not significant. All values represent Mean ± SEM. Data were analyzed by one-way ANOVA followed by the Dunnett test for between-group differences. Scale bars = 5 μm in (c) and (m).