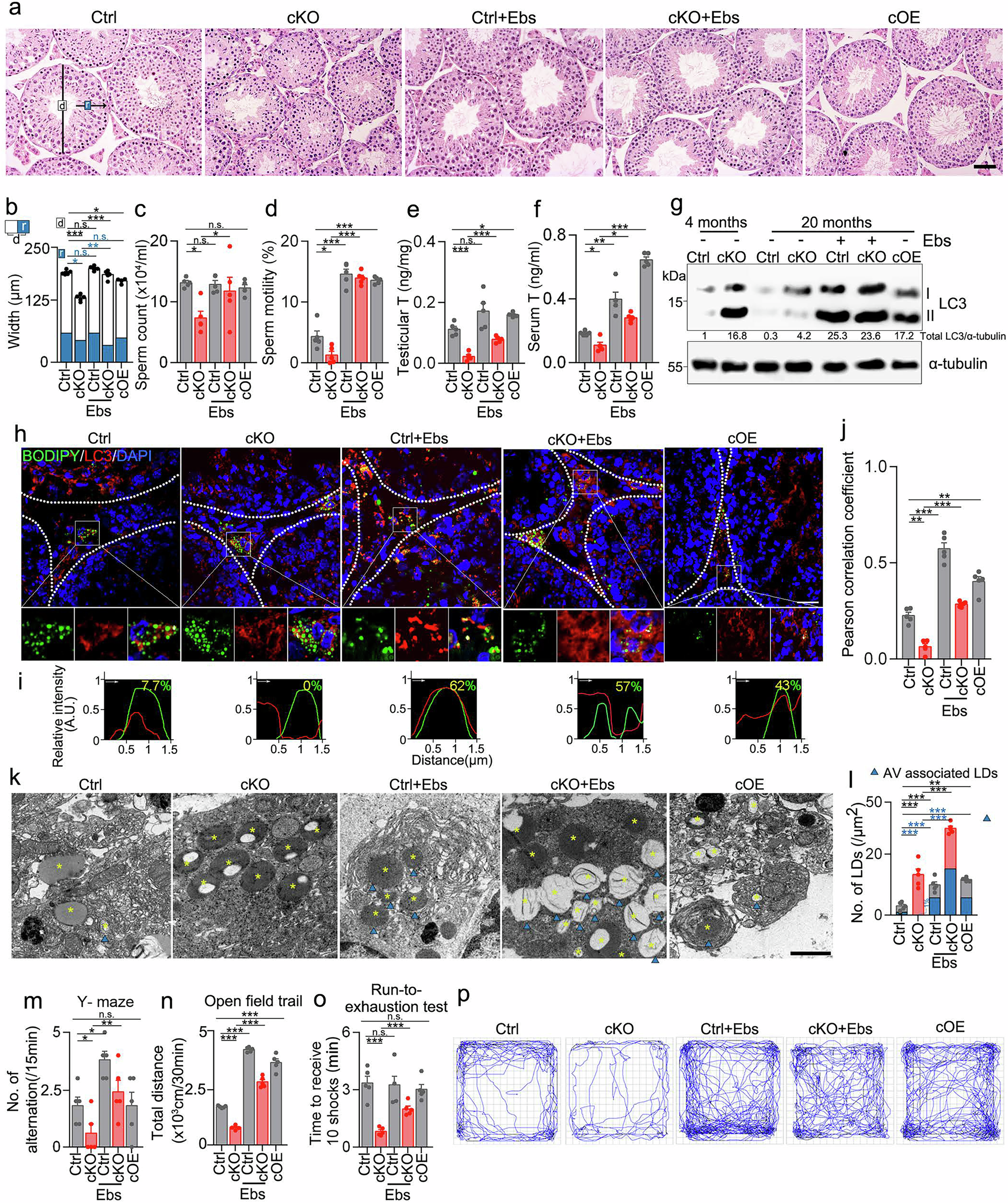
Fig. 7: PRDX1 deficiency accelerates testis aging and LOH syndromes, which are effectively rescued by ebselen.

a, b Representative H&E images showing testis morphology of aged Ctrl and cKO mice, Ctrl and cKO mice with ebselen treatment, and cOE mice (conditional overexpression of PRDX1 in LCs). d in box indicates the diameter and r indicates the radius of tubules. Quantification data were showed in (b). Sperm count (c) and motility (d) of aged mice. e, f Testicular and serum testosterone levels of aged mice. g WB analyses of LC3 levels in testes of adult (4 months old) and aged mice (20 months old). The relative level of total LC3 to tubulin was showed. h–j Co-fluorescence of BODIPY 493/503 (green) and LC3 (red) in testes. Nuclei were stained with DAPI (blue). Relative intensity within the indicated area outlined in (h) was measured and the values indicate percentages of overlapping signals (i). A.U., arbitrary units. Pearson’s colocalization coefficients were determined (j). k, l TEM images displaying LDs and LD-autophagic vacuole (AV) contacts in the interstitial area of testes. Yellow asterisks (*) indicate LDs, blue triangles indicate AV-associated LDs. Quantification was showed in (l). m–p Memory, behavior and maximal exercise capacity in aged mice, revealed by Y-maze test (m), open field trail (n), and run-to-exhaustion test (o). Representative track images for the open field test were showed in (p). Five mice from each group were analyzed (n = 5). *P < 0.05, **P < 0.01, ***P < 0.001. n.s. not significant. Data were analyzed by one-way ANOVA followed by the Dunnett test for between-group differences. Scale bars = 20 μm in (a), 50 μm in (h), 1 μm in (k).