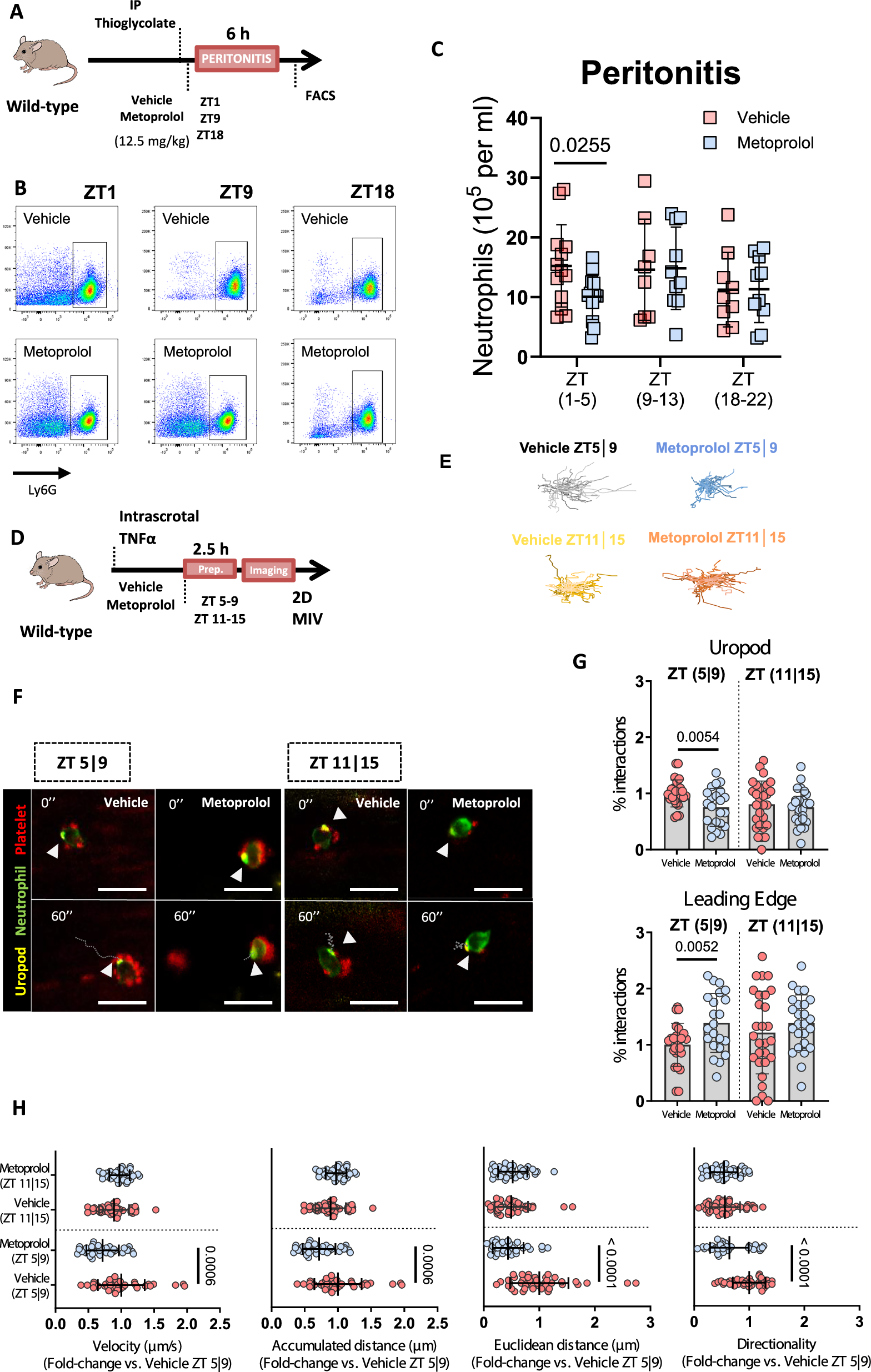
Fig. 5: Metoprolol alteration of neutrophil dynamics is restricted to the light phase.
From: Pharmacogenomics and chronotherapy of drug-induced cardioprotection in acute myocardial infarction

A Experimental procedure for thioglycolate-induced peritonitis. Wild-type (WT) mice received i.v. metoprolol (12.5 mg/kg) or vehicle (0.9% NaCl) immediately after intraperitoneal thioglycolate administration at ZT 1-5, ZT 9-13, or ZT 18-22. B Representative flow cytometry plots illustrating reduced peritoneal infiltration by neutrophils (Ly6G+ cells) in mice treated with metoprolol after intraperitoneal thioglycolate administration in the morning (ZT 1-5). C Absolute numbers of neutrophils/mL in peritoneal infiltrate 6 h after thioglycolate injection in WT mice. Vehicle, n = 13 for ZT1; n = 8 for ZT 9-13; n = 9 for ZT 18-22. Metoprolol, n = 13 for ZT 1-5; n = 10 for ZT 9-13; n = 10 for ZT 18-22. D Experimental scheme for 2D intravital microscopy of neutrophil motility in inflamed cremaster muscle at ZT 5-9 and ZT 11-15. E Representative tracks of crawling neutrophils within inflamed cremaster vessels of mice treated with vehicle or metoprolol after intrascrotal TNFα injection in the indicated time frames. F Representative time-lapse images of platelets (CD41+ cells, red) interacting with polarized neutrophil uropod (CD62L+ domain, yellow) or leading edge (Ly6G+ domain, green). Arrowheads indicate interactions with the uropod domain. Scale bars: 10 µm. G Quantification (%) of platelet interactions with neutrophil uropod or leading edge. Vehicle, n = 25 different cells for ZT 5-9; n = 26 for ZT 11-15. Metoprolol, n = 22 different cells for ZT 5-9; n = 27 for ZT 11-15. 3 mice per condition. H Influence of the time of inflammation onset on 2D intravascular neutrophil motility parameters and their sensitivity to metoprolol treatment: velocity (µm/s), accumulated distance (µm), Euclidean distance (µm), and directionality. Vehicle, n = 43 different cells for ZT 5-9; n = 48 for ZT 11-15. Metoprolol, n = 35 different cells for ZT 5-9; n = 41 for ZT 11-15. 3 mice per condition. C, G, H Data are presented as mean ± SD and compared by 2-tailed unpaired Student’s t-test or Mann-Whitney test, for normally or non-normally distributed data, respectively. Differences were deemed statistically significant at P < 0.05. Source data are provided as a Source Data file.