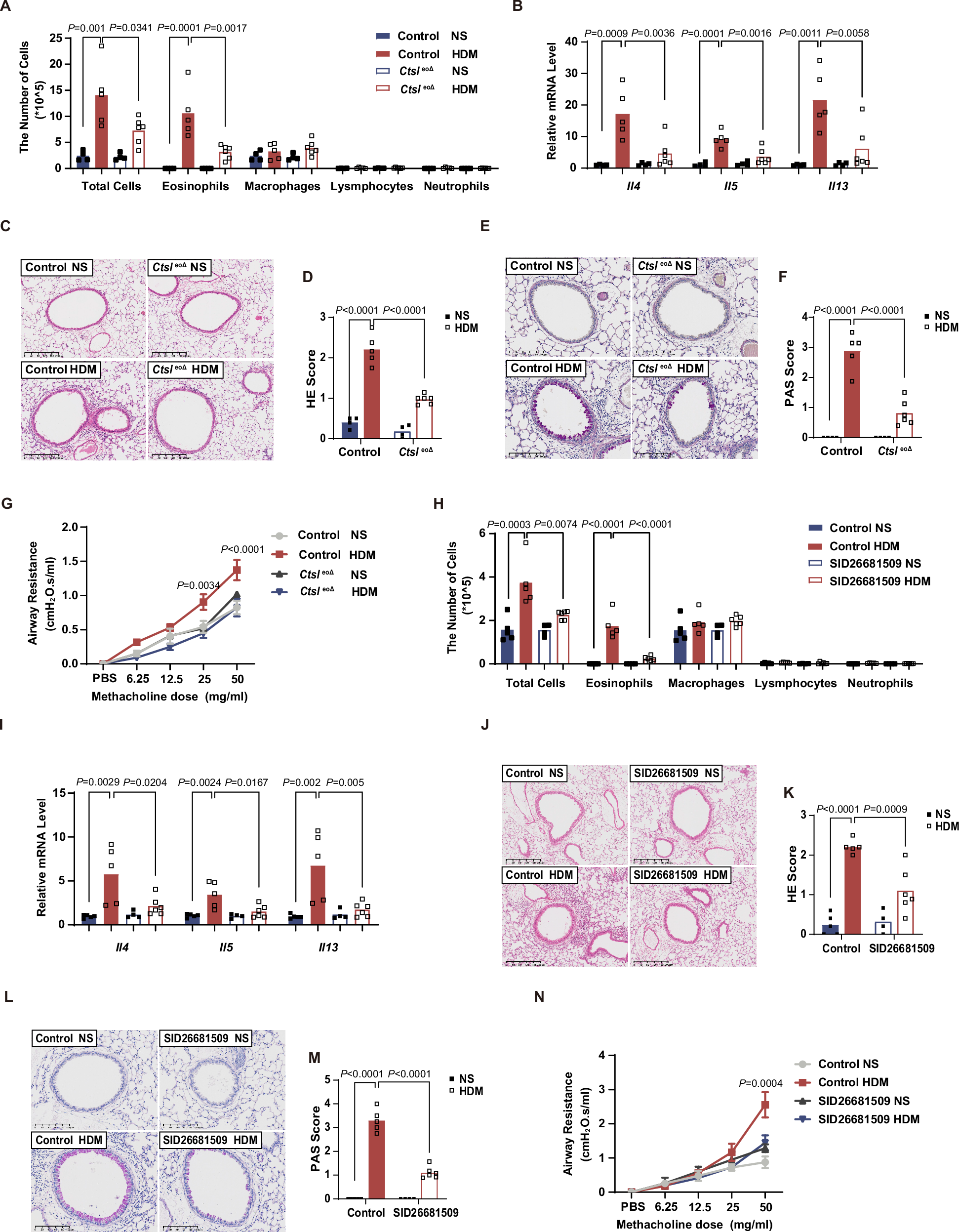
Fig. 3: Deficiency or inhibition of CTSL in eosinophils attenuates allergic airway inflammation in vivo.

A–G Ctsl eoΔ mice and their littermate controls were intratracheally instilled with 100 µg of HDM on days 0, 7, and 14 (Control-NS, n = 4 biological replicates; Control-HDM, n = 5 biological replicates; Ctsl eoΔ-NS, n = 4 biological replicates; Ctsl eoΔ-HDM, n = 6 biological replicates). H–N C57BL/6 mice were intratracheally instilled with 100 µg of HDM on days 0, 7, and 14. SID26681509 was administered via intraperitoneal injection at a dose of 10 mg/kg on days 7, 9, 11, 13, and 15 (Control-NS, n = 5 biological replicates; Control-HDM, n = 5 biological replicates; SID26681509-NS, n = 4 biological replicates; SID26681509-HDM, n = 6 biological replicates). A, H The count of inflammatory cells in BAL fluid from mice. B, I The mRNA levels of Il4, Il5, and Il13 in lung tissues analyzed by RT-qPCR. C, J Representative Hematoxylin and Eosin (H&E) stained lung tissue sections from mice. Scale bars, 200 µm. D, K Histological inflammatory scores from H&E images. E, L Representative periodic acid-Schiff (PAS)-stained lung tissue sections from mice. Scale bars, 100 µm. F, M PAS scores. G, N Airway hyperresponsiveness (AHR) in response to methacholine. Data are shown as mean ± SEM. Statistical analyses were calculated using two-way ANOVA with Sidak’s multiple comparisons test.