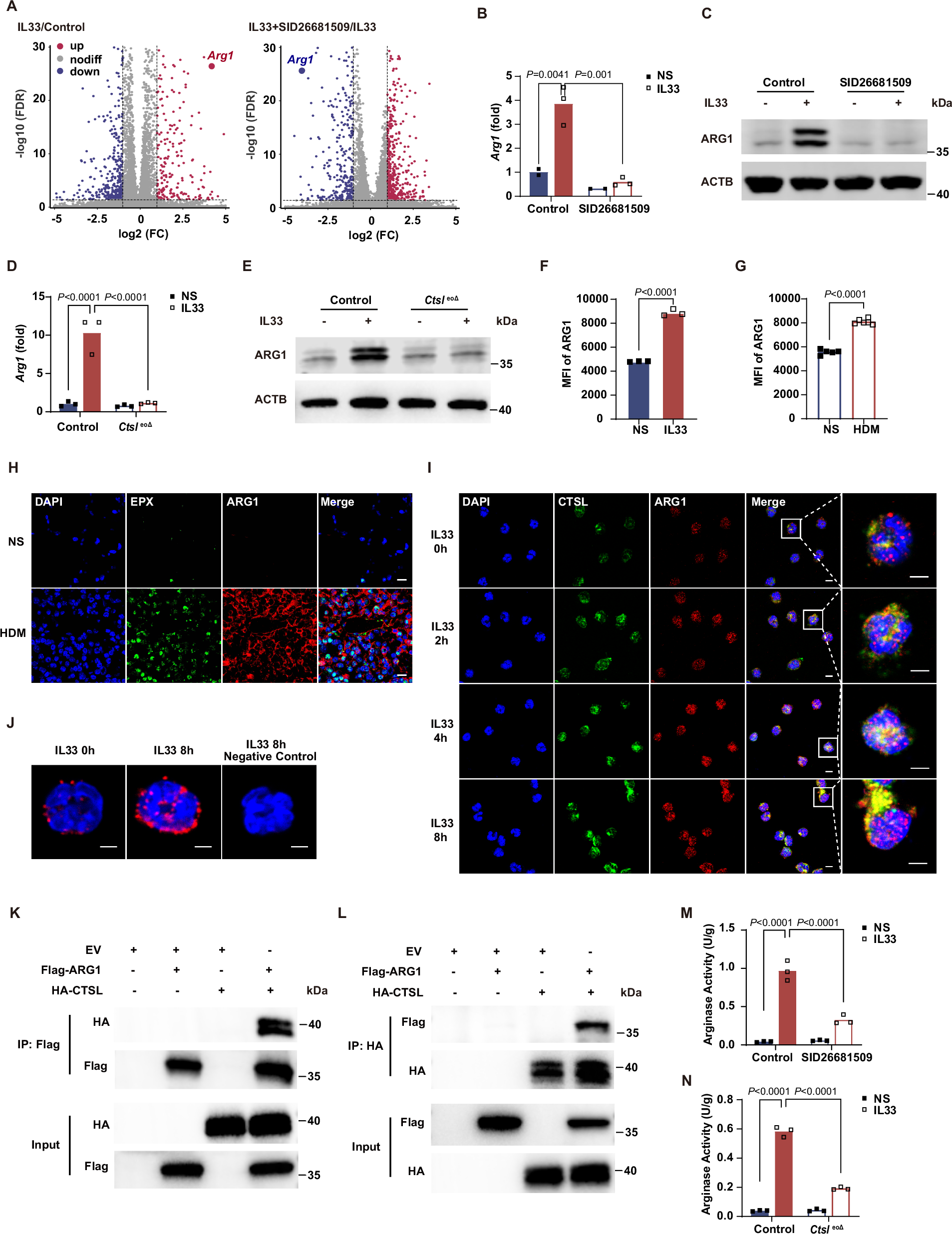
Fig. 4: CTSL regulates ARG1 expression and interacts with ARG1 during eosinophil activation.

A–C, J, M Eosinophils were isolated from the peripheral blood of Il5 Tg mice and treated with or without IL33 (20 ng/ml) for 8 h. A The volcano plot of differentially expressed genes (DEGs) in eosinophils incubated with or without 50 µM SID26681509 through RNA sequencing analysis. RT-qPCR (B) and immunoblotting (C) in eosinophils (n = 3 biological replicates) incubated with or without 50 µM SID26681509 for arginase 1 (ARG1). D, E Eosinophils were differentiated from bone marrow of sex-matched control and Ctsl eoΔ mice and treated with or without IL33 (20 ng/ml) for 8 h. RT-qPCR (D) and immunoblotting (E) in eosinophils for ARG1 (n = 3 biological replicates). F ARG1 expression in eosinophils isolated from peripheral blood of patients with asthma and treated with or without IL33 (100 ng/ml) for 8 h (n = 3 biological replicates). G ARG1 expression in eosinophils from lung tissues of mice after HDM (n = 6 biological replicates) or saline (n = 5 biological replicates) intratracheal instillation. H Representative immunofluorescence images of EPX (green), ARG1 (red), and nuclei (DAPI, blue) in lung tissues. Scale bars, 10 μm. I Representative immunofluorescence images of CTSL (green), ARG1 (red), and nuclei (DAPI, blue) in eosinophils treated with IL33 (20 ng/ml) for 0, 2, 4, and 8 h. Scale bars, 5 μm and 3 μm. J Spatial approximation of CTSL with ARG1 by proximity ligation assay (PLA). Red, proximity ligation-positive signals. Negative control without primary antibodies. Scale bars, 2 μm. HEK293T cells were transfected with Flag-labeled ARG1 and HA-labeled CTSL for 48 h. Cell lysates were immunoprecipitated with anti-Flag (K) or anti-HA (L) and subjected to immunoblotting. M Arginase activity in eosinophils with or without 50 µM SID26681509 (n = 3 biological replicates). N Arginase activity in eosinophils differentiated from bone marrow of sex-matched control and Ctsl eoΔ mice and treated with or without IL33 (20 ng/ml) for 8 h (n = 3 biological replicates). Data presented are representative of three independent experiments and shown as mean ± SEM. Statistical analyses were calculated using two-way ANOVA with Sidak’s multiple comparisons test.