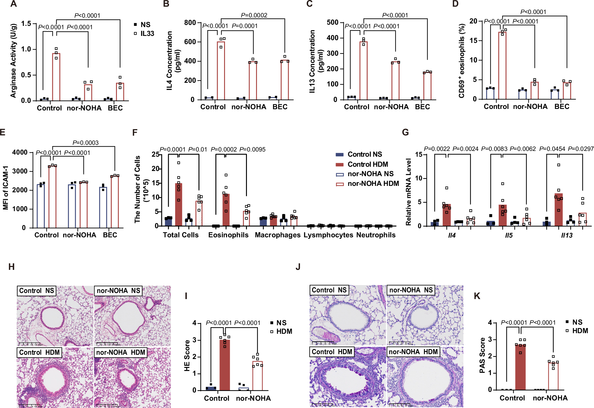
Fig. 5: ARG1 promotes eosinophil activation in allergic airway inflammation in vitro and in vivo.

A–E Eosinophils were isolated from the peripheral blood of Il5 Tg mice and treated with or without IL33 (20 ng/ml) for 8 h. A Arginase activity in eosinophils with or without 20 µM nor-NOHA and 20 µM BEC (n = 3 biological replicates). B, C ELISA analysis (n = 3 biological replicates) of culture supernatants from eosinophils incubated with or without 20 µM nor-NOHA and 20 µM BEC for IL4 (B) and IL13 (C). D, E Flow cytometry (n = 3 biological replicates) analysis for CD69 (D) and ICAM-1 (E) expression on eosinophils with or without 20 µM nor-NOHA and 20 µM BEC. F–K C57BL/6 mice were intratracheally instilled with 100 µg of HDM on days 0, 7, and 14. Saline or nor-NOHA was administered via intratracheal instillation at a dose of 4 mg/kg on days 14, 15, and 16 (Control-NS, n = 3 biological replicates; Control-HDM, n = 6 biological replicates; nor-NOHA-NS, n = 4 biological replicates; nor-NOHA-HDM, n = 6 biological replicates). F The count of inflammatory cells in BAL fluid from mice. G The mRNA levels of Il4, Il5, and Il13 in lung tissues analyzed by RT-qPCR. H Representative H&E stained lung tissue sections from mice. Scale bars, 200 µm. I Histological inflammatory scores from H&E images. J Representative PAS-stained lung tissue sections from mice. Scale bars, 100 µm. K PAS scores. Data presented are representative of three independent experiments shown as mean ± SEM. Statistical analyses were calculated using two-way ANOVA with Sidak’s multiple comparisons test.