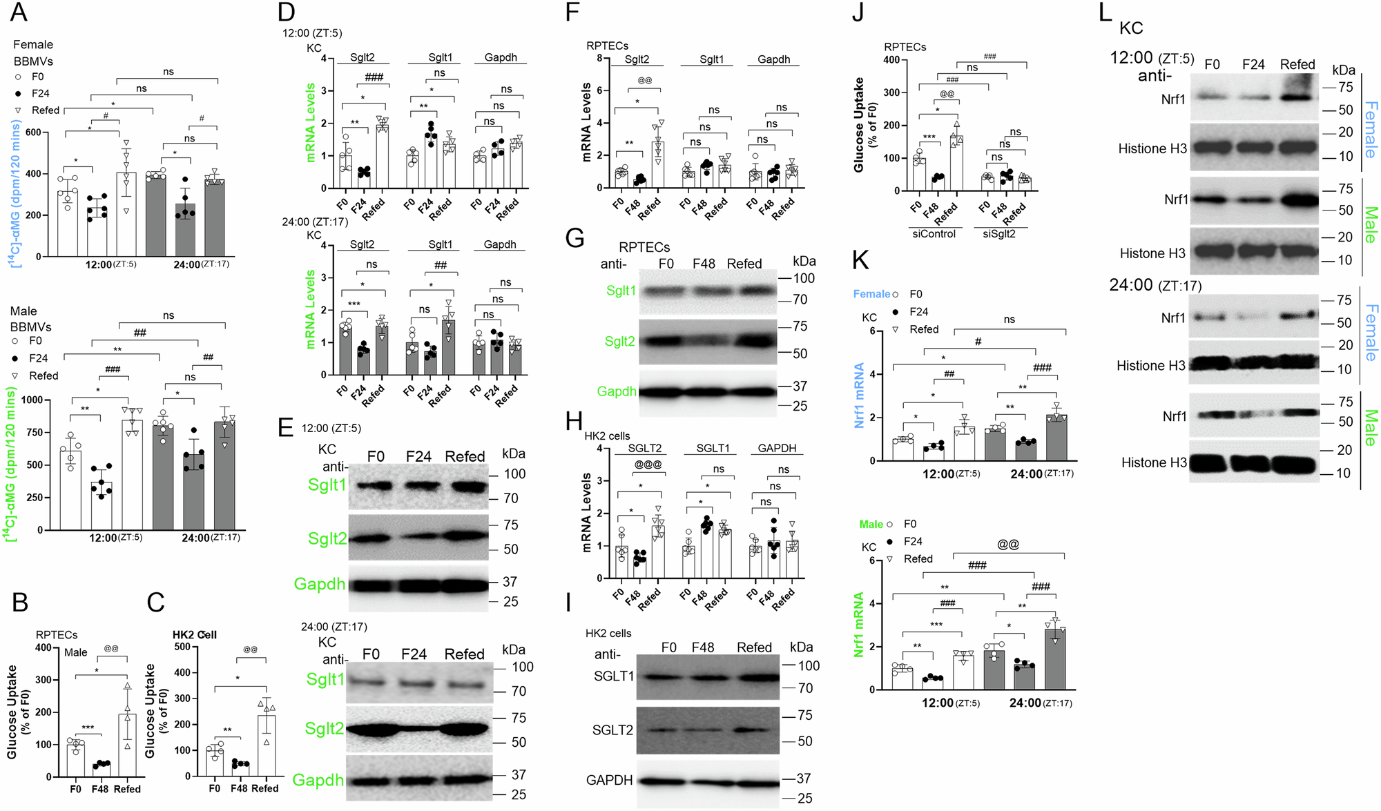
Fig. 1: Glucose reabsorption in WT kidney epithelial cells is regulated by fasting and refeeding.

Female and male WT mice were fed a chow diet and were fasted starting at 12:00āh or at 24:00āh for 24āh, or refed with normal chow for 8āh after 24āh fasting. A BBMVs prepared from chow-fed WT mice at 12:00āh or at 24:00āh were incubated with [14C]-αMG for 120āmin to measure glucose uptake. Meanā±āSD, nā=ā4, unpaired t-test. ZT: zeitgeber time. B 2-NBDG uptake was measured in WT RPTECs cultured in 10% FBS-containing medium (F0) or serum-free medium for 48āh (F48), then refed with 20% FBS-containing medium for 8āh (Refed). Meanā±āSD, (nā=ā4), unpaired t-test, two-tailed. C Hk2 cells were cultured in serum-containing medium (F0) or serum free medium for 48āh (F48), then refed with 20% FBS containing medium for 8āh and used to measure 2-NBDG uptake. Meanā±āSD, (nā=ā4), unpaired t-test, two-tailed. mRNA (D, nā=ā4ā6 animals/group) and protein (E, nā=ā3/group) levels in the kidney cortex (KC) collected at 12:00āh or at 24:00āh. Meanā±āSD, multiple unpaired t-tests. WT RPTECs were subjected to fasting/feeding protocol and used to measure mRNA (F, nā=ā6) and protein (G, nā=ā3) levels. Meanā±āSD, multiple unpaired t-tests. mRNA expression (H, nā=ā6), and protein (I, nā=ā3) levels were measured in Hk2 cells subjected to fasting/refeeding protocol. Meanā±āSD, multiple unpaired t-tests. J WT RPTECs were transfected with siSglt2, subjected to fasting/refeeding protocols, and used to measure 2-NBDG uptake. Meanā±āSD, nā=ā4/group. # pā<ā0.05, ## pā<ā0.01 and ### pā<ā0.001, unpaired two-tailed t-test. Nrf1 mRNA levels in the renal cortex were measured (K). Meanā±āSD, nā=ā4ā6. Nuclear proteins were measured in the kidney cortex collected at 12:00āh or at 24:00āh (L). Meanā±āSD, nā=ā3/group, unpaired two-tailed t-test. *pā<ā0.05, **pā<ā0.01 and ***pā<ā0.001 compared with F0; # pā<ā0.05, ## pā<ā0.01 and ### pā<ā0.001 vs. F24; @ pā<ā0.05, @@ pā<ā0.01 and @@@ pā<ā0.001 vs. F48.Ā ZT Zeitgeber time.