Abstract
The kidneys contribute to glucose homeostasis by gluconeogenesis and glucose reabsorption. Herein, we identified previously unknown fasting-induced, glucagon-mediated inhibitory effect of the circadian clock gene basic helix-loop-helix ARNT like 1 (Bmal1) on the expression of the main proximal tubule glucose transporter solute carrier family 5 member 2 (Sglt2) in mice. During fasting, glucagon induces Bmal1, which increases expression of nuclear receptor subfamily 1, group D, member 1 (Rev-erbα). Rev-erbα represses nuclear respiratory factor 1, a transcriptional activator of Sglt2, and diminishes Sglt2 expression and thereby kidney glucose reabsorption capacity. During refeeding (lower glucagon) this process is attenuated, thereby inducing glucose reabsorption. The physiological role of this mechanism appears to ensure optimal temporal retrieval of filtered glucose during fasting/refeeding. Thus, this study demonstrates that during fasting and refeeding, glucagon regulates renal glucose reabsorption by utilizing the local cellular circadian machinery.
Similar content being viewed by others
Introduction
Diabetes, a disease associated with high blood glucose, was estimated to affect 38.4 million people in the United States in 2021, according to the Centers for Disease Control and Prevention. Diabetes substantially increases the risk of many human diseases, including high blood pressure, nonalcoholic fatty liver disease, kidney disease, heart attack, stroke, cardiovascular diseases, and certain types of cancer. The high incidence of diabetes is usually secondary to physical inactivity and poor diet. Recently, circadian disruption has been reported to be an additional risk factor for diabetes1. Circadian disruptions, such as shift work, sleeping less than 6 h per night and social jet lag, have been estimated to increase type 2 diabetes risk by 10–40%2. Therefore, a need exists to address why and how circadian disruptions increase the risk of diabetes.
Biological rhythms recur with a periodicity of approximately 24 h, because of a combination of central circadian signals originating in the suprachiasmatic nucleus and the peripheral clocks present in almost every cell. These biological clocks comprise molecular feedback loops involving feed-forward signals initiated by Bmal1 in partnership with circadian locomotor output cycles kaput (CLOCK) or neuronal PAS domain protein 2 (NPAS2)3,4. These transcriptional activators increase the expression of Per and Cry proteins, which in turn interact with each other and suppress the activator activity of Bmal1. Clock and Bmal1 also increase the expression of Rev-erbα, gene Nr1d1, a transcriptional repressor. Rev-erbα represses Bmal1 gene expression by binding RORE sequences in the Bmal1 promoter5. These transcriptional-translational feedback loops lead to initial enhancement and subsequent suppression of expression causing a 24 h periodicity but require synchronization to maintain periodicity. The central clock is synchronized by light signals transmitted to the suprachiasmatic nucleus via the retino-hypothalamic tract. The central clock conveys signals to the peripheral clocks via hormonal, neural and/or thermal signals5,6. The peripheral clocks are also influenced by other environmental factors, such as feeding7,8,9.
Diurnal variations in blood glucose control mechanisms have been well established in healthy individuals. For example, glucose tolerance and insulin sensitivity are lower in the evening than the morning10. In contrast, people with type 2 diabetes (T2DM) exhibit increased blood glucose secondary to decreased insulin sensitivity in the morning and increased endogenous glucose production during the night. A study examining the influence of circadian systems on glucose metabolism indicated that circadian mechanisms contribute to higher postprandial glucose levels11, an effect attributed primarily to circadian control of pancreatic beta cell function and possibly hepatic gluconeogenesis1. Beyond the pancreas and liver, the kidneys also play important roles in the control of blood glucose levels, by reabsorbing filtered glucose at the level of the proximal tubules, and by synthesizing glucose via gluconeogenesis and releasing it into the circulation12,13.
Nair and associates14,15 have provided valuable human data on renal glucose handling utilizing isotopic tracers to measure glucose kinetics. These studies demonstrated that the kidneys not only contribute to glucose reabsorption but can also influence glucose production under certain metabolic conditions, such as hyperglycemia and insulin deficiency. Both are regulators of glucose reabsorption and contributors to glucose production. This is especially relevant in the context of T1DM, where renal glucose handling is disrupted due to insulin deficiency. Moller et al.16 have also provided a more precise understanding of renal glucose kinetics in humans, such as T1DM, and renal glucose handling is altered in insulin-deficient states.
Renal glucose reabsorption occurs via Solute Carrier Family 5 (Sodium/Glucose Cotransporter), members 2 (SGLT2; gene SLC5A2) and 1 (SGLT1; gene, SLC5A1), which are expressed in the apical membranes of the proximal and distal tubules, respectively. SGLT2 is a low affinity, high-capacity glucose transporter and responsible for more than 90% of kidney glucose reabsorption12,17,18. Subsequently, glucose is released into the circulation by facilitative glucose transporter 2 (GLUT2) located in the basolateral membranes of proximal tubules13,19. Diabetes mellitus increases kidney SGLT2 and GLUT2 expression in a maladaptive response to limit urinary glucose loss12,20. SGLT2 is the target of the gliflozin glucose-lowering drugs, which suppress kidney glucose reabsorption and thereby lower hyperglycemia, but also prevent kidney damage and reduce heart failure through more complex mechanisms21,22. It has been shown that SGLT2 inhibitors increases circulatory glucagon levels and these increases may partially offset the efficacy of these drugs23.
Here, we studied the effects of feeding and fasting on renal SGLT2 and glucose reabsorption in mice and human kidney cells. Feeding and fasting can alter blood glucose levels and consequently the amount of glucose filtered by the kidneys. The latter alters the tubular glucose reabsorption necessary to prevent urinary glucose loss. Recent studies in mice have indicated that Bmal1 and Rev-erbα repress gluconeogenesis in the liver6,24,25. Bmal1 has also been identified as an important regulator of kidney gluconeogenesis and Na+ homeostasis26,27,28,29,30. However, the role of Bmal1 in kidney glucose reabsorption has not been studied. Here, we show that Bmal1 plays a critical role in fasting/refeeding induced regulation of kidney glucose reabsorption by regulating Sglt2 expression in the proximal tubules.
Results
Glucose reabsorption in kidney epithelial cells is regulated by fasting and refeeding
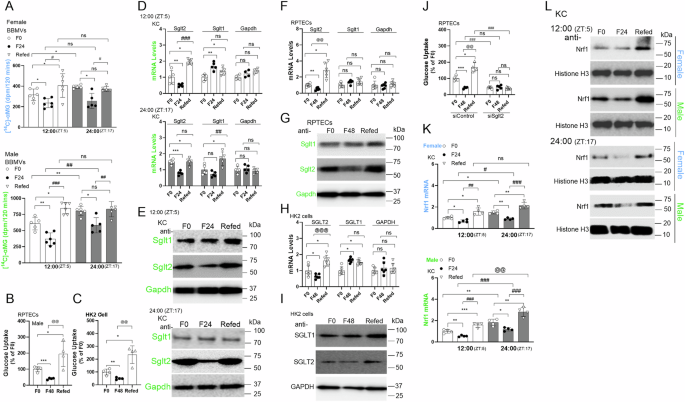
To study the effects of fasting and refeeding on glucose reabsorption, we used male and female wild type (WT) C57Bl/6J mice fed ad libitum (F0) as controls. Mice were fasted starting either at 12:00 h or 24:00 h. After 24 h of fasting (F24), the mice were provided with food ad libitum for 8 h (refed). We used isolated brush border membrane vesicles (BBMVs) and renal proximal tubule epithelial cells (RPTECs) to study [14C]-αMG (methyl glucose) uptake. BBMVs from female mice showed higher glucose reabsorption at night compared to daytime (F0). Fasting for 24 h starting at midday or midnight similarly reduced α-MG reabsorption at both times (Fig. 1A, top). Similarly, fasting and refeeding significantly enhanced glucose reabsorption at both times. BBMVs from male mice also reabsorbed more glucose at night than during the daytime. Starting of fast either at 12 or 24 h elicited similar reductions in reabsorption. Furthermore, refeeding enhanced glucose reabsorption similarly at both times. These studies showed that male and female mice reabsorb glucose more at night. Furthermore, fasting and refeeding elicit similar responses at both times indicating fasting disrupts circadian response.
Female and male WT mice were fed a chow diet and were fasted starting at 12:00 h or at 24:00 h for 24 h, or refed with normal chow for 8 h after 24 h fasting. A BBMVs prepared from chow-fed WT mice at 12:00 h or at 24:00 h were incubated with [14C]-αMG for 120 min to measure glucose uptake. Mean ± SD, n = 4, unpaired t-test. ZT: zeitgeber time. B 2-NBDG uptake was measured in WT RPTECs cultured in 10% FBS-containing medium (F0) or serum-free medium for 48 h (F48), then refed with 20% FBS-containing medium for 8 h (Refed). Mean ± SD, (n = 4), unpaired t-test, two-tailed. C Hk2 cells were cultured in serum-containing medium (F0) or serum free medium for 48 h (F48), then refed with 20% FBS containing medium for 8 h and used to measure 2-NBDG uptake. Mean ± SD, (n = 4), unpaired t-test, two-tailed. mRNA (D, n = 4–6 animals/group) and protein (E, n = 3/group) levels in the kidney cortex (KC) collected at 12:00 h or at 24:00 h. Mean ± SD, multiple unpaired t-tests. WT RPTECs were subjected to fasting/feeding protocol and used to measure mRNA (F, n = 6) and protein (G, n = 3) levels. Mean ± SD, multiple unpaired t-tests. mRNA expression (H, n = 6), and protein (I, n = 3) levels were measured in Hk2 cells subjected to fasting/refeeding protocol. Mean ± SD, multiple unpaired t-tests. J WT RPTECs were transfected with siSglt2, subjected to fasting/refeeding protocols, and used to measure 2-NBDG uptake. Mean ± SD, n = 4/group. # p < 0.05, ## p < 0.01 and ### p < 0.001, unpaired two-tailed t-test. Nrf1 mRNA levels in the renal cortex were measured (K). Mean ± SD, n = 4–6. Nuclear proteins were measured in the kidney cortex collected at 12:00 h or at 24:00 h (L). Mean ± SD, n = 3/group, unpaired two-tailed t-test. *p < 0.05, **p < 0.01 and ***p < 0.001 compared with F0; # p < 0.05, ## p < 0.01 and ### p < 0.001 vs. F24; @ p < 0.05, @@ p < 0.01 and @@@ p < 0.001 vs. F48. ZT Zeitgeber time.
Next, we compared glucose reabsorption responses in males and females. BBMVs from ad libitum fed (F0) male mice showed 2-fold higher glucose uptake than those from female mice (Fig. 1A). BBMVs isolated from fasted (F24) male and female mice showed significantly less α-MG uptake than those obtained from ad libitum fed mice (Fig. 1A). In addition, BBMVs from refed mice showed significantly greater uptake than those from fasted mice. In male BBMVs, the refed response surpassed the uptake observed in ad libitum fed RPTECs. In female BBMVs, refeeding restored glucose uptake to the levels observed in RPTECs obtained from ad libitum fed mice. Thus, BBMVs from male mice had greater capacity to take up glucose than female mice.
Next, we subjected renal proximal epithelial cells (RPTECs) isolated from WT male mice to serum deprivation followed by serum supplementation to simulate fasting and refeeding in culture. Serum deprivation significantly decreased glucose uptake (Fig. 1B). Re-feeding increased glucose uptake by ~2-fold. For human relevance, we used human kidney 2 (HK2) proximal tubular cells. Like the mouse RPTEC studies, HK2 cells also responded to serum deprivation and supplementation (Fig. 1C). Serum starvation decreased glucose uptake by ~50%, whereas serum supplementation increased uptake by 5-fold. These studies indicated that kidney epithelial cells respond to fasting and refeeding with downregulation and upregulation of glucose uptake, respectively.
Fasting and refeeding regulate kidney proximal tubule Sglt2 expression
Glucose reabsorption in the kidney proximal tubules relies on SGLT2 and SGLT1, with more than 90% being dependent on SGLT231,32. Elevated SGLT2 and SGLT1 expression in diabetes is maladaptive because this maintains hyperglycemia18. Therefore, we measured the mRNA and protein levels of these transporters in the mouse kidney cortex (Fig. 1D, E), RPTECs (Fig. 1F, G) and human HK2 cells (Fig. 1H, I). In all cases, fasting decreased, whereas refeeding increased, Sglt2 mRNA (Fig. 1D) and protein ((Fig. 1E), quantifications in Sup Fig. 1) levels. In comparison, Sglt1 expression either did not change or increased after fasting or feeding. The importance of Sglt2 in glucose uptake was confirmed through knockdown (KD) in RPTECs (Fig. 1J). KD of Sglt2 reduced glucose reabsorption to a greater extent than siControl treatment, and the cells became unresponsive to fasting and refeeding (Fig. 1J). These studies implicated Sglt2 in the regulation of glucose reabsorption in response to fasting and refeeding.
Fasting and refeeding affect Nrf1 expression
Fasting and refeeding affected Sglt2 mRNA levels indicating regulation at transcriptional level. To identify transcription factors (TFs) that might potentially regulate Sglt2, we measured the mRNA levels of various TFs in RPTECs obtained from fasted and refed male and female WT mice (Sup Fig. 2). Nuclear respiratory factor 1 (Nrf1) significantly decreased during fasting and increased after refeeding in both female and male mice when fasting was initiated at 12:00 h or at 24:00 h (Fig. 1K). Similar effects were observed in Nrf1 protein levels (Fig. 1L, protein quantifications in Sup Fig. 1D). Nrf1 expression was higher and changed more in kidney cortex (KC) obtained from male compared to female mice (Fig. 1L). Our findings thus indicated that Nrf1 responds to fasting/refeeding in both male and female mice similarly to Sglt2 expression.
Analysis of published databases, TF binding sites in the Sglt2 promoter, and renal ChIP-sequencing data in mice33 indicated that the human Sglt2 gene promoter contains three gCGCAagcgc consensus sites, whereas the mouse Sglt2 promoter contains one site for Nrf1 binding (Supplementary Fig. 3). Therefore, we sought to examine whether Nrf1 might directly regulate Sglt2 expression. Nrf1 has been shown to activate genes involved in mitochondrial biogenesis and function; oxidative phosphorylation; and protection against damage caused by reactive oxygen species34,35. This protein usually interacts with co-activators such as Nrf2 and peroxisome proliferator-activated receptor γ coactivator 1α (Pgc1α)36. We are unaware of any studies describing their role in the regulation of glucose reabsorption by the kidneys.
In human HK2 cells, siNrf1 decreased NRF1 and SGLT2 mRNA (Fig. 2A) and protein levels (Fig. 2B, Sup Fig. 4A), as well as glucose uptake (Fig. 2C). Similarly, siNrf1 application to mouse WT RPTECs decreased Sglt2 mRNA/protein expression (Fig. 2D, E, Sup Fig. 4B) and glucose uptake (Fig. 2F). Furthermore, siNrf1 abolished the 24 h fasting mediated decrease and the refeeding mediated increase in Sglt2 mRNA and proteins levels, as well as glucose uptake in mouse WT RPTECs (Fig. 2G–I, Sup Fig. 4C). Like RPTECs, SGLT2 expression and glucose uptake did not respond to fasting and feeding induced regulation after KD of NRF1 in HK2 cells (Fig. 2J–L, Sup Fig. 4D). Thus, our findings indicated that Nrf1 responds to fasting/refeeding and regulates glucose absorption by altering Sglt2 expression.
A HK2 cells were transfected with siNRF1 or siCONTROL. After 72 h, SGLT2 mRNA levels were quantified with qRT-PCR. siNRF1- and siCONTROL-treated cells were compared. Mean ± SD, n = 4–5, multiple t-test. B SGLT2, GAPDH and NRF1 proteins were detected with immunoblotting. C [14C]-αMG (0.5 µCi/mL) uptake in 2 h after KD of NRF1 in HK2 cells. Mean ± SD, n = 4–5, unpaired two-tailed t-test. WT RPTECs were transfected with siNrf1 or siControl. After 72 h, mRNA (D, n = 4-5, multiple unpaired t-test,), protein (E), and [14C]-αMG (0.5 µCi/mL) (F, n = 4, unpaired two-tailed t-test) uptake were measured. WT RPTECs were transfected with siNrf1 or siControl for 72 h, subjected to fasting/feeding protocols, and used to measure mRNA (G), protein (H) and 2-NBDG uptake (I). Mean ± SD, n = 4, unpaired two-tailed t-test. HK2 cells treated with siNRF1 or siCONTROL for 72 h were subjected to fasting/feeding regimen, and used to measure mRNA (J), protein (K), and 2-NBDG uptake (L). Mean ± SD, n = 4, unpaired two-tailed t-test. M WT RPTECs transfected with siNrf1 or siControl were used to study the binding of Nrf1 to the mouse Sglt2 promoter by ChIP (n = 4). Mean ± SD, unpaired t-test, two-tailed. N WT RPTECs isolated were transfected with siNrf1 or siControl, subjected to fasting/feeding protocol, and used to measure binding of Nrf1 to the mouse Sglt2 promoter with ChIP. Mean ± SD, n = 4–6/group, unpaired two-tailed t-test. For all panels, *p < 0.05, **p < 0.01 and ***p < 0.001; # p < 0.05, ## p < 0.01 and ### p < 0.001.
To determine whether Nrf1 might directly interact with the Sglt2 promoter, we performed ChIP assays in RPTECs (Fig. 2M, N). As a positive control, Nrf1 was validated to interact with the promoter of Tomm34, a well-known NRF1 target37 (Sup Fig. 5). Nrf1 occupancy at the Sglt2 1 kb promoter was readily detected (Sup Fig. 5), and this Nrf1 binding decreased after KD of Nrf1 by siNrf1 (Fig. 2M). Moreover, fasting decreased, whereas refeeding increased, binding of Nrf1 to the Sglt2 promoter, and this response was attenuated in siNrf1 treated cells (Fig. 2N). These results suggested that Nrf1 might be a critical TF that responds to fasting and refeeding and regulates Sglt2 expression and glucose reabsorption.
Nrf1 is regulated by Bmal1 during fasting and refeeding
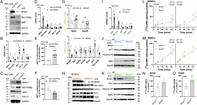
Next, we focused on understanding Nrf1 regulation during fasting and refeeding. We concentrated on Bmal1, which plays critical roles in the temporal and diet-induced entrainment of physiological processes and gene regulation9, by examining its roles in regulating Nrf1 and Sglt2 in HK2 cells. siBMAL1, as compared with siCONTROL, significantly decreased BMAL1 and REV-ERBα (a Bmal1 target) expression, and increased NRF1 and SGLT2 mRNA and protein levels (Fig. 3A, B, Sup Fig. 6A), but had no effect on GAPDH mRNA and protein, thereby indicating that BMAL1 is a negative regulator of NRF1 and SGLT2 expression in HK2 cells. Moreover, overexpression of BMAL1 by adenoviruses for expression of BMAL1 (Adv-BMAL1)38,39 increased REV-ERBα and decreased NRF1 and SGLT2 mRNA and protein expression in HK2 cells (Fig. 3C, D, Sup Fig. 6B). Furthermore, KD or overexpression of BMAL1 in HK2 cells induced or inhibited NRF1 promoter luciferase activity, respectively (Fig. 3E, F). Similar to findings in HK2 cells, siBmal1 applied to RPTECs from WT mice increased Nrf1 and Sglt2 protein and mRNA expression (Fig. 3G, H, Sup Fig. 6C), whereas overexpression of Bmal1 decreased Nrf1 and Sglt2 expression (Fig. 3I). These studies suggested that Bmal1 might modulate Nrf1 expression and consequently regulate Sglt2 in kidney tubular epithelial cells.
HK2 cells were transfected (n = 3) with siBMAL1 for 72 h and used to measure protein (A, n = 3) and mRNA (B, n = 5–6). Mean ± SD, multiple unpaired t-test. Representative of two experiments. HK2 cells transduced with adenoviruses expressing green fluorescent protein (Adv-CONTROL) or BMAL1 (Adv-BMAL1) were used to detect proteins (C, n = 3) and mRNA levels (D, n = 5–6). Mean ± SD, unpaired two-tailed t-test. HK2 cells transduced with lentiviruses for expression of shBMAL1 (E) or adenoviruses for expression of human BMAL1 (F) were transfected with pGL3 plasmid for expression of luciferase under control of the NRF1 promoter and used to measure NRF1 promoter activity. Mean ± SD, n = 5–6, unpaired two-tailed t-test. WT RPTECs were transfected with siBmal1 or siControl for 72 h and used to measure mRNA levels (n = 4–5) (G, top), transcription factors (G, bottom), and proteins (H, representative of n = 5–6). Mean ± SD, multiple unpaired t-tests. I WT RPTECs transduced with Adv-Bmal1 or Adv-Control for 72 h were used to measure Nrf1 and Sglt2 mRNA. Mean ± SD, n = 5–6, multiple unpaired t-tests. BBMVs from the renal cortex in female (J) and male (K) mice were used to measure Nrf1 and Sglt2 proteins (n = 3). BBMVs prepared from chow-fed female (L) and male (M) Bmal1+/+ and Bmal1−/− mice at 12:00 h or 24:00 h were incubated with [14C]-αMG (0.5 µCi/mL) for the indicated times. Mean ± SD, n = 4. *p < 0.05, **p < 0.01, ***p < 0.001; two-way repeated measures ANOVA. Precision-cut kidney slices (PCKs) from female (N, n = 3) or male (O, n = 4) Bmal1+/+ and Bmal1−/− mice were cultured for 2 h and incubated with [14C]-αMG (0.5 µCi/mL) for 2 h. Mean ± SD, n = 3–4/group, unpaired two-tailed t-test. *p < 0.05, **p < 0.01 and ***p < 0.001.
We then extended these studies to Bmal1 deficient (Bmal1−/−) mice. Nrf1 and Sglt2 protein levels were approximately two- to three-fold higher in the kidneys of female and male Bmal1−/− mice than WT controls (Bmal1+/+) (Fig. 3J, K, Sup Fig. 6D-E). In agreement with elevated expression of Sglt2, [14C]-αMG uptake was higher in BBMVs collected at 12:00 h or at 24:00 h in both female and male Bmal1−/− mice than Bmal1+/+ mice (Fig. 3L–M). Similarly, higher glucose uptake was observed in precision-cut kidney slices (PCKs) obtained from Bmal1−/− mice than Bmal1+/+ mice (Fig. 3N–O). Thus, our data indicated that Bmal1 is important in suppressing Nrf1 and Sglt2 expression and glucose reabsorption in the kidneys.
In short, these experiments revealed that Bmal1 is a regulator of glucose reabsorption in the kidney proximal tubules. In its absence, Nrf1, Sglt2 and glucose reabsorption increased. However, one caveat is that Bmal1 is a transcriptional activator3; therefore, we anticipated that Bmal1 deficiency would decrease Nrf1 expression, we instead observed significant increases in Nrf1 levels. Hence, we hypothesized that Bmal1 might indirectly regulate Nrf1 by regulating a repressor.
Rev-erbα is required for Nrf1 and Sglt2 downregulation by Bmal1
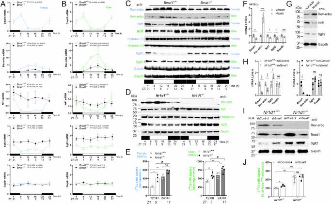
The Rev-erbα (gene Nr1d1) is a target of Bmal140. Bmal1 indirectly represses expression of genes, partly through induction of Rev-erbα, which acts as a repressor5. In WT male and female kidneys, mRNA levels of Bmal1 were higher during nighttime (feeding time) than daytime (fasting time) (Fig. 4A–C, Sup Fig. 7A). In contrast, the mRNA and protein levels of Rev-erbα were higher during daytime than nighttime (Fig. 4A–C). Male and female Bmal1−/− mice expressed low renal levels of Rev-erbα mRNA and protein levels (Fig. 4A–C, Sup Fig. 7A). These data are consistent with those from several studies indicating that Bmal1 regulates Rev-erbα in other tissues5,41. Nrf1 mRNA levels were elevated at midnight but lower during daytime in Bmal1+/+ mice (Fig. 4A–C, Sup Fig. 7A). However, these temporal changes were not seen in Bmal1−/− mice and Nrf1 mRNA levels remained high throughout the day. Sglt2 mRNA levels showed similar effects (Fig. 4A–C). These findings highlighted the importance of Bmal1 in the diurnal regulation of renal Nrf1.
Female or male 16- to 18-week-old Bmal1−/− mice and their WT (Bmal1+/+) siblings were fed chow diet ad libitum. Renal cortex collected at the indicated times were used to measure mRNA (A: female, B: male; n = 3–4 animals per time point, Cosinar analysis for circadian changes) and protein (C). WB is representative of 3 independent gels. D Male 16- to 18-week-old Nr1d1−/− and Nr1d1+/+ siblings (n = 3/group) were fed chow diet ad libitum. Renal cortex collected at different times of day were used to measure protein levels. E BBMVs from male Nr1d1+/+ and Nr1d1−/− mice at 12:00 h were incubated with [14C]-αMG for 45 min to measure glucose uptake. Mean ± SD, n = 3 biological replicates/group, unpaired two-tailed t-test. RPTECs from male WT mice were treated with vehicle or hemin (5 µM) for 48 h and used to measure mRNA (F) or protein levels (G). Mean ± SD, n = 4 biological replicates/group, multiple unpaired t-test. Male 14- to 16-week-old Nr1d1−/− and control mice were transduced intravenously with lentiviruses for expression of shBmal1 (2.5 × 1011 GC/mouse) or shControl. After 2 weeks, renal cortices were used to measure mRNA (H) and protein (I) levels. Mean ± SD, n = 4 biological replicates per group, multiple unpaired t-tests. J BBMVs from shBmal1 transduced mice at 12:00 h as in (H, I) were incubated with 1 µCi/ml [14C]-αMG to measure glucose uptake. Mean ± SD, n = 4/group, unpaired two-tailed t-test. *p < 0.05, **p < 0.01 and ***p < 0.001; # p < 0.05, ## p < 0.01 and ### p < 0.001.
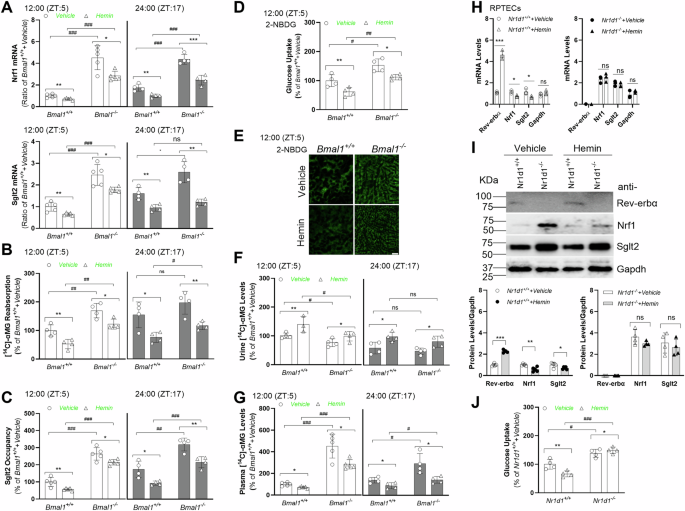
Next, we addressed the role of Rev-erbα in Nrf1 regulation and glucose absorption by using Rev-erbα knockout (Nr1d1−/−) mice. The Nr1d1−/− mice had no Rev-erbα protein and showed higher renal Nrf1 and Sglt2 protein levels than control mice (Fig. 4D, Sup Fig. 7B). In WT mice during daytime, protein levels of Nr1d1 were high, whereas those of Nrf1 and Sglt2 were low (Fig. 4D, Sup Fig. 7B) and likely reflect the fact that mice eat at night and fast during day. Reciprocal temporal peaks were observed between Nr1d1 and Nrf1/Sglt2 in WT mice. In Nr1d1−/− mice, levels of Nrf1 and Sglt2 were high throughout the day, a finding associated with elevated glucose uptake at 12:00 h in the BBMVs of Nr1d1−/− vs Nr1d1+/+ mice (Fig. 4E). In contrast to deficiency, the Rev-erbα activator hemin increased Rev-erbα mRNA and protein levels by 4-fold and decreased the levels of Nrf1 and Sglt2 proteins in WT mice (Fig. 4F–G, Sup Fig. 7C). These results implicated Rev-erbα in the inhibition of renal expression of Nrf1 and Sglt2 and glucose reuptake.
To test whether Rev-erbα might be required for the regulation of Sglt2 by Bmal1, we knocked down Bmal1 expression in Nr1d1+/+ mice through shBmal1 injection. This maneuver decreased renal Rev-erbα, and increased Nrf1 and Sglt2 protein levels (Fig. 4H–I, Sup Fig. 7D), consistent with our earlier results (Fig. 3). Moreover, despite significant decreases in Bmal1, repression of Nrf1 and Sglt2 by KD of Bmal1 was not observed in Nr1d1−/− mice (Fig. 4H–I). In agreement with the observed mRNA and protein changes, glucose uptake increased after shBmal1 injection in Nr1d1+/+ mice but not in Nr1d1−/− mice, in which glucose uptake was much higher than that in WT mice (Fig. 4J). Therefore, we interpreted that Bmal1-mediated regulation of Nrf1 and Sglt2 is Rev-erbα dependent.
Next, we explored the role of Nr1d1 in human HK2 cells. Individual and combined KD of BMAL1 and REV-ERBα increased NRF1 mRNA and protein levels (Fig. 5A, B, Sup Fig. 8A). Furthermore, luciferase reporter assays revealed that the activity of the NRF1 promoter was increased by KD of BMAL1 and REV-ERBα (Fig. 5C), but decreased by the activation of REV-ERBα by hemin40 (Fig. 5D). More importantly, KD of both BMAL1 and REV-ERBα also increased NRF1 promoter activity (Fig. 5C). Therefore, REV-ERBα represses NRF1 expression.
HK2 cells were transfected with pool of four siRNAs and used to quantify mRNA levels (A) and protein (B) levels. Mean ± SD, n = 4/group, multiple unpaired t-tests. HK2 cells were transfected with a pGL3 plasmid for expression of luciferase under control of the NRF1 promoter, along with transduction of lentiviruses for expression of shREV-ERBα (C). They were treated with hemin (5 µM) or control vehicle (D). After 72 h, cells were used to quantify luciferase activity. Mean ± SD, n = 4/group, unpaired two-tailed t-test. siBmal1, siRev-erbα, siBmal1+siRev-erbα or siControl were introduced into WT mouse RPTECs. After 48 h, cell lysates were used to measure protein (E), mRNA (F) levels, and [14C]-αMG (0.5 µCi/mL) uptake (G). Mean ± SD, n = 4/group, unpaired two-tailed or multiple t-tests. RPTECs from male Bmal1+/+ and Bmal1−/− mice were treated with vehicle or hemin (5 µM). After 48 h, cells were collected to measure mRNA (H), and protein levels (I). Cells were also used to study the binding of Bmal1 and Rev-erbα to the Nrf1 promoter in ChIP assays ( J). Mean ± SD, n = 4/group, unpaired two-tailed or multiple t-tests. K Renal cortices from female or male Nr1d1−/− and Nr1d1+/+ mice were immunoprecipitated with anti-Bmal1 or anti-Rev-erbα antibodies and used to amplify E-box or RORE sequences present in the Nrf1 promoter. A representative electrophoresis image of the PCR products of Bmal1 binding (anti-Bmal1) or Rev-erbα (anti-Rev-erbα) and total input is shown (n = 3). L RPTECs from male Nr1d1+/+ and Nr1d1−/− mice were treated with vehicle or hemin (5 µM). After 72 h, binding of Bmal1 or Rev-erbα to the Nrf1 promoter in Nr1d1+/+ mice (top) and Nr1d1−/− mice (bottom) was studied. Mean ± SD, n = 4/group, unpaired two-tailed t-test. For all panels, *p < 0.05, **p < 0.01 and ***p < 0.001.
To determine whether similar mechanisms might exist in mouse proximal tubules, we transfected WT mouse RPTECs with various siRNAs to study effects on Nrf1 expression. siBmal1 and siRev-erbα, alone or in combination, increased Nrf1 and Sglt2 expression levels (Fig. 5E–G, Sup Fig. 8B), similarly to findings in HK2 cells. Glucose uptake showed similar upregulation in all siRNA treated RPTECs (Fig. 5G). Furthermore, the Rev-erbα activator hemin increased Rev-erbα mRNA and protein levels but decreased protein levels of Nrf1 and Sglt2 in both Bmal1+/+ and Bmal1−/− mice, in agreement with Rev-erbα being downstream of Bmal1 (Fig. 5H–I, Sup Fig. 8C). These results suggested that Bmal1 regulates renal expression of Nrf1 at least in part through Rev-erbα in both human and mouse kidney cells.
Molecular mechanisms in the regulation of Nrf1 by Bmal1 and Rev-erbα
To address the roles of Bmal1 and Rev-erbα in the transcriptional regulation of Nrf1, we examined whether Bmal1 and Rev-erbα might bind the Nrf1 promoter. Within the mouse Nrf1 promoter region, we identified three E-boxes and one RORE motif, which are recognized by Bmal1 and Rev-erbα, respectively (Sup Fig. 9A). The human NRF1 promoter contains one RORE and one E-box (Sup Fig. 9B). Next, we hypothesized that Rev-erbα and Bmal1 might bind the Nrf1 promoter, thereby controlling Nrf1 transcription, and that Rev-erbα binding might be more critical for the regulation of Nrf1 expression. To test this hypothesis, we performed ChIP assays in RPTECs with or without hemin treatment (Fig. 5J–L). Bmal1 bound the Nrf1 promoter, and this binding decreased after hemin treatment. Hemin treatment increased binding of Rev-erbα to the Nrf1 promoter (Fig. 5J). In Bmal1−/− mice also, Rev-erbα bound the Nrf1 promoter, and this binding significantly increased after hemin treatment. Next, we extended these studies to Nr1d1−/− and Nr1d1+/+ male and female mice (Fig. 5K). Binding of Bmal1 to the Nrf1 promoter was higher in males than in females. In contrast, Rev-erbα binding to the Nrf1 promoter was higher in females than in males. These studies may explain higher expression of Sglt2 and glucose absorption in males than in females. Occupancy of the Nrf1 promoter by Bmal1 increased in both male and female Nr1d1−/− mice compared to Nr1d1+/+ mice (Fig. 5K). Moreover, we observed Rev-erbα binding to the Nrf1 promoter in male and female Nr1d1+/+ mice, but not Nr1d1−/− mice (Fig. 5K). Furthermore, hemin increased Rev-erbα binding to the Nrf1 promoter in Nr1d1+/+ RPTECs but not in Nr1d1−/− RPTECs (Fig. 5L). After treatment with hemin, Bmal1 occupancy of the Nrf1 promoter decreased in WT RPTECs but not in Nr1d1−/− RPTECs (Fig. 5L). These results indicated roles of both Bmal1 and Rev-erbα in the transcriptional regulation of kidney Nrf1 in female and male mice.
Bmal1-mediated increases in kidney glucose reabsorption are dependent on Rev-erbα
To examine the in vivo role of Rev-erbα (gene Nr1d1), we injected Bmal1+/+ and Bmal1−/− mice with hemin daily for 1 week at 12:00 h or at 24:00 h. Hemin decreased renal mRNA expression of Nrf1 and Sglt2, and glucose re-absorption (Fig. 6A, B), as well as Nrf1 binding to the Sglt2 promoter (Fig. 6C) in both Bmal1+/+ and Bmal1−/− mice, in agreement with Rev-erbα being downstream of Bmal1. Additionally, 2-NBD-glucose (2-NBDG) was administered via renal ureteral injection to Bmal1+/+ and Bmal1−/− mice that had been injected with hemin daily for 1 week (Fig. 6D, E). The 2-NBDG re-absorption was higher in Bmal1−/− than Bmal1+/+ mice in the absence of hemin and similarly decreased after hemin treatment in both genotypes (Fig. 6D). In vivo imaging of 2-NBDG of kidney sections after renal ureteral injection revealed similar results (Fig. 6E). These studies showed elevated in vivo glucose reabsorption in Bmal1−/− mice decreased after hemin treatment. In additional studies, radioactive [14C]αMG was administered via oral gavage to Bmal1+/+ or Bmal1−/− mice that had been injected with hemin or vehicle daily for 1 week at 12:00 h or at 24:00 h, and urine radioactivity was measured over 24 h. Consistent with the above data, urine radioactivity was lower in Bmal1−/− than Bmal1+/+ mice in the vehicle group, and was increased by hemin treatment in both genotypes at 12:00 h or at 24:00 h (Fig. 6F). Furthermore, the plasma levels of [14C]αMG were significantly higher in Bmal1−/− than Bmal1+/+ mice and were lowered by hemin treatment in both genotypes at 12:00 h or at 24:00 h (Fig. 6G). These findings indicated that hemin inhibits renal glucose reabsorption in vivo in both Bmal1+/+ and Bmal1−/− mice and suggested that Rev-erbα regulates Nrf1 and Sglt2 in the presence and absence of Bmal1.
A Mice were intraperitoneally injected with hemin (daily for 1 week at 12:00 h with 100 µg/kg/day), and renal cortex were collected at 12:00 h or 24:00 h after the last injection to measure Nrf1 mRNA and Sglt2 levels. Mean ± SD, n = 5/group, unpaired two-tailed t-test. B Renal ureteral injections with 50 µL PBS containing 1 µCi [14C]-αMG/1 µCi [3H]-mannitol were performed in the renal pelvis of Bmal1+/+ and Bmal1−/− mice at 12:00 h or 24:00 h. Kidney radioactivity was measured after 2 h. Mean ± SD. n = 4/group, unpaired two-tailed t-test. (C) Mice were injected with hemin (daily for 1 week at 12:00 h with 100 µg/kg/day), and renal cortex were collected at 12:00 h or 24:00 h to measure binding of Nrf1 to the Sglt2 promoter with ChIP-qPCR. Mean ± SD. n = 5/group, unpaired two-tailed t-test. 2-NBDG (50 µL/mouse, 5 mM stock, n = 4) was injected into the renal pelvis. Fluorescence in kidney sections was quantified after 30 min (D, n = 4, Mean ± SD, unpaired two-tailed t-test) visualized under fluorescent microscope and photographed, scale bar, 100 µm (E). 1 µCi [14C]-αMG/1 µCi [3H]-mannitol was administered by gavage, urine was collected over 24 h, and radioactivity was measured at 12:00 h or at 24:00 h (F). Serum was collected after 24 h to measure radioactivity (G). Mean ± SD. n = 4/group. *p < 0.05, **p < 0.01 and ***p < 0.001 vs. vehicle, unpaired two-tailed t-test. RPTECs from segment 1–2 (S1–2) of the renal cortex were treated with vehicle or hemin (5 µM) for 12 h to measure Nrf1, Sglt2 and Gapdh mRNA (H), Sglt2 protein (I left: gels; right: quantification of protein expression normalized to Gapdh), and 2-NBDG uptake (J, n = 4). Mean ± SD. n = 3–4/group. For all panels, *p < 0.05, **p < 0.01 and ***p < 0.001; # p < 0.05, ## p < 0.01 and ### p < 0.001.
To further determine whether Nrf1 regulation of Sglt2 expression might occur in the proximal tubules, we used kidney segment 1–2 (S1–2)-RPTECs from Nr1d1−/− or Nr1d1+/+ mice (Fig. 6H). Hemin treatment increased Rev-erbα and decreased Nrf1 in Nr1d1+/+ mice (Fig. 6H), thus demonstrating functional Rev-erbα regulation in the S1–2-RPTECs. Hemin treatment also decreased the mRNA (Fig. 6H) and protein (Fig. 6I) levels of Sglt2 in Nr1d1+/+-S1–2-RPTECs, whereas these changes were absent in Nr1d1−/− mice. Sglt2 levels were higher in Nr1d1−/−-S1–2-RPTECs than Nr1d1+/+-S1–2-RPTECs and were not decreased by hemin treatment (Fig. 6I). Consistent with these findings, glucose uptake decreased after hemin treatment in S1–2-RPTECs from Nr1d1+/+ mice but not Nr1d1−/− mice (Fig. 6J). These results indicated that Rev-erbα inhibits Sglt2 expression and glucose uptake in proximal tubules, and that these effects are associated with Nrf1 suppression.
Studies reported thus far indicated that Bmal1 increases Rev-erbα, thereby repressing the expression of Nrf1. When Nrf1 levels are reduced, Sglt2 expression and glucose reabsorption in kidney epithelial cells are consequently decreased. We next addressed how fasting and feeding affect Bmal1 and Rev-erbα.
Fasting induces Bmal1
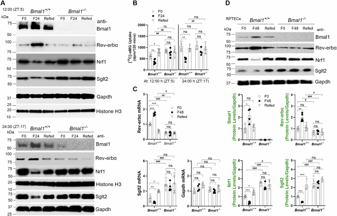
To study the effects of food intake on Bmal1 and Rev-erbα expression, we fasted mice starting at 12:00 h or at 24:00 h (Fig. 7A). Some mice fasted for 24 h were subsequently provided food ad libitum (refed) for 8 h (Fig. 7A). Fasting for 24 h increased Bmal1 and Rev-erbα, and decreased Nrf1 and Sglt2 protein expression in the renal cortex of Bmal1+/+ mice but not Bmal1−/− mice when initiated both at 12:00 h or at 24:00 h (Fig. 7A, Sup Fig. 10). After 8 h of refeeding, kidney Bmal1 and Rev-erbα proteins were reduced, and Nrf1 and Sglt2 protein levels were increased in Bmal1+/+ mice, whereas no significant changes were observed in Bmal1−/− mice at 12:00 h or at 24:00 h (Fig. 7A, Sup Fig. 10). However, the response in mice fasted at 24:00 h was less than that observed in mice fasted starting at 12:00 h. We observed similar effects on glucose reabsorption by BBMVs obtained from Bmal1+/+ mice (Fig. 7B). Fasting/refeeding had no effect on glucose reabsorption in Bmal1-/- mice (Fig. 7B). Consistent with these results, Rev-erbα and Sglt2 mRNA and protein expression levels changed after 48 h-fasting (starting at 12:00 h) and 8 h-refeeding in RPTECs isolated from Bmal1+/+ mice but not Bmal1−/− mice (Fig. 7C). Similar results were also observed regarding the protein levels of Rev-erbα and Sglt2 after fasting and refeeding in Bmal1+/+ mice but not Bmal1−/− mice (Fig. 7D). Thus, fasting induces Bmal1 and Rev-erbα and refeeding reduces their levels to those seen in ad libitum fed conditions.
Male 16- to 18-week-old Bmal1−/− and Bmal1+/+ mice were fed a high fat (HFD) diet ad libitum for 2 months (F0). They were then fasted at 12:00 h or at 24:00 h for 24 h (F24) and refed normal chow for 8 h after 24 h fasting. A Bmal1, Rev-erbα and Nrf1 in the nucleus, and Sglt2 in BBMV of the renal cortex were measured with western blotting (A up: gels at 12:00 h; down: gel at 24:00 h). B BBMVs prepared from mice subjected to a fasting and feeding regimen, at 12:00 (n = 5/6) or 24:00 (n = 4) h were incubated with [14C]-αMG for 120 min to measure glucose uptake. Mean ± SD, unpaired two-tailed t-test. C RPTECs isolated from Bmal1−/− and Bmal1+/+ mice were cultured in serum-containing medium (F0) or serum-free medium for 48 h (F48), then refed with 20% FBS serum for 8 h. The cells were used to measure mRNA levels. Values are mean ± SD, n = 4/group, unpaired two-tailed t-test. D RPTECs from male Bmal1+/+ and Bmal1−/− mice were cultured in serum-free medium for 48 h, then refed with 20% FBS containing medium for 8 h and used to measure protein with anti-Bmal1, anti-Rev-erbα, anti-Nrf1 (in the nucleus), anti-Sglt2 and anti-Gapdh (in the cell lysate) (up: gels; down: WB gel quantification of protein expression normalized to Gapdh). Mean ± SD, n = 4, unpaired two-tailed t-test. For all panels, *p < 0.05, **p < 0.01 and ***p < 0.001; #p < 0.05, ##p < 0.01 and ###p < 0.001.
Glucagon enhances Bmal1 expression
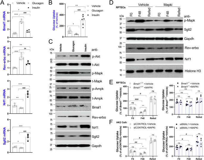
During prolonged fasting, enhanced glucagon signaling drives hepatic gluconeogenesis to maintain blood glucose levels. Furthermore, fasting decreases circulating insulin42,43,44. Refeeding suppresses glucagon levels and restores insulin secretion. We hypothesized that the fasting-refeeding response in SGLT2-mediated glucose transport might be orchestrated by changes in glucagon and insulin levels. To test this possibility, we studied the effects of glucagon and insulin in kidney cells isolated from WT mice. Glucagon increased Bmal1 and Rev-erbα, and decreased Nrf1 and Sglt2, in WT RPTECs (Fig. 8A, B). Insulin also increased Bmal1 and Rev-erbα, but to a significantly lesser extent than observed after glucagon treatment. Nrf1 and Sglt2 responded better to insulin and showed significant increases (Fig. 8A). Thus, glucagon increased Bmal1 and Rev-erbα and subsequently downregulated Nrf1 and Sglt2. In contrast, insulin increased Nrf1 and Sglt2 expression. Next, we examined glucose uptake in response to glucagon and insulin. Glucagon decreased, whereas insulin increased, glucose uptake in RPTECs isolated from WT mice (Fig. 8B).
RPTECs from chow fed male WT mice were incubated with glucagon (0.2 µM, 24 h) or insulin (100 nM, 8 h) or vehicle and used to measure mRNA (A, n = 4, Mean ± SD), 2-NBDG uptake (B, n = 6, Mean ± SD), and protein (C). D RPTECs from male Bmal1+/+ mice were cultured in serum-containing or serum-free medium with p38-MAPK inhibitor (MAPKi, 10 μM SB202190), or vehicle for 48 h, or refed with 20% FBS serum for 8 h. Cells were used to measure proteins. Representative of n = 3/group. E RPTECs from Bmal1+/+ and Bmal1−/− mice were cultured with or without MAPKi during fasting/feeding treatments, then used to measure glucose uptake. Mean ± SD, n = 4/group, unpaired multiple or two-tailed t-tests. *p < 0.05, **p < 0.01 and ***p < 0.001. F HK2 cells were transfected with siBMAL1 or siCONTROL for 48 h, treated with MAPKi (10 μM SB202190) or vehicle during feeding/fasting treatments and used to measure uptake of 2-NBDG. Mean ± SD, n = 4/group, *p < 0.05, **p < 0.01 and ***p < 0.001, # p < 0.05, ## p < 0.01, ### p < 0.001, unpaired Student’s t test or multiple t-tests.
Analysis of proteins involved in glucagon/insulin signaling revealed that the total protein levels of Akt, Mapk and Ampk did not change after glucagon/insulin treatment in WT RPTECs (Fig. 8C, Sup Fig. 11A). However, phosphorylated products of these proteins changed significantly in WT RPTECs (Fig. 8C, Sup Fig. 11A). These studies indicated that glucagon increased the phosphorylation of Mapk, whereas insulin increased Akt phosphorylation (Sup Fig. 12). We next studied the effect of Mapk inhibitor (Mapki) in RPTE cells. Fasting for 48 h increased p-Mapk in vehicle treated cells (Fig. 8D). Mapki significantly diminished the fasting-induced increases in p-Mapk; decreases in Sglt2 and Nrf1 (Fig. 8D, Sup Fig. 11B); and increases in Sglt2 and Nrf1 levels after refeeding. Next, we studied the effect of Mapki on glucose uptake in RPTECs isolated from Bmal1+/+ and Bmal1−/− mice (Fig. 8E). Fasting-induced decreases in glucose uptake were observed after Mapki treatment in Bmal1+/+ RPTECs but not Bmal1−/− RPTECs. In addition, in HK2 cells, the inhibition of Mapk abolished fasting-induced reductions in glucose uptake in the siCONTROL group but not the siBMAL1 group. These studies identified an important role of p-Mapk in fasting-induced decreases in glucose uptake by kidney cells.
In summary, these studies indicated that during fasting, high glucagon levels enhance the phosphorylation of Mapk, thereby increasing Bmal1 and Rev-erbα expression, and decreasing Nrf1 and Sglt2 expression and glucose uptake (Fig. 9A). Under refed conditions, glucagon levels go down and thereby restore Nrf1 and Sglt2 expression and glucose uptake (Fig. 9B). In Bmal1−/− mice, Rev-erbα expression remains diminished throughout the day, thus leading to higher expression of Nrf1 and Sglt2, as well as elevated glucose reabsorption, under both fasting and refeeding conditions. Elevated glucose absorption throughout the day might contribute to the hyperglycemia seen in Bmal1−/− mice45.
a During fasting, blood glucose is lower, and less glucose is filtered, requiring less glucose transport capacity to prevent urinary glucose loss. Increases in glucagon during fasting induce p-Mapk signaling and Bmal1, thus increasing Rev-erbα levels and the binding of Rev-erbα to the Nrf1 promoter, and decreasing expression of Nrf1. Decreased nuclear Nrf1 reduces Sglt2 levels and glucose reabsorption capacity. b Refeeding increases blood glucose levels and filtered glucose. During refeeding, glucagon signaling is attenuated resulting in decreased Bmal1 and Rev-erbα expression. Subsequently, binding of Rev-erbα to Nrf1 decreases and is associated with increased expression of Nrf1. Increased nuclear Nrf1 is associated with increased Sglt2 levels, and the glucose reabsorption capacity is adjusted to the enhanced filtered glucose load. In addition, feeding-induced insulin might enhance the consequences of falling glucagon levels by independently upregulating Nrf1 and Sglt2 through an yet-unidentified mechanism.
Discussion
The recent introduction of SGLT2 inhibitors to lower blood glucose levels and protect the kidney and heart in individuals with, but also without, T2D highlights the importance of proximal tubular glucose reabsorption in the physiology and pathophysiology of glucose homeostasis and the cardiovascular system20. Herein, we identified the role of the proximal tubule clock gene Bmal1 in the regulation of proximal tubule glucose reabsorption during fasting and refeeding, as well as the underlying molecular players in the signaling cascade. We demonstrated that Bmal1 plays an important role in the fasting-induced down regulation of proximal tubule Sglt2 expression and glucose reabsorption. Bmal1 increased the expression of Rev-erbα, and consequently repressed Nrf1, an activator of Sglt2 expression (Fig. 9). Thus, this study identified Nrf1 as a clock-controlled gene that transmits information from Bmal1 and Rev-erbα to Sglt2 (Fig. 9). Under refed conditions, when glucagon levels decrease, the processes are reversed and the suppression of Nrf1 and Sglt2 is relieved. We provide evidence of the involvement of proximal tubule cells, particularly derived from the early proximal tubule or S1–S2 segments, in Bmal1’s regulation of Sglt2, in agreement with the primary expression of Sglt2 and the co-expression of Bmal1 and Sglt2 in that segment46. In a physiological sense, we propose that fasting-induced suppression of Sglt2 limits the glucose uptake capacity of the early proximal tubules under conditions in which blood glucose and thus filtered glucose are in lower physiological ranges. In contrast, food intake increases blood glucose levels and the glomerular filtration rate and thereby filtered glucose, and the increase in Sglt2 expression serves to conserve glucose. Thus, our studies provide cellular and molecular information on how kidneys and specifically proximal tubule Bmal1 and SGLT2 contribute to glucose homeostasis.
Our studies linked three pathways (fasting/refeeding, glucagon/insulin signaling and circadian rhythm) and four proteins (Bmal1, Rev-erbα, Nrf1 and Sglt2) to the physiological regulation of kidney glucose reabsorption. We provide evidence that proximal tubule Bmal1 is an important regulator of glucose reabsorption and is part of the fasting-refeeding response through the glucagon pathway. Our knockdown studies confirm the well-established dominant role of Sglt2 in glucose reabsorption in the early proximal tubule31. These studies show that glucagon enhances Bmal1 expression, that Bmal1 deficiency or Rev-erbα deficiency enhances Nrf1 activity; and that Nrf1 positively regulates Sglt2 expression. Thus, fasting and refeeding through their effects on glucagon hijack or shift proximal tubule circadian control mechanisms and thereby regulate glucose reabsorption via the Nrf1/Sglt2 pathway. Recent studies have shown that the ablation of glucagon receptors in the kidney can result in a chronic kidney disease-like phenotype in mice47. The current studies add significant information to our understanding of the impact of glucagon on the kidney, including its specific regulation of the major glucose transporter.
Our findings indicated that fasting and refeeding regulation of renal expression of Sglt2 is complex and biphasic; Sglt2 mRNA levels decreased in response to fasting and were restored after refeeding, thus suggesting active transcriptional repression of Sglt2 in the fasting state involving the glucagon-Bmal1-Rev-erbα-Nrf1 axis. Furthermore, under fasting conditions, glucagon-induced phosphorylation of MAPK is important in upregulating proximal tubule Bmal1 and thereby downregulating glucose reabsorption via the Bmal1/Rev-erbα/Nrf1/Sglt2 pathway. The current studies indicate that SGLT1, expressed in late proximal tubules and thick ascending limb, appears not to be downregulated by fasting. This finding may indicate a moderate shift in glucose reabsorption during fasting from the early (SGLT2) to the late (SGLT1) proximal tubules, which is well within the transport capacity of SGLT112. Our findings also provide evidence that feeding-induced insulin might enhance the consequences of falling glucagon levels by independently upregulating Nrf1 and Sglt2 through a yet-unidentified mechanism. The postprandial rise in insulin is also known to phosphorylate and activate SGLT2 to recover increased amounts of filtered glucose19,48.
Studies have shown that Sglt2 inhibitors regulate pancreatic glucagon secretion via several mechanisms23. Our studies suggest that glucagon modulates glucose reabsorption by regulating Bmal1. We are unaware of any studies describing the regulation of Bmal1 by glucagon in the kidney. However, it has been shown that protein rich diets increase glucagon and IGF-1 to synchronize liver clock genes49. Furthermore, it has been shown that glucagon increases hepatic Bmal1 expression by recruiting CREB/CRTC2 transcriptional complex to the Bmal1 promoter42. Thus, it appears that glucagon effects on the liver as well as the kidney involve an increase in local Bmal1 expression.
Renal glucose homeostasis is controlled by glucose reabsorption, gluconeogenesis, and glucose utilization13,16. Fasting increases gluconeogenesis in the proximal tubule50. In contrast to the liver, the role of glucagon has not been established unequivocally as a major driver of kidney gluconeogenesis13. While fasting increases glucagon levels, the type of meal consumed during refeeding influences the glucagon response. Carbohydrate meals suppress glucagon, whereas mixed meals increase its secretion due to the protein content and the major role of glucagon in eliminating nitrogen from the body. Since we studied mechanisms in glucose handling, we have used carbohydrate rich-chow diet. Our focus was not gluconeogenesis. In contrast to the liver, the role of glucagon has not been established unequivocally as a major driver of kidney gluconeogenesis, while the latter is regulated by insulin13. Nevertheless, recent studies have shown that the ablation of glucagon receptors in the kidney can result in a chronic kidney disease-like phenotype in mice47. Thus, the current studies explain the impact of glucagon on the kidney, and specifically on the major glucose transporter.
Kidneys contribute significantly to glucose homeostasis by performing gluconeogenesis and glucose reabsorption13,15,50. Our studies identified Bmal1 as a negative regulator of SGLT2-mediated glucose reabsorption. We found that Bmal1 inhibition upregulates Sglt2 expression by enhancing the expression of Nrf1. All these processes require energy. Nrf1 is known to enhance mitochondrial biogenesis and ATP production51. It remains to be determined whether Nrf1 upregulation leads to increased ATP production in the proximal tubule to sustain increased glucose reabsorption.
Accumulating evidence in rodents suggests sex-specific differences in the relative expression of renal transporters along the tubule and collecting duct system, with relatively higher expression levels of proximal tubule transporters but lower levels of distal transporters in males than females52. Bmal1 in renal distal segments has been shown to contribute to differences in Na+ transport regulation between male and female mice53. Our study confirmed higher proximal tubule levels of Sglt2 in male than female WT mice. Bmal1 binding to the Nrf1 promoter was greater in male than female mice (Fig. 5K). This finding might potentially explain the higher Nrf1 and Sglt2 levels and higher glucose reabsorption observed in proximal tubules of male than female mice. Also in humans, the maximum renal transport capacity for glucose is higher in male versus female healthy individuals12. Thus, circadian clock regulation may play a role in the sex-dependent tubular glucose reabsorption capacity. In contrast, the qualitative role of Bmal1 in the regulation of Sglt2 by fasting and refeeding was similar in mice of both sexes.
Bmal1 deficient mice exhibit enhanced kidney gluconeogenesis and diabetic hyperglycemia29,54, and altered regulation of sodium homeostasis and blood pressure53,55. Our findings indicated that tubular Bmal1 suppresses SGLT2-mediated glucose reabsorption; thus, proximal tubular deficiency in Bmal1 would be expected to enhance SGLT2 activity and thereby facilitate hyperglycemia in diabetes. Notably, a previous study has provided evidence that Per1 positively regulates Sglt1 mRNA expression in proximal tubule cells but is ineffective toward Sglt2, and no studies on circadian rhythm were performed56. More work is needed to substantiate these preliminary observations and to determine whether Per2, 3, and Cry1 or Cry2 act directly on the Sglt2 promoter or indirectly via effects on Bmal1/Clock in an animal model.
Renal glucose homeostasis is controlled by gluconeogenesis, glucose utilization and glucose reabsorption13,16. It has been shown that fasting increases gluconeogenesis50. Our studies show that fasting reduces glucose reabsorption. Thus, proximal tubule may regulate glucose transport or gluconeogenesis reciprocally as both are energy requiring processes. In simplistic terms, during fasting, the kidney performs gluconeogenesis and glucose reabsorption is not upregulated. Immediately after eating, when blood glucose is elevated and more glucose is filtered in the kidney, kidney gluconeogenesis is reduced, and glucose transport is upregulated due to enhanced SGLT2 expression. In addition, insulin phosphorylates and activates SGLT219,48 to recover the glucose from the urine.
Our studies point to circadian regulation of glucose reabsorption and suggest that circadian dysregulation may affect glucose reabsorption. Therefore, re-synchronization of circadian systems may be a way to treat metabolic diseases associated with enhanced kidney glucose reabsorption. Another possibility would be to target specifically in the kidney the Bmal1, Rev-erbα, Nrf1 pathway with the goal of reducing SGLT2 expression. Another possibility is to re-examine the efficacy of currently available drugs with respect to time of consumption. It is possible that drugs that diminish glucose reabsorption maybe more efficient if administered at times of high reabsorption activity.
In conclusion, our studies showed that the major glucoregulatory hormones, glucagon and insulin, regulate the temporal changes in major kidney glucose transporter SGLT2 expression through the Bmal1, Rev-erbα, Nrf1 pathway. As discussed, resynchronization of the circadian rhythm or interfering with the intrarenal Bmal1, Rev-erbα, Nrf1 pathway may help to normalize SGLT2-mediated hyper reabsorption of glucose. This strategy could be additive to other antihyperglycemic therapies like metformin or GLP1 receptor agonists or useful in individuals that do not tolerate an SGLT2 inhibitor.
Materials and methods
Chemicals
Collagenase class II was purchased from Worthington Biochemical (Lakewood, NJ). [14C]-α-methyl-D-glucopyranoside (αMG), a nonmetabolizable glucose analog with specific activity of 9.6 mCi/mmol; and [3H]-mannitol were obtained from PerkinElmer. All other chemicals were purchased from Sigma (St. Louis, MO). Bio-Rad protein assay kits were obtained from Bio-Rad Laboratories. Hanks’ balanced salt solution without phenol red, L-glutamine and penicillin/streptomycin was purchased from Gibco. D-glucose and a nylon strainer were obtained from Invitrogen.
Cells
HK2 cells (ATCC CRL-2190) and mouse primary renal proximal tubular epithelial (RPTE) cells were maintained at 37 °C in 5% CO2 in keratinocyte serum free medium supplemented with bovine pituitary extract (20–30 µg/ml) and epidermal growth factor (0.1–0.2 ng/ml) (Gibco, NY, USA), or Dulbecco’s modified Eagle’s medium/nutrient mixture F-12 (Thermo Fisher Scientific) without phenol red, supplemented with 0.5% bovine calf serum and 1% penicillin/streptomycin57. The cells were passaged at ~80% confluence. HK2 cells or RPTECs were seeded at ~106 cells per well on 0.4 µm pore size Transwell inserts and cultured for 2 days in six-well plates in growth medium until confluence58.
Animal experiments
Heterozygous pairs of Bmal1−/−, Bmal1+/+, Nr1d1−/− and Nr1d1+/+ mice38,39 were bred to obtain WT and knockout siblings for experiments. All mice were on the C57Bl/6J background. The mice were housed in rooms with lights-on 07:00–19:00 and given unlimited access to chow diet (LabDiet, 5053; percentage of calories: protein, 25%; fat, 13%; carbohydrates, 62%). All experiments were started in 12–16-week-old mice. Male and female mice were sacrificed at the indicated times, and blood and tissues were collected for various analyses. Various viruses and chemicals were introduced through intravenous tail veins or intraperitoneal injections. In some experiments, 16-week-old mice were fed a high fat diet (Research Diets, D12492; percentage of calories: protein, 20%; fat, 60%; carbohydrates, 20%) for 8 weeks. Procedures were approved by the Animal Care and Use Committees of SUNY Downstate Medical Center and NYU Grossman Long Island School of Medicine and conformed to accepted standards of humane animal care. Bmal1−/− and Bmal1+/+ mice received diets in Petri dishes as well as water gels placed at the cage bottom. Water bottles were also placed on top of each cage. No significant differences in daily food intake and weight gain were observed between Bmal1−/− and Bmal1+/+ mice consistent with refs. 38,39.
Retrograde intra-ureter injection targeting renal tubule cells
Four-month-old Bmal1+/+ or Bmal1−/− mice were anesthetized, and a 2-cm flank incision was made to expose the left kidney59. The ureter was clamped below the renal pelvis to prevent the solution containing 1 µCi [14C]-αMG/1 µCi [3H]-mannitol/mouse from flowing in the opposite direction of the kidney. With a 30-gauge glass needle pipette and a microinjection apparatus, 50 µL PBS containing 1 µCi [14C]-αMG/1 µCi [3H]-mannitol or 1 μg/g body weight of the fluorescent glucose analog 2-NBDG [2-(N-(7-nitrobenz-2-oxa-1,3-diazol-4-yl)amino)−2-deoxyglucose] was injected into the renal pelvis. After 5 min, the ureter clamp was released to allow urine flow to resume and prevent renal obstruction.
Primary culture of mouse renal proximal tubular epithelial cells (RPTECs)
Kidneys were removed, cut into small pieces and digested with collagenase type II for 30 min. The cell fragments were filtered successively through 75 µm and 40 µm nylon filters, and the filtrate was centrifuged at 900 rpm for 10 min. Cell pellets were resuspended in medium specific for epithelial cell growth, seeded onto 0.1% gelatin (ATCC® PCS-999-027™) coated tissue culture plates and incubated at 37 °C under 5% CO2. Cells were grown for as long as 1 week, and culture medium was replaced every 3 days. One-week-old confluent cultures were washed three times with standard transport buffer (137 mM NaCl, 5.4 mM KCl, 1.2 mM MgSO4, 2.5 mM CaCl2, 10 mM HEPES and 4.0 mM L-glutamine, buffered to pH 7.4)60,61.
Glucose uptake studies in primary RPTECs
Glucose uptake was determined in primary cultures of mouse RPTECs, renal BBMVs, PCKs or HK2 cells by using [14C]-αMG, [3H]-mannitol62,63 or 2-NBDG (1 µM). In uptake studies, isolated primary RPTECs from mice at 12:00 h were incubated in triplicate with 0.5 µCi/mL [14C]-αMG. At different times, primary renal cells were centrifuged and washed, and radioactivity was measured in a scintillation counter. For measurement of αMG secretion, primary renal cells were incubated in triplicate with [14C]-αMG for 1 h, centrifuged, washed and incubated in fresh medium. At the indicated times, primary renal cells were centrifuged, washed and used to count radioactivity in medium62.
Isolation of renal BBMVs
BBMVs were isolated from the renal cortex in mice with the Mg/EGTA method at 4 °C62. The renal cortex was homogenized with a universal homogenizer at full speed (18,000 rpm) for 2 min in buffer A (300 mM mannitol, 12 mM Tris-HCl and 5 mM EGTA, pH 7.1). MgCl2 was added to a final concentration of 10 mM, and the homogenate was allowed to stand 10 min and mixed for 30 min, and was then centrifuged at 1900 g for 15 min. The supernatant was centrifuged at 24,000 g for 30 min, the pellets were resuspended in 4 mL buffer (150 mM mannitol, 6 mM Tris-HCl, pH 7.1, and 2.5 mM EGTA) and homogenized by passage through a 25-gauge needle ten times. Subsequently, MgCl2 was added to a final concentration of 10 mM, and the suspension was centrifuged at 1900 g for 15 min. The supernatant was centrifuged at 24,000 g for 30 min. The last pellet (purified BBM) was resuspended in buffer comprising 100 mM mannitol and 10 mM HEPES (pH 7.5) via passage through a 25-gauge needle ten times. For transport studies, renal BBMVs were diluted in transport buffer to obtain a final protein concentration of 5 mg/mL64.
Uptake studies using renal BBMVs
Uptake of glucose was measured at 25 °C for 120 min (5 mg protein/mL) through a rapid filtration technique64 with modifications using ice-cold solution (1 mL) to stop the reaction and washing the filter with transport buffer (200 mM NaCl, 20 mM HEPES-Tris, pH 7.5, and 0.1 mM MgCl2).
Uptake studies using mouse PCKs
For uptake studies, small kidney slices were obtained from the whole renal cortex65. Each 2–10 mg slice (n = 5–10) from each mouse was stored in oxygenated transport buffer (120 mM NaCl, 16.2 mM KCl, 1 mM CaCl2, 1.2 mM MgSO4 and 10 mM NaH2PO4/Na2HPO4, pH 7.4). Kidney slices were randomly selected and pre-incubated in six-well plates with 2.0 mL of 100% oxygenated transport buffer in each well at 37 °C. PCKs were subsequently incubated in flasks containing 6 mL transport buffer with [14C]-αMG (0.5 µCi/ml) at 37 °C under an atmosphere of 100% oxygen. [3H]-mannitol (1 μM, 1.85 kBq/mL) was used to calculate the extracellular trapping and nonspecific uptake of [14C]-αMG, as well as to evaluate the viability of slices. After incubation for predetermined times, the incubation buffer containing radiolabeled compounds was removed from the flask, and the renal slices were washed twice with 5 mL ice-cold phosphate-buffered saline, blotted on filter paper, weighed and solubilized in 0.5 mL OptiSolv. The amount of radioactivity was then determined in a liquid scintillation counter after the addition of 5 mL of a scintillation cocktail.
Uptake studies in HK2 cells
For measurement of uptake, transport buffer containing 0.5 µCi/mL [14C]-αMG and 0.5 µCi/mL [3H]-mannitol was added at the apical side of a Transwell culture plate66. At the basolateral side, standard transport buffer without tracer was added. After appropriate incubation times, (usually 15 min), uptake was stopped by removal of the apical solution, and the cells were washed rapidly with ice-cold stop solution (standard transport buffer with or without 2 nM dapagliflozin (a competitive inhibitor of Sglt1 and Sglt2) at 4 °C. After the final wash, cells were solubilized with 0.1 N NaOH, aliquots were sampled for liquid scintillation counting, and were normalized by total protein determination66. To assess the Na+ dependence of the transport, we replaced NaCl with 137 mM choline chloride in standard transport buffer on the apical but not the basolateral side.
Western blot analyses
Renal tissues or cells were homogenized in buffer A containing 1% Tween 20. Proteins (20 μg) were resolved on 4–15% gradient gels (Bio-Rad) and transferred to 0.45 µM nitorcellulaoise membranes. Membranes were incubated with 5% dry milk TBS-T overnight at 4 °C. A mouse monoclonal anti-Sglt2 antibody and rabbit anti-Gapdh were used as primary antibodies to detect endogenous proteins, as shown in Supplementary Table 1. Anti-mouse or anti-rabbit secondary antibodies were used and detection of horseradish peroxidase on immunoblots with chemiluminescence62.
Gene expression
Total RNA was isolated with TRIzol (Invitrogen) reagent from HK2 cells, primary RPTE cells and renal cortex tissue67. Purity was assessed according to the A260/A280 ratio, and RNAs with ratios exceeding 1.9 were used for cDNA synthesis. Total RNA was used to synthesize cDNA with RT kits39. Real-time PCR measurements of individual cDNAs were performed with different primers as shown in Supplementary Table 138.
Luciferase reporter assays
DNA fragments containing the regions of the NRF1 promoter and control plasmids were transfected into HK2 cells. Luciferase activity was normalized to control activity68.
Chromatin IP (ChIP) assays
Renal cortex ChIP assays were performed with goat polyclonal antibodies to Bmal1, Rev-erbα and Nrf1 with kits38,39,67. DNA samples (n = 3–5) recovered after immunoprecipitation were subjected to PCR with specific primers as shown in Supplementary Table 1; for negative controls, ChIP was performed in the absence of rabbit IgG38,39,67,68,69.
Statistical analyses
Data are presented as means ± SD. The significance of differences between two groups were calculated in GraphPad Prism software (GraphPad Software, San Diego, CA). For glucose uptake studies, significance was calculated with the Kruskal-Wallis test (nonparametric ANOVA) with Dunn’s multiple comparison test. Statistical significance (*p < 0.05, **p < 0.01, ***p < 0.001) was determined with Student’s t test (GraphPad Prism 9), multiple t tests or two-way ANOVA for grouped analyses. The significance levels of differences among groups are indicated in the legend of each figure.
Reporting summary
Further information on research design is available in the Nature Portfolio Reporting Summary linked to this article.
Data availability
Source data are provided with the manuscript. All data supporting the findings described in this manuscript are available in the article and in Supplementary Information and from the corresponding author upon request. None of the data has been deposited in any repositories. Source data are provided with this paper.
References
Mason, I. C., Qian, J., Adler, G. K. & Scheer, F. Impact of circadian disruption on glucose metabolism: implications for type 2 diabetes. Diabetologia 63, 462–472 (2020).
Vetter, C. et al. Night Shift Work, Genetic Risk, and Type 2 Diabetes in the UK Biobank. Diabetes Care 41, 762–769 (2018).
Bunger, M. K. et al. Mop3 is an essential component of the master circadian pacemaker in mammals. Cell 103, 1009–1017 (2000).
Mohawk, J. A., Green, C. B. & Takahashi, J. S. Central and peripheral circadian clocks in mammals. Annu Rev. Neurosci. 35, 445–462 (2012).
Bass, J. & Lazar, M. A. Circadian time signatures of fitness and disease. Science 354, 994–999 (2016).
Takahashi, J. S. Molecular components of the circadian clock in mammals. Diabetes Obes. Metab. 17, 6–11 (2015).
Damiola, F. et al. Restricted feeding uncouples circadian oscillators in peripheral tissues from the central pacemaker in the suprachiasmatic nucleus. Genes Dev. 14, 2950–2961 (2000).
Hussain, M. M. & Pan, X. Circadian regulators of intestinal lipid absorption. J. Lipid Res 56, 761–770 (2015).
Hussain, M. M. & Pan, X. Circadian Regulation of Macronutrient Absorption. J. Biol. Rhythms 30, 459–469 (2015).
Jarrett, R. J. & Keen, H. Diurnal variation of oral glucose tolerance: a possible pointer to the evolution of diabetes mellitus. Br. Med J. 2, 341–344 (1969).
Morris, C. J. et al. Endogenous circadian system and circadian misalignment impact glucose tolerance via separate mechanisms in humans. Proc. Natl Acad. Sci. USA 112, E2225–E2234 (2015).
Vallon, V. Glucose transporters in the kidney in health and disease. Pflug. Arch. 472, 1345–1370 (2020).
Gerich, J. E. Role of the kidney in normal glucose homeostasis and in the hyperglycaemia of diabetes mellitus: therapeutic implications. Diabet. Med 27, 136–142 (2010).
Moller, N., Rizza, R. A., Ford, G. C. & Nair, K. S. Assessment of postabsorptive renal glucose metabolism in humans with multiple glucose tracers. Diabetes 50, 747–751 (2001).
Nair, K. S. Amino acid and protein metabolism in chronic renal failure. J. Ren. Nutr. 15, 28–33 (2005).
Moller, N., Jensen, M. D., Rizza, R. A., Andrews, J. C. & Nair, K. S. Renal amino acid, fat and glucose metabolism in type 1 diabetic and non-diabetic humans: effects of acute insulin withdrawal. Diabetologia 49, 1901–1908 (2006).
Kanai, Y., Lee, W. S., You, G., Brown, D. & Hediger, M. A. The human kidney low affinity Na+/glucose cotransporter SGLT2. Delineation of the major renal reabsorptive mechanism for D-glucose. J. Clin. Invest 93, 397–404 (1994).
Vallon, V. & Komers, R. Pathophysiology of the diabetic kidney. Compr. Physiol. 1, 1175–1232 (2011).
Ghezzi, C., Loo, D. D. F. & Wright, E. M. Physiology of renal glucose handling via SGLT1, SGLT2 and GLUT2. Diabetologia 61, 2087–2097 (2018).
Vallon, V. & Thomson, S. C. The tubular hypothesis of nephron filtration and diabetic kidney disease. Nat. Rev. Nephrol. 16, 317–336 (2020).
Heerspink, H. J., Perkins, B. A., Fitchett, D. H., Husain, M. & Cherney, D. Z. Sodium Glucose Cotransporter 2 Inhibitors in the Treatment of Diabetes Mellitus: Cardiovascular and Kidney Effects, Potential Mechanisms, and Clinical Applications. Circulation 134, 752–772 (2016).
Vallon, V. & Verma, S. Effects of SGLT2 Inhibitors on Kidney and Cardiovascular Function. Annu Rev. Physiol. 83, 503–528 (2021).
Hodson, D. J. & Rorsman, P. A Variation on the Theme: SGLT2 Inhibition and Glucagon Secretion in Human Islets. Diabetes 69, 864–866 (2020).
Li, J. et al. BMAL1 functions as a cAMP-responsive coactivator of HDAC5 to regulate hepatic gluconeogenesis. Protein Cell 9, 976–980 (2018).
Ray, S. et al. Circadian rhythms in the absence of the clock gene Bmal1. Science 367, 800–806 (2020).
Firsov, D. & Bonny, O. Circadian regulation of renal function. Kidney Int 78, 640–645 (2010).
Zhang, D. et al. The hepatic BMAL1/AKT/lipogenesis axis protects against alcoholic liver disease in mice via promoting PPARalpha pathway. Hepatology 68, 883–896 (2018).
Saifur Rohman, M. et al. Circadian clock genes directly regulate expression of the Na(+)/H(+) exchanger NHE3 in the kidney. Kidney Int 67, 1410–1419 (2005).
Ansermet, C. et al. Dysfunction of the circadian clock in the kidney tubule leads to enhanced kidney gluconeogenesis and exacerbated hyperglycemia in diabetes. Kidney Int 101, 563–573 (2022).
Zhang, Z. H., Xin, H. R. & Li, M. D. Circadian Rhythm of Lipid Metabolism in Health and Disease. Small Methods 4, 1900601 (2020).
Vallon, V. et al. SGLT2 mediates glucose reabsorption in the early proximal tubule. J. Am. Soc. Nephrol. 22, 104–112 (2011).
Perry, R. J. & Shulman, G. I. Sodium-glucose cotransporter-2 inhibitors: Understanding the mechanisms for therapeutic promise and persisting risks. J. Biol. Chem. 295, 14379–14390 (2020).
Takesue, H., Hirota, T., Tachimura, M., Tokashiki, A. & Ieiri, I. Nucleosome Positioning and Gene Regulation of the SGLT2 Gene in the Renal Proximal Tubular Epithelial Cells. Mol. Pharm. 94, 953–962 (2018).
Evans, M. J. & Scarpulla, R. C. NRF-1: a trans-activator of nuclear-encoded respiratory genes in animal cells. Genes Dev. 4, 1023–1034 (1990).
Hu, S. et al. Nrf1 is an indispensable redox-determining factor for mitochondrial homeostasis by integrating multi-hierarchical regulatory networks. Redox Biol. 57, 102470 (2022).
Gleyzer, N., Vercauteren, K. & Scarpulla, R. C. Control of mitochondrial transcription specificity factors (TFB1M and TFB2M) by nuclear respiratory factors (NRF-1 and NRF-2) and PGC-1 family coactivators. Mol. Cell Biol. 25, 1354–1366 (2005).
Blesa, J. R. et al. NRF-1 is the major transcription factor regulating the expression of the human TOMM34 gene. Biochem Cell Biol. 86, 46–56 (2008).
Pan, X., Bradfield, C. A. & Hussain, M. M. Global and hepatocyte-specific ablation of Bmal1 induces hyperlipidemia and enhances atherosclerosis. Nat. Commun. 7, 13011 (2016).
Pan, X. & Hussain, M. M. Bmal1 regulates production of larger lipoproteins by modulating cAMP-responsive element-binding protein H and apolipoprotein AIV. Hepatology 76, 78–93 (2022).
Yin, L. et al. Rev-erbalpha, a heme sensor that coordinates metabolic and circadian pathways. Science 318, 1786–1789 (2007).
Yin, L., Wu, N. & Lazar, M. A. Nuclear receptor Rev-erbalpha: a heme receptor that coordinates circadian rhythm and metabolism. Nucl. Recept Signal 8, e001 (2010).
Sun, X. et al. Glucagon-CREB/CRTC2 signaling cascade regulates hepatic BMAL1 protein. J. Biol. Chem. 290, 2189–2197 (2015).
Halberg, N. et al. Effect of intermittent fasting and refeeding on insulin action in healthy men. J. Appl Physiol. (1985) 99, 2128–2136 (2005).
Stern, J. H. et al. Obesity dysregulates fasting-induced changes in glucagon secretion. J. Endocrinol. 243, 149–160 (2019).
Marcheva, B. et al. Disruption of the clock components CLOCK and BMAL1 leads to hypoinsulinaemia and diabetes. Nature 466, 627–631 (2010).
Chen, L., Chou, C. L. & Knepper, M. A. A Comprehensive Map of mRNAs and Their Isoforms across All 14 Renal Tubule Segments of Mouse. J. Am. Soc. Nephrol. 32, 897–912 (2021).
Wang, M. Y. et al. Downregulation of the kidney glucagon receptor, essential for renal function and systemic homeostasis, contributes to chronic kidney disease. Cell Metab. 36, 575–597 e577 (2024).
Ghezzi, C. & Wright, E. M. Regulation of the human Na+-dependent glucose cotransporter hSGLT2. Am. J. Physiol. Cell Physiol. 303, C348–C354 (2012).
Ikeda, Y. et al. Glucagon and/or IGF-1 Production Regulates Resetting of the Liver Circadian Clock in Response to a Protein or Amino Acid-only Diet. EBioMedicine 28, 210–224 (2018).
Mutel, E. et al. Control of blood glucose in the absence of hepatic glucose production during prolonged fasting in mice: induction of renal and intestinal gluconeogenesis by glucagon. Diabetes 60, 3121–3131 (2011).
Liu, K. et al. Molecular mechanism of specific DNA sequence recognition by NRF1. Nucleic Acids Res 52, 953–966 (2024).
McDonough, A. A. & Layton, A. T. Sex differences in renal electrolyte transport. Curr. Opin. Nephrol. Hypertens. 32, 467–475 (2023).
Crislip, G. R. et al. Differences in renal BMAL1 contribution to Na(+) homeostasis and blood pressure control in male and female mice. Am. J. Physiol. Ren. Physiol. 318, F1463–F1477 (2020).
Nikolaeva, S. et al. Nephron-Specific Deletion of Circadian Clock Gene Bmal1 Alters the Plasma and Renal Metabolome and Impairs Drug Disposition. J. Am. Soc. Nephrol. 27, 2997–3004 (2016).
Johnston, J. G. et al. Diurnal Control of Blood Pressure Is Uncoupled From Sodium Excretion. Hypertension 75, 1624–1634 (2020).
Solocinski, K. et al. Transcriptional regulation of NHE3 and SGLT1 by the circadian clock protein Per1 in proximal tubule cells. Am. J. Physiol. Ren. Physiol. 309, F933–F942 (2015).
Gai, Z. et al. Trps1 haploinsufficiency promotes renal fibrosis by increasing Arkadia expression. J. Am. Soc. Nephrol. 21, 1468–1476 (2010).
Ryan, M. J. et al. HK-2: an immortalized proximal tubule epithelial cell line from normal adult human kidney. Kidney Int 45, 48–57 (1994).
Chung, D. C. et al. Adeno-Associated Virus-Mediated Gene Transfer to Renal Tubule Cells via a Retrograde Ureteral Approach. Nephron Extra 1, 217–223 (2011).
Terryn, S. et al. A primary culture of mouse proximal tubular cells, established on collagen-coated membranes. Am. J. Physiol. Ren. Physiol. 293, F476–F485 (2007).
Zhao, X., Jiang, C., Olufade, R., Liu, D. & Emmett, N. Kidney Injury Molecule-1 Enhances Endocytosis of Albumin in Renal Proximal Tubular Cells. J. Cell Physiol. 231, 896–907 (2016).
Pan, X. & Hussain, M. M. Clock is important for food and circadian regulation of macronutrient absorption in mice. J. Lipid Res 50, 1800–1813 (2009).
Pan, X., Terada, T., Irie, M., Saito, H. & Inui, K. Diurnal rhythm of H+-peptide cotransporter in rat small intestine. Am. J. Physiol. Gastrointest. Liver Physiol. 283, G57–G64 (2002).
Inui, K., Okano, T., Takano, M., Kitazawa, S. & Hori, R. Carrier-mediated transport of amino-cephalosporins by brush border membrane vesicles isolated from rat kidney cortex. Biochem Pharm. 32, 621–626 (1983).
Poosti, F. et al. Precision-cut kidney slices (PCKS) to study development of renal fibrosis and efficacy of drug targeting ex vivo. Dis. Model Mech. 8, 1227–1236 (2015).
Sussman, W. et al. BMAL1 controls glucose uptake through paired-homeodomain transcription factor 4 in differentiated Caco-2 cells. Am. J. Physiol. Cell Physiol. 317, C492–C501 (2019).
Pan, X. Y., Zhang, Y. X., Wang, L. & Hussain, M. M. Diurnal Regulation of MTP and Plasma Triglyceride by CLOCK Is Mediated by SHP. Cell Metab. 12, 174–186 (2010).
Pan, X., Jiang, X. C. & Hussain, M. M. Impaired cholesterol metabolism and enhanced atherosclerosis in clock mutant mice. Circulation 128, 1758–1769 (2013).
Pan, X. et al. Circadian regulation of intestinal lipid absorption by apolipoprotein AIV involves forkhead transcription factors A2 and O1 and microsomal triglyceride transfer protein. J. Biol. Chem. 288, 20464–20476 (2013).
Acknowledgements
This work was supported partly by National Institutes of Health (NIH) grant R56 HL137912, R01HL169313, American Heart Association Scientist Development grant 2300158 and Grant-in-Aid 16GRNT30960027 to X.P.; NIH grants R01DK121490, R01HL137202, R01HL158054, HL160470 and R01HD094778, and VA Merit Award BX004113 to M.M.H.; and NIH grants R01DK112042, R01DK134616, UAB/UCSD O’Brien Center of Acute Kidney Injury NIH U54 DK137307, and Department of Veterans Affairs funding to V.V. The contents of this article do not represent the views of the Department of Veterans Affairs or the U.S. Government. The content is solely the responsibility of the authors and does not necessarily represent the official views of the NIH.
Author information
Authors and Affiliations
Contributions
X.P. conceived the ideas, designed and performed experiments, analyzed data, provided supervision, and wrote the draft of the article. C.M. and S.M. performed experiments and analyzed data. J.P. provided comments. X.P., V.V. and M.M.H. edited the manuscript.
Corresponding authors
Ethics declarations
Competing interests
Over the past 12 months, V.V. has served as a paid consultant for Boehringer Ingelheim, and has received grant support for investigator-initiated research from Boehringer Ingelheim, Lexicon, Novo-Nordisk, Maze, and Merck. All other authors declare no competing interests.
Peer review
Peer review information
Nature Communications thanks the anonymous reviewers for their contribution to the peer review of this work. A peer review file is available.
Additional information
Publisher’s note Springer Nature remains neutral with regard to jurisdictional claims in published maps and institutional affiliations.
Supplementary information
Source data
Rights and permissions
Open Access This article is licensed under a Creative Commons Attribution-NonCommercial-NoDerivatives 4.0 International License, which permits any non-commercial use, sharing, distribution and reproduction in any medium or format, as long as you give appropriate credit to the original author(s) and the source, provide a link to the Creative Commons licence, and indicate if you modified the licensed material. You do not have permission under this licence to share adapted material derived from this article or parts of it. The images or other third party material in this article are included in the article’s Creative Commons licence, unless indicated otherwise in a credit line to the material. If material is not included in the article’s Creative Commons licence and your intended use is not permitted by statutory regulation or exceeds the permitted use, you will need to obtain permission directly from the copyright holder. To view a copy of this licence, visit http://creativecommons.org/licenses/by-nc-nd/4.0/.
About this article
Cite this article
Pan, X., Mowdawalla, C., Bagnato, S. et al. Fasting hijacks proximal tubule circadian control mechanisms to regulate glucose reabsorption via the Nrf1/Sglt2 pathway in mice. Nat Commun 16, 10447 (2025). https://doi.org/10.1038/s41467-025-65402-x
Received:
Accepted:
Published:
Version of record:
DOI: https://doi.org/10.1038/s41467-025-65402-x











