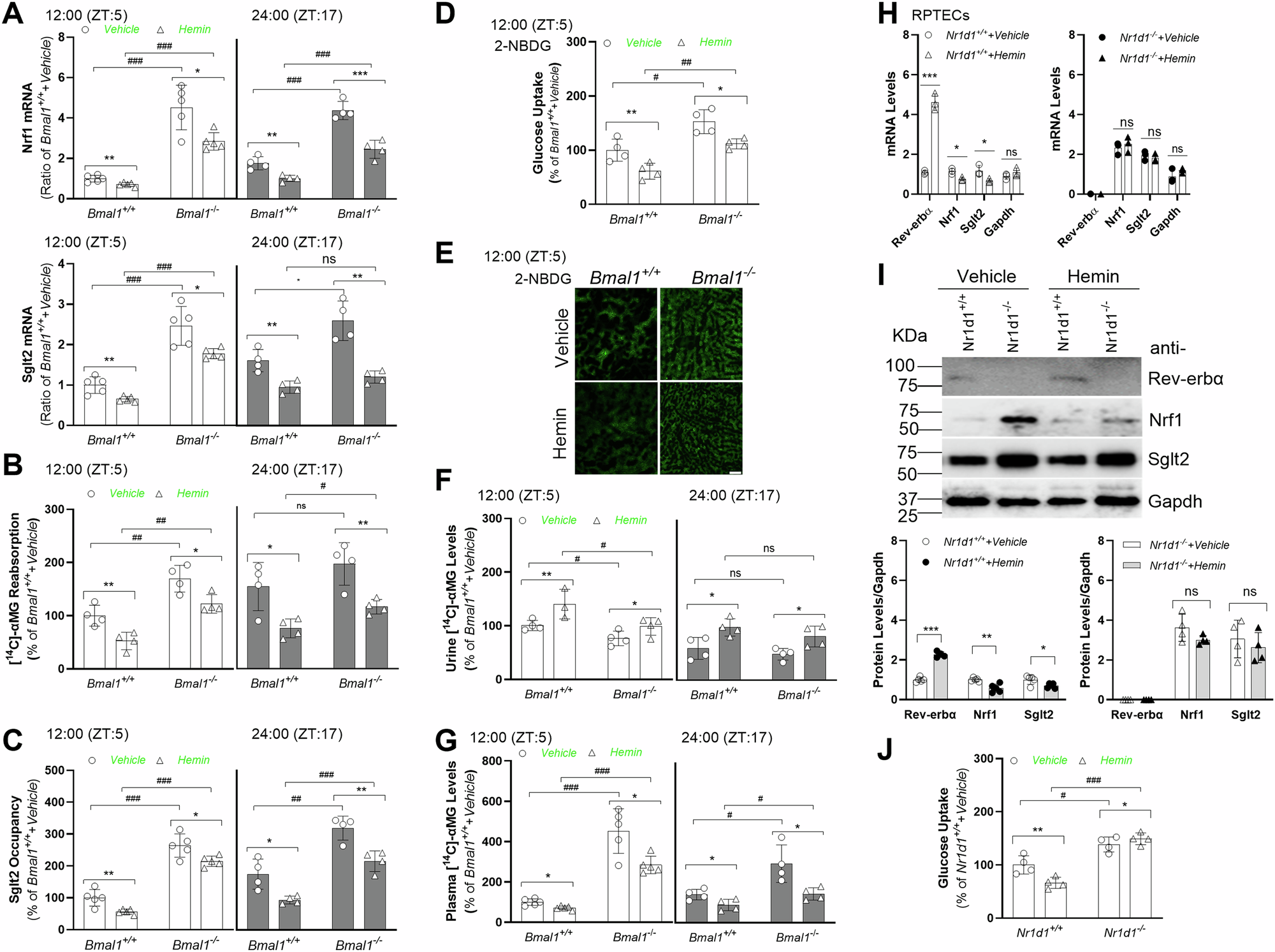
Fig. 6: The inhibitory effect of the Rev-erbα activator hemin on glucose reabsorption is dependent on Nr1d1.

A Mice were intraperitoneally injected with hemin (daily for 1 week at 12:00 h with 100 µg/kg/day), and renal cortex were collected at 12:00 h or 24:00 h after the last injection to measure Nrf1 mRNA and Sglt2 levels. Mean ± SD, n = 5/group, unpaired two-tailed t-test. B Renal ureteral injections with 50 µL PBS containing 1 µCi [14C]-αMG/1 µCi [3H]-mannitol were performed in the renal pelvis of Bmal1+/+ and Bmal1−/− mice at 12:00 h or 24:00 h. Kidney radioactivity was measured after 2 h. Mean ± SD. n = 4/group, unpaired two-tailed t-test. (C) Mice were injected with hemin (daily for 1 week at 12:00 h with 100 µg/kg/day), and renal cortex were collected at 12:00 h or 24:00 h to measure binding of Nrf1 to the Sglt2 promoter with ChIP-qPCR. Mean ± SD. n = 5/group, unpaired two-tailed t-test. 2-NBDG (50 µL/mouse, 5 mM stock, n = 4) was injected into the renal pelvis. Fluorescence in kidney sections was quantified after 30 min (D, n = 4, Mean ± SD, unpaired two-tailed t-test) visualized under fluorescent microscope and photographed, scale bar, 100 µm (E). 1 µCi [14C]-αMG/1 µCi [3H]-mannitol was administered by gavage, urine was collected over 24 h, and radioactivity was measured at 12:00 h or at 24:00 h (F). Serum was collected after 24 h to measure radioactivity (G). Mean ± SD. n = 4/group. *p < 0.05, **p < 0.01 and ***p < 0.001 vs. vehicle, unpaired two-tailed t-test. RPTECs from segment 1–2 (S1–2) of the renal cortex were treated with vehicle or hemin (5 µM) for 12 h to measure Nrf1, Sglt2 and Gapdh mRNA (H), Sglt2 protein (I left: gels; right: quantification of protein expression normalized to Gapdh), and 2-NBDG uptake (J, n = 4). Mean ± SD. n = 3–4/group. For all panels, *p < 0.05, **p < 0.01 and ***p < 0.001; # p < 0.05, ## p < 0.01 and ### p < 0.001.