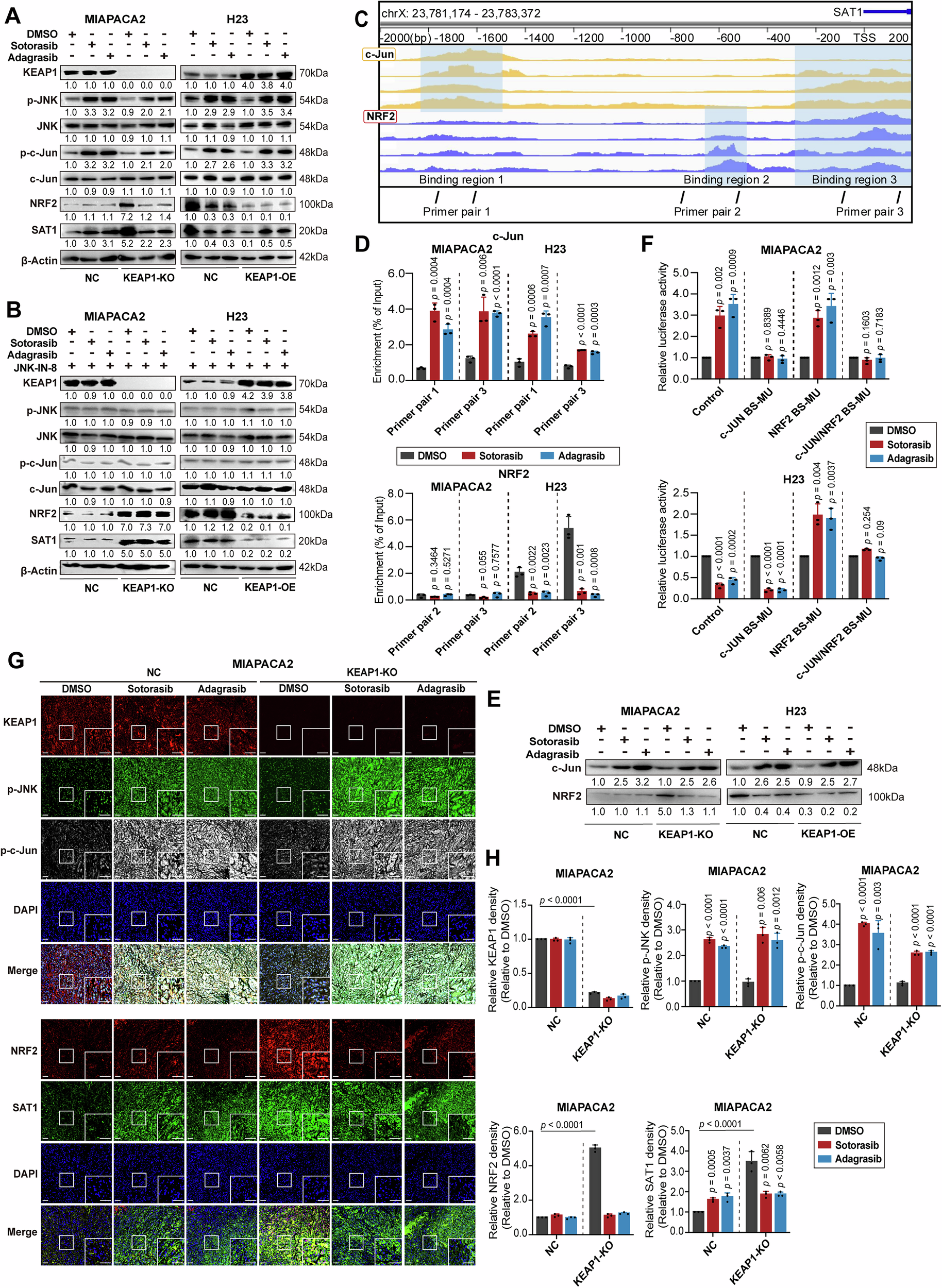
Fig. 5: KRAS inhibitors modulate SAT1 expression through JNK/NRF2/SAT1 and JNK/c-Jun/SAT1 pathways.

A WB showed the expression level of SAT1 and the involved pathway factors, including JNK and c-Jun, NRF2, as well as KEAP1 in MIAPACA2 (NC and KEAP1-KO group) and H23 (NC and KEAP1-OE group) cells treated with vehicle (DMSO) or KRAS inhibitors (IC50) for 72 h. (n = 3 independent experiments). B WB displayed the change in the expression level of SAT1 and the involved pathway factors, including JNK and c-Jun, NRF2 and KEAP1 in MIAPACA2 (NC and KEAP1-KO group) and H23 (NC and KEAP1-OE group) cells treated with vehicle (DMSO) or KRAS inhibitors, under treatment of JNK inhibitor JNK-IN-8 (10 nM). (n = 3 independent experiments). C Genome-wide data of SAT1 from the ENCODE database showed the c-Jun and NRF2 binding peak within the promotor region of SAT1. D ChIP-qPCR experiments showed the binding intensities of c-Jun and NRF2 to the promotor region of SAT1 in MIAPACA2 and H23 cells (n = 3 independent experiments). Data were analyzed by two-tailed Student’s t-test and were presented by mean ± SD. E WB showed the results of DNA pull down assays of SAT1. F Dual-luciferase assays showed the fluorescence intensity in four groups: a wild-type control lacking any mutations, a mutant with disrupted putative NRF2 binding sites, a mutant with disrupted putative c-Jun binding sites, and a double mutant with both NRF2 and c-Jun putative binding sites disrupted in MIAPACA2 and H23 cells treated with vehicle (DMSO) or KRAS inhibitors (IC50) (n = 3 independent experiments). Data were analyzed by two-tailed Student’s t-test and were presented by mean ± SD. G The immunofluorescence images of KEAP1, p-JNK, p-c-Jun, NRF2, and SAT1 in MIAPACA2 cells (NC and KEAP1-KO group) treated with KRAS inhibitors (IC50) for 72 h (scale bars, 50 μm). H Relative fluorescence intensity of KEAP1, p-JNK, p-c-Jun, NRF2, and SAT1 in MIAPACA2 cells (NC and KEAP1-KO group) treated with KRAS inhibitors (IC50) for 72 h. (n = 3 independent experiments) Data were analyzed by two-tailed Student’s t-test and were presented by mean ± SD. Source data are provided as a Source Data file.