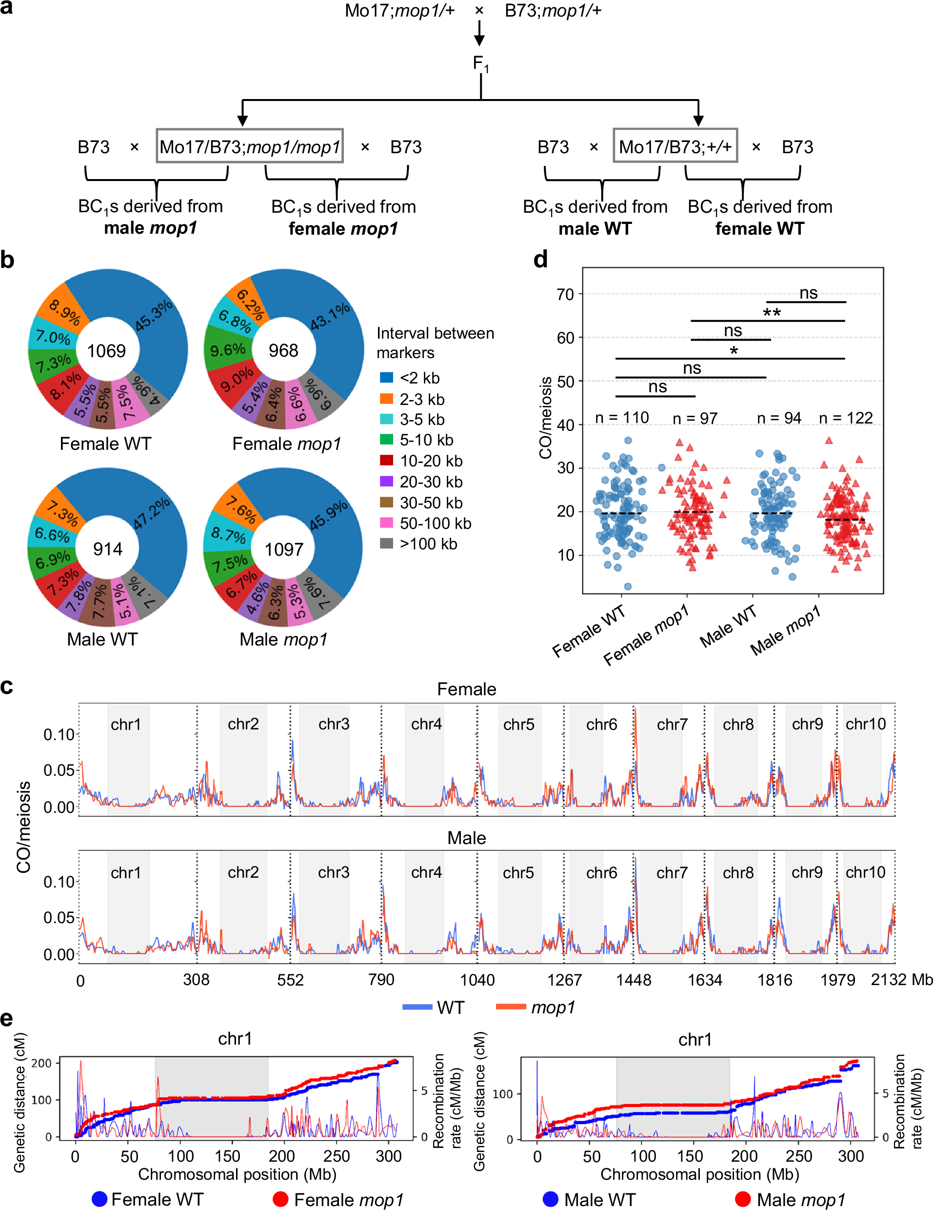
Fig. 1: Male mop1 mutants show reduced crossover (CO) numbers compared to female mop1 mutants.

a Genetic strategy used to construct the backcross (BC1) populations. b COs and their interval sizes. c Distribution of COs across the ten maize chromosomes. The gray-shaded areas indicate the pericentromeric regions of each chromosome. d Average COs per meiosis in the four populations. Individual points represent data values, and black dashed lines indicate the mean. Statistical analysis was performed using a two-tailed Kruskal-Wallis test, followed by Dunn’s post hoc test with Bonferroni correction. *, P < 0.05; **, P < 0.01; ns, not significant. e Cumulative genetic distance and recombination rate of chromosome 1. Gray-shaded areas indicate the pericentromeric regions. Source data are provided as a Source Data file.