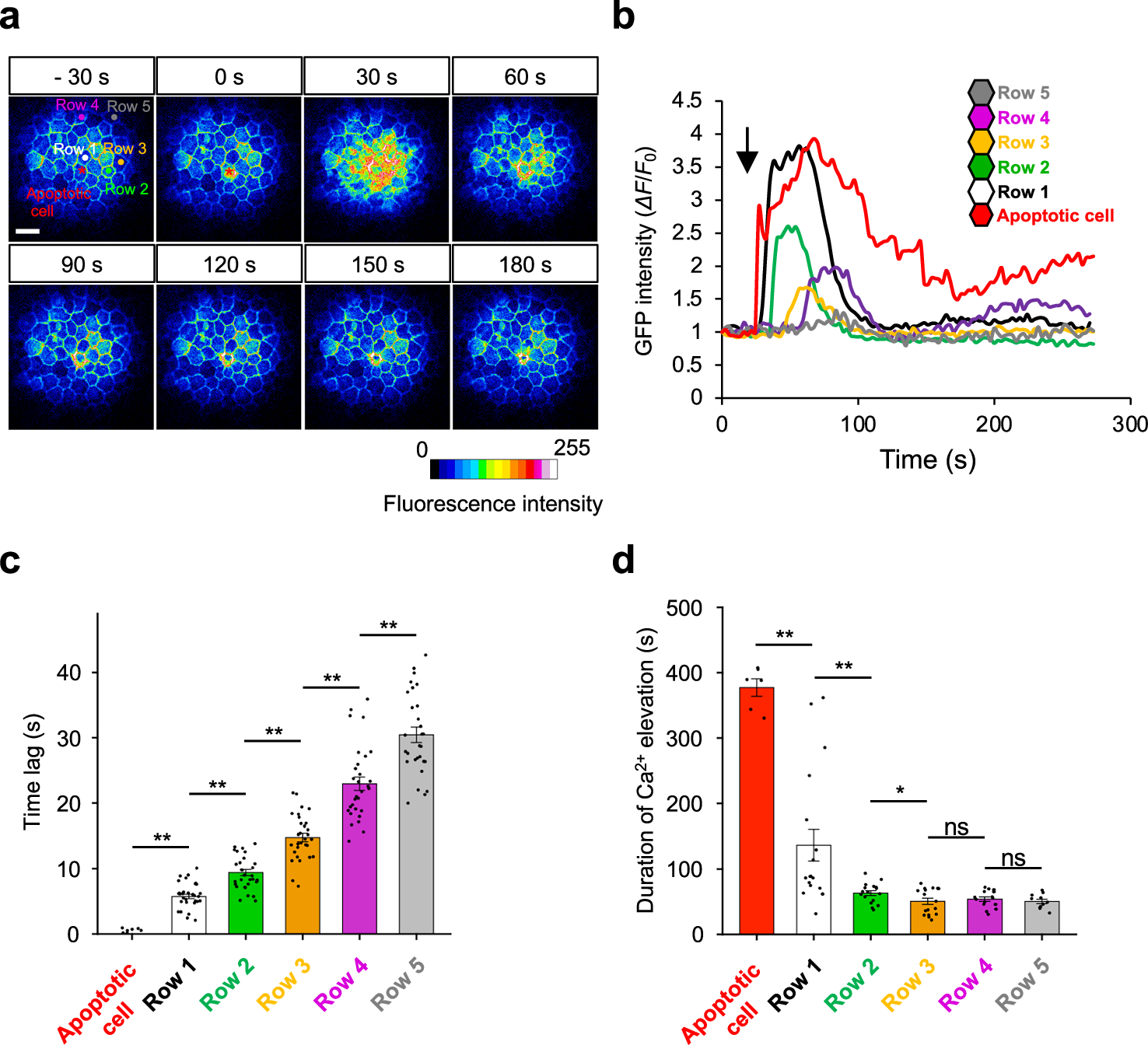
Fig. 1: Ca2+ wave propagation during apoptotic cell extrusion in zebrafish.

a LUT color-coded images of GCaMP7 and Lifeact-GFP dynamics during cell extrusion induced by a 150 nJ/pulse femtosecond laser, applied through a 40×/0.8 NA objective lens (representative of 7 independent samples). Red asterisks indicate the laser focal point. Scale bar: 50 µm. b The fluorescence intensity of GCaMP7 was quantified in the extruding cell and multiple rows of surrounding cells. The Ca2+ levels in the extruding cell and first, second, third, fourth, and fifth rows of surrounding cells are indicated by the red, white, green, yellow, magenta, and gray lines, respectively, as shown in (a). The fluorescence signal at each instant is represented as ΔF, while F0 refers to the fluorescence intensity in the initial frame. ΔF/F0 was subsequently calculated. c Time lag from apoptosis induction to Ca2+ elevation in the apoptotic cells and multiple rows of surrounding cells. Apoptotic cell; n = 7 cells, Row 1; n = 31 cells, Row 2; n = 31 cells, Row 3; n = 30 cells, Row 4; n = 30 cells, Row 5; n = 29 cells from 7 embryos. d Duration of Ca2+ elevation in the apoptotic cells and multiple rows of surrounding cells. Apoptotic cell; n = 6 cells, Row 1; n = 18 cells, Row 2; n = 17 cells, Row 3; n = 17 cells, Row 4; n = 15 cells, Row 5; n = 11 cells from 6 embryos. c, d Data are presented as Mean class="thinsp" contenteditable="false"> ± standard deviation (SD). Kruskal–Wallis rank sum test followed by post hoc Steel-Dwass test, * p < 0.05, ** p < 0.01, and not significant (ns).