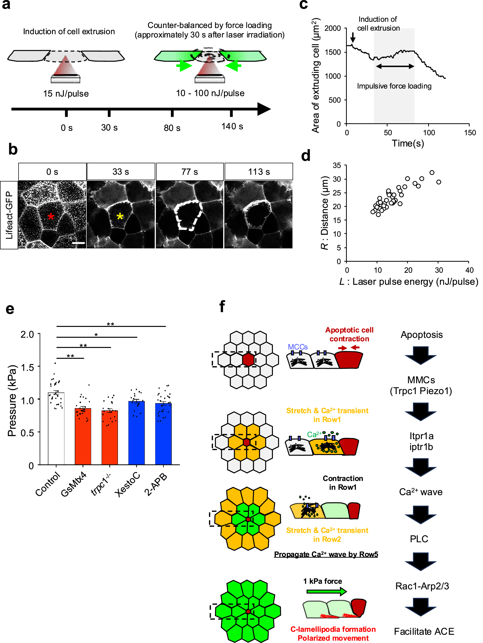
Fig. 10: Mechanical properties of surrounding cells during Ca2+ wave-mediated polarized movements.

a Schematic illustrations of force measurement using a femtosecond laser. The left panel shows cell extrusion induced by irradiation of the cell center with a femtosecond laser (15 nJ/pulse). The right panel shows that after Ca2+ wave-mediated polarized movements are initiated (approximately 30 s after laser irradiation), a series of laser pulses (10 − 100 nJ/pulse through 100×/1.25 NA objective lens) are loaded every 1 s at the center of the extruding cell. b, c Force measurement during Ca2+ wave-mediated polarized movements. b Red and yellow asterisks indicate the focal point of the laser to induce the extruding cell and loading of impulsive forces, respectively (representative of 38 independent samples). The white dotted line at 77 s shows the size of the extruding cell at 39 s. c Plot of the area of the extruding cell over time. An extruding cell was induced by laser irradiation at 0 s and gradually became smaller. By loading impulsive force, the size of the extruding cell slightly increased. After stopping the loading force, the extruding cell became smaller over time. Scale bar, 10 μm. d Pulse energy L dependence of threshold distance R to counter-balance the polarized movements. n = 38. e Force measurement during Ca2+ wave-mediated polarized movements in embryos treated with DMSO (control, n = 34) GsMTx4 (n = 25), XestoC (n = 20), or 2-APB (n = 31), and in trpc1-/- embryos (n = 21). One-way ANOVA followed by post hoc Tukey-Kramer test, ** p < 0.05, and ** p < 0.01. f Schematic illustration of Ca2+ wave-mediated polarized movements during ACE proposed in this study. Cells surrounding the extruding apoptotic cell are deformed. This deformation triggers elevation of intracellular Ca2+ via TRPC1 and CICR, resulting in cell shrinkage. Cell shrinkage induces deformation of surrounding cells located in Row 2. The increase of intracellular Ca2+ triggers actin rearrangement in the cells, which leads to formation of c-lamellipodia. This chain reaction occurs in multiple rows of surrounding cells, leading to Ca2+ wave-mediated polarized movements.