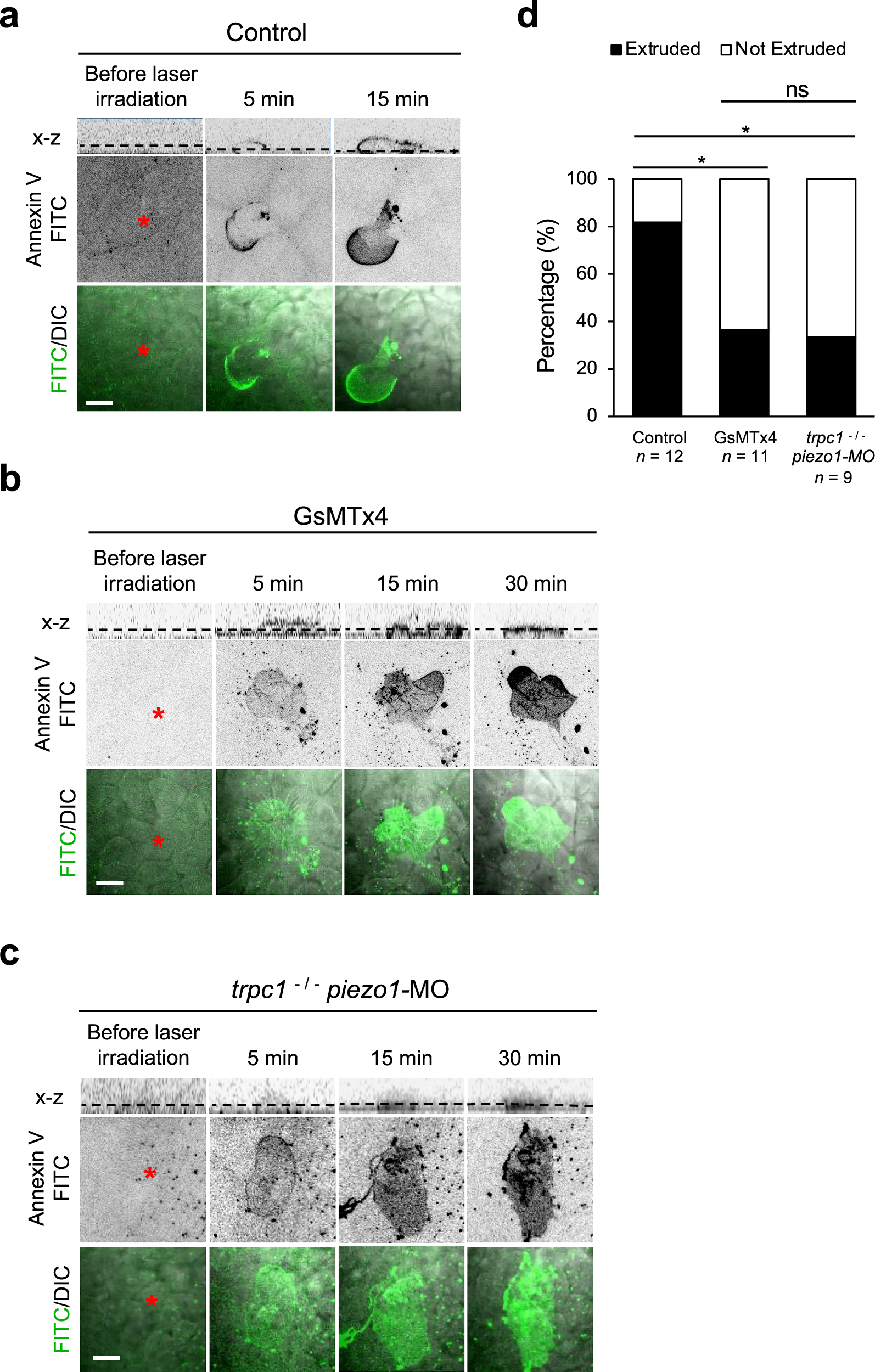
Fig. 3: MCCs promote ACE in zebrafish embryos.

a–c Representative images of ACE in (a) DMSO-treated embryos (Control), (b) GsMTx4-treated embryos, and (c) trpc1-/- embryos injected with piezo1-MO upon irradiation with a 15 nJ/pulse femtosecond laser through a 100×/1.25 NA objective lens. Apoptotic cells were identified by annexin V-FITC labeling. Red asterisks indicate the laser focal point. Dotted lines in x-z indicate the apical surface of epithelial cells. Scale bar: 20 µm. d Quantification of apical extrusion. Control: n = 12, GsMTx4: n = 11, and trpc1-/- plus piezo1-MO: n = 9 embryos. two-sided Chi-squared, * p < 0.05, and ns.