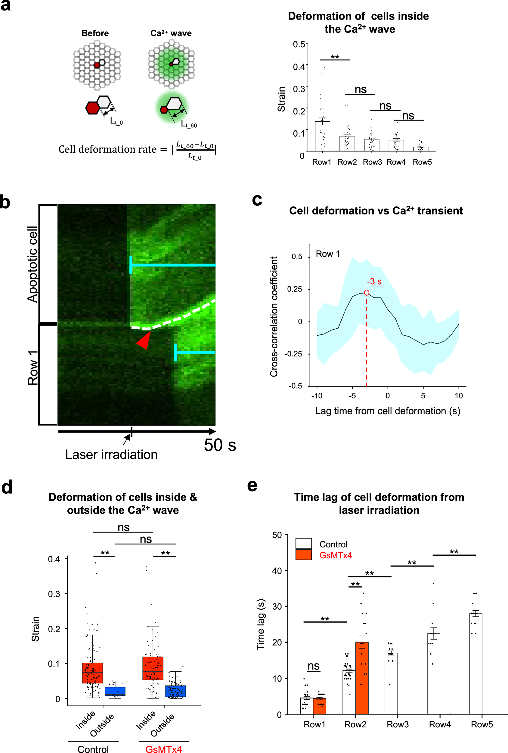
Fig. 4: Correlation between Ca2+ wave propagation and cell deformation.

a Schematic illustration of the deformation of surrounding cells inside (Rows 1–5) and outside the Ca2+ wave. Lt_0 and Lt_60 represent the length of surrounding cells at 0 s and 60 s after induction of apoptosis (before and after wave propagation, respectively). The graph (right panel) shows the deformation rates of the cells inside the waves. Row 1: n = 29 cells, Row 2: n = 35 cells, Row 3: n = 31 cells, Row 4: n = 26 cells, and Row 5: n = 20 cells from 7 embryos. One-way ANOVA followed by post hoc Tukey-Kramer test, ** p < 0.01, and ns. b Detailed observation of cell deformation and Ca²⁺ transient using GCaMP7-CAAX upon irradiation with a 15 nJ/pulse femtosecond laser through a 100×/1.25 NA objective lens. The horizontal axis represents time (total 50 s), and the vertical axis indicates positional information (apoptotic cell and a neighboring cell in Row 1). White dotted line indicates the cell–cell junction. Red arrowhead marks the onset of cell deformation (stretch). Cyan lines represent the Ca²⁺ transients in the apoptotic and Row1 cells. Still images for this kymograph were included in Supplementary Fig. 3a. c Temporal cross-correlation between the timing of cell deformation and Ca²⁺ transients. Black lines and cyan shaded area indicate the average temporal cross-correlation coefficients and mean ± s.e.m. Row 1: n = 27 cells; Row 2: n = 25 cells, from 15 embryos. d Cell deformation inside and outside the Ca2+ waves. Control, Inside: n = 104 cells, Outside: n = 20 cells from = 7 embryos. GsMTx4, Inside: n = 76, Outside: n = 95 from 12 embryos. The boxes represent the interquartile range (IQR; 25th–75th percentiles) with the line indicating the median, and the whiskers show the minimum and maximum values. One-way ANOVA followed by post hoc Tukey-Kramer test, ** p < 0.01, and ns. e Time lag of cell deformation from laser irradiation. Control (DMSO), Row 1: n = 26 cells, Row 2: n = 33 cells, Row 3: n = 20 cells, Row 4: n = 13 cells, and Row 5: n = 17 cells from 7 embryos. GsMTx4: Row 1: n = 40 cells, Row 2: n = 19 cells, from 12 embryos. Data are presented as mean ± s.e.m. Kruskal-Wallis rank sum test followed by post hoc Steel-Dwass test, ** p < 0.01 and ns.