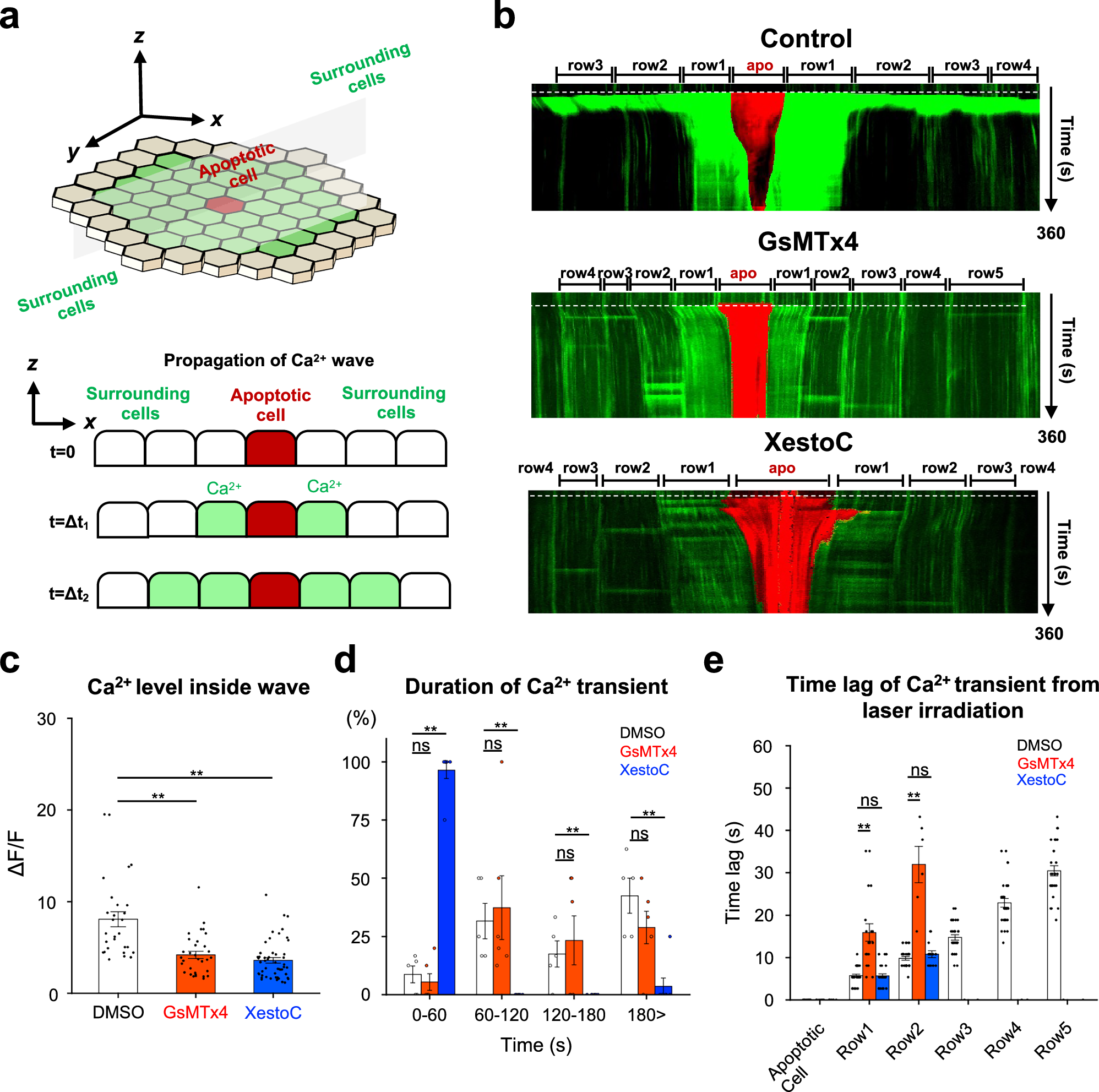
Fig. 7: MCCs and IP3Rs have distinct functions during Ca2+ wave propagation.

a Schematic illustration of the experimental time course for analyzing Ca2+ wave propagation. b Kymographs displaying the effects of MCC or IP3R inhibition on Ca2+ wave propagation upon irradiation with a 150 nJ/pulse femtosecond laser through a 40×/0.8 NA objective lens. Green and red regions in the kymographs show Ca2+ elevations in surrounding and apoptotic cells, respectively. The position of surrounding cells utilized for analysis is presented on the horizontal axis, and time is displayed on the vertical axis. At t = 0 (white dotted lines), the laser was irradiated onto the cell (labeled as “apo”) to induce apoptosis. In the control (DMSO-treated embryo), the Ca2+ wave propagated from the apoptotic cell to Row 4 approximately 45 s after laser irradiation. In this sample, Ca2+ elevation continuously occurred in both the apoptotic cell and Row 1 throughout the time-lapse imaging. In GsMTx4, Ca2+ elevation was observed in the apoptotic cell and Row 1. In contrast, with XestoC, Ca2+ elevation was restricted to the apoptotic cell. c Quantification of the peak GCaMP7 intensity in Row 1 of surrounding cells during ACE. Control: n = 28 cells from 11 embryos, GsMTx4: n = 32 cells from 9 embryos, and XestoC: n = 50 cells from 9 embryos. Data are presented as mean ± s.e.m. One-way ANOVA followed by post hoc Tukey-Kramer test, ** p < 0.01. d, e Effects of inhibitors on the speed (d) and duration (e) of Ca2+ wave propagation, which were evaluated in the apoptotic cell and multiple rows of surrounding cells. Data are presented as mean ± s.e.m. Kruskal-Wallis rank sum test followed by post hoc Steel-Dwass test, ** p < 0.01, and ns. d Control: n = 5 embryos, GsMTx4: n = 6 embryos, and XestoC: n = 7 embryos. e Control: n = 17 embryos, GsMTx4: n = 9 embryos, and XestoC: n = 9 embryos.