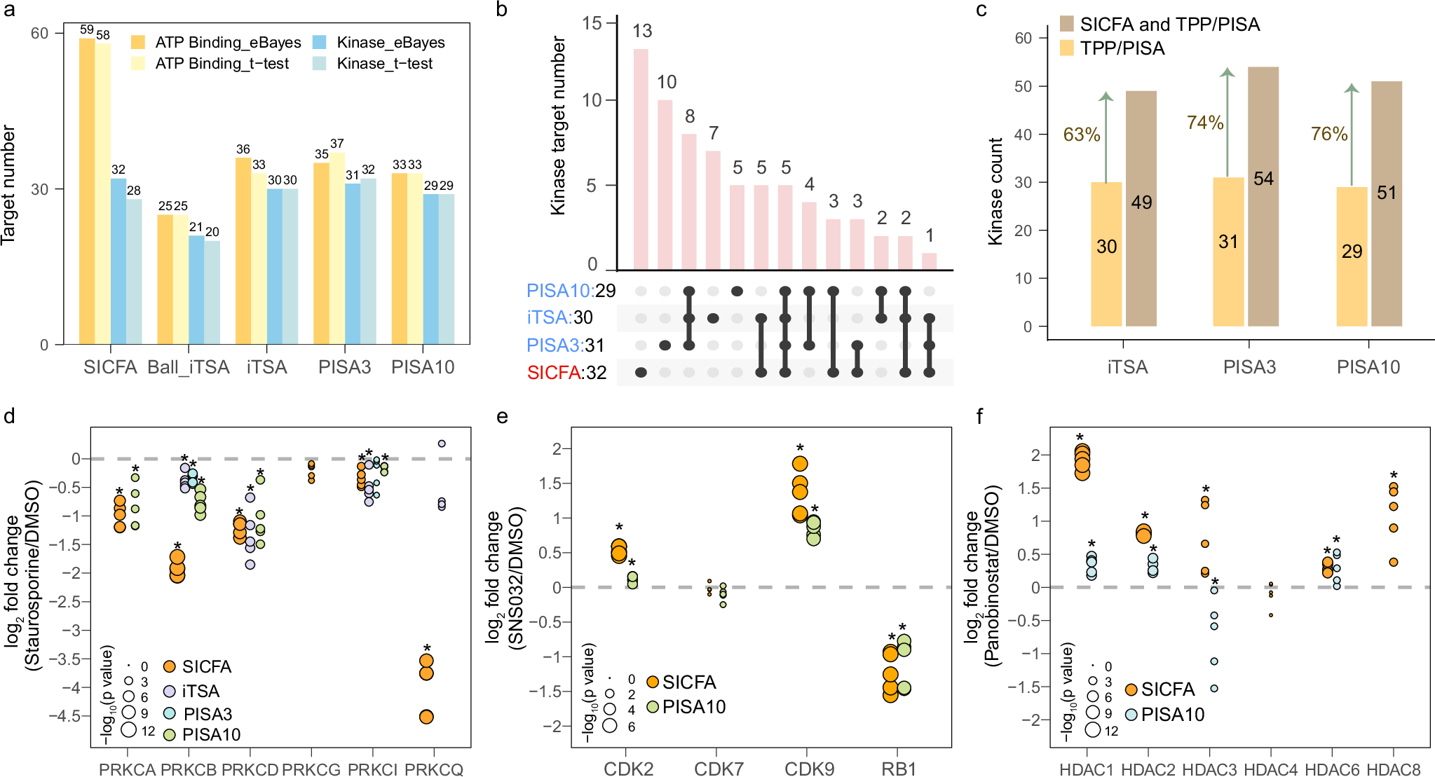
Fig. 4: SICFA is complementary to TPP for target protein identification.

a The bar plot shows the comparison of the number of ATP-binding protein targets (yellow) and kinase targets (blue) identified by different methods. Among these, iTSA, PISA3 (53–59 °C), and PISA10 (48–58 °C) were data that were reproduced in our laboratory based on published literature, while Ball_iTSA was based on STS data downloaded from the literature. The plot shows the data of two statistical methods: eBayes (dark) and t-test (light). b Upset Plot shows the overlap of kinase targets identified by different methods. The figure shows the size of the intersection and the number of overlapping kinase targets of SICFA, iTSA, PISA3, and PISA10. c The bar plot shows the number of kinase targets identified after combining SICFA with any of the TPP-based methods. d Stability fold change (log2FC) of STS targets (PRKCA, PRKCB, PRKCD, PRKCQ) identified by SICFA, iTSA, PISA3, and PISA10. Each data point represents a single replicate, and asterisks are used to indicate −log10 (p value) > 2. e Fold changes in stability (log2FC) of SNS-032 targets (CDK2, CDK7, CDK9, RB1) identified by SICFA and PISA10. Data points represent single replicates, and asterisks indicate −log10 (p value) > 2. f Fold changes in stability (log2FC) of Panobinostat targets (HDAC1, HDAC2, HDAC3, HDAC4, HDAC6, HDAC8) identified by SICFA and PISA10. Data points represent single replicates, and asterisks indicate −log10 (p value) > 2. d–f the p values from two-sided empirical Bayes t tests without adjustment, n = 5 cell replicates.