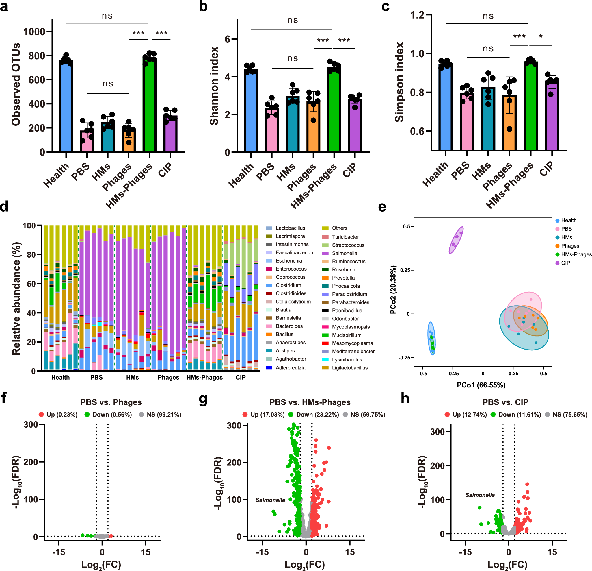
Fig. 8: Gut microbiome analysis in mice with different treatments.

a Observed operational taxonomic units (OTUs), (b) Shannon diversity index, and (c) Simpson diversity index of the gut microbiota at the genus level. Data are presented as mean ± standard deviation (n = 6 mice per group). Statistical significance was determined by one-way ANOVA followed by Tukey’s post hoc test (*p < 0.05; ***p < 0.001; ns, no significance). Exact p-values: panel (a): Health vs. HMs-Phages, p = 0.9713; PBS vs. Phages, p > 0.9999; Phages vs. HMs-Phages, p < 0.0001; HMs-Phages vs. CIP, p < 0.0001; panel (b): Health vs. HMs-Phages, p = 0.9901; PBS vs. Phages, p = 0.5805; Phages vs. HMs-Phages, p < 0.0001; HMs-Phages vs. CIP, p < 0.0001; panel (c): Health vs. HMs-Phages, p = 0.9977; PBS vs. Phages, p = 0.9986; Phages vs. HMs-Phages, p < 0.0001; HMs-Phages vs. CIP, p = 0.0118. (d) Taxonomic profiling of gut microbiota at the genus level across treatment groups (n = 6 mice per group). e Principal coordinates analysis (PCoA) of microbial β-diversity based on Bray-Curtis distance (n = 6 mice per group). Volcano plot of differential bacterial abundance at the genus level between (f) PBS and Phages groups, (g) PBS and HMs-Phages groups, and (h) PBS and CIP groups (n = 6 mice per group). Dashed lines indicate thresholds (|log2(FC)| ≥ 2 and −log10(FDR) ≥ 1.301). Up, upregulated taxa (red points). Down, downregulated taxa (green points). NS non-significant taxa (gray points). FDR false discovery rate. FC fold change. HMs hydrogel microspheres. HMs-Phages, hydrogel microspheres with phages. CIP ciprofloxacin. Source data are provided as a Source Data file.