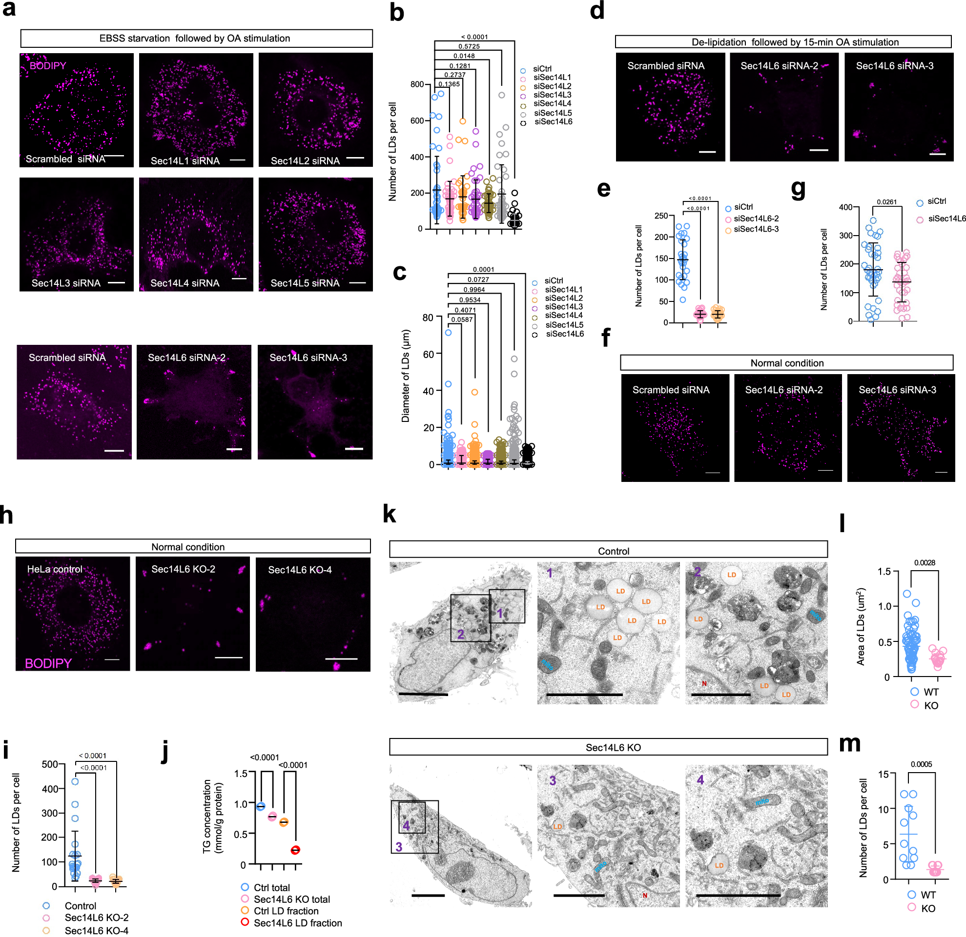
Fig. 1: Depletion of Sec14L6 impairs the formation of LDs.

a Representative images of live BODIPY-C12 558/568 (BODIPY; magenta)-labeled HeLa cells treated with scrambled or siRNAs targeting Sec14L1-6 upon EBSS-OA treatments. The number (b) or size (c) of LDs in cells as shown in (a) in more than 3 independent experiments with at least 40 cells quantified per group. Ordinary one-way ANOVA with Tukey’s multiple comparisons test. Mean ± SD. d Representative images of live BODIPY (magenta)-labeled HeLa cells treated with scrambled or siRNAs targeting Sec14L6 upon de-lipidation followed by ~15-min OA treatment. e The number of LDs in cells as shown in (d) in 3 independent experiments with at least 21 cells quantified per group. Ordinary one-way ANOVA with Tukey’s multiple comparisons test. Mean ± SD. f Representative images of live BODIPY (magenta)-labeled HeLa cells treated with scrambled or siRNAs targeting Sec14L6 under normal culture condition. g LD number in cells as shown in (f) in 3 independent experiments with at least 35 cells quantified per group. Two-tailed unpaired Student’s t test. Mean ± SD. h Representative images of live BODIPY (magenta)-labeled control or Sec14L6 KO HeLa cells under normal culture condition. i LD number in cells as shown in (h) in more than 3 independent experiments with at least 19 cells quantified per group. Ordinary one-way ANOVA with Tukey’s multiple comparisons test. Mean ± SD. j TG levels in whole cell lysate or LD fractions from control or Sec14L6 KO HeLa cells (n = 3). Measurements of TG were from 3 independent experiments. Two-tailed unpaired Student’s t test. Mean ± SD. k Representative TEM images of control or Sec14L6 KO HeLa cells under normal culture condition with insets. The LD size (l) and LD number per cell (m) as shown in (k) in 3 independent experiments with at least 11 cells quantified per group. Two-tailed unpaired Student’s t test. Mean ± SD. Scale bar, 10 μm in the whole cell image. 5 μm in the whole cell images and 2 μm in the insets in (k).