Abstract
Lipid droplets (LDs) are evolutionarily conserved organelles essential for cellular metabolism. They form and grow at the endoplasmic reticulum (ER), requiring lipid transfer between these compartments, yet the underlying molecular mechanisms remain elusive. We identify Sec14L6, a unique Sec14 family member, as a lipid transporter regulating phosphoinositide (PIP) homeostasis and LD biogenesis, promoting adipogenic differentiation of mesenchymal stem cells. Sec14L6 directly binds the LD biogenesis factor ACSL3, which facilitates the association of Sec14L6 with LD surface. Furthermore, the ER membrane protein PGRMC1 recruits Sec14L6 to the ER. Targeted lipidomics revealed profound PIP dysregulation in Sec14L6-KO cells: LDs accumulated phosphoinositide-4-phosphate (PI4P) and PI(4,5)Pā, while these PIPs were reduced within the ER. In vitro assays demonstrated that Sec14L6 transports PI4P and PI(4,5)Pā. Sec14L6 knockout significantly impaired LD formation; this defect was rescued by wild-type Sec14L6, but not by lipid-transfer-deficient mutants. Our study reveals an essential role for Sec14L6 in PIP homeostasis and promotes LD biogenesis through lipid transfer between the ER and LDs.
Similar content being viewed by others
Introduction
Lipid droplets (LDs) are storage organelles that play central roles in lipid and energy homeostasis1,2. They store neutral lipids in a hydrophobic core of triacylglycerol and cholesteryl esters surrounded by a phospholipid monolayer associated with proteins3,4. LDs play an important role in cellular adaptation to energy fluctuations and are also involved in other cellular functions, such as protein quality control, regulation of gene transcription, lipid and membrane traffic, and inflammatory responses5,6.
The biogenesis of LDs occurs in the endoplasmic reticulum (ER) in response to an excess of neutral lipids following the biosynthesis and deposition of neutral lipids in the hydrophobic region of the bilayer7. These neutral lipids condense and form the core of a nascent LD, which grows and then buds off the ER to become a mature LD8. During LD biogenesis, LDs acquire surface phospholipids from the ER to enable ongoing phospholipid monolayer membrane expansion and growth. During the initial phase of their life, the monolayers of nascent LDs are contiguous with the cytosolic leaflet of the ER membrane9, several key components of which have been identified, including Seipin10,11,12, DGATs13, ACSL314, and FIT215. Next, LDs bud toward the cytosol and detach from the ER to form mature LDs, which continue to maintain physical contact with the ER through lipid transfer protein (LTP)16, such as ORPs17 and VPS1318,19. It has been reported that this physical interaction promotes the supply of phospholipids for the growth of mature LDs from the ER20. Notably, it has been shown that key enzymes involved in phospholipid and sterol biosynthesis can translocate to the LD surface for the local synthesis of lipids during mature LD growth21. However, the molecular basis of LD biogenesis remains incompletely understood, and little is known about whether and how lipid transfer occurs between the ER and LDs.
Sec14-like (Sec14L) proteins constitute an atypical subfamily of phosphoinositide transfer proteins (PITPs) that are conserved from yeast (Sec14p) to humans (Sec14L1-6)22,23. Sec14L proteins feature a unique domain architecture that combines a CRAL-TRIO lipid-binding domain with a Golgi dynamic domain (GOLD), which is absent in yeast Sec14p. While yeast Sec14p functions primarily in vesicle trafficking, Sec14L homologs are conserved in plants24 and play expanded roles in lipid signaling, stress adaptation, and developmental processes. For example, Arabidopsis PATL1 proteins regulate tolerance to abiotic stress and plant development, with the GOLD domain potentially mediating proteināprotein or protein-membrane interactions critical for these functions. These plant studies underscore the evolutionary diversification of Sec14-related proteins and their adaptation to complex eukaryotic systems25,26.
Sec14L proteins in humans are also involved in diverse physiological functions. For example, Sec14L2 has been reported to modulate cholesterol synthesis and hepatitis C virus replication27,28. Meanwhile, in zebrafish, zSec14L3 (a homolog of human Sec14L2) regulates Wnt/Ca2+ signaling and zebrafish vasculogenesis29,30. In addition, zSec14L3 promotes the conversion of phosphoinositide-4-phosphate (PI4P) to PI3P to control ER-mediated endosomal fission31. Emerging evidence links PITPs, such as yeast Pdr16 and Sfh3, to LD metabolism6,32,33,34. However, the role of Sec14L proteins in LD dynamics has remained unclear. To bridge this gap, we demonstrated that Sec14L6 regulates phosphoinositide homeostasis and biogenesis of LDs, and is important for differentiation of adipose-derived mesenchymal stem cells. Sec14L6 directly interacts with ACSL3, which facilitates Sec14L6 targeting to LDs. We identify PGRMC1 as an adaptor that recruits Sec14L6 to the ER. Targeted lipidomics revealed profound dysregulation of PIP homeostasis: LDs from Sec14L6-KO cells exhibited aberrant accumulation of PI4P and PI(4,5)P2, concomitant with a reduction of these PIPs within the ER compartment. In vitro assays demonstrate that Sec14L6 preferentially transports phosphoinositide-4-phosphate (PI4P) and PI(4,5)P2. Sec14L6 knockout (KO) severely impaired LD formation, a defect rescued by wild-type Sec14L6 but not by lipid-transfer-deficient mutants. Our study identified Sec14L6 as a factor that regulates PIP homeostasis and biogenesis of LDs via lipid transfer between the ER and LDs.
Results
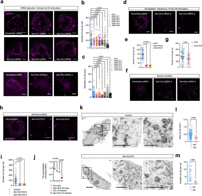
Lipid droplet formation is impaired in Sec14L6-depleted cells
To investigate whether Sec14L proteins are involved in LD dynamics, we performed a candidate RNAi screen. In this screening, HeLa cells were cultured in Earleās Balanced Salt Solution (EBSS) for ~12āh to consume existing LDs, followed by stimulating nascent LD formation by the addition of oleic acid (OA) (EBSS-OA). Suppression of Sec14L proteins, including Sec14L1āL5, by small interfering RNAs (siRNAs) had no significant effect on the number or size of LDs compared with the control (Fig. 1a, top and middle; Fig. 1b, c & Supplementary Fig. 1aāe). In contrast, depletion of Sec14L6 by two independent siRNAs greatly reduced the number of LDs (Fig. 1a, bottom; Supplementary Fig. 1f, g), suggesting a role for Sec14L6 in LD formation.
a Representative images of live BODIPY-C12 558/568 (BODIPY; magenta)-labeled HeLa cells treated with scrambled or siRNAs targeting Sec14L1-6 upon EBSS-OA treatments. The number (b) or size (c) of LDs in cells as shown in (a) in more than 3 independent experiments with at least 40 cells quantified per group. Ordinary one-way ANOVA with Tukeyās multiple comparisons test. Meanā±āSD. d Representative images of live BODIPY (magenta)-labeled HeLa cells treated with scrambled or siRNAs targeting Sec14L6 upon de-lipidation followed by ~15-min OA treatment. e The number of LDs in cells as shown in (d) in 3 independent experiments with at least 21 cells quantified per group. Ordinary one-way ANOVA with Tukeyās multiple comparisons test. Meanā±āSD. f Representative images of live BODIPY (magenta)-labeled HeLa cells treated with scrambled or siRNAs targeting Sec14L6 under normal culture condition. g LD number in cells as shown in (f) in 3 independent experiments with at least 35 cells quantified per group. Two-tailed unpaired Studentās t test. Meanā±āSD. h Representative images of live BODIPY (magenta)-labeled control or Sec14L6 KO HeLa cells under normal culture condition. i LD number in cells as shown in (h) in more than 3 independent experiments with at least 19 cells quantified per group. Ordinary one-way ANOVA with Tukeyās multiple comparisons test. Meanā±āSD. j TG levels in whole cell lysate or LD fractions from control or Sec14L6 KO HeLa cells (nā=ā3). Measurements of TG were from 3 independent experiments. Two-tailed unpaired Studentās t test. Meanā±āSD. k Representative TEM images of control or Sec14L6 KO HeLa cells under normal culture condition with insets. The LD size (l) and LD number per cell (m) as shown in (k) in 3 independent experiments with at least 11 cells quantified per group. Two-tailed unpaired Studentās t test. Meanā±āSD. Scale bar, 10āμm in the whole cell image. 5āμm in the whole cell images and 2āμm in the insets in (k).
To confirm that Sec14L6 plays a specific role in LD formation, we investigated its role under canonical LD induction conditions in which cells were cultured in lipoprotein-free medium followed by OA loading for ~15āmin, as previously reported11. Sec14L6 depletion greatly reduced the number of LDs under these conditions (Fig. 1d, e). The phenotype can be observed in other human cell lines such as Huh-7 and HepG2 (Supplementary Fig. 1h, i). Notably, Sec14L6 depletion did not dramatically affect the number of LDs under normal growth conditions (Fig. 1f, g), in which LD biogenesis was not strongly stimulated, suggesting that Sec14L6 plays a specific role in nascent LD formation.
We further confirmed the role for Sec14L6 in LD formation in CRISPRāCas9-mediated Sec14L6-knockout HeLa cells (Sec14L6 KO; Supplementary Fig. 1jām). Consistent with the above findings, LD formation was severely impaired in two independent Sec14L6-KO clones (KO-2 & ā4), as evidenced by a substantial reduction in the abundance of LDs (Fig. 1h, i). We used the KO-2 clone for all following experiments unless otherwise indicated.
To further validate these results, we measured cellular triglyceride (TG) levels. Notably, siRNA-mediated depletion of Sec14L6 led to a modest reduction in cellular TG levels, comparable to the decrease observed upon depletion of known LD biogenesis factors such as Seipin and ACSL3 (Supplementary Fig. 1n). A similar mild decline in total TG levels was observed in two Sec14L6 KO clones (Supplementary Fig. 1o). Importantly, the reduction in TG was substantially greater in the LD fraction compared to the whole-cell lysate (Fig. 1j). In addition, an increase in TG concentration was observed in ER fractions from Sec14L6 KO cells (Supplementary Fig. 1p), which may account for the relatively modest overall reduction in cellular TG in Sec14L6 KO cells. The purity of the LD and ER fractions were confirmed (See results section āSec14L6 deficiency impaired PIP homeostasis of the ER and LDā and Supplementary Fig. 5f).
Since TG accumulation in the ER is tightly linked to maintenance of ER homeostasis35, we investigated whether Sec14L6 deficiency triggers ER stress. Immunoblotting revealed upregulation of ER stress markers, including BiP and eIF2α/p-eIF2α (Supplementary Fig. 2a). This was further supported by an increased formation of ER whorls (marked by Sec61β) (Supplementary Fig. 2b, c), a known hallmark of ER stress36. These results indicate that Sec14L6 deficiency impairs ER homeostasis, leading to ER stress. Notably, this stress did not compromise cell viability, as measured by CCK8 assay (Supplementary Fig. 2d).
We next asked whether the reduced LD abundance in Sec14L6 KO cells resulted from accelerated turnover. Using the lipophagy reporter RFP-GFP-PLIN237, we found that serum starvation induced lipophagy efficiently; however, Sec14L6 loss did not significantly alter the LD turnover rate (Supplementary Fig. 2e, f). This suggests that Sec14L6 specifically regulates LD biogenesis rather than their degradation.
We next performed transmission electron microscopy (TEM) to examine the ultrastructural details of residual LDs in Sec14L6 KO HeLa cells. TEM micrographs revealed a slight reduction in LD size in Sec14L6-KO cells (Fig. 1k, l). Importantly, TEM confirmed that Sec14L6 KO resulted in a strong reduction in the number of LDs per cell compared with that in the control (Fig. 1k, m).
Next, we investigated the functional relationship of Seipin and a lipid transporter ORP5 (both known to regulate LD dynamics38,39) with Sec14L6. Overexpression of GFP-Seipin (Supplementary Fig. 3a) or GFP-ORP5 (Supplementary Fig. 3b) failed to restore the LD defect in the Sec14L6-KO line (Supplementary Fig. 3c, d). Conversely, GFP-Sec14L6 did not ameliorate the LD phenotype in ORP5- or Seipin-depleted HeLa cells (Supplementary Fig. 3eām), indicating non-redundant roles for these three proteins. This was further supported by the cumulative effect observed upon double suppression of Sec14L6 and ORP5, which resulted in fewer, larger (>1āμm in diameter) LDsāa more severe phenotype than either single knockdown (Supplementary Fig. 3nāp). In addition, Sec14L6 overexpression had minimal impact on LD size or number in HeLa (Supplementary Fig. 3q, s, t) or in a mouse cell line AML-12 which lacks the Sec14L6 gene (Supplementary Fig. 3rāt), suggesting that while Sec14L6 facilitates LD formation, its overexpression alone is not sufficient to mediate LD biogenesis.
ACSL3 facilitates the association of Sec14L6 with lipid droplets
To determine whether Sec14L6 localizes to LDs, we analyzed GFP-tagged Sec14L6 constructs. Both N-terminally tagged GFP-Sec14L6 (Fig. 2a) and C-terminally tagged Sec14L6-GFP (Supplementary Fig. 4a) exhibited diffuse cytosolic localization with no detectable membrane association under basal or OA-treated conditions. Interestingly, we found that ACSL3, an important factor in LD biogenesis14, facilitated the recruitment of GFP-Sec14L6 to the surfaces of both small (middle panel) and large LDs (bottom panel) after OA stimulation (Fig. 2b). These small LDs marked with GFP-Sec14L6 appeared to be adjacent to the ER, likely representing ER-LD surfaces. In addition, GFP-Sec14L6 also decorated with large LDs not closely associating with the ER (Fig. 2c). These results suggest that ACSL3 facilitates the targeting of Sec14L6 to LDs.
a Representative images of a live BODIPY (magenta)-labeled HeLa cell transiently transfected with GFP-Sec14L6 (green) under OA stimulation with an inset on the bottom from at least 3 independent experiments. b Representative images of a live HeLa cell transiently transfected with GFP-Sec14L6 (green), ER-tagRFP (magenta) and ACSL3-SNAP (blue) under OA stimulation (>6āh) with two insets on the bottom from at least 3 independent experiments. A yellow arrow denotes a Sec14L6-decorated LD. c Line-scan analysis of the bottom inset from (b). d Time-lapse montages of a HeLa cell transiently transfected with GFP-Sec14L6 (green) and ACSL3-mCh (magenta) with arrows denoting growing LDs from 3 independent experiments. e The correlation between LD diameter and GFP-Sec14L6 fluorescence intensity as in (d). f Representative GFP-Trap assays demonstrated interactions between endogenous Sec14L6-GFP-KI and endogenous ACSL3 from at least 3 independent experiments. g Representative images of live BODIPY-stained Sec14L6-GFP-KI (green) cells transiently transfected with ACSL3-Halo (magenta) in absence or presence of OA loading for indicated time (2, 3 and 5āh) with insets on the bottom from at least 3 independent experiments. h GST pulldown assays showed that GST-Sec14L6 was pelleted with purified His-ACSL3-āTM in vitro from 3 independent experiments. The Coomassie blue staining of proteins used in the assay was shown on the left. i Membrane fractionation showing the level of Sec14L6-GFP-KI was reduced in LD fractions upon ACSL3 depletion under LD-induction condition as in Fig. 1d from 3 independent experiments. LD fractions from control and ACSL3-depleted cells were normalized to Plin2 levels. j Immunoblots showed the level of Sec14L6-GFP-KI in ER membrane fractions of either control or ACSL3-depleted cells using GFP vector as a negative control under LD-induction condition as in Fig. 1d from 3 independent experiments. ER fractions from control and ACSL3-depleted cells were normalized to Plin2 levels. Scale bar, 10āμm in the whole cell images and 2āμm in the insets in (a, b, d & g).
Next, using time-lapse imaging, we tracked the process of nascent LD growth in live HeLa cells. GFP-Sec14L6 was colocalized with small LDs marked by ACSL3-Halo, and these small LDs grew as Sec14L6 puncta became larger (Fig. 2d, e; Supplementary Movie 1).
We then investigated whether Sec14L6 interacts with ACSL3. Our co-IP assays showed that GFP-Sec14L6 did indeed interact with endogenous ACSL3 (Supplementary Fig. 4b). To avoid potential artifacts of overexpression, we labeled endogenous Sec14L6 with monomeric superfolder GFP (sfGFP) at its C-terminus using CRISPRāCas9 in HeLa cells (Sec14L6-GFP-KI) (Supplementary Fig. 4cāe). We chose to tag Sec14L6 at the C-terminus in the KI line for two reasons. First, the best sgRNA for KI is located in this region (Supplementary Fig. 4c). Second, tagging at the C-terminus did not affect the localization of Sec14L6, its interactions with other proteins as identified in this study (Supplementary Fig. 4f, g), or its function in LD formation (See results section āLipid transfer activity of Sec14L6 is required for LD biogenesisā). The Sec14L6āACSL3 interaction was confirmed at the endogenous level by coIP assays in Sec14L6-GFP KI HeLa cells (Fig. 2f).
Notably, Sec14L6-GFP-KI was recruited to LDs labeled with ACSL3-mCh even without OA treatment, and the extent of recruitment to the LD surface was increased with the growth of LDs induced by OA stimulation for the indicated time (Fig. 2g).
To investigate whether this Sec14L6āACSL3 interaction occurs in a direct manner, we performed GST pull-down assays. His-tagged ACSL3 lacking its transmembrane domain (ACSL3-āTM) bound to GST-tagged Sec14L6 but not to the GST tag (Fig. 2h), indicating that Sec14L6 binds to ACSL3.
To further investigate whether ACSL3 is required for the localization of Sec14L6 to LDs, we performed membrane fractionation. siRNA-mediated depletion of ACSL3 reduced the amounts of endogenous Sec14L6-GFP-KI in LD fractions (Fig. 2i). In contrast, ACSL3 depletion did not substantially alter the level of Sec14L6-GFP-KI in ER fractions (Fig. 2j). Taken together, our results indicate that ACSL3 binds to Sec14L6 and promotes the association of Sec14L6 with LDs.
Molecular mechanism of the Sec14L6āACSL3 interaction
Next, we investigated the mechanism underlying the interaction between Sec14L6 and ACSL3. Sec14L6 contains an N-terminal region (NT), a CRAL-TRIO domain, and a Golgi dynamics domain (GOLD) in its C-terminal region (CT) (Fig. 3a)22. Pull-down assays demonstrated that the CRAL-TRIO domain and the GOLD domain, but not the NT region, could bind to purified His-ACSL3-āTM. Notably, the CRAL-TRIO bound to His-ACSL3-āTM to a much higher extent than the GOLD domain did (Fig. 3b).
a Domain organization of Sec14L6. b Pulldown assays demonstrated that the CRAL-TRIO domain and CT of Sec14L6 was co-pelleted with purified His-ACSL3ĪTM in vitro from 3 independent experiments. The Coomassie blue staining of proteins used in the assay was shown on the bottom. c Representative images of live BODIPY (magenta)-labeled HeLa cells transiently transfected with GFP-Sec14L6 truncations (green; the NT, the CRAL-TRIO and the CT region) and ACSL3-Halo (magenta) with insets under OA stimulation from at least 3 independent experiments. d Representative images of live BODIPY (blue)-stained HeLa cells transiently transfected with GFP-Sec14L6 deletion mutants (green; ĪNT, ĪCRAL-TRIO and ĪCT region) and ACSL3-Halo (magenta) with insets under OA stimulation from at least 3 independent experiments. e AlphaFold-predicted structure of the CRAL-TRIO domain of Sec14L6 with secondary structures labeled in different color. f GFP-Trap assays demonstrated interactions between GFP-Sec14L6 truncation mutants lacking of these secondary structures as in (e) and endogenous ACSL3 from 3 independent experiments. g Domain organization of ACSL3. h Representative images of live BODIPY (blue)-stained HeLa cells transiently transfected with GFP-Sec14L6 (green) and ACSL3-Halo deletion mutants (magenta; ĪNT, ĪAMP binding and ĪCT region) with insets under OA stimulation from at least 3 independent experiments. i GFP-Trap assays demonstrated ACSL3-NT preferentially interacted with Sec14L6- CRAL-TRIO domain from 3 independent experiments. j GST pulldown assays demonstrated that the CRAL-TRIO domain of Sec14L6 was co-pelleted with purified His-ACSL3-ĪTM, His-ACSL3-NT and His-ACSL3-CT in vitro from 3 independent experiments. The Coomassie blue staining of proteins used in the assay was shown on the right. Scale bar, 10āμm in the whole cell images and 2 μm in the insets in (c, d, h).
Consistent with these findings, live-cell imaging showed that the CRAL-TRIO domain, but not the NT or GOLD, colocalized with ACSL3 (Fig. 3c). In addition, deletion of the CRAL-TRIO domain, but not the NT or GOLD, abolished the colocalization between Sec14L6 and ACSL3 (Fig. 3d), suggesting that the CRAL-TRIO domain is responsible for binding to ACSL3 on the LD surface.
We next dissected the CRAL-TRIO domain to identify the region responsible for the interaction with ACSL3. We found that deletion of an α-helix (residues 160ā185), a sheet (residues 186ā192), or an α-helix (residues 193ā249) partially abolished the interaction with endogenous ACSL3, whereas the deletion of other secondary structures in this domain had no such effect (Fig. 3e, f). This suggests that the region of the CRAL-TRIO domain containing the helix-sheet-helix is required for the interaction with ACSL3.
ACSL3 has a TM domain in the NT region, an AMP-binding domain, and a CT region (Fig. 3g). Deletion of the NT region of ACSL3 (with retention of the TM domain), but not the AMP-binding domain or the CT, abolished colocalization between ACSL3 and Sec14L6 (Fig. 3h), indicating that the NT region of ACSL3 is required to facilitate Sec14L6 recruitment to LDs.
Next, we investigated whether the interaction with Sec14L6 impacts ACSL3 activity. Overexpression of ACSL3 significantly increased the ACSL activity in cell lysates, validating the sensitivity of this assay. Expression of either WT Sec14L6, the CRAL-TRIO domain or Sec14L6-āCRAL-TRIO did not substantially affect the ACSL3 activity. In addition, Sec14L6 KO did not alter the ACSL activity either (Supplementary Fig. 4g). These results suggest that Sec14L6 regulates LD formation independently of ACSL3 activity.
Furthermore, GFP-Trap assays demonstrated multiple interactions between the domains of Sec14L6 and ACSL3, with the interaction between Sec14L6-CRAL-TRIO and ACSL3-NT being the most significant (Fig. 3i). Accordingly, GST pull-down assays demonstrated that GST-Sec14L6 could bind to His-ACSL3-NT-āTM and His-ACSL3-CT, albeit to a much lesser extent than for ACSL3-āTM. Notably, GST-Sec14L6-āCRAL-TRIO did not bind to purified ACSL3-āTM or its truncated forms (Fig. 3j).
Interestingly, we found that Sec14L6 could interact with itself (Supplementary Fig. 4h), which involved its CRAL-TRIO domain and the GOLD domain in the CT region of Sec14L6 (Supplementary Fig. 4i, j). Cross-linking mediated by disuccinimidyl suberate (DSS) promoted the oligomerization of Flag-Sec14L6 in HeLa cells in a dose-dependent manner (Supplementary Fig. 4k). These results suggest that the Sec14L6āACSL3 interaction is mediated by multiple interactions between Sec14L6 oligomers and ACSL3. To test this, we performed coIP under DSS treatment, and found that ACSL3 was indeed pelleted with oligomeric Sec14L6 in a protein complex (Supplementary Fig. 4l), confirming that oligomeric Sec14L6 interacts with ACSL3.
The CRAL-TRIO domain of Sec14L6 targets LDs via an amphipathic helix
Surprisingly, unlike the full-length Sec14L6, the CRAL-TRIO domain was able to target LDs in the absence of ACSL3 (Fig. 4a). In addition, although ACSL3 was able to facilitate the association of full-length Sec14L6 with LDs, depletion of ACSL3 did not block LD localization of the CRAL-TRIO domain after OA loading (Fig. 4b, c), suggesting that the CRAL-TRIO domain of Sec14L6 is able to target LD independently of ACSL3.
a Representative images of live BODIPY (magenta)-stained HeLa cells transiently expressing GFP-Sec14L6 truncations (green; the NT, the CRAL-TRIO and the CT region) under OA stimulation from at least 3 independent experiments. b Representative images of live HeLa cells transiently expressing GFP-Sec14L6-CRAL-TRIO upon scrambled or ACSL3 siRNAs treatments under OA stimulation from at least 3 independent experiments. c Immunoblots showing the efficiency of ACSL3 siRNAs used in (b) from 3 independent experiments. Schematic representation of an AH in the CRAL-TRIO domain of Sec14L6 with a point mutation C135E (d) that would impair the AH (e). f AlphaFold-predicted structure of the CRAL-TRIO domain of Sec14L6 showing the C135E (cyan) in the AH (magenta). g Representative images of live HeLa cells transiently expressing GFP-Sec14L6-CRAL-TRIO and GFP-Sec14L6-CRAL-TRIO-C135E under OA stimulation from at least 3 independent experiments. h, i Liposome pelleting assays showing His-Sec14L6-CRAL-TRIO (0.25āμM), but not His-Sec14L6-āCRAL-TRIO (0.25āμM), was co-pelleted with sucrose-loaded liposomes from 3 independent experiments. S, supernatant; P, pellet. j, k Liposome pelleting assays showing the addition of His-ACSL3āTM (0.25āμM) and His-ACSL3-NTāTM (0.25āμM), but not His-ACSL3-CT (0.25āμM), promotes the membrane association of GST-Sec14L6 (0.25āμM) from 3 independent experiments. l As in (k), the addition of His-ACSL3āTM (0.25āμM) or the two ACSL3 truncations (0.25āμM for each mutant) had no effect on the membrane association of GST-Sec14L6āCRAL-TRIO from 3 independent experiments. m Schematic diagram of Clover-Sec14L6-mRuby2 protein. n Confocal images showing live HeLa cells transiently expressing Clover-Sec14L6-mRuby2 along with ACSL3-Halo with insets on the bottom from 3 independent experiments. Normalzed FRET signal is indicated by a pseudocolored image. o Normalized FRET signal from either ACSL3/Sec14L6 co-enriched regions or other cells without substabtial co-enrichments in HeLa cells in 3 independent experiments. Each dot represents one normalized FRET signal ratio from one region. Two-tailed unpaired Studentās t test. Meanā±āSD. Scale bar, 10āμm in the whole cell images and 2āμm in the insets in (a, b, g & n).
The CRAL-TRIO domain of MOSPD2 has been shown to target LD via an amphipathic helix (AH)40. We thus hypothesized that the CRAL-TRIO domain of Sec14L6 might target LD via the same mechanism. A segment in the CRAL-TRIO domain of Sec14L6 was predicted to fold as an AH (Fig. 4d, e). The AH is conserved in Sec14p and other Sec14L proteins, with the AH in Sec14L6 exhibiting the highest hydrophobic moment (Supplementary Fig. 4m). Mutation of a conserved residue (C135) on the hydrophobic side of this AH reduced the localization on LDs (Fig. 4f, g), indicating that the AH is required for the localization of the CRAL-TRIO domain to LD surface.
To further validate these results, we performed in vitro liposome pelleting assays (Fig. 4h). The His-tagged CRAL-TRIO domain of Sec14L6, but not His-Sec14L6-āCRAL-TRIO, could be substantially pelleted by sucrose-loaded liposomes (Fig. 4i), indicating that GST-CRAL-TRIO can target liposome membranes in vitro. In contrast, purified GST-Sec14L6 was barely associated with liposomes (Fig. 4j, k). Notably, the addition of purified His-ACSL3-āTM significantly enhanced the association of Sec14L6 with liposomes. The effect was mediated by ACSL3-NT, as the addition of His-ACSL3-NT-āTM, but not His-ACSL3-CT, promoted the targeting of GST-Sec14L6 to liposomes (Fig. 4k). Meanwhile, neither His-ACSL3-āTM nor the two truncations had any effect on the liposome association of GST-Sec14L6-āCRAL-TRIO (Fig. 4l). Together, these findings indicated that the CRAL-TRIO, but not full-length Sec14L6, can target membranes, and that ACSL3 stimulates the membrane association of full-length Sec14L6.
Since the AH was not located in the region required for interaction with ACSL3 (Fig. 3e, f), we therefore speculate that ACSL3 may trigger conformational changes of Sec14L6 to release the self-inhibitory configuration. To test this idea, we performed fluorescence resonance energy transfer (FRET) assays to monitor Sec14L6 conformational changes as previously reported41. We fused the fluorescent proteins Clover and mRuby2 to the N and C termini of Sec14L6, respectively, and collected the fluorescent signals from Clover-Sec14L6-mRuby2 in HeLa cells (Fig. 4m). Importantly, at LD regions with Halo-ACSL3 enrichment, normalized FRET signals decreased significantly compared to other regions without Halo-ACSL3 enrichments (Fig. 4n, o). These results indicate that ACSL3 binding caused an increase in the distance between Clover and mRuby2, highlighting a potential role of ACSL3 in the release of the Sec14L6 self-inhibitory conformation.
PGRMC1 recruits Sec14L6 to the ER
As a potential lipid transporter involved in LD formation, Sec14L6 is likely associated with the ER. To investigate whether and how Sec14L6 recognizes the ER, we performed mass spectrometry (MS) to identify proteins on the ER that interact with Sec14L6, which led to the identification of PGRMC1 (Fig. 5a and Supplementary Data 1). PGRMC1 is a component of a progesterone-binding protein complex42 and has been reported to play a role in heme homeostasis43 and cholesterol synthesis44. CoIP assays performed in the Sec14L6-GFP-KI line confirmed that Sec14L6 interacted with PGRMC1 at endogenous levels (Fig. 5b).
a Volcano plot of protein candidates coIPed with GFP-Sec14L6 in HEK293 cells compared with protein candidates coIPed with GFP tag only. After removal of proteins that. coIPed with GFP tag, candidates that were considered significant (ālog [P value]ā>ā1.3; Pā<ā0.05) were labeled in orange (Log2 [fold change]ā>ā0; increased in abundance) or blue (Log2 [fold change] <0; decreased in abundance) from 3 independent experiments. b GFP-Trap assays demonstrated interactions between endogenous Sec14L6-GFP-KI and endogenous PGRMC1 from 3 independent experiments. c GST pulldown assays demonstrated that purified GST-Sec14L6, but not GST tag, was pelleted with purified His-PGRMC1 in vitro from 3 independent experiments. The Coomassie blue staining of proteins used in the assay was shown on the right. d Representative images of a live HeLa cells transiently transfected with GFP-Sec14L6 (green) and PGRMC1-Halo (magenta) with one boxed region on the bottom upon OA treatments from at least 3 independent experiments. e Representative images of live BODIPY-stained Sec14L6-GFP-KI (green) cells transiently transfected with PGRMC1-Halo (magenta) in presence of OA loading with insets from at least 3 independent experiments. f Pulldown assays demonstrated that the CT of Sec14L6 was pelleted with purified His-PGRMC1 in vitro from 3 independent experiments. The Coomassie blue staining of proteins used in the assay was shown on the bottom. g Representative images of live HeLa cells transiently transfected with indicated GFP-Sec14L6 truncations (green) and PGRMC1-Halo (magenta) with insets upon OA treatments from at least 3 independent experiments. h Domain organization of PGRMC1. i Representative images of live HeLa cells transiently transfected with GFP-Sec14L6 (green) and indicated PGRMC1-Halo truncations (magenta) with insets upon OA treatments from at least 3 independent experiments. j Schematic cartoon of RFPnb-mediated recruitment of PGRMC1-BFP-RFnb to the outer mitochondrial membranes (Tom22-mCh) in presence of GFP-Sec14L6. k Representative images of a HeLa cell expressing PGRMC1-BFP-RFnb (blue), GFP-Sec14L6 (green) and Tom22-mCh (magenta) from at least 3 independent experiments. l Schematic cartoon of RFPnb-mediated recruitment of ACSL3-BFP-RFnb to the outer mitochondrial membranes (Tom22-mCh) in presence of GFP-Sec14L6. m Representative images of a HeLa cell expressing ACSL3-BFP-RFnb (blue), GFP-Sec14L6 (green) and Tom22-mCh (magenta) from at least 3 independent experiments. n Pearsonās correlation coefficient of GFP-Sec14L6 colocalized with Tom22-mCh either in presence of PGRMC1-BFP-RFnb (10 cells) or ACSL3-BFP-RFnb (10 cells). Each dot represents a value of pearsonās correlation coefficient of a cell. More than 3 independent experiments. Two-tailed unpaired Studentās t test. Meanā±āSD. o Immunoblots showed the level of Sec14L6-GFP-KI in ER membrane fractions of either control or PGRMC1-depleted cells stably using GFP vector as a negative control from 3 independent experiments. p Ratio of Sec14L6-GFP-KI level of ER fractions between control and PGRMC1 depletion based on 3 independent assays. Two-tailed unpaired Studentās t test. Meanā±āSD. Scale bar, 10āμm in the whole cell images and 2āμm in the insets in (d, e, g, i, k & m).
Next, we performed in vitro pull-down assays to investigate whether Sec14L6 binds to PGRMC1. In these assays, purified GST-Sec14L6, but not the GST tag alone, bound to His-PGRMC1-āTM (Fig. 5c).
Importantly, live-cell imaging showed that cytosolic GFP-Sec14L6 was recruited to the ER marked by PGRMC1-Halo (Supplementary Fig. 5a), and OA treatment appeared to promote this recruitment (Fig. 5d vs Supplementary Fig. 5a). However, coIP assays showed that the Sec14L6āPGRMC1 interaction was not strongly affected by OA (Supplementary Fig. 5b), suggesting that OA may promote this recruitment in an indirect manner.
In addition, live-cell imaging confirmed that endogenous Sec14L6-GFP-KI could be recruited to the ER by PGRMC1-Halo (Fig. 5e), but not PGRMC2, a PGRMC1 homolog that is critical for adipocyte function45 (Supplementary Fig. 5c). This suggests that Sec14L6 and PGRMC1 specifically interact.
We then investigated how Sec14L6 interacts with PGRMC1. Pull-down assays showed that the GOLD domain in the CT region of Sec14L6 bound to His-PGRMC1-āTM to a much greater extent than did the CRAL-TRIO or NT region (Fig. 5f). In line with this, live-cell imaging showed that deletion of the GOLD domain, but not the NT or CRAL-TRIO domain, abolished the association with PGRMC1 (Fig. 5g), indicating that the GOLD domain is required for interaction with PGRMC1, consistent with a role for the GOLD domain of other Sec14 proteins in mediating proteināprotein interactions46.
PGRMC1 possesses a TM domain in its NT region and a cytochrome b5 heme-binding domain in its CT region (Fig. 5h). Deletion of the CT of PGRMC1, but not the NT (amino acids 45ā72; the TM is retained), abolished the colocalization between PGRMC1 and Sec14L6 (Fig. 5i), indicating that the CT of PGRMC1 is required for Sec14L6 recruitment.
To further confirm this recruitment, we performed knock-sideways assays. Exploiting a specific interaction between RFP and the RFP nanobody (RFPnb), we ectopically targeted PGRMC1-āTM-RFPnb to the outer mitochondrial membrane (OMM) via Tom22-mCh (Fig. 5j). Remarkably, cytosolic GFP-Sec14L6 was strongly recruited to the OMMs that were positive for PGRMC1 (Fig. 5k, n). In contrast, GFP-Sec14L6 could not be recruited to the OMM by ACSL3 (Fig. 5lān), suggesting that ACSL3 is not a recruitment factor for Sec14L6. These results suggest that PGRMC1 functions as an adaptor to recruit Sec14L6 to the ER.
We then investigated whether PGRMC1 is required for targeting Sec14L6 to the ER. Subcellular fractionation showed that the suppression of PGRMC1 by siRNAs significantly reduced the level of Sec14L6 in the ER fractions of Sec14L6-GFP-KI (Fig. 5o, p) or HeLa cells transiently expressing GFP-Sec14L6 (Supplementary Fig. 5d). Notably, the residual ER localization of GFP-Sec14L6 in PGRMC1 knockdown cells suggests other unknown factors could act as alternative adaptors for Sec14L6 in the absence of PGRMC1. In addition, PGRMC1 was not required for the LD targeting of Sec14L6, as live-cell images showed that PGRMC1 depletion did not abolish the LD localization of Sec14L6 in the Sec14L6-GFP-KI line (Supplementary Fig. 5e). These results support that PGRMC1 is a key, though perhaps not exclusive, factor required for the ER targeting of Sec14L6.
Sec14L6 deficiency impairs PIP homeostasis of LDs and the ER
Next, we sought to explore how Sec14L6 promotes LD formation. Sec14L6 belongs to the Sec14 protein family of PITPs, which have been shown to transfer lipids such as PI and PC (Sec14p in the yeast)23 and PIP (such as PI4P for zebrafish Sec14L3)31. We hypothesized that Sec14L6 may regulate the lipid composition of LD and the ER to promote LD biogenesis. We therefore analyzed lipid species in LD or ER fractions by targeted lipidomics with relative quantitation. The purity of the ER and LD fractions was rigorously examined by Western blots (Fig. 6a and Supplementary Fig. 5f).
a Membrane fractionation showing the purity of the ER or LD fractions used in the lipidomic analyses from at least 3 independent experiments. Western blots were performed with antibodies against Plin2 (LD marker), VAPB (ER marker), Lamp1 (late endosome/PM marker), E-cadherin (PM marker), VDAC1 (mitochondrial marker), GM130 (Golgi marker) and GAPDH (cytosol marker). The levels of PIPs (b), including PI4P (c) and PI(4,5)P2 (d) in the LD fraction from control or Sec14L6 KO-2 HeLa cells from three biological replicates. In (c, d), top 10 lipid species based on abundance were shown. Two-tailed unpaired Studentās t test. Meanā±āSD. The levels of other glycerophospholipids (e), including PS (f) and PC (g) in the LD fraction from control or Sec14L6 KO-2 HeLa cells from three biological replicates. In (f, g), top 10 lipid species based on abundance were shown. Two-tailed unpaired Studentās t test. Meanā±āSD. The levels of PIPs (h), including PI4P (i) and PI(4,5)P2 (j) in the ER fraction from control or Sec14L6 KO-2 HeLa cells from three biological replicates. In (i, j), top 10 lipid species based on abundance were shown. Two-tailed unpaired Studentās t test. Meanā±āSD. The levels of other glycerophospholipids (k), including PC (l), PS (m) and PI (n) in the ER fraction from control or Sec14L6 KO-2 HeLa cells from three biological replicates. In (l, m, n), top 10 lipid species based on abundance were shown. Two-tailed unpaired Studentās t test. Meanā±āSD. o Representative dot blot assay showing cellular PI4P levels in the ER fraction (left panel), LD fractions (middle panel) or whole cell lysate (right panel) from WT or Sec14L6 KO-2 HeLa cells using PI4P antibody from 3 independent experiments. VAPB, Plin2 and GAPDH are used as the load control for the ER, LD or whole cell lysate, respectively, shown on the bottom.
Analysis of LDs in Sec14L6 KO cells revealed strong increases in levels of PIPs (Fig. 6b), with PI4P (Fig. 6c) and PI(4,5)P2 (Fig. 6d) showing the most pronounced accumulation. The LD levels of other PIPs including PI(3,5)P2 and PI3P remained unaltered upon Sec14L6 depletion (Fig. 6b). In addition, levels of PE, PA, PI and PC in LDs remained largely unchanged in the LD fraction of Sec14L6 KO cells, except for a mild reduction in PS levels (Fig. 6eāg).
As ER lipid homeostasis is critical for LD biogenesis7,36,47,48, we also examined the lipid composition in ER fractions. We observed significantly reduced levels of PI4P (Fig. 6h, i) and PI(4,5)P2 (Fig. 6h, j) from Sec14L6 KO cells compared to controls in ER fractions. In addition, PE, PA and PC levels remained largely unchanged in Sec14L6 KO ER fractions (Fig. 6k, l). PS (Fig. 6k, m) and PI (Fig. 6k, n) levels were modestly elevated in the ER of Sec14L6 KO cells.
To confirm the results, we performed dot blots to examine PI4P levels in the ER or LD fractions using PI4P antibodies, as previously reported49. Consistent with lipidomic data, dot blot assays showed that Sec14L6 deficiency caused an increase in PI4P level in the LD fraction but a decrease in the ER fraction, though the PI4P level of whole cell lysates was not strongly affected by Sec14L6 KO (Fig. 6o).
Sec14L6 preferentially transfers PI4P and PI(4,5)P2 in vitro
Next, we investigated whether Sec14L6 directly transfer these PIPs using a fluorescence-based assay, as previously described31. Briefly, for the measurement of PI4P transfer activities, donor liposomes containing DOPC, liver PE, DGS-NTA and PI4P were mixed with āheavyā (sucrose-loaded) acceptor liposomes containing DOPC, liver PE and DGS-NTA (Fig. 7a), and measurements were initiated after the addition of purified His-Sec14L6, His-CRAL-TRIO domain, His-Sec14L6-āCRAL-TRIO or His-GST (negative control). GST-tagged PH domain of FAPP conjugated with NBD moiety (NBD-FAPP-PH-GST) was used to detect PI4P in heavy liposomes. The size distribution of liposomes were confirmed by particle tracking analysis, and no spontaneous fusion or hemifusion of liposomes occurred (Supplementary Fig. 5g). Liposome pelleting assays confirmed that the FAPP-PH-GST bound specifically to donor (with PI4P) but not to acceptor (without PI4P) liposomes (Supplementary Fig. 5h).
a Schematic representation of indirect fluorescence-based in vitro lipid transfer assay of purified His-Sec14L6 using purified NBD-FAPP-PH or NBD-PLCĪ“-PH as a sensor for PI4P or PI(4,5)P2, respectively. b Donor liposomes (light; 20āμM) containing lipids (5% PI4P, 5% DGS-NTA, 60% DOPC, and 30% PE) were mixed 1:1 with acceptor liposomes [heavy; 20āμM: 65% DOPC, 30% PE, and 5% DGS-NTA] in the presence of His-GST, His-Sec14L6, His-Sec14L6 CRAL-TRIO or His-Sec14L6-ĪCRAL-TRIO (0.25āμM for each). NBD-FAPP-PH was added to the heavy acceptor liposomes after reaction. The NBD fluorescence was normalized to the fluorescence intensity of His-GST (nā=ā3). Ordinary one-way ANOVA with Tukeyās multiple comparisons test. Meanā±āS.D. c As in (b), donor liposomes (light; 20āμM) containing fluorescent lipids [5% PI(4,5)P2, 5% DGS-NTA, 60% DOPC, and 30% PE] were mixed 1:1 with acceptor liposomes [heavy; 20āμM: 65% DOPC, 30% PE, and 5% DGS-NTA] in the presence of His-GST, His-Sec14L6, His-Sec14L6 CRAL-TRIO or His-Sec14L6-ĪCRAL-TRIO (0.25āμM for each). NBD-PLCĪ“-PH was added to the heavy acceptor liposomes after reaction. The NBD fluorescence was normalized to the fluorescence intensity of His-GST (nā=ā3). Ordinary one-way ANOVA with Tukeyās multiple comparisons test. Meanā±āS.D. d Schematic representation of liposome sedimentation assays. e Liposome sedimentation assays using liposomes containing PI (0, 2, 5,10%) or PI4P (0, 5%) in the presence of His-Sec14L6 (0.25āμM) or His-Sec14L6-CRAL-TRIO (0.25āμM) from 3 independent experiments. His tag antibody was used in Western blots. S: supernatant; P: pellet. f Schematic representation of fluorescence-based in vitro lipid transfer assay. Donor liposomes (light; 20āμM) containing fluorescent lipids (2% NBD-PS (g), 2% NBD-PC (h), 2% NBD-PE (i) or 2% NBD-PA (j) with 5% DGS-NTA, 63% DOPC, and 30% PE) were mixed 1:1 with acceptor liposomes [heavy; 20āμM: 65% DOPC, 30% PE, and 5% DGS-NTA] in the presence of His-GST, His-Sec14L6 proteins, His-Sec14L6 CRAL-TRIO or His-Sec14L6-ĪCRAL-TRIO (0.25āμM for each). The NBD fluorescence was normalized to the fluorescence intensity of His-GST (nā=ā3). Ordinary one-way ANOVA with Tukeyās multiple comparisons test. Meanā±āS.D.
In this assay, we found that PI4P transfer from donor to acceptor liposomes was accompanied by a strong increase in NBD fluorescence of heavy liposomes compared with that in the control (Fig. 7b), suggesting that Sec14L6 efficiently transfers PI4P in vitro. His-CRAL-TRIO showed a higher PI4P transfer rate than that of the full-length protein (Fig. 7b).
Given that alpha-tocopherol transfer protein, another protein belonging to the Sec14 family, can bind PI(4,5)P250, as well as a strong effect on PI(4,5)P2 distribution by Sec14L6 deficiency (Fig. 6), we therefore investigated whether Sec14L6 transfers PI(4,5)P2 using the assay mentioned above escept for the usage of NBD-PLCĪ“-PH as a PI(4,5)P2 probe (Fig. 7a). Both His-Sec14L6 and His-CRAL-TRIO induced strong increase in NBD fluorescence compared to the control, with His-CRAL-TRIO being more efficient (Fig. 7c), indicating that Sec14L6 is able to transfer PI(4,5)P2. Taken together, in vitro assays demonstrated that Sec14L6 can transfer PI4P and PI(4,5)P2.
Liposome sedimentation assays (Fig. 7d) showed that purified His-Sec14L6 did not bind PC/PE liposomes (under 0% PI4P or 0% PI conditions; Fig. 7e, left), as shown in Fig. 4k. However, either the full-length or the His-CRAL-TRIO domain bound evidently to PI4P-containing liposomes (Fig. 7e), aligning with a robust PI4P transfer activity of Sec14L6. Binding to PI-containing liposomes was substantially weaker, detectable only at very high PI concentrations (~10āmol%) (Fig. 7e, left). These results indicate Sec14L6ās preference for PI4P over PI.
In addition, Sec14L6 did not transfer NBD-PC, NBD-PE, or NBD-PA, but exhibited low transfer activity for NBD-PS in vitro (Fig. 7f-j). A FRET-based assay51 confirmed a slow, time-dependent increase in NBD-PS fluorescence after Sec14L6 addition, plateauing at ~90āmin (Supplementary Fig. 5iāk). No significant increase occurred with NBD-PA, NBD-PC, or NBD-cholesterol/Rho-PE (Supplementary Fig. 5lān). Dithionite controls52 ruled out fluorescence artifacts from liposome fusion (Supplementary Fig. 5o). Thus, Sec14L6 transfers PI4P, PI(4,5)P2, and PS (to a lesser extent) in vitro.
Lipid transfer activity of Sec14L6 contributes to LD biogenesis
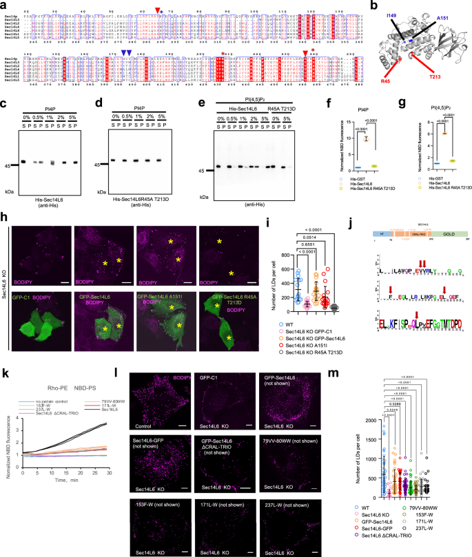
Sec14L6 lacked PC transfer activity, indicating divergence in ligand-binding specificity between human Sec14L6 and yeast Sec14p. Supporting this, sequence alignment revealed that two residues critical for PC binding in Sec14p (S173 and T175)23 are not conserved in human Sec14L proteins (Fig. 8a). Specifically, these positions correspond to nonpolar residues in Sec14L6 (I149 and A151, respectively), suggesting an evolutionary loss of PC-binding capacity. In contrast, the PI-binding related residues of Sec14p (R65 and T236)23 are conserved in Sec14L6 (R45 and T213) (Fig. 8a, b). Notably, although the other residues involved in PI binding in Sec14p such as E207 and K239 are also conserved in Sec14L6 (E184; K216), K66 (S46 in Sec14L6) is not conserved (Fig. 8a). This may explain the minimal binding between Sec14L6 and PI in vitro.
a Sequence alignment between yeast Sec14p and human Sec14L1-6 with conserved residues highlighted in red. Red arrows denote two conserved resides (R45, T213) essential for PI binding; while blue arrows indicating two residues in yeast (S175, T177) for PC binding, which are not conserved in humans (I149, A151). Red asterisks label two conserved residues (E184; K216) while blue asterisk marks non-conserved residues (S46) in Sec14L6. b These four residues (R45, T213, I149, A151) as shown in (a) in the protein structure of Sec14L6 predicted by AlphaFold. c, d As in Fig. 7d, liposome sedimentation assays using liposomes containing PI4P (0, 0.5, 1, 2, 5%) in the presence of purified His-Sec14L6 (0.25āμM; c or His-Sec14L6-R45A T213D (0.25āμM; d from 3 independent experiments. His tag antibody was used in western blots. S: supernatant; P: pellet. e Liposome sedimentation assays using liposomes containing PI(4,5)P2 (0, 0.5, 1, 2, 5%) in the presence of His-Sec14L6 (0.25āμM) or His-Sec14L6-R45A T213D (0.25āμM) from 3 independent experiments. His tag antibody was used in western blots. S: supernatant; P: pellet. f As in Fig. 7a, donor liposomes (light; 20āμM) containing lipids (5% PI4P, 5% DGS-NTA, 60% DOPC, and 30% PE) were mixed 1:1 with acceptor liposomes [heavy; 20āμM: 65% DOPC, 30% PE, and 5% DGS-NTA] in the presence of His-GST, His-Sec14L6 or His-Sec14L6- R45A T213D (0.25āμM for each). NBD-FAPP-PH was added to the heavy acceptor liposomes after reaction. The NBD fluorescence was normalized to the fluorescence intensity of His-GST (nā=ā3). Ordinary one-way ANOVA with Tukeyās multiple comparisons test. Meanā±āS.D. g Donor liposomes (light; 20āμM) containing lipids (2% NBD-PS, 5% DGS-NTA, 63% DOPC, and 30% PE) were mixed 1:1 with acceptor liposomes [heavy; 20āμM: 65% DOPC, 30% PE, and 5% DGS-NTA] in the presence of His-GST, His-Sec14L6 or His-Sec14L6- R45A T213D (0.25āμM for each). NBD-PLCĪ“-PH was added to the heavy acceptor liposomes after reaction. The NBD fluorescence was normalized to the fluorescence intensity of His-GST (nā=ā3). Ordinary one-way ANOVA with Tukeyās multiple comparisons test. Meanā±āS.D. h Representative images of live BODIPY (magenta)-stained Sec14L6 KO-2 clones rescued with GFP empty vector, WT GFP-Sec14L6, GFP-Sec14L6-A151I or GFP-Sec14L6-R45A T231D. Yellow asterisks denote cells transfected with rescue constructs. The number of LDs in cells as shown in (i) in more than 3 independent experiments with at least 16 cells quantified per group. Ordinary one-way ANOVA with Tukeyās multiple comparisons test. Meanā±āSD. j Schematic representation of conserved hydrophobic residues in the CRAL-TRIO domain of Sec14L6. k As in Supplementary Fig. 5g, donor liposomes (20āμM) containing fluorescent lipids [2% NBD-PS, 2% Rhodamine-PE, 5% DGS-NTA, 61% DOPC, and 30% PE) were mixed 1:1 with acceptor liposomes [20āμM: 65% DOPC, 30% PE, and 5% DGS-NTA] in the presence of either WT His-Sec14L6 (black), His-Sec14L6-ĪCRAL-TRIO, His-Sec14L6-VV79/80WW (orange), His-Sec14L6-F153W (green), His-Sec14L6-L171W (red) or His-Sec14L6-L237W (gray) (0.25āμM for each). The NBD fluorescence was normalized to the fluorescence intensity at timeā=ā0 (nā=ā3). l Representative images of live BODIPY (magenta)-stained control HeLa or Sec14L6 KO rescued with GFP empty vector, WT GFP-Sec14L6, Sec14L6- GFP, GFP-Sec14L6-ĪCRAL-TRIO, GFP-Sec14L6-VV79/80WW, GFP-Sec14L6-F153W, GFP-Sec14L6-L171W or GFP-Sec14L6-L237W from at least 3 independent experiments. m The number of LDs in cells as shown in (L) in more than 3 independent experiments with at least 36 cells quantified per group. Ordinary one-way ANOVA with Tukeyās multiple comparisons test. Meanā±āSD. Scale bar, 10 μm in (h, l).
Notably, we found that a PI-binding defective mutant (R45A, T213D) of Sec14L6, as previously described by Schaaf et al.23, impaired the binding of His-Sec14L6 with PI4P (Fig. 8c, d) or PI(4,5)P2 (Fig. 8e), as well as the transfer of these two PIPs (Fig. 8f, g). Notably, the binding affinity of Sec14L6 to PI4P was higher than that to PI(4,5)P2 (Fig. 8c, e), consistent with a higher PI4P transfer activity compared to PI(4,5)P2 (Figs. 7b, c and 8f, g). These results indicated that the two resiudes (R45A and T213D) of Sec14L6 are essential for the transfer of PI4P and PI(4,5)P2.
Importantly, functional assays revealed that this Sec14L6 mutant failed to rescue the LD formation defect (Fig. 8h). In contrast, expression of either WT or another point mutant (A151I) that targets a residue corresponding to the PC binding site (T175) in Sec14p significantly restored LD formation in Sec14L6 KO cells (Fig. 8h, i). These results suggest that transfer activity of Sec14L6 towards PIPs, but not PC, is important for LD biogenesis.
To further confirm the key role of lipid transfer activity of Sec14L6 in LD formation, we generated four space-filling mutants of Sec14L6, in which conserved hydrophobic residues in the CRAL-TRIO domain were mutated to tryptophan (79VV-80WW; 153F-W; 171L-W; 237L-W) (Fig. 8j). In vitro lipid transfer assay confirmed impaired lipid transfer activity in these mutants (Fig. 8k). Live-cell imaging demonstrated that the defect in LD formation was specific to Sec14L6, as reintroduction of WT Sec14L6 significantly rescued the phenotype (Fig. 8l). Notably, none of the four space-filling mutants effectively restored LD formation in Sec14L6 KO cells (Fig. 8l, m). Therefore, we conclude that the lipid transfer activity of Sec14L6 contributes to LD biogenesis.
Sec14L6 promotes the differentiation of adipose-derived mesenchymal stem cells
We next investigated the potential physiological functions of Sec14L6 in human adipose-derived mesenchymal stem cells (ADSCs)53, which can differentiate into adipocytes after stimulation, with the formation of numerous LDs being a hallmark of mature adipocytes. Mature ADSCs were defined by the presence of visibly large LDs (>2āμm) marked by BODIPY and were further confirmed in bright field images. In the control, we observed that the number and size of LDs markedly increased after induction (up to 16 days) (Fig. 9a, g). Notably, we found that some giant LDs that were clearly seen in bright-field images at late timepoints (>10 days) were not efficiently stained with BODIPY (Fig. 9a). Therefore, we quantified the size or number of LDs using BODIPY and bright-field images. Suppression of Seipin or FTO, two factors that are essential for ADSC differentiation10,54, almost completely blocked the formation of LDs (Fig. 9b, c, g). Notably, the suppression of Sec14L6 by siRNAs strongly impaired LD formation during differentiation after induction (Fig. 9d, g), to an extent similar to that of ACSL3 (Fig. 9e, g), but not as strongly as Seipin or FTO did. Interestingly, PGRMC1 (Fig. 9f, g), significantly reduced LD formation upon induction, supporting that PGRMC1 plays a role in LD biogenesis. The knockdown efficiency was confirmed using qPCR (Fig. 9h).
Representative images of live BODIPY (red)-stained ADSCs at time=0, 8, 16 day, treated with scrambled (a), Seipin (b), FTO (c), Sec14L6 (d), ACSL3 (e) or PGRMC1 (f) siRNAs from 3 independent experiments. Top panel: BODIPY channel; bottom panel: merged images of BODIPY and DIC channels with insets. g Percentage of mature ADSCs in (aāf) in 3 independent experiments. Meanā±āSD. Mature ADSCs were defined by the presence of visibly large LDs marked by BODIPY and were further confirmed in bright field images. h qPCR showing the efficiency of suppression of Seipin, FTO, Sec14L6, ACSL3 and PGRMC1 in cells as in (aāf) from 3 independent experiments. Two-tailed unpaired Studentās t test. Meanā±āSD. qPCR showed the mRNA levels of factors in ADSC differentiation, including adipsin (i), aP2 (j), C/EBPα (k), LPL (l), leptin (m) or PPARγ (n), in 3 independent experiments. Meanā±āSD. Scale bar, 50 μm in big area and 10 μm in insets in (aāf).
Next, we confirmed the role for Sec14L6 in ADSC differentiation by examining adipocyte-specific factors, such as adipsin55, aP256, leptin57, C-EBPα, and PPARγ using quantitative PCR58. The findings showed that Seipin, FTO, and ACSL3 are essential for adipocyte differentiation, as their suppression led to significant reductions in the transcriptional levels of these factors (Fig. 9iān). Notably, the mRNA levels of these factors were significantly reduced in Sec14L6- or PGRMC1-depleted cells (Fig. 9iān), suggesting that Sec14L6 and PGRMC1 play important roles in this process. Taken together, our results demonstrate that Sec14L6 and its interactors ACSL3 and PGRMC1 play key roles in LD formation and are involved in ADSC differentiation.
Discussion
In this study, we identified Sec14L6 as a factor in the regulation of PIP homeostasis and biogenesis of LDs, which is important for the differentiation of adipose-derived mesenchymal stem cells. Our findings reveal that Sec14L6 directly interacts with ACSL3, facilitating its association with LDs, and is recruited to the ER via the adaptor protein PGRMC1. Targeted lipidomics revealed that LDs from Sec14L6-KO cells exhibited aberrant accumulation of PI4P and PI(4,5)P2, with a reduction of these PIPs within the ER compartment. In vitro lipid transfer assays demonstrated that Sec14L6 preferentially transports PI4P and PI(4,5)P2, and also showed a low but significant transfer activity towards PS. Sec14L6 KO severely impaired nascent LD formation, a defect rescued by wild-type Sec14L6 but not by lipid-transfer-deficient mutants. Therefore, we propose that Sec14L6 regulates PIP homeostasis of LDs during LD biogenesis by transferring PI4P and PI(4,5)P2 from LD surfaces to the ER (working model; Supplementary Fig. 6a, b). Notably, since the Sec14-like family can act as lipid metabolic sensors to regulate lipid homeostasis, our findings do not exclude another possibility: Sec14L6 may regulate PIP homeostasis by enhancing PI4P synthesis or its dephosphorylation during LD biogenesis These two possibilities are not mutually exclusive. Sec14L6 deficiency impairs ER homeostasis and triggers ER stress (Supplementary Fig. 2aāc). Given the well-established coupling between ER homeostasis and LD biogenesis, it remains challenging to determine whether the ER stress phenotype is a primary or secondary effect of Sec14L6 loss. As seen with other LD biogenesis factors like FIT2, the loss of Fit2 is also known to affect ER homeostasis36. Therefore, Sec14L6 deficiency impairs lipid droplet biogenesis, at least in part, by disrupting ER homeostasis.
Emerging roles for PI4P in LD biology include its localization to LD surfaces32,59,60, where it facilitates PS transfer from the ER39 and promotes unilocular LD formation during adipogenesis by recruiting adipocyte-specific CIDE proteins61. Our lipidomics analysis revealed low but detectable PI4P levels on LDs, and Sec14L6 deficiency caused PI4P accumulation on LDs, findings which align with these previous studies and support the key role of PI4P in LD dynamics. In addition, PI(4,5)P2 is detectable on LDs at levels comparable to PI4P. Lack of Lamp1 (a PM/late endosome marker) or E-Cadherin (PM marker) in the ER fraction (Fig. 6a, Supplementary Fig. 5f) indicates minimal contamination from these compartments, arguing against a PM origin for the observed PI(4,5)P2. Sec14L6 KO also increases LD PI(4,5)P2, suggesting that Sec14L6 transfers this lipid from LDs to the ER. Such transfer may regulate LD dynamics by either establishing PI(4,5)P2 gradient or regulating effectors. Disrupted PI(4,5)P2 homeostasis in KO cells may impair LD function, and the mechanism underlying this process warrants further investigation.
It should be noted that the PS distribution between LDs and the ER was mildly affected by Sec14L6 deficiency, accompanied by a low but significant transfer activity of Sec14L6 towards PS in vitro, suggesting a role for Sec14L6 in PS transfer in LD biogenesis. Given a potential link between the PIP and PS transfer events mediated by Sec14L6, future work should verify a role for Sec14L6 in PI4P/PS exchange between the ER and LD, reminiscent of the function of OSBP62,63 or ORP2/5/839,64,65,66 at ER-trans-Golgi or -PM contacts.
ORP5 regulates LD morphology and dynamics at ER-associated membrane contacts38,39. The loss of ORP5 results in PS deficiency and PI4P accumulation on LDs39. While both Sec14L6 and ORP5 transfer lipids between the ER and LDs, they exhibit key differences. ORP5, a tail-anchored ER membrane protein, acting as a tether at membrane contact sites39,64, regulates LD morphology likely post-detachment from the ER39 and is conserved across metazoans. In contrast, Sec14L6 is cytosolic, lacks membrane anchors, and is exclusive to large mammals (e.g., absent in mice). Its ER/LD association depends on interacting partners (e.g., PGRMC1, ACSL3) rather than tethering at membrane contact sites. Notably, while ORP5 is present across eukaryotes, their role in LD biogenesis appears necessary but insufficient in cells of larger mammals due to a high demand in LD biogenesis in these cells. Functionally, compared to rodents with faster LD turnover, larger mammals exhibit higher lipid storage needs, necessitating redundant or specialized LD regulatory pathways. Sec14L6 likely evolved to complement ORP5/8 in managing lipid flux under conditions of enhanced LD biogenesis and maintenance (e.g., adipose tissue development in humans).
Genetic complementation assays suggest non-redundant roles for Sec14L6 and ORP5 (Supplementary Fig. 3aād), indicating specialized functions. In yeast, Kes1p (an ORP homolog in mammals) antagonizes Pik1p (a PI4-kinase)-mediated PI4P synthesis on trans-Golgi, which is counteracted by Sec14p23,67,68, indicating a functional cooperation among Sec14p, Kes1p/ORP and Pik1p/PI4K in PIP homeostasis and Golgi vesicle biogenesis. Whether this antagonism is conserved in human LD biogenesis remains unclear. Given the role of Sec14p in the activation of Pik1p, it is tempting to speculate that Sec14L6 or its partners (PGRMC1/ACSL3) may modulate the activities of PI4K or Sac1 to create PI4P-enriched microdomains for LD formation in humans. Future studies should explore interactions among Sec14L6 and its partners, as well as with ORP2/5, PI4-kinases, and Sac1 to unravel their regulatory network.
By analyzing lipids associating with affinity-tagged LTPs overexpressed in HEK293 cells, a recent study showed that Sec14L6 associated with PC and PE (Titeca et al. 2024, BioRxiv). However, our results showed that, unlike yeast Sec14p, Sec14L6 did not conserve PC- binding activity and could not transfer PC in vitro. Given the āin celluloā technique used in that study, the association of Sec14L6 with PC/PE in cells is likely context-dependent (e.g., mediated by membrane microenvironments or protein interactions) rather than reflecting direct transfer activity.
In addition to Sec14L6 and ORP5, multiple LTPs have also been localized to ERāLD interfaces, including ORP217, VPS13A and VPS13C18,19, and ATG269. These likely mediate context-specific lipid transfer (e.g., PC, PE, cholesterol) during LD formation, maturation, or stress adaptation. Delineating their spatial and temporal coordination will clarify their contributions to LD biology.
Dysregulated LD biogenesis underlies numerous disorders including type II diabetes, cancer, heart disease, and viral infections70,71. Sec14L6ās restriction to large mammals highlights an evolutionary divergence in LD regulation, offering insights into species-specific metabolic adaptations. Our work opens avenues for targeting Sec14L6-mediated lipid transport in disease contexts.
Methods
Cell culture, transfection, RNAi
Human cervical cancer HeLa cells (ATCC), human embryonic kidney 293T (ATCC), human hepatocellular carcinoma HepG2 (ATCC), human hepatoma Huh7 cells and mouse hepatocyte AML-12 cells were grown in (Invitrogen) supplemented with 10% fetal bovine serum (Gibco). All of the cell lines used in this study were confirmed free of mycoplasma contamination.
Transfection of plasmids and RNAi oligos was carried out with Lipofectamine 2000 and RNAi MAX, respectively. For transfection, cells were seeded at 4āĆā105 cells per well in a six-well dish ~16āh before transfection. Plasmid transfections were performed in OPTI- MEM (Invitrogen) with 2āμL Lipofectamine 2000 per well for 6āh, followed by trypsinization and replating onto glass-bottom confocal dishes at ~3.5 Ć105 cells per well. Cells were imaged in live-cell medium (DMEM with 10% FBS and 20āmM Hepes with no penicillin or streptomycin) ~16ā24āh after transfection. For siRNA transfections, cells were plated on 3.5ācm dishes at 30ā40% density, and 2āμl Lipofectamine RNAimax (Invitrogen) and 50āng siRNA were used per well. At 48āh after transfection, a second round of transfection was performed with 50āng siRNAs. Cells were analyzed 24āh after the second transfection for suppression. The RNAi oligos for knockdown assays are listed in Supplementary Table 1.
CRISPRāCas9-mediated gene editing
To make Sec14L6 KO HeLa cell lines, two gRNAs (5ā²-CTCCTGTGTATGCATCCAGG-3ā² and 5ā²-AACGGCATATGCGGCCACGA-3ā²) were used to delete ā¼38ābp from exon 23 of Sec14L6 gene (Supplementary Fig. S1J). Complementary gRNAs were annealed and subcloned into the pSpCas9(BB)ā2A-GFP (pX-458) vector (Addgene 48138) using BbsI. Upon transfection, HeLa cells were grown in an antibiotic-free medium for 48āh, followed by single-cell sorting by fluorescence-based flow cytometry.
To make Sec14L6-GFP-KI HeLa cell lines, a single gRNA (5ā²-GAAATTCTAGGTGAACCTCA-3ā²) were used to target the N-terminus of the Sec14L6 gene (Supplementary Fig. S4C). HeLa cells were transfected with plasmids encoding the gRNA and a donor construct containing sfGFP and two homologous arms using Lipofectamine 2000. 48āh after transfection, single clones were sorted by flow cytometry. A positive clone was verified by DNA gels (Supplementary Fig. S4D) and immunoblots (Supplementary Fig. S4E).
Plasmids
Sec14L6(NM_001193336), ACSL3(NM_203372.1), PGRMC1(NM_006667) were cloned from HeLa cDNA library. The coding sequence (CDS) of Sec14L6 and its truncation mutants were cloned into mEGFP-C1(addgene 54579) between SalI and SacII. 14xHis-NEDD8-Sec14L6 was constructed by cloning its CDS to 14xHis-NEDD8 vector. The CDS of ACSL3, PGRMC1 and their truncation mutants were cloned into Halo-N1 (addgene 54767) using SacII and EcoRI. GST-Sec14L6 was constructed by cloning the Sec14L6 CDS into PGEX-2T vector using BamHI and EcoRI. 14xHis-NEDD8-PGRMC1 and 14xHis-NEDD8-ACSL3 were constructed by cloning the ORFs into 14xHis-NEDD8 vector using BamHI and HindIII. The FAPP-PH construct was a gift from Dr. Shunji Jia (Institute of Genetics and Developmental Biology, Chinese Academy of Sciences). The RFP-GFP-PLIN2 construct was a gift from Dr. Binbin Ding (Guangzhou Laboratory). The primers for plasmid construction are listed in Supplementary Table 2.
Western blotting
After being heated to 95ā°C for 10āmin, the SDS sample buffer was used to lyse the cells. The resulting samples were subjected to SDS-PAGE electrophoresis and transferred to a NC Transfer Membrane (HATF00010; Millipore). The membrane was then blocked with 5% (m/v) non-fat powdered milk at room temperature for 1āh and then incubated with primary antibodies at 4ā°C overnight. After washing three times, membranes were incubated with secondary antibodies that were conjugated with horseradish peroxidase (1/10,000) for 1āh at room temperature. Visualization was performed using enhanced chemiluminescence (P0018M-2; Beyotime). The antibodies are listed in Supplementary Table 1.
Live imaging by high-resolution confocal microscopy
Cells were grown on 35āmm glass-bottom confocal MatTek dishes, and the dishes were loaded to a laser scanning confocal microscope (LSM900, Zeiss, Germany) equipped with multiple excitation lasers (405ānm, 458ānm, 488ānm, 514ānm, 561ānm and 633ānm) and a spectral fluorescence GaAsP array detector. Cells were imaged with the 63Ć1.4 NA iPlan-Apochromat 63Ć oil objective using the 405ānm laser for BFP, 488ānm for GFP, 561ānm for BODIPY-C12 558/568, tagRFP or mCherry and 633ānm for Janilia FluoĀ® 646 HaloTagĀ® Ligand in a sequential line-scanning mode.
BODIPY-C12 558/568 staining in live cell
Cells were washed once with PBS, and was changed to complete medium containing 1āμM BODIPY-C12 558/568 and incubated at 37ā°C for 20āmin. Cells were washed with PBS three times and changed to imaging medium (DMEM supplemented with 10% FBS and 20āmM Hepes without phenol red) prior to imaging.
Halo staining in live cell
Cells were incubated with complete medium with 5ānM Janilia FluoĀ® 646 HaloTagĀ® Ligand for 30āmin. Cells were washed three times with complete medium to remove extra ligands, followed by incubation for another 30āmin. Medium was replaced with imaging medium to remove unconjugated Halo ligands that has diffused out of the cells prior to imaging.
Purification of ER membranes by density gradient centrifugation
ER fractions were enriched using Endoplasmic Reticulum Isolation Kit (ER0100; Sigma-Aldrich) according to the manufacturerās instructions. Briefly, scrambled or PGRMC1 siRNA-treated HeLa cells stably expressing GFP empty vector or GFP-Sec14L6 from five confluent 10-cm dishes were collected, followed by centrifugation at 600āĆāg for 5āmin. After washing the cells three times with PBS, the packed cell volume (PCV) was measured and then suspended in a volume of hypotonic extraction buffer (10āmM HEPES, pH 7.8, with 1āmM EGTA and 25āmM potassium chloride) equivalent to three times the PCV. After the incubation of the cells for 20āmin at 4ā°C allowing the cells to swell, the cells were centrifuged at 600āĆāg for 5āmin, followed by the measurement of the ānewā PCV. After adding a volume of isotonic extraction buffer (10āmM HEPES, pH 7.8, with 0.25āM sucrose, 1āmM EGTA, and 25āmM potassium chloride) equivalent to two times the ānewā PCV, the suspension was then transferred to a 7-ml Dounce homogenizer, followed by the lysis of the cells with 10 strokes and then the centrifugation of the homogenate at 1000āĆāg for 10āmin at 4ā°C. After the transfer of the supernatant to another centrifuge tube, the supernatant was centrifuged at 12,000āĆāg for 15āmin at 4ā°C, followed by another centrifugation for 60āmin at 100,000āĆāg at 4ā°C. The pellet was the microsomal fraction and further verified by Western blots using anti-Calnexin antibody.
Isolation of LD fractions by density gradient centrifugation
Isolation of LD fractions from HeLa cells or Sec14L6-GFP-KI HeLa line was performed as previously reported72 with some modifications. Briefly, cells were washed and lysed on ice using a Potter-Elvehjem tissue homogenizer in Hypotonic lysis medium (HLM, 20āmM Tris-Cl, pH 7.4; 1āmM EDTA; Protease inhibitors). The cell lysates were centrifuged at 1000āĆāg for 10āmin at 4ā°C, followed by addition of 1/3 volume of ice-cold HLM containing 60% sucrose (final 20% sucrose) into the supernatant and the floating fat layer. After aggregates of LDs were finely and thoroughly dispersed, the sample was layered into the bottom of a 13.2-ml ultracentrifuge tube for an SW41Ti rotor. 5āmL ice-cold HLM containing 5% sucrose and 5āmL ice-cold HLM were sequentially layered over the sample, followed by centrifuge at 28,000āĆāg for 30āmin at 4ā°C. The LD fraction was then transferred to a microcentrifuge tube, and was centrifuged at ~20,000āĆāg for 10āmin at 4ā°C.The LD fraction was resuspended in ice-cold HLM, followed by checking purity of the LD fraction by SDS-PAGE of solubilized proteins and immunoblotting.
De-lipidation and LD formation induction
Cell de-lipidation and LD formation induction were conducted as described previously11. Briefly, cells were delipidated by culturing in serum-free medium supplemented with 5% lipoprotein-deficient serum (Sigma) for 60āh. LD formation was induced by adding 0.2āmM OA (final concentration) for the indicated times.
TAG measurement
The indicated HeLa cells cultured in 6-well plates were lysed in 1% Triton X-100, and cell extracts were used to measure the TAG content by Triglyceride Colorimetric Assay Kit based on glycerol phosphate oxidase-based assays (GPO-PAP method) (BioSino Bio) according to the manufacturerās instructions. Briefly, the total protein concentration of each sample was determined by BCA assay (Thermo Fisher), and reactions were monitored in microplate reader at optical density 510ānm.
GFP-trap assay
GFP trap (GTA-100; ChromoTek) was used for the detection of proteināprotein interactions, and the GFP-Trap assays were performed according to the manufacturerās protocol. Briefly, after 24āh transfection with the indicated plasmids, cells were lysed in ice-cold lysis buffer (50āmM Tris-HCl, pH 7.5, 150āmM NaCl, 1āmM EDTA, 1% Triton X-100 and protease inhibitor cocktail). Lysates were centrifuged at 17,949āĆāg for 10āmin at 4ā°C and pellets were removed. Supernatants were incubated with GFP-Trap agarose beads for 1āh at 4ā°C with gentle rocking. After washing four times with lysis buffer, beads were boiled with SDS sample buffer. Proteins of interest were analyzed by immunoblotting. 5% input was used in GFP traps unless otherwise indicated.
GST tag and his tag protein purification
GST and His constructs were transformed into Escherichia coli BL21 (DE3) cells, and cells were incubated at 37ā°C until the optical density (OD) at 600ānm reached 0.6ā0.8. Subsequently, cells were incubated at 16ā°C for another hour, followed by induction with 1āmM IPTG overnight at 16ā°C. Cells were lysed via sonication. GST fusion proteins were purified via the GST-tag Protein Purification kit (C600031-0025, Sangon, China), His fusion proteins were purified via the Ni-NTA Sefinose (TM) Resin Purification kit (G600033-0100, Sangon, China)
In vitro pull-down assays of GFP tag and his tag
HEK293 cells transiently transfected with GFP-Sec14L6 (full length and truncations) were lysed in high-salt lysis buffer (RIPA buffer containing 500āmM NaCl, proteasome inhibitors and PMSF). GFP-Trap beads were used to pellet GFP-Sec14L6 (full-length and truncations) from cell lysates, followed by washing with high-salt lysis buffer for 10 times. The GFP beads were incubated with Purified His-ACSL3 or His-PGRMC1 overnight at 4ā°C, respectively, followed by washing beads with freshly prepared HNM buffer (20āmM Hepes, pH 7.4, 0.1āM NaCl, 5āmM MgCl2, 1āmM DTT and 0.2% NP-40). GFP beads were resuspended in 100āμL 2Ć SDS- sampling buffer. Re-suspended beads were boiled for 10āmin at 95ā°C to dissociate protein complexes from beads. Western blotting was performed using anti-GFP, ACSL3 or PGRMC1 antibodies. The Coomassie staining was performed for purified His-ACSL3 and His-PGRMC1.
Measurements of LD number and size
The LD number per HeLa or ADSC was counted manually with the help of an plugin of ImageJ (1.54i; NIH), Cell Counter. In TEM images, the LD size was quantified by manually measuring the area of individual LD assisted by the āmeasureā tool in ImageJ.
ACSL3 activity measurement
The activity of ACSL3 was measured using the Amplex Red Acetyl-Coenzyme A Synthetase Assay Kit (S0391, Beyotime) according to the manufacturerās instructions. Briefly, HeLa cells cultured in 6-well plates were lysed in BeyoLysis⢠Buffer A for Metabolic Assay on ice for 10āmin, followed by centrifugation at 12,000āĆāg for 5āmin at 4ā°C to obtain clear cell lysates. The total protein concentration of each sample was determined using the BCA Protein Assay Kit (Thermo Fisher Scientific). The Amplex Red reaction solution was prepared by mixing 42āµL of ACS assay buffer, 2āµL of Amplex Red, 2āµL of enzyme solution, 2āµL of substrate, and 2āµL of enhancers. 50āµL of the cell lysate was added to a 96-well plate, followed by the addition of 50āµL of the prepared Amplex Red reaction solution. The plate was incubated at 37ā°C for 30āmin. Fluorescence intensity was measured using a microplate reader with excitation and emission wavelengths set at 560ānm and 590ānm, respectively. A standard curve was generated using the provided ACS standard solution, and the ACSL3 enzyme activity in the samples was calculated based on the standard curve. The enzyme activity was normalized to the total protein concentration of the samples. All experiments were performed in triplicate, and the results are presented as meanā±āstandard deviation (SD).
Transmission electron microscopy
Control or Sec14L6 KO HeLa cells were fixed with 2.5% glutaraldehyde in 0.1āM Phosphate buffer, pH7.4 for 2āh at room temperature. After washing three times with 0.1āM Phosphate buffer, cells were scraped and collected with 0.1āM phosphate buffer followed by centrifugation at 956āĆāg. The pellet was resuspended in PBS (0.1āM), and centrifuged at 956āĆāg for 10āmin. This step was repeated three times. The samples were post-fixed with pre-cold 1% OsO4 in 0.1āM Phosphate buffer for 2ā3āh at 4ā°C, followed by rinsing with PBS 3 times (3 Ć20āmin). The samples were dehydrated in graded ethanol (50%, 70%, 85%, 90%, 95%, 2 Ć100%) with 15āmin for each condition. The penetrations were performed in an order of acetone-epoxy (2:1); acetone-epoxy (1:1); epoxy. Each round of penetration was performed at 37ā°C for 12āh. The samples were embedded in epoxy resin using standard protocols73. Sections parallel to the cellular monolayer were obtained using a Leica EM UC7 with the thickness of 60ā100ānm and examined under Tecnai G2 20 TWIN (FEI) with accelerating voltage 200 kv. LDs and mitochondria were identified based on their respective morphology and were traced by hand. The number and size (area) of LDs were measured using the āmeasureā tool in ImageJ (NIH).
FRET
HeLa cells transiently transfected with Clover-Sec14L6-mRuby2 and ACSL3-Halo were imaged using a Dragonfly confocal microscopy system (Andor) equipped with a 60āĆāN.A. 1.4 oil-immersion objective. Clover, mRuby2, and FRET fluorescence was collected with the following parameters: Clover: 488ānm excitation, 521ā±ā19ānm emission; mRuby2:561ānm excitation, 594ā±ā21.5ānm emission; FRET: 488ānm excitation, 617ā±ā39.5ānm emission. Image analysis was performed with Matlab7.0 software to calculate NFRET (Normalized FRET) according to the equation as previously described74: NFRET\(=({{{\rm{IDA}}}}-{{{\rm{aIAA}}}}-{{{\rm{dIDD}}}}/\sqrt{{{{\boldsymbol{IDD}}}}\times {{{\boldsymbol{IAA}}}}})\), where IDA, IDD, and IAA are the background-subtracted FRET, Clover, and mRuby2 images, respectively.
Mass spectrometry for identification of GFP-Sec14L6-interacting Proteins
The identification of Sec14L6-interacting proteins by MS was described in our previous study75. Briefly, the bound proteins were extracted from GFP-Trap agarose beads using SDT lysis buffer (4% SDS, 100āmM DTT, 100āmM Tris-HCl, pH 8.0), followed by sample boiling for 3āmin and further ultrasonicated. Undissolved beads were removed by centrifugation at 16,000āĆāg for 15āmin. The supernatant, containing proteins, was collected. Protein digestion was performed with the FASP method. Briefly, the detergent, DTT, and IAA in the UA buffer were added to block-reduced cysteine. Finally, the protein suspension was digested with 2āµg trypsin (Promega) overnight at 37ā°C. The peptide was collected by centrifugation at 16,000āĆāg for 15āmin. The peptide was desalted with C18 StageTip for further LC-MS analysis. LC-MS/MS experiments were performed on a Q Exactive Plus mass spectrometer that was coupled to an Easy nLC (Thermo Fisher Scientific). The peptide was first loaded to a trap column (100āµmāĆā20āmm,5āµm, C18, Dr. Maisch GmbH) in buffer A (0.1% formic acid in water). Reverse-phase high-performance liquid chromatography (RP-HPLC) separation was performed using a self-packed column (75āµmāĆā150āmm; 3āµm ReproSil-Pur C18 beads, 120 ĖA; Dr. Maisch GmbH, Ammerbuch) at a flow rate of 300ānl/min. The RP-HPLC mobile phase A was 0.1% formic acid in water and B was 0.1% formic acid in 95% acetonitrile. The gradient was set as follows: 2ā4% buffer B from 0 to 2āmin, 4ā30% buffer B from 2 to 47āmin, 30ā45% buffer B from 47 to 52āmin, 45ā90% buffer B from 52āmin and to 54āmin, and 90% buffer B kept until to 60āmin. MS data were acquired using a data-dependent top20 method dynamically choosing the most abundant precursor ions from the survey scan (350ā1800ām/z) for HCD fragmentation. A lock mass of 445.120025āDa was used as the internal standard for mass calibration. The full MS scans were acquired at a resolution of 70,000 at m/z 200, and 17,500 at m/z 200. The maximum injection time was set to 50āms for MS and 50āms for MS/MS. Normalized collision energy was 27 and the isolation window was set to 1.6 Th. Dynamic exclusion duration was 60ās. The MS data were analyzed using Max Quant software version 1.6.1.0. MS data were searched against the UniProtKB human database (36,080 total entries, downloaded 2019.06.25). Trypsin was selected as the digestion enzyme. A maximum of two missed cleavage sites and a mass tolerance of 4.5 ppm for precursor ions and 20 ppm for fragment ions were defined for database search. Carbamidomethylation of cysteines was defined as a fixed modification, while acetylation of protein N-terminal and the oxidation of methionine were set as variable modifications for database searching. The database search results were filtered and exported with a <1% false discovery rate (FDR) at peptide-spectrum-matched level and protein level, respectively.
Protein expression and purification
The constructs were transfected into 30āĆā10-cm dishes of HEK293T cells, and the medium was changed 5āh later. After another 24āh, cells were incubated in OptiMEM. The medium was collected 48āh later, and was centrifuged at 500āĆāg for 10āmin. The supernatant was mixed with 500āµl of balanced HisPur⢠Ni-NTA Resin (88221, Thermo Scientific) and incubated in a 4ā°C shaking bed for 2āh. After centrifugation at 1000āĆāg for 10āmin, the supernatant was discarded. Proteins on beads were washed with 20āmM Tris-HCl pH 8.0, 300āmM NaCl buffer containing 20āmM, 50āmM, 100āmM, and 200āmM imidazole sequentially. The eluted proteins were examined by Coomassie staining and western blotting. Then, the eluted proteins were concentrated (Millipore UFC900396), and washed with imidazole-free buffer to obtain the imidazole-free and concentrated His-Sec14L6 proteins.
Liposome pelleting assay
For liposome pelleting assays, proteins were diluted to ~7āµg/ml in osmotically matched protein dilution/HK buffer (20āmM Hepes, 120āmM NaCl, 1āmM EGTA, 0.2āmM CaCl2, 1.5āmM MgCl2, 1āmM DTT, 5āmM KCl, pH 7.4, 1% BSA) and were pre-cleared by ultracentrifugation at 120,000āg for 45āmin using a TLA100.3 rotor in a Beckmann Optima-MAX benchtop ultracentrifuge. Heavy liposomes were prepared in the HK buffer with 0.75āM sucrose. 1āmL of pre-cleared protein solution was then mixed with 10āµL of the heavy liposomes and incubated with shaking at 25ā°C for 15āmin. Liposomes were recovered by ultracentrifugation (16,100āĆāg for 15āmin), and supernatant and pellet fractions were resuspended in equal volumes of 1Ć Laemmli buffer and analyzed by western blots.
In vitro FRET-based lipid transfer assay
Lipid transfer assays shown in Fig. 7AāC were performed as follows. Light liposomes (DOPC: liver PE: PI4P/PI(4,5)P2: DGS-NTA-Niā=ā63: 30: 2: 5) were prepared in the HK buffer and coated with 500āμM NBD-PH protein. Heavy liposomes (DOPC: liver PE: DGS-NTA-Niā=ā65: 30: 5, 0.75āM sucrose) were prepared in the HK buffer. The transfer reaction was initiated by mixing two liposome populations, with 0.25āμM proteins. After 15-min incubation at 25ā°C, a cocktail of imidazole and proteinase K was added to terminate the transfer process, and the liposome suspensions were separated by centrifugation at 16,100āĆāg for 15āmin. Heavy liposomes were collected and resuspend with 1āmL HK buffer, followed by centrifuge at 16,100āĆāg for 15āmin. This step was repeated for three times. After three additional washes with HK buffer, heavy liposomes were incubated with NBD-FAPP-PH (for PI4P) or NBD-PLCĪ“-PH [for PI(4,5)P2] for 15āmin followed by three additional washes with HK buffer. Fluorescence signals were measured at 528ānm after excitation at 460ānm at 30ā°C using a CLARIOstar Plus Microplate Reader (BMG LABTECH).
Lipid transfer assays shown in Fig. 7FāJ were performed as follows. Light liposomes (DOPC: liver PE: NBD-PS/NBD-PC/NBD-PE/NBD-PA: DGS-NTA-Niā=ā63: 30: 2: 5) were prepared in the HK buffer and coated with 500āμM NBD-PH protein. Heavy liposomes (DOPC: liver PE: DGS-NTA-Niā=ā65: 30: 5, 0.75āM sucrose) were prepared in the HK buffer. The transfer reaction was initiated by mixing two liposome populations, with 0.25āμM proteins. After 15-min incubation at 25ā°C, a cocktail of imidazole and proteinase K was added to terminate the transfer process, and the liposome suspensions were separated by centrifugation at 16,100āĆāg for 15āmin. Heavy liposomes were collected and resuspend with 1āmL HK buffer, followed by centrifuge at 16,100āĆāg for 15āmin. This step was repeated for three times. After three additional washes with HK buffer, heavy liposomes were collected for NBD signals measurement at 528ānm after excitation at 460ānm at 30ā°C using a CLARIOstar Plus Microplate Reader (BMG LABTECH).
Lipid transfer assays shown in and Supplementary Fig. S5HāM were conducted according to the protocols described in previous studies31,51. Briefly, FRET-based lipid transfer reactions were performed in 100āµL volumes in 96-well plates containing a protein: lipid ratio of 1:800, with 0.25āμM proteins, 20āμM donor liposomes (61% DOPC, 30% liver PE, 2% NBD-PA/NBD-PS/NBD-PC/NBD-Cholesterol, 2% Rhodamine-PE, and 5% DGS-NTA-Ni) and 20āμM acceptor liposomes (65% DOPC, 30% liver PE and 5% DGS-NTA-Ni). The fluorescence intensity of NBD was measured via excitation at 460ānm and detection at 538ānm every 1āmin for indicated time at 30ā°C using a CLARIOstar Plus Microplate Reader. All data were normalized to the NBD fluorescence at first time point (tā=ā0).
Dithionite assay
After performing the lipid transfer reaction as shown Supplementary Fig. S5I, 2.5āμL freshly prepared dithionite buffer (100āmM dithionite in 50āmM Tris-HCl, pHā=ā10) was added to reactions, and NBD fluorescence was monitored for an additional 15āmin.
Nanoparticle tracking analysis
The size distribution of liposomes was assessed by nanoparticle tracking analyses according to manufacturer instructions (NanoSight NS300, Malvern Panalytical). Briefly, the total number of particles was measured in light scatter mode without the use of an optical filter. Samples were applied with a constant flow rate using the supplied syringe-pump. liposomes were diluted 1:100 in HK buffer (filtered with a 0.2āμm filter) prior to NTA measurements. Three to five videos of 60ās were recorded per sample with a sCMOS camera at 25 frames per second (1498 frames per video) and data were analyzed with the NTA software 3.1 (Build 3.1.54).
NBD-FAPP/PLCĪ“-PH
NBD-PH-FAPP molecular probes was prepared as previously described31. Briefly, after removing dithiothreitol, purified PH-FAPP or PH-PLCĪ“ was mixed with a tenfold molar excess of N,Nā-dimethyl-N-(iodoacetyl)-Nā-(7-nitrobenz-2-oxa-1,3-diazol-4-yl) ethylenediamine (IANBD-amide, Molecular Probes). The labeling reaction was conducted overnight at 4ā°C and terminated by adding a tenfold molar excess of l-cysteine. The free probe was removed by gel filtration and the labeled protein was analyzed by UV-visible spectroscopy to estimate labeling efficiency (~100%), which was calculated from the ratio of the optical density (OD) of tyrosine and tryptophan at 280ānm (εā=ā29,450āMācmā1 for PH-FAPP) and NBD at 495ānm (εā=ā25,000āMācmā1).
Targeted lipidomics with relative quantitation using LC-MS/MS
Lipid extraction
Lipids were extracted from approximately one million cells using a modified version of the Bligh and Dyerās method as described previously76. Briefly, cells were homogenized in 750āµL of chloroform: methanol: MilliQ H2O (3:6:1) (v/v/v). The homogenate was then incubated at 239āĆāg for 1āh at 4ā°C. At the end of the incubation, 350āµL of deionized water and 250āµL of chloroform were added to induce phase separation. The samples were then centrifuged and the lower organic phase containing lipids was extracted into a clean tube. Lipid extraction was repeated once by adding 450āµL of chloroform to the remaining cells in aqueous phase, and the lipid extracts were pooled into a single tube and dried in the SpeedVac under OH mode. Samples were stored at ā80ā°C until further analysis. Upper aqueous phase and cell pellet were dried in a SpeedVac under H2O mode. Total protein content was determined from the dried pellet using the PierceĀ® BCA Protein Assay Kit according to the manufacturerās protocol.
Lipidomics analyses
Lipidomic analyses were conducted at LipidALL Technologies using a ExionLC-AD coupled with Sciex QTRAP 6500 PLUS as reported previously77. Separation of individual lipid classes of polar lipids by normal phase (NP)-HPLC was carried out using a TUP-HB silica column (i.d. 150āĆā2.1āmm, 3āµm) with the following conditions: mobile phase A (chloroform: methanol:ammonium hydroxide, 89.5:10:0.5) and mobile phase B (chloroform:methanol:ammonium hydroxide:water, 55:39:0.5:5.5). MRM transitions were set up for comparative analysis of various polar lipids. Individual lipid species were quantified by referencing to spiked internal standards. d9-PC32:0(16:0/16:0), d9-PC36:1p(18:0p/18:1), d7-PE33:1(15:0/18:1), d9-PE36:1p(18:0p/18:1), d31-PS(d31-16:0/18:1), d7-PA33:1(15:0/18:1), d7-PG33:1(15:0/18:1), d7-PI33:1(15:0/18:1), C17-SL, d5-CL72:8(18:2)4, d7-LPE18:1, C17-LPI, C17-LPA, C17-LPS, C17-LPG were obtained from Avanti Polar Lipids. Free fatty acids were quantitated using d31-16:0 (Sigma-Aldrich) and d8-20:4 (Cayman Chemicals).
Analyses of PIPs were performed at LipidALL Technologies as previously described78. Lipids were extracted under acidic conditions to increase recovery of phosphoinositides from biological tissues79. In brief, cells were incubated with an extraction solvent containing chloroform: methanol (1:1)ā+ā0.5āN HCl and 2āmM AlCl3 for 10āmin at 239āĆāg. Internal standard cocktail containing 17:0/20:4 PI3P, 17:0/20:4 PI4P, 17:0/20:4 PI5P, 17:0/20:4 PI(3,4)P2, 17:0/20:4 PI(3,5)P2, 17:0/20:4 PI(4,5)P2 and 17:0/20:4 PI(3,4,5)P3 from Avanti Polar Lipids was added into individual samples during extraction. At the end of incubation, deionized water was added to induce phase separation and the samples were centrifuged. The lower organic phase containing lipids were extracted and transferred to new tube. The extraction procedure was repeated for three rounds. Pooled extract was derivatised with 2āM TMS-diazomethane in hexane according to a published protocol78 and analyzed on a Shimadzu Nexera 30-AD HPLC coupled with Sciex TRIPLE QUAD 6500 PLUS. PIPs were separated on a Daicel Chiralpak IB-U column (100āmmāĆā3.0āmm, 1.6āμm) using 10āmM ammonium formate in water as mobile phase A, and methanol as mobile phase B. Endogenous PIPs were quantitated by referencing to the levels of internal standards added.
Differentiation of human adipose-derived mesenchymal stem cells
Human adipose-derived mesenchymal stem cells were cultured to confluence before differentiation in a 24-well plate. For adipogenesis, the cells cultured in DMEM with 10% FBS were stimulated with a differentiation cocktail (Pricella PD-006, ProCell), which included 1-methyl-3 isobutylxanthine (IBMX), dexamethasone, human insulin and rosiglitazone in addition to pennicillin-streptomycin, and glutamine (differentiation medium) for 3 days. Then the cells were cultured in medium containing a maintaining cocktail (Pricella PD-006, ProCell) including glutamine, pennicillin-streptomycin and human insulin (maintaining medium) for 1 day and then cells were changed back to the differentiation medium. Cells were cultured in the two types of media alternately until sufficient LDs are visible in the stem cells. For imaging, cells at multiple differentiation timepoints (0, 8, 16 Days) were washed once with PBS, and was changed to complete medium containing 1āμM BODIPY-C12 558/568 and incubated at 37ā°C for 20āmin. Cells were washed with PBS three times and changed to imaging medium (DMEM supplemented with 10% FBS and 20āmM Hepes without phenol red) prior to imaging by confocal and brightfield imaging.
Statistical analysis
All statistical analyses and p-value determinations were performed in GraphPad Prism8.0.1. All the error bars represent Meanā±āSD. To determine p-values, ordinary one-way ANOVA with Tukeyās multiple comparisons test was performed among multiple groups and a two-tailed unpaired Studentās t test was performed between two groups.
Reporting summary
Further information on research design is available in the Nature Portfolio Reporting Summary linked to this article.
Data availability
The proteomics data generated in this study have been deposited into iProX under accession code PXD07027 [https://www.iprox.cn/page/project.html?id=IPX0013812000]. All the data and relevant materials, including reagents and primers, that supports the findings of this study are available from the corresponding author upon reasonable request.Ā Source data are provided with this paper.
References
Olzmann, J. A. & Carvalho, P. Dynamics and functions of lipid droplets. Nat. Rev. Mol. Cell Biol. 20, 137ā155 (2019).
Zadoorian, A., Du, X. & Yang, H. Lipid droplet biogenesis and functions in health and disease. Nat. Rev. Endocrinol. 19, 443ā459 (2023).
Thiam, A. R., Farese, R. V. Jr. & Walther, T. C. The biophysics and cell biology of lipid droplets. Nat. Rev. Mol. Cell Biol. 14, 775ā786 (2013).
Yang, L. et al. The proteomics of lipid droplets: structure, dynamics, and functions of the organelle conserved from bacteria to humans. J. Lipid Res. 53, 1245ā1253 (2012).
Welte, M. A. & Gould, A. P. Lipid droplet functions beyond energy storage. Biochim. Biophys. Acta Mol. Cell Biol. Lipids 1862, 1260ā1272 (2017).
Moldavski, O. et al. Lipid droplets are essential for efficient clearance of cytosolic inclusion bodies. Dev. Cell 33, 603ā610 (2015).
Joshi, A. S., Zhang, H. & Prinz, W. A. Organelle biogenesis in the endoplasmic reticulum. Nat. Cell Biol. 19, 876ā882 (2017).
Thiam, A. R. & Ikonen, E. Lipid droplet nucleation. Trends Cell Biol. 31, 108ā118 (2021).
Hugenroth, M. & Bohnert, M. Come a little bit closer! Lipid droplet-ER contact sites are getting crowded. Biochim. Biophys. Acta Mol. Cell Res. 1867, 118603 (2020).
Fei, W., Du, X. & Yang, H. Seipin, adipogenesis and lipid droplets. Trends Endocrinol. Metab. 22, 204ā210 (2011).
Salo, V. T. et al. Seipin regulates ER-lipid droplet contacts and cargo delivery. EMBO J. 35, 2699ā2716 (2016).
Wang, H. et al. Seipin is required for converting nascent to mature lipid droplets. Elife 5, 16582 (2016).
Harris, C. A. et al. DGAT enzymes are required for triacylglycerol synthesis and lipid droplets in adipocytes. J. Lipid Res. 52, 657ā667 (2011).
Kassan, A. et al. Acyl-CoA synthetase 3 promotes lipid droplet biogenesis in ER microdomains. J. Cell Biol. 203, 985ā1001 (2013).
Chen, F. et al. FIT2 organizes lipid droplet biogenesis with ER tubule-forming proteins and septins. J. Cell Biol. 220, e201907183 (2021).
Salo, V. T. & Ikonen, E. Moving out but keeping in touch: contacts between endoplasmic reticulum and lipid droplets. Curr. Opin. Cell Biol. 57, 64ā70 (2019).
Hynynen, R. et al. OSBP-related protein 2 is a sterol receptor on lipid droplets that regulates the metabolism of neutral lipids. J. Lipid Res. 50, 1305ā1315 (2009).
Kumar, N. et al. VPS13A and VPS13C are lipid transport proteins differentially localized at ER contact sites. J. Cell Biol. 217, 3625ā3639 (2018).
Chen, S. et al. VPS13A and VPS13C influence lipid droplet abundance. Contact Thousand Oaks 5, 25152564221125613 (2022).
Wong, L. H., Gatta, A. T. & Levine, T. P. Lipid transfer proteins: the lipid commute via shuttles, bridges and tubes. Nat. Rev. Mol. Cell Biol. 20, 85ā101 (2019).
Krahmer, N. et al. Phosphatidylcholine synthesis for lipid droplet expansion is mediated by localized activation of CTP:phosphocholine cytidylyltransferase. Cell Metab. 14, 504ā515 (2011).
Saito, K., Tautz, L. & Mustelin, T. The lipid-binding SEC14 domain. Biochim. Biophys. Acta 1771, 719ā726 (2007).
Schaaf, G. et al. Functional anatomy of phospholipid binding and regulation of phosphoinositide homeostasis by proteins of the sec14 superfamily. Mol. Cell 29, 191ā206 (2008).
Peterman, T. K., Ohol, Y. M., McReynolds, L. J. & Luna, E. J. Patellin1, a novel Sec14-like protein, localizes to the cell plate and binds phosphoinositides. Plant Physiol. 136, 3080ā3094 (2004).
Tejos, R. et al. PATELLINS are regulators of auxin-mediated PIN1 relocation and plant development in Arabidopsis thaliana. J. Cell Sci. 131, jcs204198 (2018).
Montag, K., Ivanov, R. & Bauer, P. Role of SEC14-like phosphatidylinositol transfer proteins in membrane identity and dynamics. Front. Plant Sci. 14, 1181031 (2023).
Costa, R. et al. SEC14L2, a lipid-binding protein, regulates HCV replication in culture with inter- and intra-genotype variations. J. Hepatol. 70, 603ā614 (2019).
Saeed, M. et al. SEC14L2 enables pan-genotype HCV replication in cell culture. Nature 524, 471ā475 (2015).
Gong, B. et al. The Sec14-like phosphatidylinositol transfer proteins Sec14l3/SEC14L2 act as GTPase proteins to mediate Wnt/Ca(2+) signaling. Elife 6, 26362 (2017).
Gong, B. et al. Sec14l3 potentiates VEGFR2 signaling to regulate zebrafish vasculogenesis. Nat. Commun. 10, 1606 (2019).
Gong, B. et al. A Golgi-derived vesicle potentiates PtdIns4P to PtdIns3P conversion for endosome fission. Nat. Cell Biol. 23, 782ā795 (2021).
Ren, J. et al. A phosphatidylinositol transfer protein integrates phosphoinositide signaling with lipid droplet metabolism to regulate a developmental program of nutrient stress-induced membrane biogenesis. Mol. Biol. Cell 25, 712ā727 (2014).
Diep, D. T. V. et al. A metabolically controlled contact site between vacuoles and lipid droplets in yeast. Dev. Cell 59, 740ā758 e710 (2024).
Eisenberg-Bord, M. et al. Identification of seipin-linked factors that act as determinants of a lipid droplet subpopulation. J. Cell Biol. 217, 269ā282 (2018).
Wang, H. et al. FITM2 deficiency results in ER lipid accumulation, ER stress, and reduced apolipoprotein B lipidation and VLDL triglyceride secretion in vitro and in mouse liver. Mol. Metab. 90, 102048 (2024).
Becuwe, M. et al. FIT2 is an acyl-coenzyme A diphosphatase crucial for endoplasmic reticulum homeostasis. J. Cell Biol. 219, e202006111 (2020).
Yuan, Z. et al. ATG14 targets lipid droplets and acts as an autophagic receptor for syntaxin18-regulated lipid droplet turnover. Nat. Commun. 15, 631 (2024).
Guyard, V. et al. ORP5 and ORP8 orchestrate lipid droplet biogenesis and maintenance at ER-mitochondria contact sites. J. Cell Biol. 221, e202112107 (2022).
Du, X. et al. ORP5 localizes to ER-lipid droplet contacts and regulates the level of PI(4)P on lipid droplets. J. Cell Biol. 219, e201905162 (2020).
Zouiouich, M. et al. MOSPD2 is an endoplasmic reticulum-lipid droplet tether functioning in LD homeostasis. J. Cell Biol. 221, e202110044 (2022).
Philipps, B., Hennecke, J. & Glockshuber, R. FRET-based in vivo screening for protein folding and increased protein stability. J. Mol. Biol. 327, 239ā249 (2003).
Ryu, C. S., Klein, K. & Zanger, U. M. Membrane associated progesterone receptors: promiscuous proteins with pleiotropic functions - focus on interactions with cytochromes P450. Front Pharm. 8, 159 (2017).
Piel, R. B. et al. A novel role for progesterone receptor membrane component 1 (PGRMC1): a partner and regulator of ferrochelatase. Biochemistry 55, 5204ā5217 (2016).
Rohe, H. J., Ahmed, I. S., Twist, K. E. & Craven, R. J. PGRMC1 (progesterone receptor membrane component 1): a targetable protein with multiple functions in steroid signaling, P450 activation and drug binding. Pharm. Ther. 121, 14ā19 (2009).
Galmozzi, A. et al. PGRMC2 is an intracellular haem chaperone critical for adipocyte function. Nature 576, 138ā142 (2019).
Anantharaman, V. & Aravind, L. The GOLD domain, a novel protein module involved in Golgi function and secretion. Genome Biol. 3, research0023 (2002).
Choudhary, V. et al. Architecture of lipid droplets in endoplasmic reticulum is determined by phospholipid intrinsic curvature. Curr. Biol. 28, 915ā926 e919 (2018).
Gross, D. A., Zhan, C. & Silver, D. L. Direct binding of triglyceride to fat storage-inducing transmembrane proteins 1 and 2 is important for lipid droplet formation. Proc. Natl Acad. Sci. USA 108, 19581ā19586 (2011).
Du, Y. et al. Sec23IP recruits VPS13B/COH1 to ER exit site-Golgi interface for tubular ERGIC formation. J. Cell Biol. 223, e202402083 (2024).
Kono, N. et al. Impaired alpha-TTP-PIPs interaction underlies familial vitamin E deficiency. Science 340, 1106ā1110 (2013).
Gao, Y., Xiong, J., Chu, Q.-Z. & Ji, W.-K. PDZD8 mediated lipid transfer at ER-LE/lys contacts is required for LE/lys positioning and neurite outgrowth. J. Cell Sci. 135, jcs.255026 (2022).
Meers, P., Ali, S., Erukulla, R. & Janoff, A. S. Novel inner monolayer fusion assays reveal differential monolayer mixing associated with cation-dependent membrane fusion. Biochim. Biophys. Acta 1467, 227ā243 (2000).
Zhang, J. et al. Adipose-derived stem cells: current applications and future directions in the regeneration of multiple tissues. Stem Cells Int. 2020, 8810813 (2020).
Merkestein, M. & Sellayah, D. Role of FTO in adipocyte development and function: recent insights. Int. J. Endocrinol. 2015, 521381 (2015).
Cook, K. S. et al. Adipsin: a circulating serine protease homolog secreted by adipose tissue and sciatic nerve. Science 237, 402ā405 (1987).
Yu, G. et al. Adipogenic differentiation of adipose-derived stem cells. Methods Mol. Biol. 702, 193ā200 (2011).
Hwang, C. S., Loftus, T. M., Mandrup, S. & Lane, M. D. Adipocyte differentiation and leptin expression. Annu. Rev. Cell Dev. Biol. 13, 231ā259 (1997).
Clarke, S. L., Robinson, C. E. & Gimble, J. M. CAAT/enhancer binding proteins directly modulate transcription from the peroxisome proliferator-activated receptor gamma 2 promoter. Biochem. Biophys. Res. Commun. 240, 99ā103 (1997).
Han, L. et al. Lipid droplet-associated lncRNA LIPTER preserves cardiac lipid metabolism. Nat. Cell Biol. 25, 1033ā1046 (2023).
Kurokawa, Y. et al. Microautophagy in the yeast vacuole depends on the activities of phosphatidylinositol 4-kinases, Stt4p and Pik1p. Biochim. Biophys. Acta Biomembr. 1862, 183416 (2020).
Wu, J. et al. PI(4)P recruits CIDE proteins to promote the formation of unilocular lipid droplets during adipogenesis and hepatic steatosis. Proc. Natl Acad. Sci. USA 122, e2504219122 (2025).
Mesmin, B. et al. A four-step cycle driven by PI(4)P hydrolysis directs sterol/PI(4)P exchange by the ER-Golgi tether OSBP. Cell 155, 830ā843 (2013).
de Saint-Jean, M. et al. Osh4p exchanges sterols for phosphatidylinositol 4-phosphate between lipid bilayers. J. Cell Biol. 195, 965ā978 (2011).
Chung, J. et al. INTRACELLULAR TRANSPORT. PI4P/phosphatidylserine countertransport at ORP5- and ORP8-mediated ER-plasma membrane contacts. Science 349, 428ā432 (2015).
Moser von Filseck, J. et al. INTRACELLULAR TRANSPORT. Phosphatidylserine transport by ORP/Osh proteins is driven by phosphatidylinositol 4-phosphate. Science 349, 432ā436 (2015).
Wang, H. et al. ORP2 delivers cholesterol to the plasma membrane in exchange for phosphatidylinositol 4, 5-bisphosphate (PI(4,5)P(2)). Mol. Cell 73, 458ā473 e457 (2019).
Fang, M. et al. Kes1p shares homology with human oxysterol binding protein and participates in a novel regulatory pathway for yeast Golgi-derived transport vesicle biogenesis. EMBO J. 15, 6447ā6459 (1996).
Li, X. et al. Analysis of oxysterol binding protein homologue Kes1p function in regulation of Sec14p-dependent protein transport from the yeast Golgi complex. J. Cell Biol. 157, 63ā77 (2002).
Velikkakath, A. K., Nishimura, T., Oita, E., Ishihara, N. & Mizushima, N. Mammalian Atg2 proteins are essential for autophagosome formation and important for regulation of size and distribution of lipid droplets. Mol. Biol. Cell 23, 896ā909 (2012).
Gluchowski, N. L., Becuwe, M., Walther, T. C. & Farese, R. V. Jr. Lipid droplets and liver disease: from basic biology to clinical implications. Nat. Rev. Gastroenterol. Hepatol. 14, 343ā355 (2017).
Herker, E., Vieyres, G., Beller, M., Krahmer, N. & Bohnert, M. Lipid droplet contact sites in health and disease. Trends Cell Biol. 31, 345ā358 (2021).
Brasaemle, D. L. & Wolins, N. E. Isolation of lipid droplets from cells by density gradient centrifugation. Curr. Protoc. Cell Biol. 72, 3 15 11ā13 15 13 (2016).
Kumar, S., Ciraolo, G., Hinge, A. & Filippi, M. D. An efficient and reproducible process for transmission electron microscopy (TEM) of rare cell populations. J. Immunol. Methods 404, 87ā90 (2014).
Xia, Z. & Liu, Y. Reliable and global measurement of fluorescence resonance energy transfer using fluorescence microscopes. Biophys. J. 81, 2395ā2402 (2001).
Du, Y., Chang, W., Gao, L., Deng, L. & Ji, W.K. Tex2 is required for lysosomal functions at TMEM55-dependent ER membrane contact sites. J. Cell Biol. 222, e202205133 (2023).
Song, J. W. et al. Omics-driven systems interrogation of metabolic dysregulation in COVID-19 pathogenesis. Cell Metab. 32, 188ā202 e185 (2020).
Lam, S. M. et al. A multi-omics investigation of the composition and function of extracellular vesicles along the temporal trajectory of COVID-19. Nat. Metab. 3, 909ā922 (2021).
Clark, J. et al. Quantification of PtdInsP3 molecular species in cells and tissues by mass spectrometry. Nat. Methods 8, 267ā272 (2011).
Boss, W. F. & Massel, M. O. Polyphosphoinositides are present in plant tissue culture cells. Biochem. Biophys. Res. Commun. 132, 1018ā1023 (1985).
Acknowledgements
We thank the School of Basic Medicine Innovation Research Center, Huazhong University of Science and Technology, for providing technical supports. We thank the Mass Spectrometry Core Facility of Shenzhen Bay Laboratory for providing technical supports. W.J. was supported by National Natural Science Foundation of China (92354304; 32371343; 32570822) and Shenzhen Bay Scholars Program.
Author information
Authors and Affiliations
Contributions
T. Zhou. and W. Ji. conceived the project and designed the experiments. T. Zhou, X. Hu, J. Xiong, Y. Du, A. Shi, W. Chang, L. Deng and J. Qin performed the experiments T. Zhou, X. Hu, Y. Du, J. Xiong, W. Chang, L. Deng and W. Ji. analyzed and interpreted the data. W. Ji. prepared the manuscript with inputs and approval from all authors.
Corresponding author
Ethics declarations
Competing interests
The authors declare no competing interests.
Peer review
Peer review information
Nature Communications thanks Pingsheng Liu, and the other anonymous, reviewer(s) for their contribution to the peer review of this work. A peer review file is available
Additional information
Publisherās note Springer Nature remains neutral with regard to jurisdictional claims in published maps and institutional affiliations.
Source data
Rights and permissions
Open Access This article is licensed under a Creative Commons Attribution-NonCommercial-NoDerivatives 4.0 International License, which permits any non-commercial use, sharing, distribution and reproduction in any medium or format, as long as you give appropriate credit to the original author(s) and the source, provide a link to the Creative Commons licence, and indicate if you modified the licensed material. You do not have permission under this licence to share adapted material derived from this article or parts of it. The images or other third party material in this article are included in the articleās Creative Commons licence, unless indicated otherwise in a credit line to the material. If material is not included in the articleās Creative Commons licence and your intended use is not permitted by statutory regulation or exceeds the permitted use, you will need to obtain permission directly from the copyright holder. To view a copy of this licence, visit http://creativecommons.org/licenses/by-nc-nd/4.0/.
About this article
Cite this article
Zhou, T., Xiong, J., Hu, X. et al. Sec14L6 is a phosphoinositide transporter that regulates phosphoinositide homeostasis and biogenesis of lipid droplets. Nat Commun 16, 10518 (2025). https://doi.org/10.1038/s41467-025-65540-2
Received:
Accepted:
Published:
Version of record:
DOI: https://doi.org/10.1038/s41467-025-65540-2











