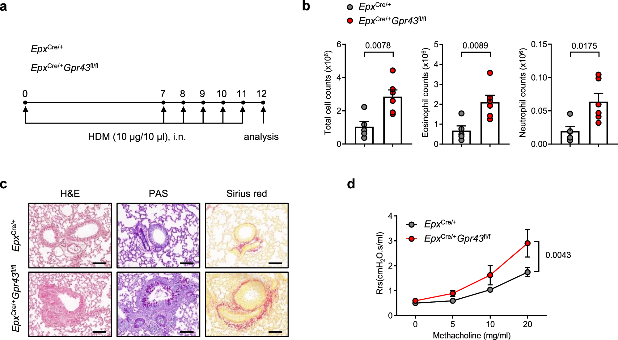
Fig. 1: GPR43 deficiency in eosinophils exacerbates HDM-induced asthma.

a Experimental scheme of HDM-induced asthma. b Total immune cell, eosinophil, and neutrophil counts in BALF. EpxCre/+ (n = 5), EpxCre/+Gpr43fl/fl (n = 6). Data are representative of more than three independent experiments. c Histological analysis of immune cell infiltration (H&E), mucus production (PAS), and fibrosis (Sirius red) in asthmatic lungs. Scale bar, 100 µm. Data are representative of two independent experiments. d Airway resistance. EpxCre/+ (n = 9), EpxCre/+Gpr43fl/fl (n = 9). Data pooled from two independent experiments. Data are presented as mean ± s.e.m. Statistical analysis was performed using an unpaired two-tailed Student’s t-test (b) or two-way ANOVA (d).