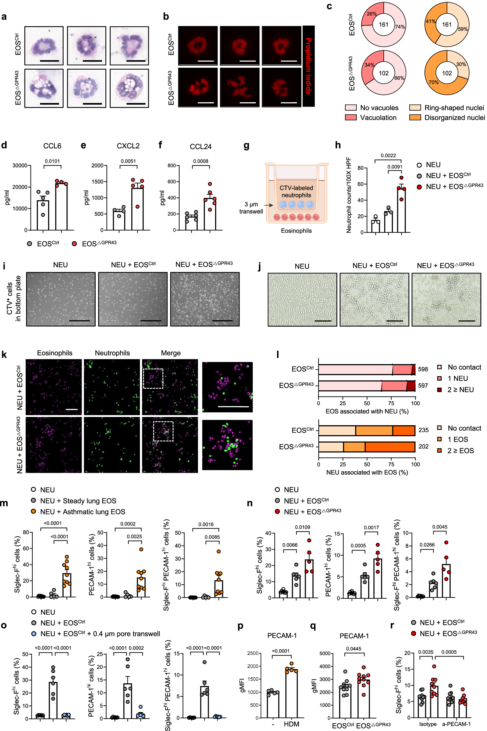
Fig. 4: GPR43-deficient eosinophils attract neutrophils more efficiently and promote the differentiation of Siglec-Fhi neutrophils.

a Representative images of H&E-stained asthmatic lung eosinophils from EpxCre/+ and EpxCre/+Gpr43fl/fl mice. Scale bar, 10 µm. b Representative images of propidium iodide-stained asthmatic lung eosinophils. Scale bar, 10 µm. c Percentages of asthmatic lung eosinophils showing vacuolation (left) and disorganized nuclei (right). Percentages were calculated from three independent H&E images for each group. Total eosinophil numbers are indicated in the centers of the donut plots. d CCL6 levels in culture supernatants of asthmatic lung eosinophils. EOSCtrl (n = 5), EOS△GPR43 (n = 4). e CXCL2 levels in culture supernatants of asthmatic lung eosinophils after PMA/Ionomycin stimulation. EOSCtrl (n = 4), EOS△GPR43 (n = 5). f CCL24 levels in culture supernatants of asthmatic lung eosinophils. EOSCtrl (n = 6), EOS△GPR43 (n = 6). g Neutrophil migration assay scheme. Created in BioRender. Yu, J. (2025) https://BioRender.com/lohw7oc. h Neutrophil counts within 100x HPF images of the bottom plates. Asthmatic lung eosinophils were pooled from three mice per group for sorting, and assays were performed in technical replicates. NEU (n = 3), NEU + EOSCtrl (n = 3), NEU + EOS△GPR43 (n = 4). i Representative images showing CTV-labeled neutrophils migrated toward eosinophils in the bottom plate. Scale bar, 200 µm. j Images of eosinophil-neutrophil co-culture. Scale bar, 100 µm. k Immunofluorescence images of eosinophil-neutrophil co-culture. Scale bar: 100 µm. l Percentages of eosinophils associated with neutrophils (top) and neutrophils associated with eosinophils (bottom). Percentages were calculated from four and three independent fluorescence images for the EOSCtrl and EOS△GPR43 groups, respectively. m–o Percentages of Siglec-Fhi, PECAM-1hi, and Siglec-FhiPECAM-1hi cells among neutrophils. Bone marrow neutrophils were co-cultured with either steady-state eosinophils (n = 5) or asthmatic lung eosinophils (n = 9) (m); with EOSCtrl (n = 6) or EOS△GPR43 (n = 5) (n); or with EOSCtrl in the presence or absence of 0.4 μm transwell (n = 6) (o). p gMFI of PECAM-1 in eosinophils from steady-state (n = 5) and asthmatic lungs (n = 5). q gMFI of PECAM-1 in asthmatic lung eosinophils. EpxCre/+ (n = 10), EpxCre/+Gpr43fl/fl (n = 10). r Percentages of Siglec-Fhi, PECAM-1hi, and Siglec-FhiPECAM-1hi cells among neutrophils after co-culture with eosinophils in the presence or absence of anti-PECAM-1. EOSCtrl (n = 10), EOS△GPR43 (n = 9). Data in (m, q, r) were pooled from two independent experiments. Data are representative of more than two independent experiments. Data are presented as mean ± s.e.m. Statistical analysis was performed using one-way ANOVA (h, m–o), two-way ANOVA with Tukey’s multiple comparison test (r), or unpaired two-tailed Student’s t-test (d–f, p, q). NEU: neutrophils.